Нейросеть

Киберпреступность в сети Интернет: Анализ угроз и методы противодействия (Реферат)

Нейросеть для реферата Гарантия уникальности Строго по ГОСТу Высочайшее качество Поддержка 24/7

Данный реферат посвящен изучению киберпреступности в сети Интернет, ее основных видов, мотивации преступников и последствий для общества и отдельных индивидов. Работа рассматривает теоретические основы кибербезопасности, анализирует современные методы атак и предлагает возможные пути противодействия киберугрозам. Особое внимание уделено правовым аспектам киберпреступности и международному сотрудничеству в этой сфере. Реферат предназначен для широкого круга читателей, интересующихся вопросами информационной безопасности.

Результаты:

Обобщение и систематизация знаний о киберпреступности, выявление ключевых тенденций и перспектив развития киберугроз.

Актуальность:

В условиях активной цифровизации общества, проблема киберпреступности приобретает все большую актуальность, представляя серьезную угрозу для экономики, национальной безопасности и прав граждан.

Цель:

Исследовать сущность, виды и современные тенденции киберпреступности, а также разработать рекомендации по повышению уровня кибербезопасности.

Наименование образовательного учреждения

Реферат

на тему

Киберпреступность в сети Интернет: Анализ угроз и методы противодействия

Выполнил: ФИО

Руководитель: ФИО

Содержание

  • Введение 1
  • Теоретические основы киберпреступности 2
    • - Виды киберпреступлений 2.1
    • - Уязвимости информационных систем 2.2
    • - Правовое регулирование киберпреступности 2.3
  • Современные тенденции в киберпреступности 3
    • - Криптовалюты и киберпреступность 3.1
    • - Искусственный интеллект в киберпреступлениях 3.2
    • - DDoS-атаки нового поколения 3.3
  • Анализ конкретных примеров киберпреступлений 4
    • - Атака WannaCry 4.1
    • - Утечка данных в Yahoo 4.2
    • - Атака на Colonial Pipeline 4.3
  • Заключение 5
  • Список литературы 6

Введение

Содержимое раздела

В данном разделе определяется актуальность исследования, формулируется цель и задачи работы, описывается объект и предмет исследования. Также вводится понятие киберпреступности, рассматривается ее историческое развитие и место в современной системе преступлений. Обосновывается выбор данной темы для исследования и ее практическая значимость.

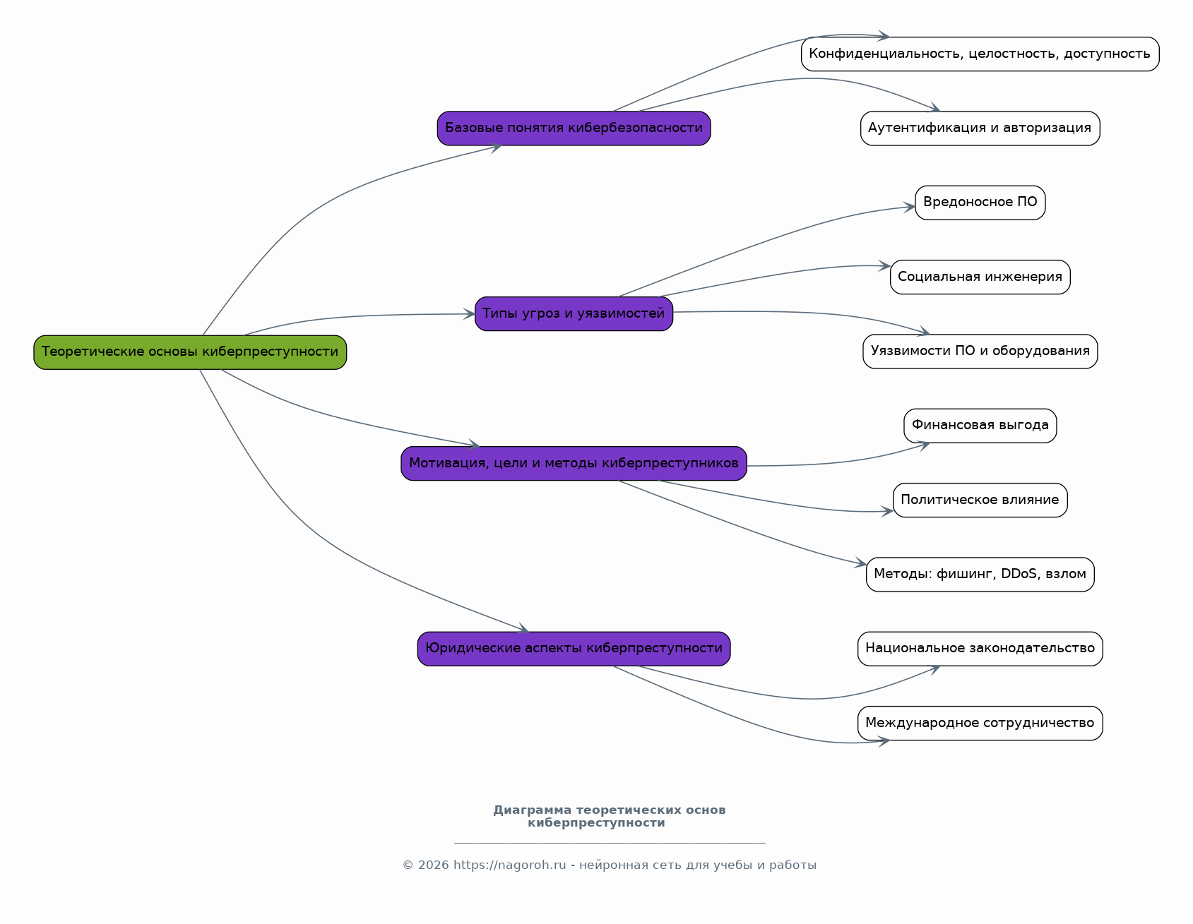
Теоретические основы киберпреступности

Содержимое раздела

В этом разделе рассматриваются базовые понятия кибербезопасности, типы угроз и уязвимостей в информационных системах. Проводится анализ мотивации киберпреступников, их целей и используемых методов. Рассматриваются юридические аспекты киберпреступности, включая национальное и международное законодательство.

    Виды киберпреступлений

    Содержимое раздела

    В данном подпункте классифицируются основные виды киберпреступлений, такие как хакинг, фишинг, вирусы, DDoS-атаки, кража личных данных и другие. Описываются особенности каждого вида и примеры их реализации.

    Уязвимости информационных систем

    Содержимое раздела

    В этом подпункте анализируются типичные уязвимости, которые используются киберпреступниками для проникновения в информационные системы. Рассматриваются уязвимости программного обеспечения, аппаратного обеспечения и сетевой инфраструктуры.

    Правовое регулирование киберпреступности

    Содержимое раздела

    Данный подпункт посвящен рассмотрению нормативно-правовой базы, регулирующей вопросы киберпреступности на международном и национальном уровнях. Анализируются основные положения законодательства и проблемы его применения.

Современные тенденции в киберпреступности

Содержимое раздела

В данном разделе рассматриваются новые формы и методы киберпреступлений, которые появляются в связи с развитием технологий. Анализируются тенденции в распространении вредоносного программного обеспечения, развитии ботнетов и использовании искусственного интеллекта в злонамеренных целях. Оценивается влияние darknet и криптовалют на киберпреступность.

    Криптовалюты и киберпреступность

    Содержимое раздела

    В данном подпункте рассматривается роль криптовалют в финансировании киберпреступлений, отмывании денег и анонимных транзакциях. Анализируются возможности использования блокчейн-технологий для отслеживания и предотвращения киберпреступлений.

    Искусственный интеллект в киберпреступлениях

    Содержимое раздела

    В этом подпункте исследуется применение искусственного интеллекта киберпреступниками для автоматизации атак, создания более сложных вредоносных программ и обхода систем защиты.

    DDoS-атаки нового поколения

    Содержимое раздела

    Данный подпункт посвящен анализу современных методов DDoS-атак, использующих новые протоколы и техники для увеличения мощности и эффективности. Рассматриваются способы защиты от DDoS-атак.

Анализ конкретных примеров киберпреступлений

Содержимое раздела

В этом разделе рассматриваются реальные примеры крупных кибератак, произошедших в последние годы. Анализируются причины и последствия этих атак, а также методы, которые использовались для их предотвращения или смягчения последствий. Проводятся кейс-стади известных инцидентов в сфере кибербезопасности.

    Атака WannaCry

    Содержимое раздела

    В данном подпункте анализируется масштабная атака WannaCry, которая поразила тысячи компьютеров по всему миру. Описываются основные этапы атаки, использованное вредоносное программное обеспечение и последствия для пострадавших организаций.

    Утечка данных в Yahoo

    Содержимое раздела

    В этом подпункте рассматривается одна из крупнейших утечек данных в истории, произошедшая в компании Yahoo. Анализируются причины утечки, объем похищенных данных и последствия для пользователей.

    Атака на Colonial Pipeline

    Содержимое раздела

    Данный подпункт посвящен анализу кибератаки на Colonial Pipeline, приведшей к перебоям в поставках топлива в США. Оценивается влияние атаки на экономику и инфраструктуру.

Заключение

Содержимое раздела

В заключении подводятся итоги исследования, формулируются основные выводы и рекомендации по повышению уровня кибербезопасности. Оценивается эффективность существующих методов защиты и предлагаются перспективные направления для дальнейших исследований в данной области.

Список литературы

Содержимое раздела

В данном разделе приводится перечень использованных источников, включая научные статьи, книги, нормативно-правовые акты и интернет-ресурсы.

Получи Такой Реферат

До 90% уникальность
Готовый файл Word
Оформление по ГОСТ
Список источников по ГОСТ
Таблицы и схемы
Презентация

Создать Реферат на любую тему за 5 минут

Создать

#4043558