Нейросеть

Концепция и формирование системы логистического сервиса: теоретический анализ и практические аспекты (Реферат)

Нейросеть для реферата Гарантия уникальности Строго по ГОСТу Высочайшее качество Поддержка 24/7

Данный реферат посвящен всестороннему исследованию понятия и процесса формирования системы логистического сервиса. В работе рассматриваются ключевые компоненты, принципы и методы, необходимые для эффективного функционирования логистических процессов. Акцент делается на анализе теоретических основ, а также на применении практических подходов и инструментов для оптимизации логистического обслуживания. Особое внимание уделяется современным трендам и вызовам в области логистики.

Результаты:

Результатом исследования станет углубленное понимание принципов построения и функционирования эффективной системы логистического сервиса.

Актуальность:

Актуальность исследования обусловлена возрастающей ролью логистики в обеспечении конкурентоспособности предприятий в условиях глобальной экономики.

Цель:

Целью работы является комплексный анализ теоретических основ и практических аспектов формирования системы логистического сервиса.

Наименование образовательного учреждения

Реферат

на тему

Концепция и формирование системы логистического сервиса: теоретический анализ и практические аспекты

Выполнил: ФИО

Руководитель: ФИО

Содержание

  • Введение 1
  • Теоретические основы логистического сервиса 2
    • - Понятие и сущность логистического сервиса 2.1
    • - Виды и классификация логистического сервиса 2.2
    • - Цели и задачи логистического сервиса 2.3
  • Формирование системы логистического сервиса 3
    • - Этапы формирования системы логистического сервиса 3.1
    • - Методы проектирования логистической сети 3.2
    • - Управление качеством логистического сервиса 3.3
  • Инструменты и технологии логистического сервиса 4
    • - Системы управления складом (WMS) 4.1
    • - Системы управления транспортом (TMS) 4.2
    • - Информационные технологии в логистике 4.3
  • Практические примеры формирования логистического сервиса 5
    • - Кейс-стади: Логистический сервис в розничной торговле 5.1
    • - Кейс-стади: Логистический сервис в электронной коммерции 5.2
    • - Кейс-стади: Логистический сервис в производстве 5.3
  • Заключение 6
  • Список литературы 7

Введение

Содержимое раздела

В данном разделе обосновывается актуальность темы реферата, определяются цели и задачи исследования. Рассматривается значимость логистического сервиса для современных предприятий, а также формулируются основные вопросы, на которые предстоит ответить в ходе работы. Описывается структура реферата, включающая теоретическую и практическую части, а также ожидаемые результаты исследования. Подчеркивается важность изучения данной темы для понимания современных тенденций развития экономики.

Теоретические основы логистического сервиса

Содержимое раздела

В этом разделе рассматриваются ключевые теоретические аспекты логистического сервиса. Дается определение понятия «логистический сервис», анализируются его основные характеристики и компоненты. Описываются различные виды логистического сервиса, их особенности и области применения. Изучаются цели и задачи логистического сервиса, а также его роль в повышении удовлетворенности потребителей и улучшении общей эффективности логистической деятельности. Анализируются факторы, влияющие на качество логистического сервиса.

    Понятие и сущность логистического сервиса

    Содержимое раздела

    Подробно рассматривается понятие логистического сервиса как совокупности действий, направленных на предоставление ценности клиенту. Анализируются основные компоненты логистического сервиса – от обработки заказа до доставки товара и послепродажного обслуживания. Оценивается роль логистического сервиса в формировании конкурентных преимуществ компании, а также его влияние на лояльность клиентов и общую эффективность бизнеса. Рассматриваются различные подходы к определению и классификации логистического сервиса.

    Виды и классификация логистического сервиса

    Содержимое раздела

    Производится классификация логистического сервиса по различным критериям, таким как уровень сервиса, тип предоставляемых услуг и сегмент рынка. Рассматриваются различные виды логистического сервиса, включая базовый, расширенный и индивидуальный. Анализируются особенности каждого вида, их преимущества и недостатки. Оценивается влияние различных видов сервиса на удовлетворенность потребителей и эффективность логистических процессов, а также даются рекомендации по выбору оптимального вида сервиса.

    Цели и задачи логистического сервиса

    Содержимое раздела

    Определяются основные цели, стоящие перед логистическим сервисом, такие как повышение удовлетворенности клиентов, оптимизация затрат и улучшение конкурентоспособности. Анализируются задачи, которые необходимо решить для достижения этих целей, включая управление запасами, обработку заказов, транспортировку и доставку. Рассматривается взаимосвязь между целями, задачами и показателями эффективности логистического сервиса, а также методы их оценки и достижения. Формулируются рекомендации по повышению эффективности логистических процессов.

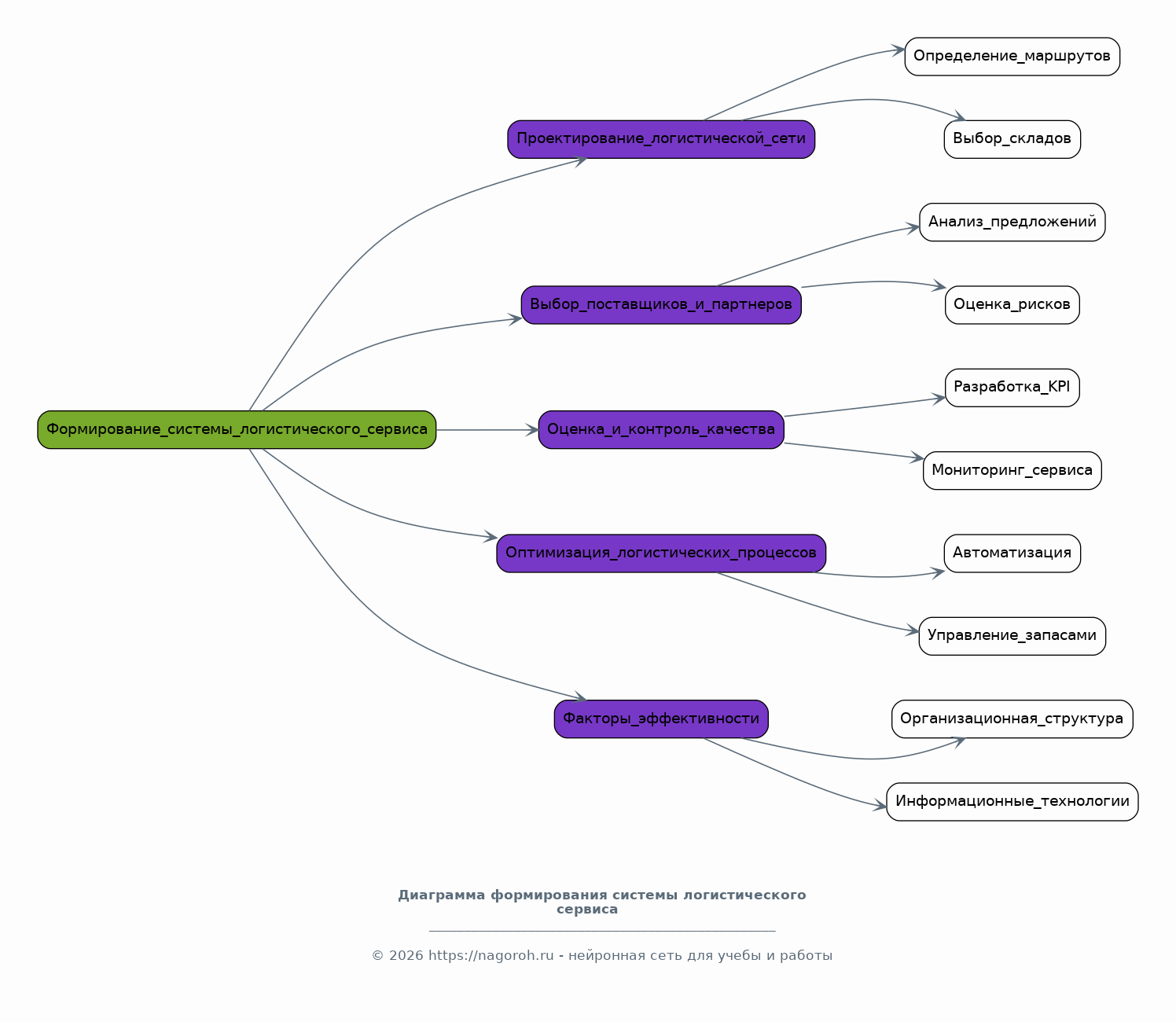
Формирование системы логистического сервиса

Содержимое раздела

В этом разделе анализируются ключевые этапы и подходы к формированию системы логистического сервиса. Рассматриваются принципы проектирования логистической сети, выбора поставщиков и партнеров. Изучаются методы оценки и контроля качества логистического сервиса, а также инструменты для оптимизации логистических процессов. Анализируются факторы, влияющие на эффективность формирования системы логистического сервиса, включая организационную структуру и информационные технологии.

    Этапы формирования системы логистического сервиса

    Содержимое раздела

    Подробно рассматриваются основные этапы формирования системы логистического сервиса, начиная с анализа потребностей клиентов и заканчивая оценкой результатов. Описываются методы сбора и анализа информации, необходимой для проектирования эффективной системы. Анализируются процессы принятия решений на каждом этапе, а также инструменты и методы, используемые для оптимизации логистических операций. Рассматриваются примеры успешного формирования логистических сервисов.

    Методы проектирования логистической сети

    Содержимое раздела

    Анализируются различные методы проектирования логистической сети, включая методы математического моделирования и оптимизации. Рассматриваются критерии выбора оптимальной логистической сети, такие как минимизация затрат, сокращение времени доставки и повышение качества обслуживания. Изучаются современные подходы к проектированию логистической сети, учитывающие меняющиеся требования рынка и использование современных технологий, включая автоматизацию.

    Управление качеством логистического сервиса

    Содержимое раздела

    Рассматриваются методы оценки и контроля качества логистического сервиса, включая разработку показателей эффективности (KPI) и проведение аудитов. Изучаются инструменты, используемые для улучшения качества сервиса, такие как системы управления качеством ISO 9000. Анализируются процессы управления жалобами и претензиями клиентов. Разрабатываются рекомендации по повышению качества логистического сервиса и улучшению удовлетворенности клиентов.

Инструменты и технологии логистического сервиса

Содержимое раздела

Этот раздел посвящен обзору современных инструментов и технологий, применяемых в логистическом сервисе для повышения эффективности и снижения затрат. Рассмотрены системы управления складом (WMS), системы управления транспортом (TMS), системы отслеживания грузов, а также инструменты автоматизации логистических процессов. Анализируется влияние информационных технологий на логистический сервис и рассматриваются перспективы их развития. Уделяется внимание использованию данных для принятия решений.

    Системы управления складом (WMS)

    Содержимое раздела

    Изучаются функциональность и возможности систем управления складом. Описываются основные модули WMS, включая управление запасами, приемку и отгрузку товаров, управление складскими операциями. Рассматриваются преимущества использования WMS, такие как повышение точности учета, сокращение времени обработки заказов и оптимизация использования складских площадей. Анализируются примеры внедрения WMS в различных организациях и их эффективность.

    Системы управления транспортом (TMS)

    Содержимое раздела

    Рассматриваются функции и возможности систем управления транспортом, включая планирование маршрутов, управление перевозками, контроль за перемещением грузов. Анализируются преимущества использования TMS, такие как снижение транспортных затрат, повышение эффективности доставки и улучшение взаимодействия с поставщиками и клиентами. Изучаются особенности интеграции TMS с другими логистическими системами, а также примеры успешного внедрения.

    Информационные технологии в логистике

    Содержимое раздела

    Анализируется роль информационных технологий в повышении эффективности логистического сервиса. Рассматриваются современные тренды, такие как облачные технологии, интернет вещей (IoT) и искусственный интеллект (AI). Изучается влияние этих технологий на логистические процессы, включая автоматизацию, аналитику данных и принятие решений. Рассматриваются перспективы развития информационных технологий в логистике и их влияние на конкурентоспособность компаний.

Практические примеры формирования логистического сервиса

Содержимое раздела

Раздел включает анализ конкретных кейсов успешного формирования и функционирования логистического сервиса в различных компаниях. Рассматриваются примеры из разных отраслей, таких как розничная торговля, электронная коммерция и производство. Анализируются используемые стратегии, методы и инструменты, а также результаты, достигнутые компаниями. Оценивается влияние логистического сервиса на конкурентоспособность компаний и их позиции на рынке. Делаются выводы и обобщения.

    Кейс-стади: Логистический сервис в розничной торговле

    Содержимое раздела

    Анализируется конкретный пример формирования логистического сервиса в компании розничной торговли. Рассматриваются особенности логистических процессов, включая управление запасами, обработку заказов и доставку. Оцениваются используемые стратегии и инструменты, такие как автоматизированные склады и системы управления транспортом. Анализируются результаты, достигнутые компанией, включая повышение эффективности, снижение затрат и улучшение удовлетворенности клиентов.

    Кейс-стади: Логистический сервис в электронной коммерции

    Содержимое раздела

    Анализируется пример формирования логистического сервиса в компании электронной коммерции. Рассматриваются особенности логистических процессов, такие как обработка онлайн-заказов, упаковка и доставка. Оцениваются используемые стратегии, включая партнерство с курьерскими службами и автоматизацию складских операций. Анализируются результаты, достигнутые компанией, включая увеличение продаж, повышение лояльности клиентов и улучшение скорости доставки.

    Кейс-стади: Логистический сервис в производстве

    Содержимое раздела

    Рассматривается пример формирования логистического сервиса в производственной компании. Анализируются особенности логистических процессов, включая управление сырьем и комплектующими, планирование производства и отгрузку готовой продукции. Оцениваются используемые стратегии, такие как внедрение системы Just-in-Time и автоматизация производственных процессов. Анализируются результаты, достигнутые компанией, включая снижение запасов, повышение эффективности производства и улучшение качества продукции.

Заключение

Содержимое раздела

В заключении обобщаются основные выводы, полученные в ходе исследования. Подводятся итоги анализа теоретических основ и практических аспектов формирования системы логистического сервиса. Оценивается значимость проведенного исследования и его вклад в развитие логистической науки и практики. Определяются перспективы дальнейших исследований в данной области. Формулируются рекомендации по улучшению и оптимизации логистического сервиса.

Список литературы

Содержимое раздела

В разделе представлен список использованных источников, включая научные статьи, монографии, учебники и другие материалы, использованные при написании реферата. Список оформлен в соответствии с требованиями к оформлению научных работ, указываются все необходимые данные: авторы, названия, издательства, страницы.

Получи Такой Реферат

До 90% уникальность
Готовый файл Word
Оформление по ГОСТ
Список источников по ГОСТ
Таблицы и схемы
Презентация

Создать Реферат на любую тему за 5 минут

Создать

#5606591