Нейросеть

Конституционный строй Российской Федерации: Основы и Современные Тенденции (Реферат)

Нейросеть для реферата Гарантия уникальности Строго по ГОСТу Высочайшее качество Поддержка 24/7

Данный реферат посвящен всестороннему изучению основ конституционного строя Российской Федерации. В работе анализируются ключевые принципы, закрепленные в Конституции РФ, такие как суверенитет народа, разделение властей и верховенство права. Особое внимание уделяется анализу практической реализации конституционных норм и выявлению современных тенденций развития. Рассматриваются вопросы, связанные с защитой прав и свобод граждан, а также перспективы развития конституционного регулирования в России.

Результаты:

Результатом исследования станет углубленное понимание сущности и функционирования конституционного строя Российской Федерации, а также выявление ключевых проблем и перспектив его развития.

Актуальность:

Актуальность исследования обусловлена необходимостью анализа текущего состояния конституционного строя в условиях динамично меняющейся политической и правовой реальности, а также потребностью в повышении правовой культуры и гражданского сознания.

Цель:

Целью данного реферата является систематизация знаний об основах конституционного строя РФ, анализ его ключевых элементов и выявление перспектив совершенствования.

Наименование образовательного учреждения

Реферат

на тему

Конституционный строй Российской Федерации: Основы и Современные Тенденции

Выполнил: ФИО

Руководитель: ФИО

Содержание

  • Введение 1
  • Теоретические основы конституционного строя 2
    • - Понятие и сущность конституционного строя 2.1
    • - Принципы конституционного строя Российской Федерации 2.2
    • - Формы государства и их влияние на конституционный строй 2.3
  • Конституционные основы прав и свобод человека и гражданина 3
    • - Основные права и свободы человека 3.1
    • - Гражданские, политические, экономические, социальные и культурные права и свободы 3.2
    • - Гарантии прав и свобод человека и гражданина 3.3
  • Система органов государственной власти Российской Федерации 4
    • - Президент Российской Федерации: статус и полномочия 4.1
    • - Федеральное Собрание: структура и функции 4.2
    • - Правительство Российской Федерации и судебная власть 4.3
  • Практическое применение конституционных норм: анализ конкретных примеров 5
    • - Судебная практика по защите конституционных прав 5.1
    • - Реализация конституционных принципов в законодательстве 5.2
    • - Конституционный контроль и надзор 5.3
  • Заключение 6
  • Список литературы 7

Введение

Содержимое раздела

В данном разделе представлено обоснование актуальности темы исследования, формулируются его цели и задачи, а также определяется методология, используемая в работе. Рассматривается структура реферата и кратко излагается содержание каждой главы. Подчеркивается значимость изучения основ конституционного строя для понимания функционирования государства и защиты прав граждан. Особое внимание уделяется ключевым понятиям и терминам, используемым в работе.

Теоретические основы конституционного строя

Содержимое раздела

В этом разделе анализируются основополагающие теоретические концепции конституционного строя, такие как суверенитет, демократия и разделение властей. Рассматриваются различные подходы к определению конституционного строя и его роли в обеспечении правопорядка и защиты прав человека. Особое внимание уделяется принципам организации государственной власти и их реализации в современном мире. Также рассматриваются исторические аспекты формирования конституционного строя.

    Понятие и сущность конституционного строя

    Содержимое раздела

    Рассматривается определение конституционного строя, его основные элементы и признаки. Анализируются различные подходы к пониманию сущности конституционного строя, включая его ценностные основы и цели. Изучается роль конституции как основного источника права, определяющего структуру и функции государства. Обсуждаются вопросы правовой природы конституции, ее юридических свойств и значения для общества.

    Принципы конституционного строя Российской Федерации

    Содержимое раздела

    Анализируются основные принципы конституционного строя РФ, такие как суверенитет народа, федерализм, разделение властей и верховенство права. Раскрывается содержание каждого принципа и его практическое значение для функционирования государства. Изучается взаимосвязь между принципами и их влияние на реализацию прав и свобод граждан. Обсуждаются гарантии соблюдения принципов конституционного строя.

    Формы государства и их влияние на конституционный строй

    Содержимое раздела

    Рассматриваются различные формы правления (монархия, республика) и территориального устройства (унитарное государство, федерация, конфедерация) и их влияние на конституционный строй. Анализируется опыт разных стран в организации государственной власти, включая преимущества и недостатки различных форм государства. Изучается влияние формы государства на реализацию прав и свобод граждан, а также на эффективность государственного управления.

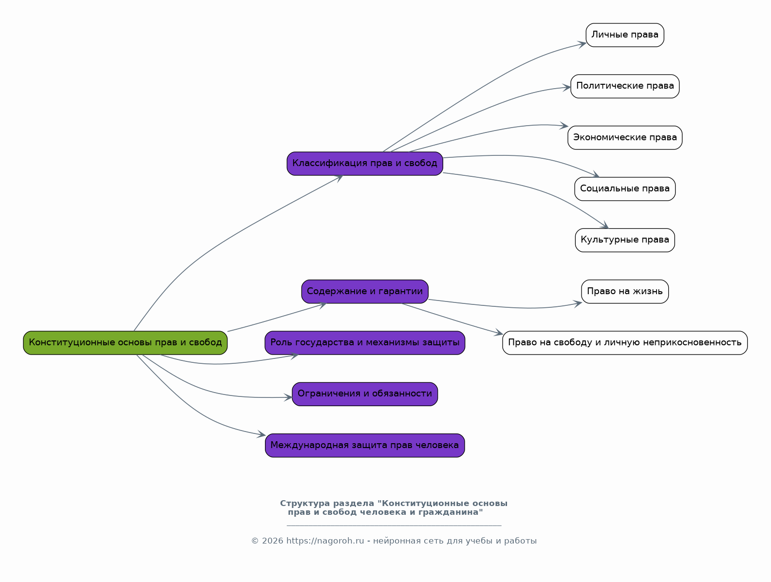
Конституционные основы прав и свобод человека и гражданина

Содержимое раздела

Этот раздел посвящен анализу конституционных прав и свобод человека и гражданина, закрепленных в Конституции РФ. Рассматривается классификация прав и свобод, их содержание и гарантии реализации. Анализируется роль государства в обеспечении прав и свобод, а также механизмы их защиты. Особое внимание уделяется вопросам ограничения прав и свобод, а также их соотношению с обязанностями граждан. Изучается международная практика защиты прав человека.

    Основные права и свободы человека

    Содержимое раздела

    Рассматриваются основные права и свободы человека, такие как право на жизнь, свободу и личную неприкосновенность, свобода совести и вероисповедания, свобода слова. Анализируется содержание каждого права и свободы, а также механизмы их защиты. Изучается связь между основными правами и свободами и другими элементами конституционного строя, такими как разделение властей и верховенство права.

    Гражданские, политические, экономические, социальные и культурные права и свободы

    Содержимое раздела

    Подробно рассматриваются различные виды прав и свобод, включая гражданские, политические, экономические, социальные и культурные. Анализируется содержание каждой группы прав и свобод, а также их взаимосвязь. Изучается роль государства в обеспечении различных видов прав и свобод, а также механизмы их защиты. Особое внимание уделяется проблемам реализации этих прав в современном обществе.

    Гарантии прав и свобод человека и гражданина

    Содержимое раздела

    Рассматриваются гарантии прав и свобод человека и гражданина, включая судебную защиту, правовую помощь и другие механизмы. Анализируются роль Конституционного Суда РФ и других органов государственной власти в защите прав и свобод. Изучается эффективность различных гарантий прав и свобод, а также проблемы, связанные с их реализацией. Обсуждаются вопросы совершенствования гарантий прав человека.

Система органов государственной власти Российской Федерации

Содержимое раздела

В данном разделе рассматривается система органов государственной власти Российской Федерации, включая Президента, Федеральное Собрание, Правительство и суды. Анализируются полномочия каждого органа власти, принципы их взаимодействия и роль в обеспечении функционирования государства. Особое внимание уделяется вопросам разделения властей, сдержек и противовесов. Изучаются современные тенденции развития системы органов государственной власти.

    Президент Российской Федерации: статус и полномочия

    Содержимое раздела

    Анализируется конституционно-правовой статус Президента РФ, его полномочия и роль в системе органов государственной власти. Рассматриваются основы избрания Президента, порядок его деятельности и ответственность. Изучаются вопросы взаимодействия Президента с другими органами государственной власти, а также его роль в обеспечении единства и целостности государства. Обсуждаются современные тенденции развития института президентства.

    Федеральное Собрание: структура и функции

    Содержимое раздела

    Рассматривается структура и функции Федерального Собрания, включая Совет Федерации и Государственную Думу. Анализируются полномочия палат Федерального Собрания, порядок их формирования и деятельности. Изучается роль Федерального Собрания в законодательном процессе, а также в осуществлении контроля за деятельностью Правительства. Обсуждаются вопросы эффективности работы парламента.

    Правительство Российской Федерации и судебная власть

    Содержимое раздела

    Анализируется структура и функции Правительства РФ, его роль в исполнительной власти и реализации государственной политики. Рассматриваются полномочия Правительства, порядок его формирования и деятельности. Изучается система судебной власти, включая Конституционный Суд РФ, Верховный Суд РФ и суды общей юрисдикции. Обсуждаются вопросы независимости судебной власти и обеспечения правосудия.

Практическое применение конституционных норм: анализ конкретных примеров

Содержимое раздела

В данной части реферата исследуются конкретные примеры реализации конституционных норм в российской действительности. Анализируются судебные решения, законодательные акты и другие практические материалы, иллюстрирующие применение конституционных положений. Рассматриваются актуальные проблемы, связанные с реализацией конституционных принципов, такие как защита прав меньшинств, свобода слова и собраний. Обсуждаются пути совершенствования правоприменительной практики.

    Судебная практика по защите конституционных прав

    Содержимое раздела

    Анализируются конкретные примеры судебных решений, касающихся защиты конституционных прав и свобод граждан. Рассматриваются решения Конституционного Суда РФ и других судов, иллюстрирующие применение конституционных норм. Изучается влияние судебной практики на реализацию прав человека и гражданина. Обсуждаются проблемы, связанные с судебной защитой конституционных прав.

    Реализация конституционных принципов в законодательстве

    Содержимое раздела

    Рассматривается реализация конституционных принципов в конкретных законодательных актах, регулирующих различные сферы общественной жизни. Анализируется соответствие законодательства Конституции РФ. Изучается роль законодательства в обеспечении прав и свобод граждан. Обсуждаются проблемы, связанные с правотворческой деятельностью и ее влиянием на реализацию конституционных норм.

    Конституционный контроль и надзор

    Содержимое раздела

    Анализируются механизмы конституционного контроля и надзора за соблюдением Конституции РФ, включая деятельность Конституционного Суда РФ. Рассматриваются полномочия прокуратуры и других органов, осуществляющих надзор за соблюдением законности. Изучается эффективность механизмов конституционного контроля и надзора в обеспечении верховенства права и соблюдении прав человека. Обсуждаются проблемы, связанные с конституционным контролем и надзором.

Заключение

Содержимое раздела

В заключении подводятся итоги проведенного исследования, формулируются основные выводы и обобщения. Оценивается достижение поставленных целей и задач. Подчеркивается значимость изучения основ конституционного строя для понимания функционирования государства и защиты прав граждан. Определяются перспективы дальнейших исследований в данной области. Даются рекомендации по совершенствованию конституционного регулирования.

Список литературы

Содержимое раздела

В данном разделе представлен список использованных источников, включая нормативные правовые акты, учебную литературу, монографии, статьи и другие материалы, использованные при написании реферата. Список оформляется в соответствии с требованиями к цитированию и оформлению научных работ. Обеспечивается полнота и достоверность информации об использованных источниках.

Получи Такой Реферат

До 90% уникальность
Готовый файл Word
Оформление по ГОСТ
Список источников по ГОСТ
Таблицы и схемы
Презентация

Создать Реферат на любую тему за 5 минут

Создать

#5609556