Нейросеть

Культура народов Ставрополья в XVIII-XIX веках: Исторический анализ и этнокультурное наследие (Реферат)

Нейросеть для реферата Гарантия уникальности Строго по ГОСТу Высочайшее качество Поддержка 24/7

Данный реферат посвящен всестороннему исследованию культурной жизни народов Ставрополья в период с XVIII по XIX век. В работе анализируются основные этнокультурные процессы, происходившие в регионе, включая взаимодействие различных этнических групп и их вклад в формирование уникального культурного ландшафта. Особое внимание уделяется изучению традиций, обычаев, искусства и духовной жизни народов, населявших Ставрополье в указанный период времени. Исследование опирается на широкий спектр источников, включая исторические документы, этнографические материалы и археологические данные.

Результаты:

Работа позволит расширить знания об истории и культуре народов Ставрополья, а также выявить особенности их взаимодействия и взаимовлияния.

Актуальность:

Изучение культуры народов Ставрополья в историческом контексте способствует сохранению и популяризации культурного наследия региона, а также пониманию современных этнокультурных процессов.

Цель:

Целью данного реферата является комплексный анализ культурного развития народов Ставрополья в XVIII-XIX веках, выявление основных тенденций и особенностей этого процесса.

Наименование образовательного учреждения

Реферат

на тему

Культура народов Ставрополья в XVIII-XIX веках: Исторический анализ и этнокультурное наследие

Выполнил: ФИО

Руководитель: ФИО

Содержание

  • Введение 1
  • Этнокультурное многообразие Ставрополья: Обзор этнических групп и их исторического контекста 2
    • - Русское население: особенности расселения и культурного развития 2.1
    • - Казачество на Ставрополье: история, культура и роль в регионе 2.2
    • - Культура народов Северного Кавказа в Ставропольском крае: традиции и взаимодействие 2.3
  • Традиционная культура народов Ставрополья: Обычаи, обряды и праздники 3
    • - Семейные обряды и традиции: свадьбы, рождение детей и похороны 3.1
    • - Календарные праздники и народные гуляния 3.2
    • - Народные верования и духовная жизнь 3.3
  • Искусство и ремесла народов Ставрополья: Творчество и мастерство 4
    • - Народная музыка и танцы: жанры, исполнители и инструменты 4.1
    • - Народные ремесла: ткачество, вышивка, гончарное дело и др. 4.2
    • - Архитектура и народное зодчество 4.3
  • Влияние социально-экономических факторов на культуру народов Ставрополья 5
    • - Влияние сельского хозяйства и торговли 5.1
    • - Социальные изменения и их влияние на культуру 5.2
    • - Развитие промышленности и его влияние на культурную среду 5.3
  • Заключение 6
  • Список литературы 7

Введение

Содержимое раздела

Введение обосновывает актуальность выбранной темы, подчеркивая важность изучения культуры народов Ставрополья для понимания истории региона и формирования его культурной идентичности. Определяются цели и задачи исследования, раскрывается структура работы и методы, которые были использованы в процессе исследования. Кратко обозначается методология исследования, перечисляются основные источники информации. Обосновывается выбор темы и ее значимость для современного общества.

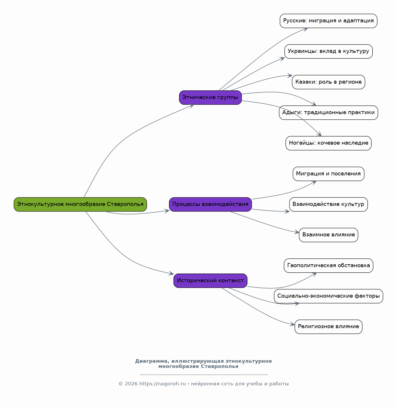
Этнокультурное многообразие Ставрополья: Обзор этнических групп и их исторического контекста

Содержимое раздела

Этот раздел посвящен анализу этнического состава населения Ставрополья в XVIII-XIX веках. Рассматриваются основные этнические группы, проживавшие на территории региона, включая русских, украинцев, казаков, адыгов, ногайцев и др. Анализируются процессы миграции, взаимодействия и взаимовлияния между различными этническими группами, а также их вклад в формирование культурного ландшафта Ставрополья. Также рассматривается исторический контекст, в котором происходило формирование этнокультурного многообразия региона.

    Русское население: особенности расселения и культурного развития

    Содержимое раздела

    Подраздел посвящен изучению роли русского населения в формировании культуры Ставрополья. Исследуются особенности расселения русских, их хозяйственная деятельность, традиции и обычаи. Анализируется влияние русской культуры на другие этнические группы региона и обратное влияние. Рассматривается вклад русских в развитие образования, науки и искусства в регионе.

    Казачество на Ставрополье: история, культура и роль в регионе

    Содержимое раздела

    Рассматривается история казачества на Ставрополье, его роль в освоении и защите территории. Анализируются особенности казачьей культуры, включая традиции, обычаи, военное дело и социальную структуру. Оценивается влияние казачества на формирование культурного облика региона, вклад казаков в сохранение и развитие культурного наследия.

    Культура народов Северного Кавказа в Ставропольском крае: традиции и взаимодействие

    Содержимое раздела

    В этом подразделе анализируются культуры народов Северного Кавказа, проживавших на территории Ставрополья, такие как адыги, ногайцы и др. Изучаются их традиции, обычаи, язык, искусство и духовная жизнь. Анализируется взаимодействие между этими народами и русским населением, а также влияние этих взаимодействий на формирование культурного ландшафта региона.

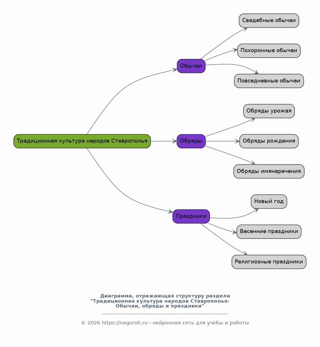
Традиционная культура народов Ставрополья: Обычаи, обряды и праздники

Содержимое раздела

Раздел посвящен изучению традиционной культуры народов Ставрополья, включая обычаи, обряды и праздники. Анализируются особенности свадебных и похоронных обрядов, народных праздников, ритуалов и верований различных этнических групп. Рассматриваются взаимосвязи между традиционными культурными практиками и природными условиями, социальными отношениями, а также их трансформация под влиянием исторических процессов.

    Семейные обряды и традиции: свадьбы, рождение детей и похороны

    Содержимое раздела

    Рассматриваются особенности семейных обрядов и традиций различных этнических групп, проживавших на Ставрополье. Анализируются свадебные обряды, включая ритуалы, песни и танцы, а также их культурное значение. Изучаются обряды, связанные с рождением детей, их воспитанием и социализацией. Рассматриваются похоронные обряды и традиции, связанные с проводами усопших.

    Календарные праздники и народные гуляния

    Содержимое раздела

    Подробно рассматриваются календарные праздники, отмечаемые народами Ставрополья, такие как Рождество, Масленица, Пасха, Новый год, а также местные праздники и фестивали. Анализируется их происхождение, содержание, ритуалы, значение для культурной идентичности. Изучается роль народных гуляний в сохранении и передаче культурных ценностей.

    Народные верования и духовная жизнь

    Содержимое раздела

    Изучаются народные верования и духовная жизнь народов Ставрополья, включая религиозные представления, языческие практики, фольклор и мифологию. Рассматривается роль веры в повседневной жизни, влияние религии на культуру, искусство и социальные отношения. Анализируется взаимосвязь между религиозными верованиями и традиционными культурными практиками.

Искусство и ремесла народов Ставрополья: Творчество и мастерство

Содержимое раздела

В этом разделе анализируются различные виды искусства и ремесел, развитых на Ставрополье в XVIII-XIX веках. Рассматриваются традиционные виды искусства народов Ставрополья, такие как народная музыка, танцы, песни и театральное искусство. Изучаются особенности народных ремесел, включая ткачество, вышивку, гончарное дело, резьбу по дереву и металлу. Рассматриваются взаимосвязи между искусством, ремеслами и повседневной жизнью.

    Народная музыка и танцы: жанры, исполнители и инструменты

    Содержимое раздела

    Подраздел посвящен народной музыке и танцам народов Ставрополья. Рассматриваются особенности музыкальных жанров, стилей и традиций. Изучаются традиционные музыкальные инструменты, используемые в народной музыке. Анализируется роль народной музыки и танцев в культурной жизни, а также их влияние на формирование культурной идентичности.

    Народные ремесла: ткачество, вышивка, гончарное дело и др.

    Содержимое раздела

    Рассматриваются различные виды народных ремесел, такие как ткачество, вышивка, гончарное дело, резьба по дереву и металлу, распространенные на Ставрополье. Изучаются технологии производства, материалы и инструменты. Анализируется роль ремесел в экономике и повседневной жизни, их художественные особенности и культурное значение.

    Архитектура и народное зодчество

    Содержимое раздела

    Изучаются особенности архитектуры и народного зодчества народов Ставрополья, включая жилые дома, хозяйственные постройки, церкви и общественные здания. Рассматриваются строительные материалы, техники и стили. Анализируется влияние архитектурных традиций различных этнических групп на общий архитектурный облик региона.

Влияние социально-экономических факторов на культуру народов Ставрополья

Содержимое раздела

Раздел, посвященный анализу влияния социально-экономических факторов на культуру народов Ставрополья в рассматриваемый период. Рассматривается роль сельского хозяйства, торговли и промышленности в формировании культурной жизни. Анализируется влияние социальных изменений, таких как крепостное право, реформы и революции, на культуру и традиции.

    Влияние сельского хозяйства и торговли

    Содержимое раздела

    Исследуется влияние сельского хозяйства и торговли на культуру народов Ставрополья, включая формирование традиций, обычаев, праздников и ремесел, связанных с сельскохозяйственным циклом и торговой деятельностью. Анализируется роль рынков, ярмарок и других торговых площадок в распространении культурных ценностей и обмене опытом.

    Социальные изменения и их влияние на культуру

    Содержимое раздела

    Анализируется влияние социальных изменений, таких как крепостное право, реформы и революции, на культуру и традиции народов Ставрополья. Изучаются изменения в социальной структуре, образе жизни, ценностях и идеалах населения. Рассматривается роль образования, науки и искусства в формировании нового культурного облика.

    Развитие промышленности и его влияние на культурную среду

    Содержимое раздела

    Исследуется влияние развития промышленности на культурную среду Ставрополья. Рассматриваются изменения в образе жизни, трудовой деятельности, быте и досуге населения. Анализируется роль урбанизации, новых технологий и средств массовой информации в формировании новой культурной среды.

Заключение

Содержимое раздела

В заключении обобщаются основные выводы, полученные в ходе исследования. Подводятся итоги анализа культурного развития народов Ставрополья в XVIII-XIX веках. Оценивается вклад различных этнических групп в формирование культурного наследия региона. Обозначаются перспективы дальнейшего изучения темы.

Список литературы

Содержимое раздела

В данном разделе представлен список использованной литературы, включающий книги, статьи и другие источники, которые были использованы в процессе написания реферата. Список составлен в соответствии с требованиями к оформлению библиографических данных.

Получи Такой Реферат

До 90% уникальность
Готовый файл Word
Оформление по ГОСТ
Список источников по ГОСТ
Таблицы и схемы
Презентация

Создать Реферат на любую тему за 5 минут

Создать

#5664123