Нейросеть

Локальные национальные и религиозные конфликты на постсоветском пространстве в 1990-е годы: анализ причин, динамики и последствий (Реферат)

Нейросеть для реферата Гарантия уникальности Строго по ГОСТу Высочайшее качество Поддержка 24/7

Данный реферат посвящен исследованию локальных национальных и религиозных конфликтов, вспыхнувших на территории бывшего Советского Союза в 1990-е годы. В работе рассматриваются основные факторы, приведшие к этим конфликтам, включая этнические противоречия, религиозные разногласия, экономические трудности и политическую нестабильность. Анализируется динамика развития конфликтов, их основные этапы, участники и интенсивность. Также оцениваются последствия этих конфликтов для населения, государств и региона в целом, включая гуманитарные кризисы, миграцию и изменение политической карты. Реферат опирается на широкий спектр источников, включая научные исследования, исторические документы и свидетельства очевидцев.

Результаты:

Данная работа позволит глубже понять природу локальных конфликтов, проанализировать их влияние на постсоветское пространство и предложить возможные пути разрешения подобных проблем в будущем.

Актуальность:

Изучение локальных конфликтов на постсоветском пространстве остается актуальным, учитывая сохраняющуюся нестабильность в регионе и возможность повторения подобных ситуаций.

Цель:

Целью данного реферата является всесторонний анализ причин, хода развития и последствий локальных национальных и религиозных конфликтов, возникших на территории бывшего СССР в 1990-е годы.

Наименование образовательного учреждения

Реферат

на тему

Локальные национальные и религиозные конфликты на постсоветском пространстве в 1990-е годы: анализ причин, динамики и последствий

Выполнил: ФИО

Руководитель: ФИО

Содержание

  • Введение 1
  • Теоретические основы изучения конфликтов 2
    • - Конфликт как социально-политический феномен: основные подходы и концепции 2.1
    • - Этническая идентичность и национализм в контексте постсоветского пространства 2.2
    • - Религия и конфликт: роль религиозных факторов в возникновении и эскалации конфликтов 2.3
  • Политическая трансформация и экономические факторы конфликтов 3
    • - Распад СССР и формирование новых независимых государств 3.1
    • - Экономическая трансформация и ее влияние на социальную напряженность 3.2
    • - Роль политических элит и внешних акторов в эскалации конфликтов 3.3
  • Социальные последствия конфликтов: гуманитарные кризисы, беженцы и миграция 4
    • - Гуманитарные кризисы и жертвы конфликтов 4.1
    • - Проблема беженцев и вынужденных переселенцев 4.2
    • - Влияние конфликтов на здоровье населения, образование и социальную сферу 4.3
  • Анализ конкретных конфликтов 5
    • - Приднестровский конфликт 5.1
    • - Нагорно-Карабахский конфликт 5.2
    • - Конфликты в Чечне 5.3
  • Заключение 6
  • Список литературы 7

Введение

Содержимое раздела

Введение определяет предмет исследования, его актуальность и цели. В нем обосновывается выбор темы, указываются ее теоретическая и практическая значимость. Кратко описывается структура работы, перечисляются основные вопросы, которые будут рассматриваться. Определяются географические и хронологические рамки исследования, а также методология, используемая при анализе. Введение служит для ориентации читателя в теме и обозначения основных направлений исследования.

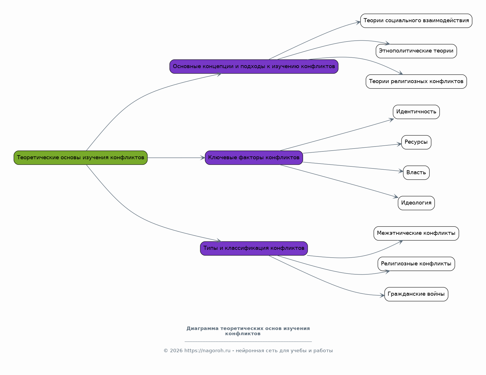
Теоретические основы изучения конфликтов

Содержимое раздела

Этот раздел закладывает теоретический фундамент для понимания природы конфликтов. Он рассматривает основные концепции и подходы к изучению конфликтов, включая теории социального взаимодействия, этнополитические теории и теории религиозных конфликтов. Анализируются ключевые факторы, способствующие возникновению и развитию конфликтов, такие как идентичность, ресурсы, власть и идеология. Рассматриваются различные типы конфликтов, их классификация и особенности проявления. Этот раздел необходим для формирования общей основы понимания сложных процессов, происходивших в 1990-е годы.

    Конфликт как социально-политический феномен: основные подходы и концепции

    Содержимое раздела

    В данном подпункте анализируется понятие конфликта с различных теоретических позиций. Рассматриваются основные подходы к изучению конфликтов, включая структурный, психологический и поведенческий. Обсуждаются различные стадии развития конфликтов, начиная от предпосылок и предпосылок, заканчивая эскалацией и урегулированием. Анализируются ключевые факторы, влияющие на динамику конфликтов, такие как лидерство, коммуникация и посредничество. Понимание этих подходов необходимо для последующего анализа конкретных случаев.

    Этническая идентичность и национализм в контексте постсоветского пространства

    Содержимое раздела

    Этот подраздел посвящен изучению этнической идентичности и национализму как ключевым факторам, влияющим на возникновение конфликтов. Рассматриваются различные теории формирования этнической идентичности, включая примордиалистский и конструктивистский подходы. Анализируются формы проявления национализма, его идеологии и практики в условиях распада СССР. Особое внимание уделяется роли элит и средств массовой информации в формировании националистических настроений. Понимание этих процессов необходимо для идентификации конкретных причин конфликтов.

    Религия и конфликт: роль религиозных факторов в возникновении и эскалации конфликтов

    Содержимое раздела

    В данном разделе рассматривается роль религии в возникновении и развитии конфликтов. Анализируются различные подходы к пониманию религиозного конфликта, включая его связь с политикой и идентичностью. Обсуждаются различные формы проявления религиозного фанатизма и экстремизма. Рассматриваются примеры использования религии в качестве инструмента мобилизации и легитимации конфликтов. Также анализируется роль религиозных лидеров и организаций в урегулировании конфликтов.

Политическая трансформация и экономические факторы конфликтов

Содержимое раздела

Этот раздел рассматривает политические и экономические факторы, повлиявшие на возникновение конфликтов в 1990-е годы. Анализируется процесс распада Советского Союза и его влияние на формирование новых государств. Рассматриваются вопросы государственного строительства, легитимации власти и формирования новых границ. Обсуждаются экономические реформы, приведшие к ухудшению социально-экономического положения населения и росту социального неравенства. Анализируется роль внешних акторов в эскалации конфликтов.

    Распад СССР и формирование новых независимых государств

    Содержимое раздела

    В этом подпункте анализируется процесс распада Советского Союза и его последствия для различных регионов. Рассматриваются причины, приведшие к распаду, включая политические, экономические и этнические факторы. Анализируется процесс формирования новых государств и их взаимоотношения друг с другом. Обсуждаются вопросы признания независимости, делимитации границ и передачи имущества. Особое внимание уделяется влиянию распада на этнические группы и национальные меньшинства.

    Экономическая трансформация и ее влияние на социальную напряженность

    Содержимое раздела

    Этот подраздел посвящен анализу экономических реформ и их влиянию на социальную напряженность. Рассматриваются различные модели экономических реформ, проводившихся в постсоветских государствах. Анализируются последствия приватизации, либерализации цен и сокращения социальных расходов. Обсуждаются вопросы роста безработицы, инфляции и обнищания населения. Особое внимание уделяется влиянию экономических факторов на возникновение и эскалацию конфликтов.

    Роль политических элит и внешних акторов в эскалации конфликтов

    Содержимое раздела

    В этом подпункте рассматривается роль политических элит и внешних акторов в эскалации конфликтов. Анализируются стратегии, используемые политическими элитами для мобилизации населения и достижения своих целей. Обсуждаются вопросы коррупции, криминализации и использования насилия. Рассматривается роль внешних акторов, таких как международные организации и другие государства, в конфликтах. Особое внимание уделяется анализу их влияния на динамику и разрешение конфликтов.

Социальные последствия конфликтов: гуманитарные кризисы, беженцы и миграция

Содержимое раздела

Этот раздел фокусируется на социальных последствиях конфликтов, произошедших в 1990-е годы. Анализируются гуманитарные кризисы, вызванные военными действиями и разрушением инфраструктуры. Рассматриваются вопросы беженцев и вынужденных переселенцев, их проблемы и адаптация к новым условиям. Обсуждаются последствия конфликтов для здоровья населения, образования и социальной сферы. Анализируются долгосрочные социальные последствия конфликтов, такие как травмы, потеря доверия и рост преступности.

    Гуманитарные кризисы и жертвы конфликтов

    Содержимое раздела

    В этом подпункте анализируются гуманитарные кризисы, вызванные конфликтами. Рассматриваются масштабы человеческих жертв, раненых и пропавших без вести. Анализируются причины ухудшения условий жизни населения, включая нехватку продовольствия, медикаментов и жилья. Обсуждаются проблемы доступа к медицинской помощи и гуманитарной помощи. Особое внимание уделяется воздействию конфликтов на уязвимые группы населения, такие как женщины, дети и пожилые люди.

    Проблема беженцев и вынужденных переселенцев

    Содержимое раздела

    В данном подразделе рассматривается проблема беженцев и вынужденных переселенцев, возникшая в результате конфликтов. Анализируются причины, побуждающие людей покидать свои дома. Обсуждаются условия жизни беженцев в лагерях и местах временного проживания. Рассматриваются вопросы репатриации, интеграции и адаптации беженцев к новым условиям. Анализируется роль международных организаций и государств в решении проблемы беженцев.

    Влияние конфликтов на здоровье населения, образование и социальную сферу

    Содержимое раздела

    Этот подпункт посвящен влиянию конфликтов на здоровье населения, образование и социальную сферу. Анализируются последствия для физического и психического здоровья людей, включая травмы, стресс и депрессию. Рассматриваются проблемы доступа к образованию и здравоохранения в условиях конфликта. Обсуждаются последствия для социальной инфраструктуры, такой как больницы, школы и детские сады. Особое внимание уделяется долгосрочным последствиям для будущего поколений.

Анализ конкретных конфликтов

Содержимое раздела

Этот раздел посвящен анализу конкретных примеров локальных национальных и религиозных конфликтов, произошедших на постсоветском пространстве в 1990-е годы. Рассматриваются причины, ход развития и последствия каждого конфликта. Анализируются роли участников конфликтов, включая этнические группы, религиозные общины, политические лидеры и внешние акторы. Используются конкретные данные, карты и свидетельства очевидцев для иллюстрации анализа. Этот раздел служит для конкретизации теоретических положений, изложенных в предыдущих главах.

    Приднестровский конфликт

    Содержимое раздела

    Этот подпункт посвящен детальному анализу Приднестровского конфликта. Рассматриваются его исторические корни, этно-языковые противоречия и роль политических элит. Анализируется ход конфликта, включая военные действия и политические переговоры. Оцениваются последствия конфликта для населения и политического развития Молдовы и Приднестровья. Рассматривается роль России и других внешних акторов.

    Нагорно-Карабахский конфликт

    Содержимое раздела

    В этом подразделе анализируется Нагорно-Карабахский конфликт. Рассматриваются его причины, связанные с территориальными претензиями, этническими противоречиями и историческими особенностями. Обсуждается ход конфликта, включая военные действия и дипломатические усилия. Оцениваются последствия конфликта для Армении, Азербайджана и региона в целом. Рассматривается роль международных организаций и посредников.

    Конфликты в Чечне

    Содержимое раздела

    Этот подпункт посвящен анализу конфликтов в Чечне. Рассматриваются причины, включая стремление к независимости, этнические противоречия и религиозный фактор. Анализируется ход конфликтов, включая военные действия и политические процессы. Оцениваются последствия для Чечни, России и региона. Рассматривается роль терроризма и радикальных исламистских групп.

Заключение

Содержимое раздела

В заключении обобщаются основные выводы исследования, полученные в ходе анализа. Подводятся итоги по основным вопросам, поставленным в начале работы. Оценивается вклад исследования в понимание природы локальных конфликтов на постсоветском пространстве. Обсуждаются дальнейшие перспективы изучения данной темы и предлагаются рекомендации для разрешения подобных конфликтов в будущем. Подчеркивается значимость исследования для современной науки.

Список литературы

Содержимое раздела

В данном разделе представлены все использованные источники, включая научные статьи, книги, документы и другие материалы, использованные при написании реферата. Список литературы составлен в соответствии с требованиями к оформлению. Материалы расположены в алфавитном порядке или структурированы по категориям для удобства использования. Это позволяет читателям проверить достоверность информации и углубить свои знания по данной теме.

Получи Такой Реферат

До 90% уникальность
Готовый файл Word
Оформление по ГОСТ
Список источников по ГОСТ
Таблицы и схемы
Презентация

Создать Реферат на любую тему за 5 минут

Создать

#5668666