Нейросеть

Марксистская философия в России: Исторический обзор становления и эволюции (Реферат)

Нейросеть для реферата Гарантия уникальности Строго по ГОСТу Высочайшее качество Поддержка 24/7

Данная работа посвящена детальному анализу марксистской философии в контексте российской истории. Исследование охватывает ключевые этапы развития марксизма в России, начиная с его зарождения и заканчивая влиянием на различные сферы общественной жизни. В реферате рассматриваются основные идеи марксизма, его адаптация к российским условиям и вклад отечественных мыслителей. Особое внимание уделяется влиянию марксистской философии на политические процессы и культурное развитие страны.

Результаты:

Результатом исследования станет углубленное понимание роли марксизма в формировании российской философской и общественно-политической мысли.

Актуальность:

Изучение марксистской философии в России необходимо для понимания исторических процессов и современных общественных тенденций в стране.

Цель:

Целью работы является комплексный анализ истории и развития марксистской философии в России, выявление её ключевых особенностей и влияния на различные аспекты жизни общества.

Наименование образовательного учреждения

Реферат

на тему

Марксистская философия в России: Исторический обзор становления и эволюции

Выполнил: ФИО

Руководитель: ФИО

Содержание

  • Введение 1
  • Теоретические основы марксистской философии 2
    • - Диалектический и исторический материализм 2.1
    • - Теория прибавочной стоимости и классовая борьба 2.2
    • - Влияние классиков марксизма 2.3
  • Становление и развитие марксизма в России 3
    • - Первые марксистские кружки и распространение идей 3.1
    • - Деятельность Г.В. Плеханова и его роль в распространении марксизма 3.2
    • - Развитие марксизма в период революций и Гражданской войны 3.3
  • Вклад российских мыслителей в развитие марксизма 4
    • - В.И. Ленин и его вклад в развитие марксизма 4.1
    • - Развитие марксизма в советский период 4.2
    • - Влияние марксизма на культуру и искусство 4.3
  • Практическое применение марксистской философии: примеры и анализ 5
    • - Марксизм в политической практике: анализ большевистского эксперимента 5.1
    • - Экономическая политика и марксистские принципы 5.2
    • - Марксизм и культурные преобразования в СССР 5.3
  • Заключение 6
  • Список литературы 7

Введение

Содержимое раздела

Введение представляет собой обзор темы реферата, обоснование её актуальности и значимости. Здесь будет представлена краткая история развития марксизма в России и обозначены основные направления исследования. Также будут сформулированы цели и задачи работы, указаны методы исследования и структура реферата. Важно подчеркнуть новизну подхода и вклад работы в изучение данной темы, а также обозначить основные источники информации.

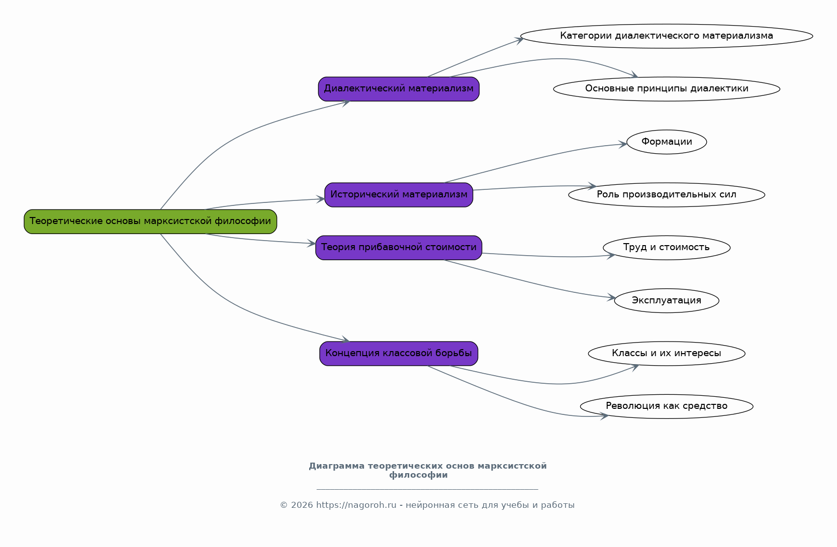
Теоретические основы марксистской философии

Содержимое раздела

В данном разделе рассматриваются ключевые теоретические положения марксизма, включая диалектический и исторический материализм, теорию прибавочной стоимости и концепцию классовой борьбы. Анализируются основные труды Маркса и Энгельса, их влияние на последующее развитие марксистской мысли. Будет представлен обзор основных категорий марксизма и их значение для понимания общественных процессов, а также дается оценка вклада классиков марксизма в мировую философскую мысль.

    Диалектический и исторический материализм

    Содержимое раздела

    Этот подраздел посвящен анализу диалектического и исторического материализма как основополагающих принципов марксистской философии. Мы рассмотрим, как эти принципы применяются для анализа общественных явлений, экономических процессов и политических систем. Обсудим ключевые понятия и категории, такие как базис и надстройка, производительные силы и производственные отношения. Важно понять, как эти концепции формируют марксистское видение истории и общества.

    Теория прибавочной стоимости и классовая борьба

    Содержимое раздела

    В данном подразделе будет рассмотрена теория прибавочной стоимости, как основная экономическая концепция марксизма, объясняющая эксплуатацию труда. Анализируется классовая борьба как движущая сила истории, рассматриваются различные формы и проявления классовой борьбы в историческом контексте. Обсудим роль пролетариата и его историческую миссию. Подчеркнем важность этих концепций для понимания капиталистического общества.

    Влияние классиков марксизма

    Содержимое раздела

    Данный подраздел посвящен анализу вклада Маркса и Энгельса в формирование марксистской философии. Будут рассмотрены основные труды и идеи, а также их влияние на развитие философской мысли. Особое внимание будет уделено систематизации основных положений и концепций, выделению ключевых аспектов и аргументов, используемых классиками марксизма. Мы также обсудим роль и значение их работ для понимания современной социально-политической реальности.

Становление и развитие марксизма в России

Содержимое раздела

Этот раздел посвящен анализу процесса проникновения и адаптации марксистских идей в российском обществе. Рассматриваются исторические предпосылки и факторы, способствовавшие распространению марксизма в России. Будет представлен обзор деятельности первых марксистских кружков и организаций, а также рассмотрена роль выдающихся деятелей этого периода. Основные этапы развития, от народничества до большевизма, будут анализироваться с учетом социально-политического контекста.

    Первые марксистские кружки и распространение идей

    Содержимое раздела

    В этом подразделе будет рассмотрено зарождение марксистских кружков в России, роль их деятельности в распространении новых идей. Анализируется влияние идей Маркса и Энгельса на российскую интеллигенцию, а также особенности восприятия марксизма в различных слоях общества. Будут представлены выдающиеся представители первых марксистских кружков и их вклад. Важно понять процесс адаптации марксистских идей к российской действительности.

    Деятельность Г.В. Плеханова и его роль в распространении марксизма

    Содержимое раздела

    В данном подразделе будет рассмотрена деятельность Георгия Валентиновича Плеханова как одного из основоположников российского марксизма. Анализируется его вклад в развитие и популяризацию марксистских идей в России. Будет представлена оценка его теоретических работ, политической деятельности и влияния на формирование российского социал-демократического движения. Рассмотрим ключевые аспекты его философских взглядов и политической позиции.

    Развитие марксизма в период революций и Гражданской войны

    Содержимое раздела

    В этом подразделе будет проанализирована эволюция марксизма в России в период революций и Гражданской войны, влияние марксистских идей на политические события. Мы изучим роль марксистской философии в обосновании и проведении большевистской революции, а также изменение марксистской теории в этот период. Анализируем основные этапы и особенности применения марксистских принципов и идей на практике в этот период.

Вклад российских мыслителей в развитие марксизма

Содержимое раздела

В данном разделе будет проанализирован вклад выдающихся российских мыслителей в развитие марксистской философии. Рассматривается специфика их подходов и интерпретаций марксизма, а также их вклад в формирование различных направлений марксистской мысли в России. Оценивается влияние этих мыслителей на советскую и мировую философскую мысль. Особое внимание уделяется оригинальности их идей и их актуальности в современных условиях.

    В.И. Ленин и его вклад в развитие марксизма

    Содержимое раздела

    В этом подразделе будет анализироваться вклад Владимира Ильича Ленина в развитие марксистской философии. Будут рассмотрены основные идеи и теоретические разработки Ленина, а также их влияние на развитие марксизма. Особое внимание будет уделено его учениям о государстве, революции и империализме. Проанализируем его роль в формировании большевистской идеологии и её влиянии на политические процессы в России.

    Развитие марксизма в советский период

    Содержимое раздела

    Данный подраздел посвящен анализу развития марксизма в советский период. Рассматриваются основные этапы развития марксистской философии в условиях советского государства, ее институционализация и влияние на различные сферы жизни общества. Анализируются основные направления философских исследований, их соответствие официальной идеологии, а также вклад отдельных мыслителей. Рассматривается эволюция взглядов и их влияние на культурное развитие.

    Влияние марксизма на культуру и искусство

    Содержимое раздела

    В данном подразделе будет рассмотрено влияние марксистской философии на культуру и искусство. Анализируются основные идеи и концепции, такие как концепция базиса и надстройки, классовая борьба, и их отражение в литературе, живописи, музыке и других видах искусства. Рассматривается, как марксизм повлиял на формирование новых художественных направлений и стилей. Также рассматривается роль марксизма в формировании советской культуры.

Практическое применение марксистской философии: примеры и анализ

Содержимое раздела

В этом разделе будет представлен анализ конкретных примеров применения марксистской философии в различных областях. Рассматривается, как марксистские идеи были воплощены в политической практике, экономической политике и культурной жизни России в различные исторические периоды. Будут проанализированы конкретные кейсы, иллюстрирующие влияние марксизма на процессы трансформации российского общества. Особое внимание будет уделено критическому анализу этих примеров.

    Марксизм в политической практике: анализ большевистского эксперимента

    Содержимое раздела

    В этом подразделе будет проанализировано применение марксистских идей в политической практике, уделяя особое внимание большевистскому эксперименту. Рассматриваются основные политические решения и стратегии, принятые большевиками, и их соответствие марксистским принципам. Анализируется влияние марксизма на формирование политической системы, государственной структуры и политических институтов в советской России. Подчеркивается роль марксизма в обосновании власти.

    Экономическая политика и марксистские принципы

    Содержимое раздела

    В данном подразделе будет рассмотрена экономическая политика, проводимая в Советской России, с точки зрения применения марксистских принципов. Анализируются основные этапы экономической политики, включая политику военного коммунизма, НЭП и индустриализацию. Рассматриваются, как марксистские идеи, такие как плановая экономика и коллективизация, применялись на практике. Оценивается эффективность этой экономической политики.

    Марксизм и культурные преобразования в СССР

    Содержимое раздела

    В данном подразделе будет проанализировано, как марксизм повлиял на культурные преобразования в Советском Союзе. Рассматривается формирование новых культурных институтов, развитие образования и искусства. Анализируется, как марксистская идеология влияла на формирование нового типа человека. Особое внимание будет уделено использованию культуры как инструмента пропаганды и идеологического воздействия на население.

Заключение

Содержимое раздела

В заключении подводятся итоги исследования, обобщаются основные выводы и результаты, достигнутые в ходе работы. Оценивается вклад марксистской философии в российскую культуру и общественно-политическую жизнь. Подчеркивается значение изучения марксизма для понимания истории России и современных общественных процессов. Обозначаются возможные направления дальнейших исследований и перспективы развития данной темы.

Список литературы

Содержимое раздела

В данном разделе представлен список использованной литературы, включающий основные источники, цитируемые в работе: научные статьи, монографии, учебные пособия и другие материалы. Список составляется в соответствии с требованиями к оформлению списка литературы. Включены как работы классиков марксизма, так и современные исследования по теме.

Получи Такой Реферат

До 90% уникальность
Готовый файл Word
Оформление по ГОСТ
Список источников по ГОСТ
Таблицы и схемы
Презентация

Создать Реферат на любую тему за 5 минут

Создать

#5677357