Нейросеть

Материалы и Технологии Восстановления Монолитных Конструкций с Трещинами: Обзор и Анализ (Реферат)

Нейросеть для реферата Гарантия уникальности Строго по ГОСТу Высочайшее качество Поддержка 24/7

Данный реферат посвящен изучению современных материалов и технологий, применяемых для восстановления монолитных конструкций, подверженных образованию трещин. Рассматриваются различные методы диагностики повреждений, выбор оптимальных ремонтных составов и технологий их применения. Особое внимание уделяется анализу долговечности и эффективности восстановленных конструкций с учетом эксплуатационных нагрузок и воздействий окружающей среды. В работе представлены сравнительные характеристики материалов и технологий, а также рекомендации по их практическому применению.

Результаты:

Представленное исследование позволит систематизировать знания о материалах и технологиях восстановления, повысить эффективность ремонтов и продлить срок службы монолитных конструкций.

Актуальность:

Актуальность исследования обусловлена необходимостью продления эксплуатационного ресурса зданий и сооружений, подверженных деградации и повреждениям, а также оптимизацией затрат на ремонтные работы.

Цель:

Целью работы является анализ современных материалов и технологий восстановления монолитных конструкций с трещинами для повышения эффективности ремонтных мероприятий.

Наименование образовательного учреждения

Реферат

на тему

Материалы и Технологии Восстановления Монолитных Конструкций с Трещинами: Обзор и Анализ

Выполнил: ФИО

Руководитель: ФИО

Содержание

  • Введение 1
  • Теоретические основы повреждений монолитных конструкций 2
    • - Механизмы образования трещин и их классификация 2.1
    • - Влияние трещин на прочность и долговечность конструкций 2.2
    • - Методы диагностики и оценки повреждений 2.3
  • Материалы для восстановления монолитных конструкций 3
    • - Ремонтные составы на основе цемента 3.1
    • - Полимерные и эпоксидные материалы 3.2
    • - Материалы для инъектирования и герметизации трещин 3.3
  • Технологии восстановления монолитных конструкций 4
    • - Инъектирование трещин и его особенности 4.1
    • - Герметизация трещин и ее виды 4.2
    • - Усиление конструкций композитными материалами 4.3
  • Практические примеры и анализ эффективности 5
    • - Обзор успешных проектов восстановления 5.1
    • - Сравнительный анализ методов восстановления 5.2
    • - Оценка долговечности восстановленных конструкций 5.3
  • Заключение 6
  • Список литературы 7

Введение

Содержимое раздела

В данном разделе реферата представлено обоснование актуальности темы, определены цели и задачи исследования, а также сформулирована его научная новизна и практическая значимость. Освещаются основные проблемы, связанные с образованием трещин в монолитных конструкциях, и необходимость разработки эффективных методов их восстановления. Также будет представлен обзор существующих подходов к диагностике и ремонту, и обозначены основные направления исследования.

Теоретические основы повреждений монолитных конструкций

Содержимое раздела

Этот раздел посвящен рассмотрению причин возникновения трещин в монолитных конструкциях, таких как усадка бетона, температурные напряжения, механические воздействия и коррозия арматуры. Анализируются факторы, влияющие на процесс трещинообразования. Рассматриваются основные типы дефектов и их классификация по различным параметрам, включая размеры, ориентацию и характер раскрытия. Также будут изучены методы диагностики и оценки повреждений, включающие визуальный осмотр, ультразвуковой контроль и другие неразрушающие методы испытаний.

    Механизмы образования трещин и их классификация

    Содержимое раздела

    В данном подразделе подробно рассматриваются физико-химические процессы, приводящие к образованию трещин в бетоне, включая усадку, ползучесть и температурные деформации. Анализируются различные типы трещин: усадочные, температурные, силовые и конструктивные, а также их классификации по ширине раскрытия и глубине. Представлены факторы, влияющие на интенсивность трещинообразования, такие как состав бетона, условия твердения и эксплуатационные нагрузки.

    Влияние трещин на прочность и долговечность конструкций

    Содержимое раздела

    В данном подразделе анализируется влияние трещин на несущую способность и долговечность монолитных конструкций. Рассматриваются механизмы развития коррозии арматуры в зоне трещин и ее последствия для прочности бетона. Оценивается снижение эксплуатационных характеристик конструкций. Представлены методы оценки степени риска, связанного с трещинообразованием, и способы прогнозирования долговечности конструкций с учетом дефектов.

    Методы диагностики и оценки повреждений

    Содержимое раздела

    В данном разделе рассматриваются современные методы обследования монолитных конструкций, включая визуальный осмотр, ультразвуковой контроль, радиографию и другие неразрушающие методы. Описываются принципы работы каждого метода, их преимущества и недостатки, а также области применения. Рассматриваются методы оценки степени повреждения конструкций, включая определение ширины и глубины трещин, а также оценку коррозии арматуры.

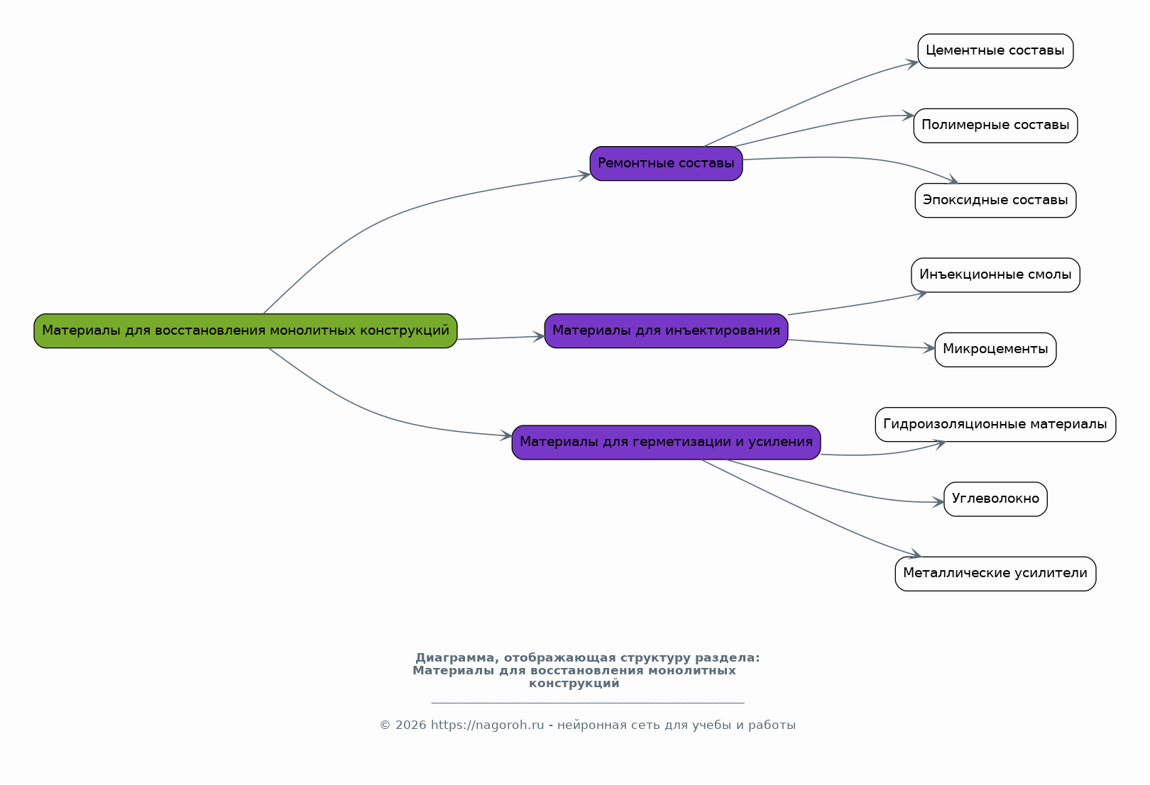
Материалы для восстановления монолитных конструкций

Содержимое раздела

Данный раздел посвящен обзору современных материалов, применяемых для восстановления монолитных конструкций с трещинами. Рассматриваются характеристики ремонтных составов на основе цемента, полимеров и эпоксидных смол. Анализируются свойства, преимущества и недостатки каждого типа материала. Рассматриваются материалы для инъектирования трещин, герметизации, усиления конструкций. Представлены рекомендации по выбору материалов в зависимости от типа повреждений, условий эксплуатации и бюджета проекта.

    Ремонтные составы на основе цемента

    Содержимое раздела

    В данном подразделе рассматриваются различные виды цементных ремонтных составов, их состав, свойства и области применения. Анализируются характеристики быстротвердеющих, безусадочных и расширяющихся цементов. Описываются методы приготовления и нанесения цементных растворов и смесей, а также условия твердения. Представлены примеры успешного применения цементных составов для ремонта трещин и восстановления монолитных конструкций.

    Полимерные и эпоксидные материалы

    Содержимое раздела

    Этот подраздел посвящен современным полимерным и эпоксидным материалам, применяемым для ремонта и усиления монолитных конструкций. Рассматриваются свойства, преимущества и недостатки полимерных смол, эпоксидных составов и полиуретанов. Анализируются методы инъектирования полимерными составами, герметизации трещин и усиления конструкций с использованием композитных материалов. Представлены примеры использования полимерных материалов в различных проектах.

    Материалы для инъектирования и герметизации трещин

    Содержимое раздела

    В данном подразделе рассматриваются различные материалы, используемые для инъектирования трещин, такие как эпоксидные смолы, полиуретаны и цементные растворы. Описываются методы подготовки поверхности трещин и технология инъектирования. Анализируются свойства материалов, обеспечивающих прочное сцепление с бетоном и герметизацию трещин. Представлены различные методы герметизации трещин, а также материалы, используемые для этих целей.

Технологии восстановления монолитных конструкций

Содержимое раздела

Этот раздел посвящен обзору различных технологий восстановления монолитных конструкций с трещинами. Рассматриваются методы инъектирования, герметизации, усиления, а также комбинированные методы. Анализируется эффективность каждой технологии в зависимости от типа и размера трещин, а также условий эксплуатации конструкций. Представлены практические рекомендации по выбору технологии восстановления, учитывающие технико-экономические показатели и сроки выполнения работ.

    Инъектирование трещин и его особенности

    Содержимое раздела

    В данном подразделе рассматривается технология инъектирования трещин, включающая подготовку поверхности, выбор материала, процесс инъектирования и контроль качества. Анализируются различные методы инъектирования, включая ручные и автоматизированные системы. Рассматриваются особенности инъектирования трещин различной ширины и глубины. Представлены рекомендации по применению инъектирования в зависимости от типа конструкции и условий эксплуатации.

    Герметизация трещин и ее виды

    Содержимое раздела

    Этот подраздел посвящен методам герметизации трещин, включая использование эластичных герметиков, гидроизоляционных материалов и других решений. Рассматриваются различные виды герметиков, их свойства и области применения. Анализируются способы подготовки трещин к герметизации, включая очистку, расширение и грунтование. Описываются преимущества и недостатки различных методов герметизации, а также требования к качеству выполняемых работ.

    Усиление конструкций композитными материалами

    Содержимое раздела

    В данном подразделе рассматривается технология усиления монолитных конструкций с использованием композитных материалов, таких как углеродное волокно и стекловолокно. Описываются методы подготовки поверхности, нанесения композитов и контроль качества. Анализируются преимущества усиления конструкций композитами, включая увеличение прочности, долговечности и сейсмостойкости. Представлены примеры применения композитных материалов в различных типах конструкций.

Практические примеры и анализ эффективности

Содержимое раздела

В этом разделе представлены практические примеры восстановления монолитных конструкций с трещинами, включая конкретные проекты, использованные материалы и технологии. Проводится сравнительный анализ различных подходов к ремонту, оценивается их эффективность, долговечность и стоимость. Анализируются результаты испытаний восстановленных конструкций, включая оценку прочности, трещиностойкости и водонепроницаемости. Формулируются выводы о наиболее эффективных и экономически целесообразных решениях.

    Обзор успешных проектов восстановления

    Содержимое раздела

    В данном подразделе представлены примеры успешных проектов восстановления монолитных конструкций с применением различных технологий и материалов. Описываются конкретные случаи ремонта зданий и сооружений, подверженные образованию трещин. Анализируются использованные методы диагностики дефектов и принятые проектные решения. Приводятся данные об эффективности выполненных работ, включая сроки службы и эксплуатационные характеристики конструкций.

    Сравнительный анализ методов восстановления

    Содержимое раздела

    В этом подразделе проводится сравнительный анализ различных методов восстановления монолитных конструкций с трещинами, включая инъектирование, герметизацию и усиление конструкций. Оцениваются преимущества и недостатки каждого метода, а также их пригодность для различных типов повреждений и условий эксплуатации. Проводится сравнительный анализ стоимости, трудоемкости и долговечности различных решений. Представлены рекомендации по выбору оптимального метода восстановления.

    Оценка долговечности восстановленных конструкций

    Содержимое раздела

    В данном подразделе анализируются факторы, влияющие на долговечность восстановленных монолитных конструкций, включая качество материалов, технологию выполнения работ и условия эксплуатации. Рассматриваются методы оценки долговечности, такие как испытания на прочность, трещиностойкость и водонепроницаемость. Приводятся результаты мониторинга восстановленных конструкций за определенный период времени. Формулируются рекомендации по продлению срока службы восстановленных конструкций.

Заключение

Содержимое раздела

В заключении обобщаются основные результаты исследования, формулируются выводы о преимуществах и недостатках различных материалов и технологий восстановления монолитных конструкций. Представлены рекомендации по выбору оптимальных решений с учетом конкретных условий и задач, а также перспективы дальнейших исследований в данной области. Подчеркивается важность комплексного подхода к восстановлению конструкций для обеспечения их долговечности и безопасности.

Список литературы

Содержимое раздела

В данном разделе представлен список использованной литературы, включающий научные статьи, монографии, нормативные документы и техническую документацию, использованные в процессе написания реферата.

Получи Такой Реферат

До 90% уникальность
Готовый файл Word
Оформление по ГОСТ
Список источников по ГОСТ
Таблицы и схемы
Презентация

Создать Реферат на любую тему за 5 минут

Создать

#5513609