Нейросеть

Методика Судейства в Волейболе: Теоретические Основы и Практическое Применение (Реферат)

Нейросеть для реферата Гарантия уникальности Строго по ГОСТу Высочайшее качество Поддержка 24/7

Данный реферат посвящен всестороннему исследованию методики судейства в волейболе, начиная от теоретических основ и заканчивая практическим применением на различных уровнях соревнований. Рассматриваются ключевые аспекты правил игры, интерпретация спорных моментов и психология судейства. Особое внимание уделяется современным тенденциям в судействе и влиянию видеоповторов на принятие решений. В работе также анализируются критерии оценки судей и методы повышения их квалификации.

Результаты:

В результате работы будет сформировано полное представление о системе судейства в волейболе, её значении и современных вызовах.

Актуальность:

Актуальность исследования обусловлена необходимостью повышения качества судейства для обеспечения справедливости и зрелищности волейбольных соревнований.

Цель:

Целью реферата является детальное изучение методики судейства в волейболе и выявление ключевых факторов, влияющих на эффективность работы судей.

Наименование образовательного учреждения

Реферат

на тему

Методика Судейства в Волейболе: Теоретические Основы и Практическое Применение

Выполнил: ФИО

Руководитель: ФИО

Содержание

  • Введение 1
  • Теоретические основы правил волейбола 2
    • - Основные правила игры и их интерпретация 2.1
    • - Система подсчета очков и правила замены игроков 2.2
    • - Роль и обязанности судей: главный судья, второй судья, судьи на линии 2.3
  • Методика судейства: техника и тактика 3
    • - Физическая подготовка и позиционирование судей 3.1
    • - Коммуникация судей и взаимодействие с игроками 3.2
    • - Принятие решений в сложных игровых ситуациях 3.3
  • Психологические аспекты судейства 4
    • - Стресс и его влияние на судейство 4.1
    • - Концентрация внимания и принятие решений 4.2
    • - Эмоциональный интеллект судьи 4.3
  • Практическое применение методики судейства 5
    • - Анализ судейских решений в конкретных матчах 5.1
    • - Оценка работы судей и методы повышения квалификации 5.2
    • - Влияние видеоповторов на судейство 5.3
  • Заключение 6
  • Список литературы 7

Введение

Содержимое раздела

Введение в тему судейства в волейболе, обоснование актуальности и значимости исследования. Определяются цели и задачи данной работы, а также структура реферата. Кратко рассматривается история развития волейбола и эволюция правил игры, что позволяет лучше понять контекст судейских решений. Подчеркивается роль судей в обеспечении честной игры и поддержании духа соревнований.

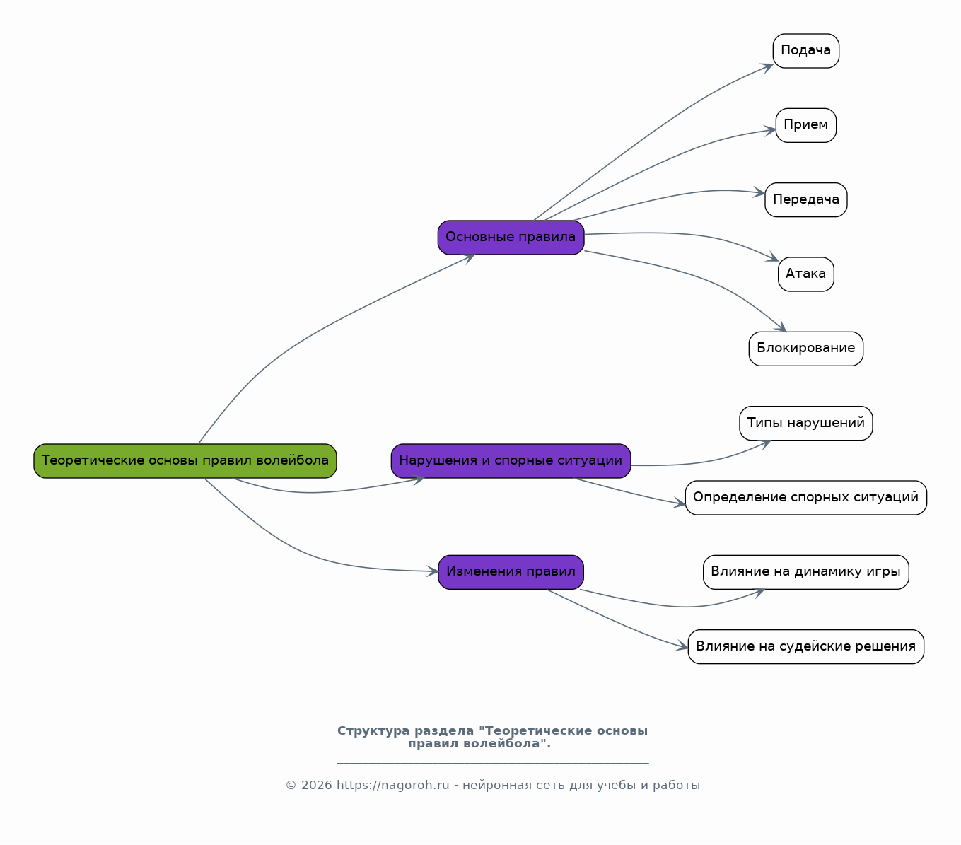
Теоретические основы правил волейбола

Содержимое раздела

Этот раздел реферата посвящен глубокому анализу правил волейбола, как базового элемента, определяющего судейские решения. Рассматриваются основные положения, касающиеся подачи, приема, передачи, атаки и блокирования. Подробно анализируются правила, определяющие нарушения и спорные ситуации, с акцентом на их толкование. Особое внимание уделяется правилам, введенным в последние годы, и их влиянию на динамику игры и принятие судейских решений.

    Основные правила игры и их интерпретация

    Содержимое раздела

    Рассмотрение фундаментальных правил волейбола, таких как правила подачи, приема, передачи, атаки и блокирования. Анализ тонкостей интерпретации этих правил, которые могут вызывать споры. Изучение роли судей в соблюдении этих правил и обеспечение справедливости на площадке. Особое внимание уделяется примерам неоднозначных ситуаций и способам их разрешения.

    Система подсчета очков и правила замены игроков

    Содержимое раздела

    Детальное изучение системы подсчета очков в волейболе, включая правила тай-брейка. Анализ правил замены игроков и их соблюдение, а также влияние замен на ход игры. Рассмотрение возможных спорных ситуаций, связанных с подсчетом очков и заменами, и способов их предотвращения. Подробное изучение обязанностей судьи в данной области.

    Роль и обязанности судей: главный судья, второй судья, судьи на линии

    Содержимое раздела

    Определение ролей и обязанностей каждого судьи в команде: главного судьи, второго судьи и судей на линии. Подробный анализ зон ответственности каждого из них во время матча. Изучение способов взаимодействия судей для принятия верных решений и разрешения спорных моментов. Рассмотрение критериев оценки работы судей в контексте их обязанностей.

Методика судейства: техника и тактика

Содержимое раздела

Этот раздел посвящен практическим аспектам судейства, включая физическую подготовку, позиционирование на площадке и коммуникацию с игроками. Рассматриваются различные тактические приемы, используемые судьями для эффективного контроля за игрой. Анализируются способы принятия решений в сложных игровых ситуациях и методы обучения судейству. Изучаются инструменты и equipment, используемые судьями, такие как свистки, карточки и системы видеоповторов.

    Физическая подготовка и позиционирование судей

    Содержимое раздела

    Рассмотрение важности физической подготовки для судей волейбола, необходимой для оперативного перемещения по площадке и поддержания концентрации. Анализ оптимальных позиций судей на площадке для максимального обзора игры и принятия верных решений. Изучение техники перемещения и специальных упражнений для повышения выносливости судьи.

    Коммуникация судей и взаимодействие с игроками

    Содержимое раздела

    Изучение методов эффективной коммуникации между судьями и игроками, включая использование жестов и вербальное общение. Анализ способов управления игрой и поддержания дисциплины на площадке. Рассмотрение этических аспектов поведения судьи и важности поддержания уважительных отношений с игроками. Практические советы по разрешению конфликтных ситуаций.

    Принятие решений в сложных игровых ситуациях

    Содержимое раздела

    Анализ алгоритмов принятия решений в спорных и нестандартных ситуациях. Разбор конкретных примеров, когда судьям приходится быстро реагировать и принимать сложные решения. Изучение влияния психологии на принятие решений и способов избежания ошибок. Разработка стратегий для сохранения спокойствия и уверенности в критических моментах.

Психологические аспекты судейства

Содержимое раздела

Этот раздел фокусируется на психологических аспектах работы судьи, включая управление стрессом, концентрацию и принятие решений под давлением. Рассматриваются методы саморегуляции и психологической подготовки для повышения эффективности судейства. Анализируется влияние эмоций на судейские решения и способы сохранения объективности. Изучается роль психологической устойчивости в обеспечении справедливого судейства.

    Стресс и его влияние на судейство

    Содержимое раздела

    Изучение влияния стресса на работу судьи, включая его физиологические и психологические проявления. Анализ причин возникновения стресса в судейской деятельности, таких как давление со стороны болельщиков, игроков. Разработка стратегий для управления стрессом и поддержания работоспособности в экстремальных условиях. Практические упражнения для саморегуляции.

    Концентрация внимания и принятие решений

    Содержимое раздела

    Рассмотрение важности концентрации внимания для эффективного судейства. Анализ факторов, влияющих на концентрацию, и методов ее повышения, таких как визуализация и медитация. Изучение когнитивных искажений, которые могут влиять на принятие решений, и способов их избегания. Практические советы по улучшению внимания и памяти.

    Эмоциональный интеллект судьи

    Содержимое раздела

    Изучение роли эмоционального интеллекта в работе судьи, включая умение понимать и управлять своими эмоциями, а также эмоциями других людей. Анализ влияния эмоций на принятие решений и способов сохранения объективности. Развитие навыков эмпатии и коммуникации для улучшения взаимоотношений с игроками. Практические упражнения для развития эмоционального интеллекта.

Практическое применение методики судейства

Содержимое раздела

В данном разделе рассматривается практическое применение изученных теоретических основ в реальных игровых ситуациях. Анализируются конкретные примеры из волейбольных матчей различного уровня, от молодежных соревнований до международных турниров. Изучаются методы оценки работы судей и способы повышения их квалификации. Рассматривается роль видеоповторов в принятии решений и их влияние на результаты матчей.

    Анализ судейских решений в конкретных матчах

    Содержимое раздела

    Детальный анализ конкретных игровых ситуаций, выборка матчей различного уровня. Разбор судейских решений, принятых в спорных моментах, и оценка их правильности. Выявление типичных ошибок и анализ их причин. Изучение влияния судейских решений на ход игры и результаты матчей. Примеры из чемпионатов.

    Оценка работы судей и методы повышения квалификации

    Содержимое раздела

    Рассмотрение системы оценки работы судей, используемой в различных соревнованиях. Анализ критериев оценки, таких как точность решений, позиционирование и коммуникация. Изучение методов повышения квалификации судей, включая тренировки, семинары. Обсуждение важности постоянного самосовершенствования.

    Влияние видеоповторов на судейство

    Содержимое раздела

    Изучение применения видеоповторов в волейболе и их влияние на принятие судейских решений. Анализ преимуществ и недостатков использования видеоповторов. Рассмотрение влияния видеоповторов на ход игры и результаты. Изучение технических аспектов системы видеоповторов. Примеры спорных ситуаций, для решения которых использовались видеоповторы.

Заключение

Содержимое раздела

Обобщение основных результатов исследования и вывод о значении изученной методики судейства в волейболе. Подчеркивается важность справедливого и компетентного судейства для развития спорта. Предлагаются рекомендации по улучшению системы судейства и повышению квалификации судей. Обсуждаются перспективы дальнейших исследований в данной области.

Список литературы

Содержимое раздела

Перечень использованной литературы, включая учебники, статьи, нормативные документы и интернет-ресурсы, которые были использованы при написании реферата. Список должен быть оформлен в соответствии с требованиями к цитированию и оформлению списков литературы. Список литературы служит подтверждением авторской работы и позволяет читателям углубиться в тему.

Получи Такой Реферат

До 90% уникальность
Готовый файл Word
Оформление по ГОСТ
Список источников по ГОСТ
Таблицы и схемы
Презентация

Создать Реферат на любую тему за 5 минут

Создать

#5492413