Нейросеть

Многообразие организмов и их классификация: систематика, эволюция и современные подходы (Реферат)

Нейросеть для реферата Гарантия уникальности Строго по ГОСТу Высочайшее качество Поддержка 24/7

Данный реферат посвящен изучению многообразия организмов и принципам их классификации. Рассматриваются основные группы живых существ, начиная от микроорганизмов и заканчивая сложными многоклеточными организмами. Особое внимание уделяется истории развития классификационных систем, начиная от древних подходов и заканчивая современными методами, основанными на молекулярной биологии и филогенетике. Работа охватывает ключевые аспекты систематики, эволюции и взаимосвязей между различными группами организмов, раскрывая сложность и красоту биоразнообразия.

Результаты:

В результате исследования будет сформировано комплексное понимание принципов классификации организмов и их эволюционных связей.

Актуальность:

Изучение многообразия организмов и их классификации имеет важное значение для понимания биологических процессов, сохранения биоразнообразия и решения экологических проблем.

Цель:

Целью данного реферата является систематизация знаний о многообразии живого мира и принципах его классификации, а также анализ современных подходов к систематике.

Наименование образовательного учреждения

Реферат

на тему

Многообразие организмов и их классификация: систематика, эволюция и современные подходы

Выполнил: ФИО

Руководитель: ФИО

Содержание

  • Введение 1
  • Основные принципы систематики и таксономии 2
    • - История развития классификационных систем 2.1
    • - Понятие вида и критерии его определения 2.2
    • - Филогенетический подход и молекулярная систематика 2.3
  • Многообразие организмов: общая характеристика основных групп 3
    • - Прокариоты: бактерии и археи 3.1
    • - Эукариоты: протисты, грибы, растения и животные 3.2
    • - Вирусы: структура, репликация и классификация 3.3
  • Эволюционные взаимосвязи между группами организмов 4
    • - Происхождение жизни и основные этапы эволюции 4.1
    • - Филогенетические деревья и методы их построения 4.2
    • - Эволюционные адаптации и механизмы видообразования 4.3
  • Примеры классификации и систематики конкретных групп организмов 5
    • - Классификация растений 5.1
    • - Классификация животных 5.2
    • - Классификация грибов и микроорганизмов 5.3
  • Заключение 6
  • Список литературы 7

Введение

Содержимое раздела

Введение в реферат, посвященный изучению многообразия организмов и принципам их классификации. Определяется актуальность темы, обосновывается ее значимость для понимания биологических процессов и сохранения биоразнообразия планеты. Формулируются цели и задачи исследования, а также обозначаются основные вопросы, которые будут рассмотрены в данной работе. Кратко описывается структура реферата и его основные разделы, что позволяет читателю получить общее представление о содержании.

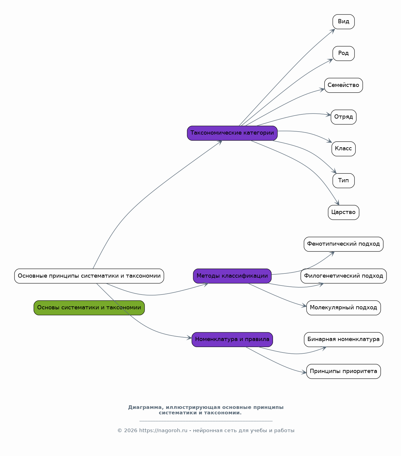
Основные принципы систематики и таксономии

Содержимое раздела

В данном разделе рассматриваются ключевые принципы систематики и таксономии, лежащие в основе классификации организмов. Обсуждаются основные таксономические категории, такие как вид, род, семейство, отряд, класс, тип и царство. Рассматриваются различные методы классификации, включая фенотипический, филогенетический и молекулярный подходы, а также их преимущества и недостатки. Анализируются основные правила и номенклатура, используемые при описании и именовании организмов, что позволяет сформировать понимание основ классификационной работы в биологии.

    История развития классификационных систем

    Содержимое раздела

    Этот подраздел посвящен обзору исторических этапов развития классификационных систем, начиная от античных времен и заканчивая современными подходами. Рассматриваются вклад Аристотеля, Карла Линнея и других выдающихся ученых в развитие систематики. Анализируются изменения в методах и принципах классификации, обусловленные развитием науки и появлением новых данных. Акцентируется внимание на переходе от традиционной морфологической классификации к филогенетической, основанной на эволюционных связях и молекулярных данных.

    Понятие вида и критерии его определения

    Содержимое раздела

    Рассматривается одно из центральных понятий биологической систематики — понятие вида. Анализируются различные критерии, используемые для определения вида, включая морфологические, физиологические, генетические и экологические. Обсуждаются проблемы, связанные с определением вида в различных группах организмов, таких как бактерии или грибы, где понятие биологического вида может быть менее применимо. Приводятся примеры различных видов и подходов к их идентификации.

    Филогенетический подход и молекулярная систематика

    Содержимое раздела

    Этот подраздел посвящен современным методам классификации, основанным на филогенетическом подходе и молекулярной систематике. Объясняется использование молекулярных данных, таких как последовательности ДНК и РНК, для реконструкции эволюционных деревьев. Обсуждаются преимущества филогенетического подхода, позволяющего отразить эволюционные взаимоотношения между организмами, а также его недостатки и ограничения. Рассматриваются примеры применения молекулярной систематики для уточнения классификации различных групп организмов.

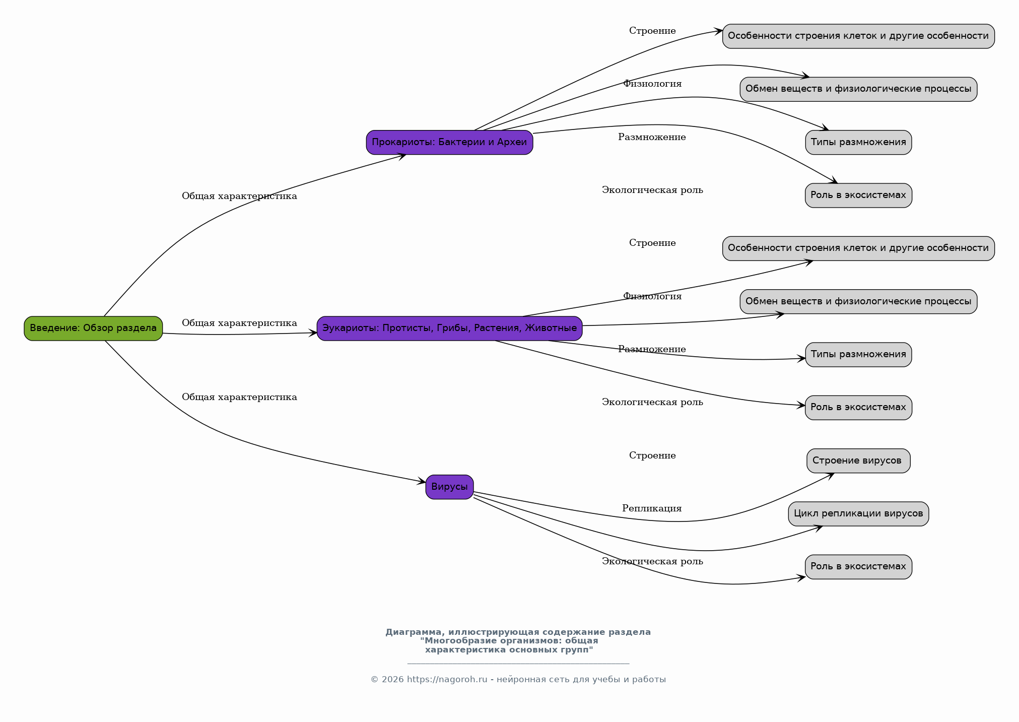
Многообразие организмов: общая характеристика основных групп

Содержимое раздела

В этом разделе предоставляется обзор основных групп организмов, составляющих основу биоразнообразия. Рассматриваются основные характеристики прокариот (бактерии и археи), эукариот (протисты, грибы, растения и животные), а также вирусов. Описываются особенности строения, физиологии и размножения каждой группы, а также их экологическая роль. Обсуждаются взаимосвязи между различными группами организмов и их роль в экосистемах, что дает общее представление о разнообразии форм жизни.

    Прокариоты: бактерии и археи

    Содержимое раздела

    Рассматриваются особенности строения, метаболизма и размножения прокариотических организмов — бактерий и архей. Анализируется их роль в различных экосистемах, включая почву, воду и организм человека. Обсуждаются основные группы бактерий и архей, их разнообразные способы питания и адаптации к различным условиям окружающей среды. Приводятся примеры практического значения прокариот, например, в биотехнологии и медицине.

    Эукариоты: протисты, грибы, растения и животные

    Содержимое раздела

    Этот подраздел посвящен эукариотическим организмам, включающим протистов, грибы, растения и животных. Рассматриваются особенности строения эукариотической клетки и эволюционные связи между этими группами. Описывается разнообразие протистов, их роль в водных экосистемах и значение в медицине. Рассматривается строение и жизненные циклы грибов, их роль в разложении органических веществ, а также связи с растениями. Дается общее представление о растительном и животном мире.

    Вирусы: структура, репликация и классификация

    Содержимое раздела

    В этом разделе рассматривается строение вирусов, их отличия от живых организмов. Обсуждаются механизмы репликации вирусов, взаимодействие с клетками-хозяевами и вызываемые ими заболевания. Анализируются методы классификации вирусов и их эволюционные взаимосвязи. Приводятся примеры вирусных инфекций и их роль в экосистемах. Рассматривается значение вирусов в биотехнологии и медицине, а также проблемы борьбы с вирусными инфекциями.

Эволюционные взаимосвязи между группами организмов

Содержимое раздела

Этот раздел посвящен анализу эволюционных взаимосвязей между различными группами организмов. Рассматриваются основные этапы эволюции жизни на Земле, включая происхождение прокариот, эукариот и многоклеточных организмов. Описываются важнейшие филогенетические деревья и схемы, отражающие эволюционные взаимоотношения между различными группами. Анализируются основные эволюционные события, такие как возникновение фотосинтеза, полового размножения и адаптации к различным условиям обитания.

    Происхождение жизни и основные этапы эволюции

    Содержимое раздела

    Рассматриваются современные представления о происхождении жизни на Земле, начиная с возникновения первых органических молекул и протоцеллей. Анализируются основные этапы эволюции, включая появление прокариот, эукариот, многоклеточных организмов и адаптацию к различным условиям окружающей среды. Обсуждаются ключевые события эволюции, такие как возникновение фотосинтеза, полового размножения и колонизация суши. Приводятся примеры ископаемых находок, подтверждающих эволюционные процессы.

    Филогенетические деревья и методы их построения

    Содержимое раздела

    Этот подраздел посвящен филогенетическим деревьям и методам их построения. Объясняются принципы построения и интерпретации филогенетических деревьев, отражающих эволюционные взаимоотношения между организмами. Рассматриваются различные методы построения филогенетических деревьев, включая морфологические, молекулярные и комбинированные подходы. Обсуждаются проблемы, связанные с построением филогенетических деревьев, такие как горизонтальный перенос генов и сложность интерпретации филогенетических данных.

    Эволюционные адаптации и механизмы видообразования

    Содержимое раздела

    Рассматриваются основные эволюционные адаптации, способствующие выживанию и размножению организмов. Анализируются механизмы видообразования, включая географическую изоляцию, генетические изменения и гибридизацию. Обсуждаются примеры адаптаций к различным условиям обитания, таким как экстремальные температуры, недостаток воды или света. Приводятся примеры различных механизмов видообразования, иллюстрирующие разнообразие путей, ведущих к возникновению новых видов.

Примеры классификации и систематики конкретных групп организмов

Содержимое раздела

В этом разделе представлены конкретные примеры классификации и систематики различных групп организмов. Рассматриваются классификация растений, животных, грибов и микроорганизмов, с упором на современные подходы. Анализируются конкретные примеры, отражающие принципы систематики и таксономии, используя данные филогенетического анализа. Обсуждаются проблемы и современные вызовы, стоящие перед систематиками в изучении различных групп организмов.

    Классификация растений

    Содержимое раздела

    Обзор классификации растений, включая основные таксономические категории и современные филогенетические данные. Рассматриваются основные группы растений, их характеристики и эволюционные взаимосвязи. Анализируются современные подходы к классификации растений, основанные на молекулярных данных и морфологических признаках. Обсуждаются изменения в классификации растений, предложенные в последние годы, с примерами конкретных видов и семейств.

    Классификация животных

    Содержимое раздела

    Обзор классификации животных, с акцентом на основные типы и классы. Рассматриваются современные методы классификации животных, основанные на филогенетическом анализе и молекулярных данных. Анализируются эволюционные связи между различными группами животных. Обсуждаются вопросы, связанные с классификацией отдельных видов и групп животных, а также современные тенденции в систематике животных.

    Классификация грибов и микроорганизмов

    Содержимое раздела

    Рассмотрение классификации грибов и микроорганизмов с учетом современных подходов. Обсуждаются трудности классификации микроорганизмов. Анализируются современные подходы к классификации грибов и микроорганизмов, основанные на филогенетическом анализе и молекулярных данных. Приводятся примеры конкретных видов и групп, а также обсуждаются изменения в классификациях этих групп.

Заключение

Содержимое раздела

В заключении обобщаются основные результаты исследования, связанные с изучением многообразия организмов и принципов их классификации. Подводятся итоги работы, делаются выводы о достижении поставленных целей и задач. Оценивается значимость проведенного исследования для понимания биологических процессов и сохранения биоразнообразия. Предлагаются направления для дальнейших исследований в данной области.

Список литературы

Содержимое раздела

Список использованной литературы, включающий научные статьи, монографии и другие источники, использованные при написании реферата. Список составляется в соответствии с требованиями к оформлению научных работ, с указанием авторов, названий, изданий и годов публикации. Литература располагается в алфавитном порядке или в соответствии с правилами цитирования.

Получи Такой Реферат

До 90% уникальность
Готовый файл Word
Оформление по ГОСТ
Список источников по ГОСТ
Таблицы и схемы
Презентация

Создать Реферат на любую тему за 5 минут

Создать

#5664992