Нейросеть

Музыка с позиций физики: звуковые волны, колебания, восприятие (Реферат)

Нейросеть для реферата Гарантия уникальности Строго по ГОСТу Высочайшее качество Поддержка 24/7

Данный реферат исследует взаимосвязь между физикой и музыкой, рассматривая звуковые волны и колебания как основу музыкального производства и восприятия. Работа включает в себя теоретический обзор акустических явлений, таких как частота, амплитуда и гармоники, а также анализ взаимодействия звука с различными средами. Представлены конкретные примеры музыкальных инструментов и их физические характеристики, а также влияние физических параметров звука на наше восприятие музыки.

Результаты:

Работа позволит читателям лучше понять физические принципы, лежащие в основе музыки, и их влияние на восприятие звука.

Актуальность:

Исследование актуально, поскольку понимание физики звука углубляет понимание музыки и способствует развитию междисциплинарного мышления.

Цель:

Целью работы является изучение физических характеристик звука и их влияния на музыкальное восприятие.

Наименование образовательного учреждения

Реферат

на тему

Музыка с позиций физики: звуковые волны, колебания, восприятие

Выполнил: ФИО

Руководитель: ФИО

Содержание

  • Введение 1
  • Физические основы звука: волны и колебания 2
    • - Характеристики звуковых волн 2.1
    • - Периодические колебания и гармоники 2.2
    • - Взаимодействие звука со средой 2.3
  • Акустика музыкальных инструментов 3
    • - Акустика струнных инструментов 3.1
    • - Акустика духовых инструментов 3.2
    • - Акустика ударных инструментов 3.3
  • Восприятие звука человеком 4
    • - Физиология слуха: строение уха 4.1
    • - Восприятие высоты, громкости и тембра 4.2
    • - Психологические аспекты восприятия музыки 4.3
  • Практическое применение: анализ звуковых эффектов и тембров 5
    • - Физика звуковых эффектов: эхо и реверберация 5.1
    • - Анализ тембров музыкальных инструментов 5.2
    • - Обработка и синтез звука 5.3
  • Заключение 6
  • Список литературы 7

Введение

Содержимое раздела

В данном разделе будет представлено обоснование выбора темы 'Музыка с точки зрения физики' и ее актуальность в современном мире. Будут обозначены основные цели и задачи реферата, а также структура работы. Планируется краткое введение в основные понятия физики звука и предварительное ознакомление с тем, как звуковые волны формируют фундамент музыкального произведения. Это позволит читателю лучше ориентироваться в последующих разделах и понимать общую концепцию исследования.

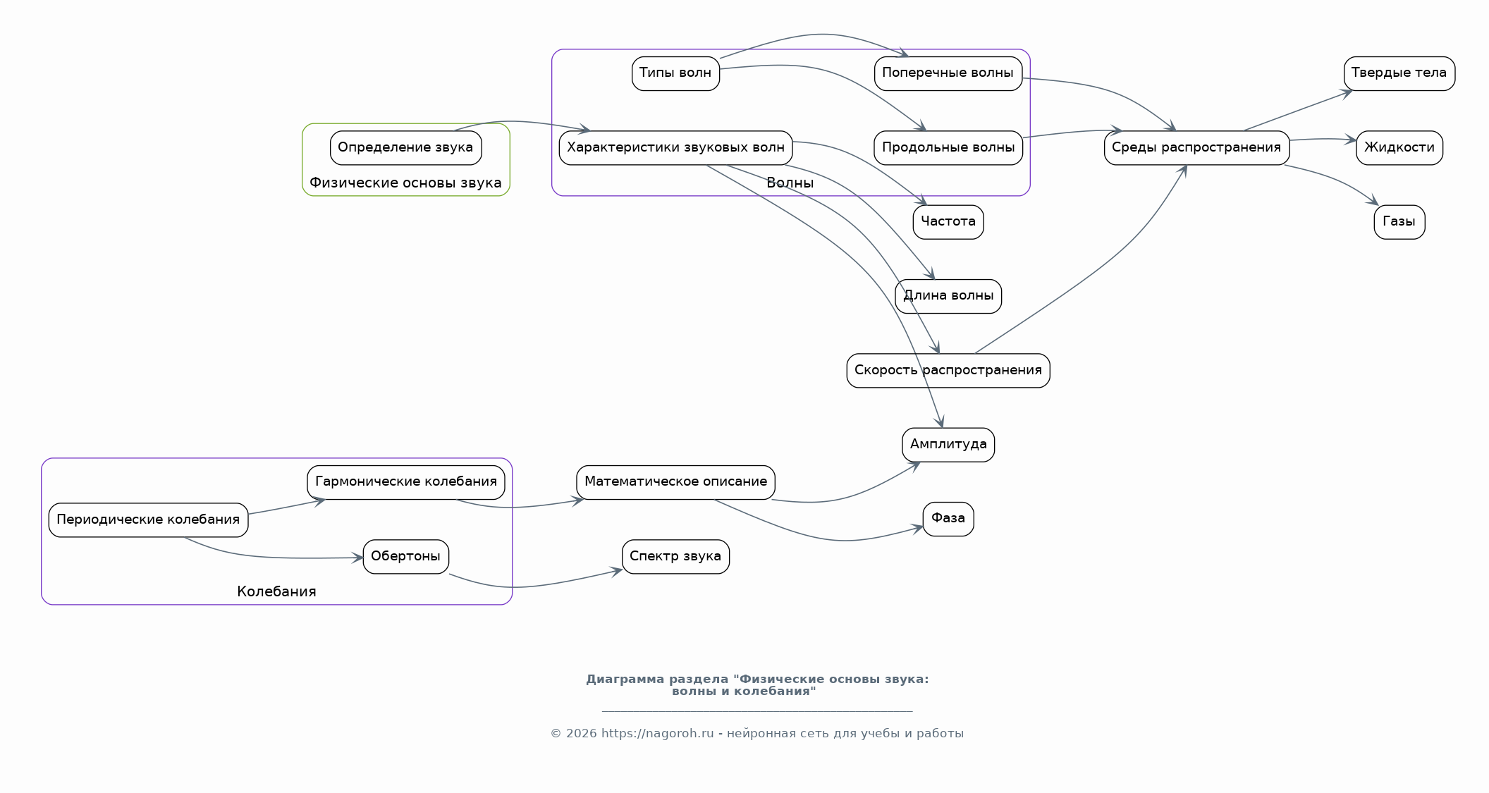
Физические основы звука: волны и колебания

Содержимое раздела

В этом разделе будет детально рассмотрена физическая природа звука. Мы изучим основные характеристики звуковых волн, такие как частота, амплитуда, длина волны и скорость распространения в различных средах. Будет проведено исследование периодических колебаний и их связь со звуком, включая гармонические колебания и понятие обертонов. Данный раздел станет фундаментом для понимания принципов работы музыкальных инструментов и восприятия звука человеком.

    Характеристики звуковых волн

    Содержимое раздела

    Рассмотрение основных параметров звуковых волн: частота (высота звука), амплитуда (громкость) и длина волны. Объясняется разница между продольными и поперечными волнами, а также их влияние на звуковые характеристики. Будет предоставлена информация о скорости звука в различных средах и о том, как эти параметры влияют на музыкальное восприятие, формируя представление о звуковых волнах как базовом элементе музыки.

    Периодические колебания и гармоники

    Содержимое раздела

    Изучение периодических колебаний как основы звука. Рассматриваются гармонические колебания, стоячие волны и их роль в формировании звука. Будет объяснено понятие обертонов и их влияние на тембр звука. Раскрывается связь между формой волны и ее гармоническим составом, что важно для понимания звучания музыкальных инструментов и формирования музыкальных качеств.

    Взаимодействие звука со средой

    Содержимое раздела

    Изучение распространения звука в различных средах (воздух, вода, твердые тела). Рассматриваются явления отражения, преломления и дифракции звуковых волн. Будет показано, как акустические характеристики помещений влияют на восприятие звука. Этот раздел поможет понять, как окружающая среда влияет на качество звука и восприятие музыки.

Акустика музыкальных инструментов

Содержимое раздела

В этом разделе будет рассмотрена физика работы различных музыкальных инструментов. Будет проанализирована акустика струнных, духовых и ударных инструментов. Рассмотрены принципы генерации звука в каждом типе инструментов, включая резонанс и взаимодействие с воздушным столбом. Раздел позволит понять, как физические характеристики инструментов влияют на создаваемые ими звуки, охватывая широкий спектр музыкальных устройств и процессов.

    Акустика струнных инструментов

    Содержимое раздела

    Изучение принципов работы струнных инструментов (гитара, скрипка, фортепиано). Рассматриваются колебания струн, образование стоячих волн и резонанс. Обсуждается влияние длины, натяжения и материала струн на высоту звука и тембр. Представлено описание способов усиления звука и взаимодействия со средой.

    Акустика духовых инструментов

    Содержимое раздела

    Анализ физических процессов, происходящих в духовых инструментах (флейта, труба, саксофон). Рассматривается образование стоячих волн в воздушном столбе и управление высотой звука. Обсуждается влияние формы инструмента и материала на тембр. Будет рассмотрено влияние исполнителя на звук.

    Акустика ударных инструментов

    Содержимое раздела

    Изучение принципов работы ударных инструментов (барабаны, тарелки, ксилофон). Рассматриваются колебания мембран и пластин, а также их взаимодействие со звуком. Обсуждается влияние формы, размера и материала инструментов на получаемый звук. Будет уделено внимание влиянию резонанса и демпфирования на звучание.

Восприятие звука человеком

Содержимое раздела

В этом разделе будет рассмотрена физиология восприятия звука. Мы изучим строение уха и процесс преобразования звуковых волн в нервные импульсы. Рассмотрены факторы, влияющие на восприятие высоты, громкости и тембра звука. Будет проанализировано влияние психологических аспектов на восприятие музыки, включая субъективность и культурные особенности. Раздел поможет понять, как наш мозг обрабатывает звуки.

    Физиология слуха: строение уха

    Содержимое раздела

    Изучение структуры и функций различных частей человеческого уха (наружное, среднее, внутреннее ухо). Рассматриваются процессы передачи звуковых волн. Будут рассмотрены физиологические процессы формирования нервных импульсов, которые отвечают за восприятие звука, а также механизмы преобразования звука в слышимые сигналы.

    Восприятие высоты, громкости и тембра

    Содержимое раздела

    Анализ факторов, влияющих на восприятие высоты, громкости и тембра звука. Рассматривается роль частоты, амплитуды и гармонического состава. Обсуждаются психоакустические эффекты, такие как маскировка звука. Понимание механизма восприятия различных характеристик звука.

    Психологические аспекты восприятия музыки

    Содержимое раздела

    Изучение влияния субъективных факторов, таких как эмоции, ассоциации и культурные особенности, на восприятие музыки. Анализируются особенности музыкального восприятия в различных культурах и психологические эффекты, связанные с музыкой. Раскрывается влияние музыкальных предпочтений, опыта и контекста на формирование музыкальных восприятий.

Практическое применение: анализ звуковых эффектов и тембров

Содержимое раздела

В этом разделе будут рассмотрены конкретные примеры применения физических принципов в музыке. Мы проанализируем различные звуковые эффекты (эхо, реверберация, дисторсия и т.д.) и их физическую природу. Будут рассмотрены методы создания и обработки звука, а также влияние этих методов на восприятие музыки. Раздел позволит читателям увидеть практическое применение теоретических знаний.

    Физика звуковых эффектов: эхо и реверберация

    Содержимое раздела

    Объяснение физических принципов, лежащих в основе распространенных звуковых эффектов, таких как эхо и реверберация. Рассматриваются процессы отражения и рассеивания звука. Обсуждается влияние этих эффектов на восприятие звукового пространства.

    Анализ тембров музыкальных инструментов

    Содержимое раздела

    Изучение тембра музыкальных инструментов на основе физических характеристик. Анализируется влияние обертонов и формы волны на восприятие тембра. Рассматриваются методы оценки и измерения тембра.

    Обработка и синтез звука

    Содержимое раздела

    Обзор методов обработки и синтеза звука с использованием физических принципов. Рассматриваются методы цифровой обработки. Обсуждается влияние различных методов обработки на восприятие музыки, включая фильтрацию, эквализацию и модуляцию.

Заключение

Содержимое раздела

В заключении будут подведены итоги исследования. Будут обобщены основные выводы по рассмотренным вопросам, с акцентом на взаимосвязь между физикой звука и музыкой. Указаны аспекты, требующие дальнейшего изучения, и потенциальные направления будущих исследований. Будет подчеркнута значимость междисциплинарного подхода в изучении музыки.

Список литературы

Содержимое раздела

В этом разделе будет представлен список использованных источников. Список будет включать в себя книги, научные статьи и другие материалы, которые были использованы при написании реферата. Список литературы будет составлен в соответствии с требованиями к оформлению научных работ.

Получи Такой Реферат

До 90% уникальность
Готовый файл Word
Оформление по ГОСТ
Список источников по ГОСТ
Таблицы и схемы
Презентация

Создать Реферат на любую тему за 5 минут

Создать

#6115966