Нейросеть

Население, культурное многообразие, религиозный состав и языковая палитра Российской Федерации: Аналитический обзор (Реферат)

Нейросеть для реферата Гарантия уникальности Строго по ГОСТу Высочайшее качество Поддержка 24/7

Данный реферат представляет собой комплексное исследование, посвященное анализу населения, культурного наследия, религиозных верований и языкового разнообразия в современной России. Работа охватывает ключевые аспекты демографии, выявляет особенности этнического и культурного ландшафта страны, исследует роль религии в формировании идентичности и рассматривает языковую ситуацию в контексте государственной политики и повседневной жизни. Представлены основные тенденции развития и вызовы, стоящие перед российским обществом в этих областях.

Результаты:

Данное исследование позволит сформировать целостное представление о многообразии российского общества и его влиянии на социальное, культурное и политическое развитие страны.

Актуальность:

Изучение населения, культуры, религии и языков России актуально для понимания внутренней динамики страны, межкультурного диалога и разработки эффективных стратегий управления в условиях многообразия.

Цель:

Целью данного реферата является всесторонний анализ демографических, культурных, религиозных и языковых аспектов, характеризующих современную Россию, а также выявление ключевых тенденций и вызовов.

Наименование образовательного учреждения

Реферат

на тему

Население, культурное многообразие, религиозный состав и языковая палитра Российской Федерации: Аналитический обзор

Выполнил: ФИО

Руководитель: ФИО

Содержание

  • Введение 1
  • Демографические характеристики населения России 2
    • - Численность и структура населения: тенденции и изменения 2.1
    • - Факторы, влияющие на демографические процессы 2.2
    • - Региональные особенности демографии 2.3
  • Культурное многообразие и этнический состав России 3
    • - Этнический состав населения и его особенности 3.1
    • - Культурное наследие и его роль в формировании идентичности 3.2
    • - Межкультурное взаимодействие и сохранение культурного разнообразия 3.3
  • Религиозный состав и религиозная ситуация в России 4
    • - Традиционные религии и их роль в обществе 4.1
    • - Религиозная ситуация: государство и межконфессиональный диалог 4.2
    • - Современные тенденции в религиозной сфере 4.3
  • Практический анализ языковой ситуации в России 5
    • - Русский язык как государственный: распространение и функционирование 5.1
    • - Языковая политика и языки народов России 5.2
    • - Примеры языковой ситуации в регионах России 5.3
  • Заключение 6
  • Список литературы 7

Введение

Содержимое раздела

Введение определяет цели и задачи исследования, обосновывает актуальность выбранной темы и представляет краткий обзор основных аспектов, которые будут рассмотрены в работе. Определяются ключевые понятия и термины, используемые в реферате, а также обозначается структура исследования. Основная цель введения — заинтересовать читателя и подготовить к восприятию дальнейшего материала, обозначив значимость рассматриваемого вопроса для понимания современного российского общества.

Демографические характеристики населения России

Содержимое раздела

В данном разделе рассматривается численность, половозрастной состав и динамика населения России за последние десятилетия. Анализируются факторы, влияющие на рождаемость и смертность, а также миграционные процессы и их влияние на демографическую ситуацию. Также уделяется внимание региональным различиям в демографических показателях и их последствиям для социально-экономического развития. Будут рассмотрены исторические аспекты формирования современного населения и демографические вызовы, стоящие перед страной.

    Численность и структура населения: тенденции и изменения

    Содержимое раздела

    Подробный анализ численности населения России с акцентом на динамику изменений в периоды кризисов и стабильности. Рассмотрение половозрастной структуры, коэффициентов рождаемости и смертности. Анализ этнического состава населения и его изменений. Влияние миграционных процессов на демографическую ситуацию, включая внутреннюю и внешнюю миграцию, а также трудовую миграцию и ее последствия.

    Факторы, влияющие на демографические процессы

    Содержимое раздела

    Изучение влияния социально-экономических факторов, таких как уровень жизни, занятость и здравоохранение, на рождаемость и смертность. Анализ роли государственной политики в регулировании демографических процессов, включая меры по поддержке семьи и материнства. Рассмотрение культурных и религиозных факторов, влияющих на репродуктивное поведение населения, а также медицинских факторов, включая доступность и качество медицинских услуг.

    Региональные особенности демографии

    Содержимое раздела

    Анализ демографических различий между регионами России, включая численность населения, плотность населения и возрастной состав. Рассмотрение влияния климатических факторов, географических особенностей и уровня экономического развития на демографические показатели. Изучение миграционных потоков внутри страны и их влияния на региональное развитие, включая отток населения из отдельных регионов и приток в другие.

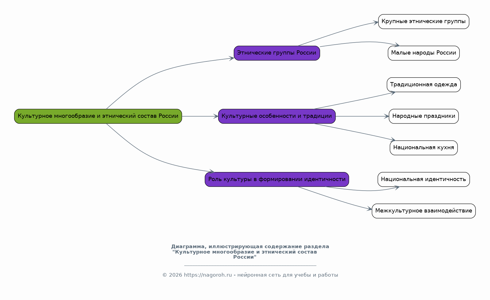
Культурное многообразие и этнический состав России

Содержимое раздела

Раздел посвящен исследованию многообразия культур и этнических групп, проживающих на территории России. Анализируются основные этнические группы, их культурные особенности, традиции и вклад в общероссийскую культуру. Рассматривается роль культуры в формировании национальной идентичности и межкультурном взаимодействии. Отдельное внимание уделяется вопросам сохранения культурного наследия и поддержки культурного разнообразия в современном российском обществе.

    Этнический состав населения и его особенности

    Содержимое раздела

    Представление информации об основных этнических группах, проживающих в России. Анализ численности, расселения и культурных особенностей различных этнических групп. Рассмотрение традиционных культур, языков и религий, приверженных различными этническими группами, а также их влияния на формирование общероссийской культуры.

    Культурное наследие и его роль в формировании идентичности

    Содержимое раздела

    Обзор основных объектов культурного наследия России и их значения для сохранения исторической памяти. Анализ влияния культурного наследия на формирование национальной и региональной идентичности. Рассмотрение роли музеев, библиотек, театров и других учреждений культуры в сохранении и популяризации культурного наследия, а также в обеспечении доступа к культурным ценностям.

    Межкультурное взаимодействие и сохранение культурного разнообразия

    Содержимое раздела

    Анализ механизмов межкультурного взаимодействия и диалога в России, например, народные фестивали. Исследование роли образования и средств массовой информации в формировании толерантности и уважения к другим культурам. Рассмотрение государственной политики в области культуры, направленной на поддержку культурного разнообразия и сохранение культурного наследия, а также на защиту прав культурных меньшинств.

Религиозный состав и религиозная ситуация в России

Содержимое раздела

В данном разделе рассматривается религиозный состав населения России, анализируется роль традиционных религий, включая православие, ислам, буддизм и другие конфессии. Изучается религиозная ситуация в контексте государственной политики, межрелигиозный диалог и вопросы свободы вероисповедания. Также рассматриваются современные тенденции в религиозной сфере, включая рост новых религиозных движений и влияние религии на различные аспекты общественной жизни.

    Традиционные религии и их роль в обществе

    Содержимое раздела

    Описание основных религий, представленных в России, включая православие, ислам, буддизм и их историю. Анализ роли религиозных организаций в социальной, культурной и образовательной сферах, взаимоотношения церкви и государства. Рассмотрение влияния религиозных ценностей на формирование моральных принципов и общественной этики, а также на семейные отношения и воспитание.

    Религиозная ситуация: государство и межконфессиональный диалог

    Содержимое раздела

    Анализ конституционных основ свободы вероисповедания и государственно-конфессиональных отношений в России. Рассмотрение механизмов межконфессионального диалога и сотрудничества, роль общественных организаций в поддержании мира и согласия. Изучение проблем и вызовов, связанных с религиозной толерантностью и противодействием религиозному экстремизму, а также государственная политика в области религиозной свободы.

    Современные тенденции в религиозной сфере

    Содержимое раздела

    Исследование современных тенденций в религиозной сфере, включая рост новых религиозных движений и интерес к духовным практикам. Анализ влияния религиозных факторов на политическую и социальную жизнь, включая роль религиозных организаций в формировании общественного мнения. Рассмотрение соотношения религии и культуры, а также влияние религии на этические нормы и ценности современного общества.

Практический анализ языковой ситуации в России

Содержимое раздела

Раздел посвящен анализу языковой ситуации в России, включая распространенность русского языка как государственного и его взаимодействие с другими языками. Рассматривается роль языковой политики в сохранении и развитии языков народов России, включая вопросы образования и культурного наследия. Приводятся примеры из конкретных регионов России для иллюстрации языковой ситуации и ее влияния на различные сферы жизни.

    Русский язык как государственный: распространение и функционирование

    Содержимое раздела

    Анализ роли русского языка как государственного, его распространения и функционирования в различных сферах общественной жизни. Изучение языковых политик, направленных на поддержку и развитие русского языка, включая образовательные программы. Рассмотрение влияния русского языка на межкультурную коммуникацию и формирование общероссийской идентичности.

    Языковая политика и языки народов России

    Содержимое раздела

    Исследование языковой политики Российской Федерации, направленной на сохранение и поддержку языков народов России. Анализ законодательства о языках, языковом образовании и правах языковых меньшинств. Рассмотрение проблем и вызовов, связанных с сохранением и развитием языков народов России, и возможные пути их решения.

    Примеры языковой ситуации в регионах России

    Содержимое раздела

    Предоставление конкретных примеров языковой ситуации в различных регионах России, включая особенности языкового ландшафта, двуязычие и многоязычие. Анализ роли языков в образовании, культуре и средствах массовой информации в отдельных регионах. Рассмотрение влияния региональной языковой политики на сохранение и развитие языков.

Заключение

Содержимое раздела

Заключение содержит обобщение основных выводов, полученных в ходе исследования. Подводятся итоги по каждому из рассмотренных аспектов: демографии, культуре, религии и языкам. Определяются основные тенденции и вызовы, стоящие перед российским обществом в этих областях. Предлагаются рекомендации и перспективы для дальнейших исследований, а также краткий обзор значения работы.

Список литературы

Содержимое раздела

Список использованной литературы, включающий научные статьи, монографии, статистические данные и другие источники, использованные в реферате. Материалы представлены в соответствии с принятыми стандартами оформления библиографических ссылок, обеспечивая полноту и точность информации об источниках.

Получи Такой Реферат

До 90% уникальность
Готовый файл Word
Оформление по ГОСТ
Список источников по ГОСТ
Таблицы и схемы
Презентация

Создать Реферат на любую тему за 5 минут

Создать

#5454746