Нейросеть

Назначение и Устройство Газового Колодца: Требования, Безопасность и Эксплуатация (Реферат)

Нейросеть для реферата Гарантия уникальности Строго по ГОСТу Высочайшее качество Поддержка 24/7

Данный реферат посвящен всестороннему изучению газовых колодцев, ключевых элементов газораспределительных систем. В работе анализируются их функциональное назначение, конструктивные особенности и принципы работы. Особое внимание уделяется требованиям безопасности при проектировании, строительстве и эксплуатации колодцев, а также методам обеспечения надежности и долговечности этих важных объектов. Рассмотрены аспекты, влияющие на предотвращение аварийных ситуаций и повышение эффективности обслуживания.

Результаты:

В результате исследования будет сформировано комплексное представление о газовых колодцах, их роли в газоснабжении, а также о мерах по обеспечению безопасной и безаварийной эксплуатации.

Актуальность:

Изучение газовых колодцев имеет высокую актуальность в связи с необходимостью обеспечения безопасного и бесперебойного газоснабжения потребителей.

Цель:

Целью данного реферата является систематизация знаний о газовых колодцах, их устройстве, требованиях безопасности и разработка рекомендаций по их эксплуатации.

Наименование образовательного учреждения

Реферат

на тему

Назначение и Устройство Газового Колодца: Требования, Безопасность и Эксплуатация

Выполнил: ФИО

Руководитель: ФИО

Содержание

  • Введение 1
  • Общие сведения о газовых колодцах 2
    • - Назначение и функции газовых колодцев 2.1
    • - Конструктивные особенности газовых колодцев 2.2
    • - Нормативная база и стандарты 2.3
  • Требования безопасности при эксплуатации газовых колодцев 3
    • - Профилактические мероприятия и регламент обслуживания 3.1
    • - Действия при обнаружении утечек газа 3.2
    • - Электробезопасность при обслуживании 3.3
  • Особенности проектирования и строительства газовых колодцев 4
    • - Выбор материалов и конструктивные решения 4.1
    • - Прокладка трубопроводов и монтаж оборудования 4.2
    • - Вентиляция и защита от коррозии 4.3
  • Практическое применение и анализ примеров 5
    • - Типовые проекты и схемы газовых колодцев 5.1
    • - Анализ аварийных ситуаций и их причины 5.2
    • - Рекомендации по улучшению эксплуатации 5.3
  • Заключение 6
  • Список литературы 7

Введение

Содержимое раздела

В данном разделе будет представлен общий обзор темы реферата, включающий актуальность исследования, его цели и поставленные задачи. Будет рассмотрена роль газовых колодцев в системе газоснабжения и обоснована необходимость изучения их устройства и требований безопасности. Кроме того, будет обозначена структура работы, кратко описано содержание каждого раздела реферата и указаны используемые методы исследования.

Общие сведения о газовых колодцах

Содержимое раздела

Данный раздел посвящен фундаментальным понятиям, связанным с газовыми колодцами. Будет рассмотрена классификация колодцев по различным параметрам, таким как конструкция, назначение и тип используемого оборудования. Особое внимание будет уделено рассмотрению основных элементов конструкции, включая корпус, люки, вентиляционные отверстия и средства контроля. Эти знания необходимы для понимания принципов работы и обеспечения безопасности.

    Назначение и функции газовых колодцев

    Содержимое раздела

    Этот подраздел раскрывает ключевую роль газовых колодцев в системе газоснабжения. Будут рассмотрены их основные функции, такие как защита газового оборудования от внешних воздействий и обеспечение доступа для обслуживания. Подробно будут описаны различные типы колодцев и их применение в зависимости от условий эксплуатации, а также рассмотрены примеры их использования в городской и промышленной инфраструктуре.

    Конструктивные особенности газовых колодцев

    Содержимое раздела

    В данном подразделе будет представлен детальный анализ конструктивных элементов газовых колодцев. Будет рассмотрена специфика материалов, используемых для изготовления корпусов, люков и других компонентов, с учетом их прочности, устойчивости к коррозии и газонепроницаемости. Особое внимание будет уделено способам герметизации и вентиляции колодцев, а также требованиям к их размещению и установке.

    Нормативная база и стандарты

    Содержимое раздела

    Этот подраздел посвящен нормативной базе и стандартам, регулирующим проектирование, строительство и эксплуатацию газовых колодцев. Будут рассмотрены основные ГОСТы, СНиПы и другие нормативные документы, определяющие требования к безопасности, материалам и конструкциям. Особое внимание будет уделено требованиям к вентиляции, электробезопасности и защите от коррозии.

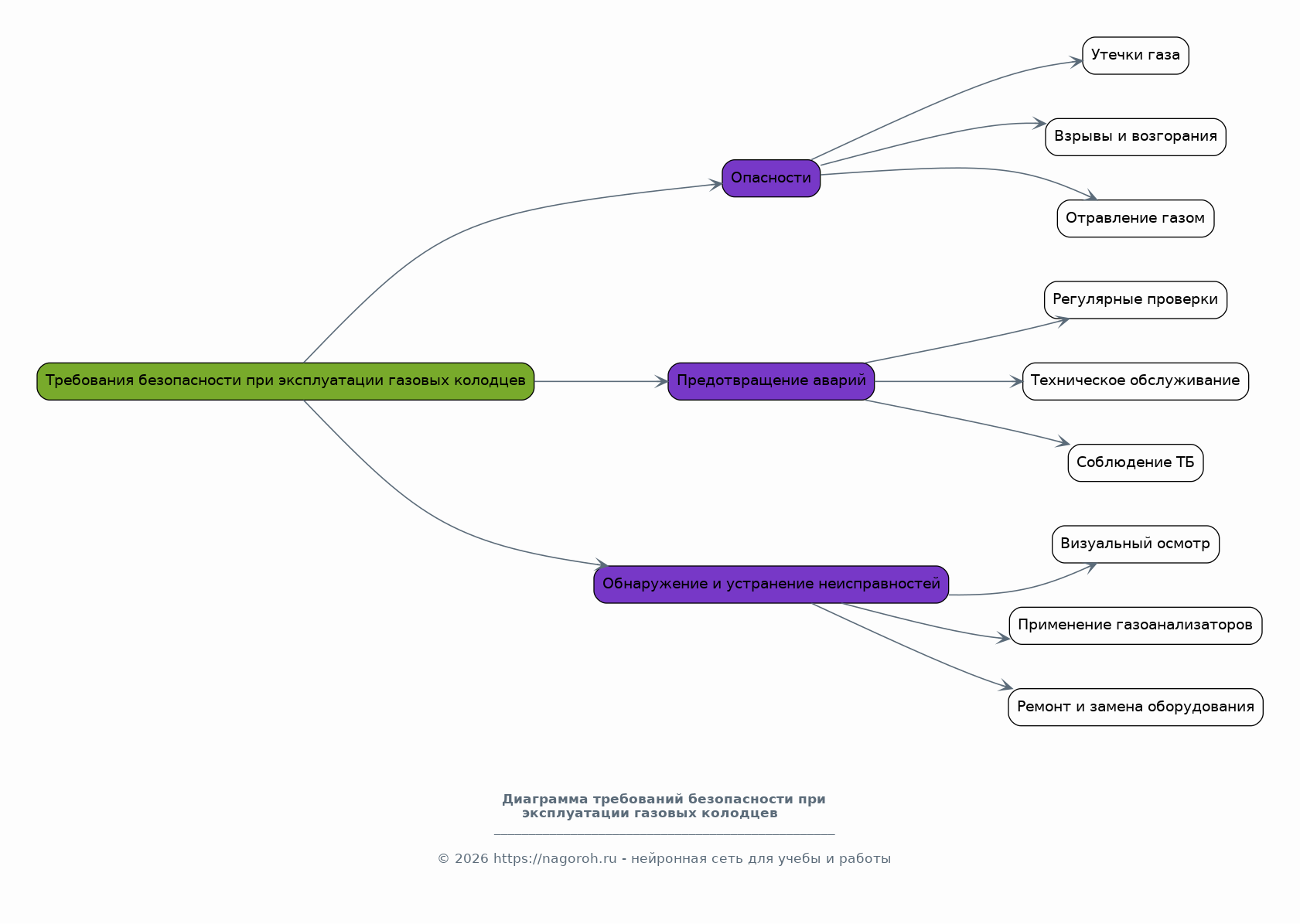
Требования безопасности при эксплуатации газовых колодцев

Содержимое раздела

Этот раздел посвящен ключевым аспектам безопасности при эксплуатации газовых колодцев. Будут рассмотрены основные опасности, связанные с утечками газа, взрывами и другими аварийными ситуациями. Особое внимание будет уделено мероприятиям по предотвращению таких ситуаций, включая регулярные проверки, техническое обслуживание и соблюдение правил техники безопасности. Также будут представлены практические рекомендации по выявлению и устранению неисправностей.

    Профилактические мероприятия и регламент обслуживания

    Содержимое раздела

    В данном подразделе будут рассмотрены профилактические меры, направленные на обеспечение безопасной эксплуатации газовых колодцев. Будут рассмотрены рекомендации по проведению регулярных осмотров, техническому обслуживанию и контролю герметичности. Особое внимание будет уделено периодичности выполнения работ, перечню необходимых инструментов и оборудования, а также квалификации обслуживающего персонала.

    Действия при обнаружении утечек газа

    Содержимое раздела

    Этот подраздел посвящен действиям, предпринимаемым при обнаружении утечек газа в газовых колодцах. Будут даны подробные инструкции по определению места утечки, эвакуации, оповещению соответствующих служб. Рассмотрены меры по устранению утечек, включая использование специализированного оборудования и соблюдение правил пожарной безопасности. Акцент будет сделан на быстроте и правильности действий в чрезвычайных ситуациях.

    Электробезопасность при обслуживании

    Содержимое раздела

    В данном подразделе будут рассмотрены аспекты электробезопасности при проведении работ по обслуживанию газовых колодцев. Будут рассмотрены требования к заземлению, изоляции и использованию электроинструмента. Особое внимание будет уделено предотвращению поражения электрическим током и обеспечению безопасности персонала при работе в потенциально опасных условиях. Будут даны рекомендации по выбору средств индивидуальной защиты.

Особенности проектирования и строительства газовых колодцев

Содержимое раздела

Данный раздел посвящен вопросам проектирования и строительства газовых колодцев. Будут рассмотрены основные этапы проектирования, включая выбор материалов, определение габаритов и конструктивных особенностей. Особое внимание будет уделено требованиям к прокладке трубопроводов, вентиляции и защите от коррозии. Также будут рассмотрены современные технологии строительства и монтажа газовых колодцев.

    Выбор материалов и конструктивные решения

    Содержимое раздела

    В этом подразделе будет рассмотрен выбор материалов для изготовления газовых колодцев. Будут проанализированы различные типы материалов с учетом их прочности, долговечности, устойчивости к коррозии и воздействию окружающей среды. Особое внимание будет уделено конструктивным решениям, обеспечивающим герметичность, вентиляцию и удобство обслуживания газовых колодцев.

    Прокладка трубопроводов и монтаж оборудования

    Содержимое раздела

    В данном подразделе будут рассмотрены особенности прокладки трубопроводов и монтажа газового оборудования в газовых колодцах. Будут проанализированы различные способы прокладки, типы соединений и методы обеспечения герметичности. Особое внимание будет уделено правилам монтажа газового оборудования, включая редукторы, счетчики и другие устройства.

    Вентиляция и защита от коррозии

    Содержимое раздела

    В данном подразделе будут рассмотрены вопросы вентиляции и защиты от коррозии газовых колодцев. Будут проанализированы различные типы вентиляционных систем и методы обеспечения эффективного воздухообмена. Особое внимание будет уделено способам защиты материалов от коррозии, включая использование покрытий и антикоррозионных материалов.

Практическое применение и анализ примеров

Содержимое раздела

В этом разделе будут представлены практические примеры применения газовых колодцев в различных условиях эксплуатации. Будут рассмотрены конкретные случаи проектирования, строительства и обслуживания, а также проанализированы типичные ошибки и способы их устранения. Особое внимание будет уделено анализу реальных данных, статистике аварийности и эффективности принимаемых мер.

    Типовые проекты и схемы газовых колодцев

    Содержимое раздела

    В данном подразделе будут рассмотрены типовые проекты и схемы размещения газовых колодцев в различных условиях. Будут представлены примеры типовых решений для городских и промышленных газопроводов, а также рассмотрены варианты размещения в зависимости от рельефа местности и других факторов. Особое внимание будет уделено соблюдению нормативных требований и обеспечению безопасности.

    Анализ аварийных ситуаций и их причины

    Содержимое раздела

    В этом подразделе будет проведен анализ аварийных ситуаций, связанных с эксплуатацией газовых колодцев. Будут рассмотрены основные причины аварий, включая утечки газа, взрывы и другие инциденты. Особое внимание будет уделено анализу статистических данных, выявлению типичных ошибок и разработке рекомендаций по их предотвращению.

    Рекомендации по улучшению эксплуатации

    Содержимое раздела

    В данном подразделе будут представлены рекомендации по улучшению эксплуатации газовых колодцев. Будут предложены конкретные меры, направленные на повышение безопасности, надежности и эффективности обслуживания. Особое внимание будет уделено внедрению современных технологий и методов контроля, а также повышению квалификации персонала.

Заключение

Содержимое раздела

В заключении будут подведены итоги проведенного исследования, представлены основные выводы и обобщены полученные результаты. Будет дана оценка значимости работы и предложены перспективы дальнейших исследований в данной области. Будут сформулированы рекомендации по улучшению эксплуатации и повышению безопасности газовых колодцев.

Список литературы

Содержимое раздела

В данном разделе будет представлен список использованной литературы, включающий нормативные документы, учебники, статьи и другие источники информации, использованные при подготовке реферата. Список будет оформлен в соответствии с требованиями ГОСТ.

Получи Такой Реферат

До 90% уникальность
Готовый файл Word
Оформление по ГОСТ
Список источников по ГОСТ
Таблицы и схемы
Презентация

Создать Реферат на любую тему за 5 минут

Создать

#5519784