Нейросеть

Нестандартное и деструктивное поведение в спорте: Анализ проявлений и последствий (Реферат)

Нейросеть для реферата Гарантия уникальности Строго по ГОСТу Высочайшее качество Поддержка 24/7

Данный реферат посвящен изучению нестандартного и деструктивного поведения в спортивной среде. Исследование охватывает различные формы девиантного поведения, от агрессии и нарушений правил до использования запрещенных веществ. Работа направлена на анализ причин, механизмов и последствий таких проявлений для спортсменов, команд и спортивной индустрии в целом. Особое внимание уделяется этическим аспектам и вопросам профилактики негативных явлений в спорте.

Результаты:

Работа позволит лучше понимать природу и масштабы нестандартного поведения в спорте, а также разработать стратегии для его предотвращения и коррекции.

Актуальность:

Изучение нестандартного поведения в спорте является актуальным, учитывая его влияние на здоровье спортсменов, честность соревнований и общественное восприятие спорта.

Цель:

Целью данного реферата является всесторонний анализ нестандартного и деструктивного поведения в спортивной среде, выявление его причин и разработка рекомендаций по снижению его негативного воздействия.

Наименование образовательного учреждения

Реферат

на тему

Нестандартное и деструктивное поведение в спорте: Анализ проявлений и последствий

Выполнил: ФИО

Руководитель: ФИО

Содержание

  • Введение 1
  • Теоретические основы нестандартного поведения в спорте 2
    • - Психологические аспекты девиантного поведения 2.1
    • - Социальные факторы и влияние среды 2.2
    • - Биологические факторы и их роль 2.3
  • Типы нестандартного поведения в спорте 3
    • - Агрессия и насилие в спорте 3.1
    • - Нарушения правил и нечестная игра 3.2
    • - Допинг и другие нарушения 3.3
  • Последствия нестандартного поведения 4
    • - Влияние на здоровье спортсменов 4.1
    • - Влияние на спортивные результаты и репутацию 4.2
    • - Этические и социальные последствия 4.3
  • Примеры нестандартного поведения в спорте 5
    • - Анализ случаев агрессии в командных видах спорта 5.1
    • - Рассмотрение случаев нарушений антидопинговых правил 5.2
    • - Примеры нечестной игры и договорных матчей 5.3
  • Заключение 6
  • Список литературы 7

Введение

Содержимое раздела

Введение определяет актуальность темы исследования, объясняет, почему изучение нестандартного поведения в спорте важно. В нем описываются основные вопросы, которые будут рассматриваться в работе, и формулируется цель исследования. Введение также предоставляет краткий обзор структуры реферата, чтобы дать читателю представление о его содержании и организации. Введение задаёт общий тон и представляет собой основу для последующего анализа и обсуждения.

Теоретические основы нестандартного поведения в спорте

Содержимое раздела

Этот раздел закладывает теоретический фундамент для понимания нестандартного поведения. В нем рассматриваются различные теории, объясняющие причины девиантного поведения, такие как социализация, психология личности и влияние группы. Анализируются факторы, способствующие возникновению и поддержанию нестандартных форм поведения в спортивной среде. Рассматриваются этические нормы и принципы, регулирующие поведение спортсменов.

    Психологические аспекты девиантного поведения

    Содержимое раздела

    В данном подпункте будут рассмотрены психологические факторы, влияющие на возникновение нестандартного поведения. Будет проанализировано влияние стресса, агрессии, мотивации и других психологических переменных на поведение спортсменов. Также рассматриваются психологические особенности, предрасполагающие к девиантному поведению, и методы психологической коррекции.

    Социальные факторы и влияние среды

    Содержимое раздела

    Этот подпункт посвящён изучению влияния социальных факторов на формирование нестандартного поведения. Анализируется роль тренеров, товарищей по команде, болельщиков и СМИ. Рассматривается влияние культурных норм и ценностей на проявление девиантного поведения в спорте. Обсуждаются возможные пути предотвращения негативного влияния социальных факторов.

    Биологические факторы и их роль

    Содержимое раздела

    В этом разделе будет рассмотрено влияние биологических факторов на поведение спортсменов. Будут изучены роль генетики, гормонального фона и других биологических аспектов. Также будет проанализировано влияние различных веществ на поведение спортсменов. Обсуждаются последствия применения допинга и других запрещенных препаратов.

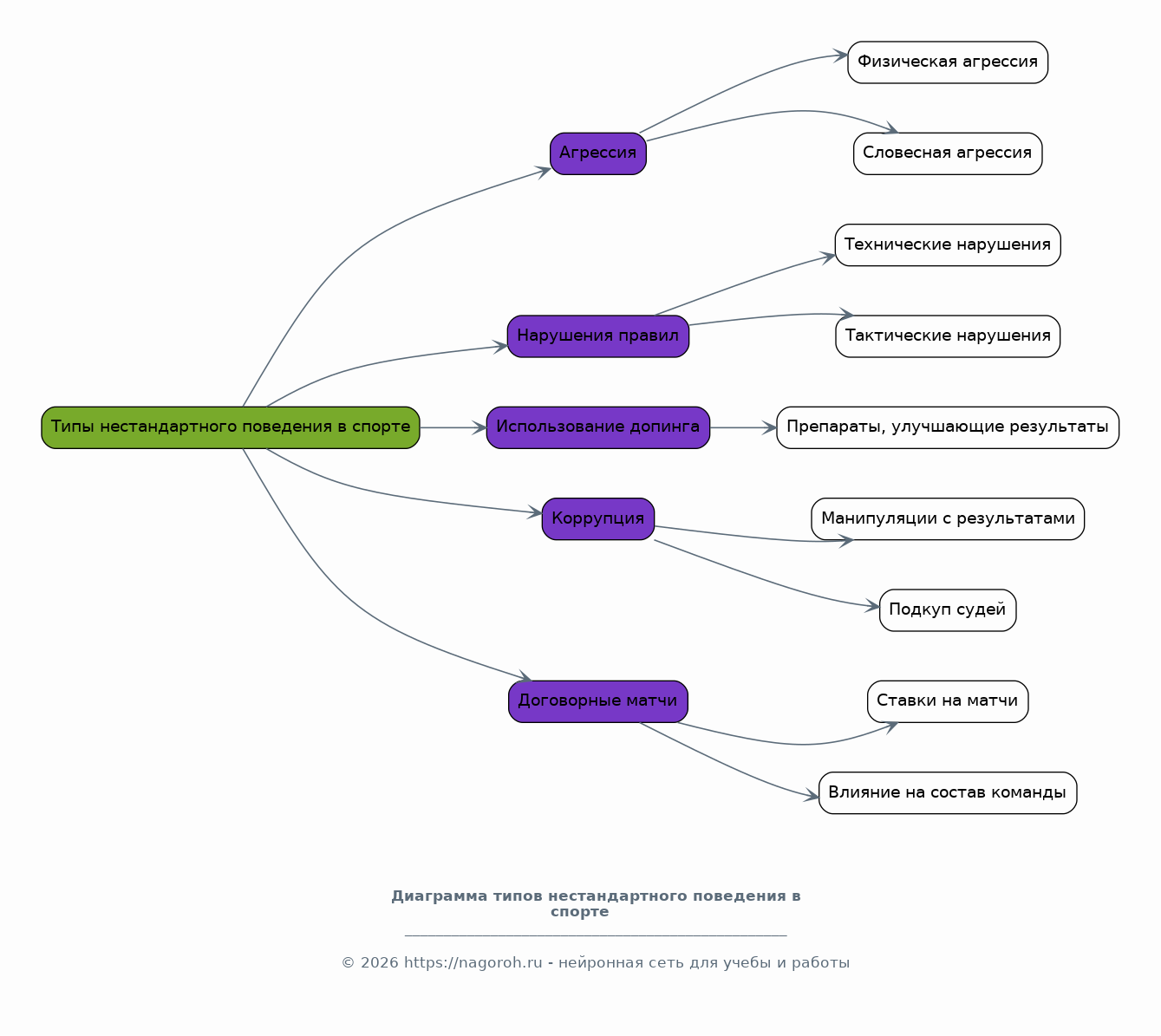
Типы нестандартного поведения в спорте

Содержимое раздела

В этом разделе будет представлена классификация различных форм нестандартного поведения, встречающихся в спорте. Будут рассмотрены различные типы нарушений, такие как агрессия, нарушения правил, использование допинга, коррупция и договорные матчи. Анализируются причины и мотивы каждого типа поведения, а также его влияние на спорт и общество. Особое внимание уделяется частоте встречаемости каждого типа поведения.

    Агрессия и насилие в спорте

    Содержимое раздела

    В этом подпункте рассматриваются проявления агрессии и насилия в различных видах спорта. Анализируются причины агрессивного поведения, такие как стресс, конкуренция и давление со стороны общества. Рассматриваются последствия агрессии для спортсменов, тренеров, судей и болельщиков. Обсуждаются меры профилактики и снижения агрессивного поведения.

    Нарушения правил и нечестная игра

    Содержимое раздела

    Данный подпункт посвящен анализу нарушений правил и нечестной игры в спорте. Рассматриваются различные виды нарушений, такие как использование запрещенных приемов, подкуп судей и договорные матчи. Анализируются причины и последствия таких нарушений. Обсуждаются меры по предотвращению нечестной игры и защите честной конкуренции.

    Допинг и другие нарушения

    Содержимое раздела

    В этом подпункте рассматривается проблема допинга и других нарушений антидопинговых правил. Анализируется влияние допинга на здоровье спортсменов и честность соревнований. Рассматриваются стратегии борьбы с допингом, включая тестирование и профилактику. Обсуждаются этические и юридические аспекты использования запрещенных веществ.

Последствия нестандартного поведения

Содержимое раздела

Данный раздел посвящен анализу последствий нестандартного поведения в спорте. Рассматриваются негативные последствия для здоровья спортсменов, такие как травмы, зависимость и психические расстройства. Анализируется влияние на спортивные результаты, репутацию спортсменов, команд и спортивной индустрии в целом. Обсуждается вопрос о влиянии на этический климат в спорте.

    Влияние на здоровье спортсменов

    Содержимое раздела

    В данном подпункте подробно рассматриваются риски для здоровья, связанные с нестандартным поведением. Анализируются риски травм, вызванных агрессией или использованием запрещенных приемов. Обсуждается влияние допинга на организм спортсменов. Рассматриваются вопросы психического здоровья и зависимости.

    Влияние на спортивные результаты и репутацию

    Содержимое раздела

    Этот подпункт посвящен влиянию нестандартного поведения на спортивные достижения и репутацию спортсменов. Рассматривается влияние дисквалификаций, штрафов и других санкций на карьеру спортсменов и команд. Обсуждается влияние скандалов, связанных с нестандартным поведением, на имидж спорта и его спонсоров.

    Этические и социальные последствия

    Содержимое раздела

    В этом разделе анализируются этические и социальные последствия нестандартного поведения. Рассматривается влияние на честность соревнований и общественное восприятие спорта. Обсуждаются вопросы социальной ответственности и роль спортсменов в формировании этических норм. Рассматриваются пути повышения этического сознания в спортивной среде.

Примеры нестандартного поведения в спорте

Содержимое раздела

Этот раздел представляет собой практическую часть исследования, в которой рассматриваются конкретные примеры нестандартного поведения в различных видах спорта. Будут проанализированы случаи агрессии, нарушений правил, использования допинга и иных форм деструктивного поведения. Приводятся статистические данные, анализируются причины и последствия каждого конкретного случая. Обсуждаются меры, принятые для предотвращения подобных инцидентов.

    Анализ случаев агрессии в командных видах спорта

    Содержимое раздела

    В этом подпункте будут рассмотрены конкретные случаи агрессивного поведения в командных видах спорта, например, футбол, хоккей, баскетбол. Анализируется контекст, причины и последствия этих инцидентов. Особое внимание будет уделено реакции тренеров, судей и спортивных организаций.

    Рассмотрение случаев нарушений антидопинговых правил

    Содержимое раздела

    В этом разделе будут представлены конкретные примеры использования допинга в различных видах спорта. Будут проанализированы результаты расследований, санкции, наложенные на спортсменов, и долгосрочные последствия для их карьеры и репутации. Рассматриваются стратегии борьбы с допингом.

    Примеры нечестной игры и договорных матчей

    Содержимое раздела

    Данный подпункт посвящен анализу примеров нечестной игры и договорных матчей в различных спортивных дисциплинах. Будут рассмотрены конкретные случаи, выявлены мотивы и последствия для спортсменов и спортивного сообщества. Анализируются меры по предотвращению таких явлений.

Заключение

Содержимое раздела

Заключение подводит итоги исследования, обобщая основные выводы и результаты. В нем кратко излагаются основные аспекты нестандартного поведения в спорте, рассмотренные в работе. Формулируются ответы на поставленные в начале вопросы и оценивается достижение цели исследования. В заключении также могут быть предложены перспективы дальнейших исследований и рекомендации по профилактике.

Список литературы

Содержимое раздела

В этом разделе представлен список использованной литературы, включая книги, научные статьи, статистические данные и другие источники, использованные при написании реферата. Список организован в соответствии с выбранным стилем цитирования (например, ГОСТ или APA). Указаны все источники, чтобы обеспечить прозрачность исследования и позволить читателям проверить информацию.

Получи Такой Реферат

До 90% уникальность
Готовый файл Word
Оформление по ГОСТ
Список источников по ГОСТ
Таблицы и схемы
Презентация

Создать Реферат на любую тему за 5 минут

Создать

#6157147