Нейросеть

Организация оказания травматологической помощи в Российской Федерации и методика обследования повреждений опорно-двигательной системы: Обзор и анализ (Реферат)

Нейросеть для реферата Гарантия уникальности Строго по ГОСТу Высочайшее качество Поддержка 24/7

Данный реферат посвящен всестороннему анализу организации травматологической помощи в России, рассматривая ее структуру, принципы и существующие вызовы. Особое внимание уделяется методикам обследования повреждений опорно-двигательной системы, включая современные диагностические подходы и протоколы. Работа охватывает как теоретические аспекты, так и практические примеры, направленные на улучшение понимания и эффективности оказания медицинской помощи пациентам с травмами. В реферате также рассматриваются перспективы развития травматологии в Российской Федерации, с учетом инноваций и передового опыта.

Результаты:

Ожидается, что данная работа позволит улучшить понимание организации травматологической помощи и методик диагностики повреждений опорно-двигательной системы, а также выявить потенциальные направления для оптимизации.

Актуальность:

Актуальность исследования обусловлена высокой распространенностью травм опорно-двигательной системы и необходимостью совершенствования системы оказания травматологической помощи в России.

Цель:

Целью данного реферата является анализ организации травматологической помощи в России и изучение методик обследования повреждений опорно-двигательной системы для повышения эффективности оказания медицинской помощи.

Наименование образовательного учреждения

Реферат

на тему

Организация оказания травматологической помощи в Российской Федерации и методика обследования повреждений опорно-двигательной системы: Обзор и анализ

Выполнил: ФИО

Руководитель: ФИО

Содержание

  • Введение 1
  • Теоретические основы организации травматологической помощи 2
    • - Нормативно-правовая база и принципы организации травматологической помощи 2.1
    • - Кадровое обеспечение и материально-техническая оснащенность травматологических отделений 2.2
    • - Международный опыт организации травматологической помощи 2.3
  • Методики обследования повреждений опорно-двигательной системы 3
    • - Анамнез, физикальный осмотр и классификация повреждений 3.1
    • - Лучевые методы диагностики (рентгенография, КТ, МРТ) 3.2
    • - Дополнительные методы обследования (УЗИ, артроскопия) 3.3
  • Лечение и реабилитация при повреждениях опорно-двигательной системы 4
    • - Консервативное лечение и его особенности 4.1
    • - Хирургическое лечение и современные методы 4.2
    • - Принципы реабилитации и восстановительное лечение 4.3
  • Анализ клинических случаев и данных 5
    • - Клинические примеры: разбор и анализ 5.1
    • - Статистический анализ данных травматологических отделений 5.2
    • - Оценка эффективности различных методов лечения 5.3
  • Заключение 6
  • Список литературы 7

Введение

Содержимое раздела

Введение представляет собой важную часть реферата, которая определяет цели, задачи и структуру исследования. В данном разделе будут обозначены актуальность темы, ее значимость для практической медицины и научного сообщества, а также сформулированы основные вопросы, на которые предстоит ответить в ходе работы. Введение также включает краткий обзор существующей литературы и обоснование выбора темы реферата. Это позволит читателю получить общее представление о предмете исследования и его важности, подготовив к последующему изучению материалов реферата.

Теоретические основы организации травматологической помощи

Содержимое раздела

Данный раздел посвящен изучению теоретических аспектов организации травматологической помощи. Он включает в себя анализ нормативно-правовой базы, регулирующей оказание медицинской помощи при травмах, а также рассмотрение основных принципов организации травматологических отделений и центров. Особое внимание уделяется анализу кадрового обеспечения, материально-технической оснащенности и логистике оказания помощи. Раздел также описывает международный опыт организации травматологической помощи, его сильные и слабые стороны, что позволит провести сравнительный анализ с российской системой.

    Нормативно-правовая база и принципы организации травматологической помощи

    Содержимое раздела

    Этот подраздел будет посвящен детальному рассмотрению нормативных документов, регулирующих оказание травматологической помощи в России, включая федеральные законы, приказы Минздрава и другие нормативные акты. Будут проанализированы основные принципы организации травматологических отделений, их структура, функции и взаимодействие с другими медицинскими учреждениями. Особое внимание будет уделено вопросам лицензирования, аккредитации и контроля качества оказания медицинской помощи при травмах. Это позволит понять правовые основы и организационные аспекты современной травматологии.

    Кадровое обеспечение и материально-техническая оснащенность травматологических отделений

    Содержимое раздела

    В данном подразделе будет проведен анализ кадрового обеспечения травматологических отделений, включая квалификацию медицинского персонала, его специализацию и обучение. Рассмотрены вопросы достаточности кадрового состава, его соответствия нагрузке и потребностям пациентов. Также будет уделено внимание материально-технической оснащенности травматологических отделений, включая оборудование для диагностики, лечения и реабилитации. Анализ позволит оценить соответствие имеющихся ресурсов современным требованиям и потребностям клинической практики.

    Международный опыт организации травматологической помощи

    Содержимое раздела

    Этот подраздел представляет собой обзор международного опыта организации травматологической помощи, включая сравнение подходов, применяемых в различных странах. Будут рассмотрены передовые практики организации травматологических центров, протоколы лечения при различных видах травм, а также эффективность используемых методов. Анализ международного опыта позволит выявить лучшие практики и адаптации для улучшения организации травматологической помощи в России. Также будут рассмотрены системы страхования и финансирования в зарубежных странах.

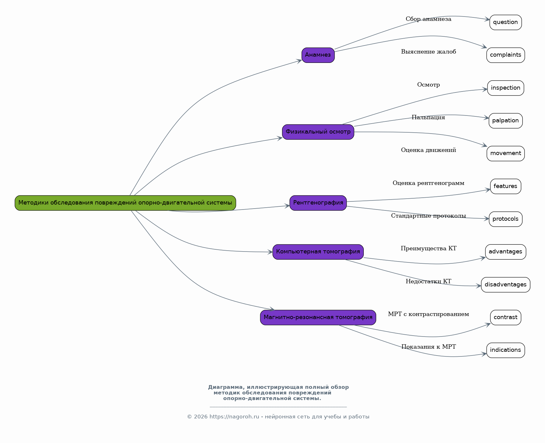
Методики обследования повреждений опорно-двигательной системы

Содержимое раздела

Данный раздел посвящен подробному обзору методик обследования повреждений опорно-двигательной системы, начиная от анамнеза и физикального осмотра и заканчивая современными методами визуализации. Будут рассмотрены особенности каждого метода, его преимущества и недостатки, показания и противопоказания к применению. Особое внимание будет уделено расшифровке результатов обследований, их интерпретации и влиянию на выбор тактики лечения. Раздел включает в себя диагностические алгоритмы, используемые при различных типах повреждений, для обеспечения правильной и своевременной диагностики.

    Анамнез, физикальный осмотр и классификация повреждений

    Содержимое раздела

    Этот подраздел посвящен изучению базовых методов обследования, таких как сбор анамнеза, физикальный осмотр и классификация различных типов повреждений опорно-двигательной системы. Будет рассмотрена важность правильного сбора анамнеза для понимания механизма травмы, ее особенностей и предшествующих заболеваний пациента. Также будут изучены методы физикального осмотра, включая пальпацию, оценку объема движений и функциональных тестов. Раздел включает в себя классификацию переломов, вывихов, растяжений и разрывов, а также общие принципы оценки тяжести травмы.

    Лучевые методы диагностики (рентгенография, КТ, МРТ)

    Содержимое раздела

    В данном подразделе будут рассмотрены лучевые методы диагностики, широко используемые для визуализации повреждений опорно-двигательной системы. Особое внимание будет уделено рентгенографии, компьютерной томографии (КТ) и магнитно-резонансной томографии (МРТ). Будут проанализированы преимущества и недостатки каждого метода, показания и противопоказания к их применению. Рассмотрены особенности подготовки пациентов к исследованиям, интерпретация полученных изображений, а также возможности современных лучевых методов в диагностике различных видов травм.

    Дополнительные методы обследования (УЗИ, артроскопия)

    Содержимое раздела

    Этот подраздел посвящен дополнительным методам обследования, применяемым при повреждениях опорно-двигательной системы. Будет рассмотрена роль ультразвукового исследования (УЗИ) в диагностике повреждений мягких тканей, сухожилий и связок. Также будет уделено внимание артроскопии – малоинвазивному методу визуализации и лечения внутрисуставных повреждений. Рассмотрены показания и противопоказания к данным методам, их преимущества и недостатки, а также интерпретация полученных данных. Особое внимание будет уделено современным технологиям артроскопии.

Лечение и реабилитация при повреждениях опорно-двигательной системы

Содержимое раздела

Данный раздел посвящен основным принципам лечения и реабилитации пациентов с повреждениями опорно-двигательной системы. Будут рассмотрены консервативные и хирургические методы лечения, выбор которых зависит от типа и тяжести травмы. Особое внимание будет уделено современным методикам хирургического лечения переломов, вывихов, разрывов связок и сухожилий. Кроме того, будет рассмотрены основные принципы реабилитации, включая физиотерапию, лечебную физкультуру и использование ортопедических приспособлений. Раздел включает в себя примеры реабилитационных программ для различных видов травм.

    Консервативное лечение и его особенности

    Содержимое раздела

    Этот подраздел посвящен консервативному лечению повреждений опорно-двигательной системы, включая методы иммобилизации, фармакотерапию и физиотерапию. Будут рассмотрены показания и противопоказания к консервативному лечению, его преимущества и недостатки. Особое внимание будет уделено выбору методов иммобилизации (гипсовые повязки, ортезы) в зависимости от типа и локализации повреждения. Рассмотрены особенности применения обезболивающих препаратов, противовоспалительных средств, а также роль физиотерапевтических процедур в процессе восстановления.

    Хирургическое лечение и современные методы

    Содержимое раздела

    В данном подразделе рассматриваются современные методы хирургического лечения повреждений опорно-двигательной системы. Будут проанализированы показания к хирургическому вмешательству, выбор оперативной техники в зависимости от вида травмы, а также особенности предоперационной подготовки и послеоперационного ведения пациентов. Особое внимание будет уделено минимально инвазивным методам хирургии, таким как артроскопические операции, а также применению современных имплантов и фиксаторов. Рассмотрены риски и осложнения хирургического лечения.

    Принципы реабилитации и восстановительное лечение

    Содержимое раздела

    Этот подраздел посвящен принципам реабилитации и восстановительного лечения пациентов с повреждениями опорно-двигательной системы. Будут рассмотрены основные этапы реабилитации, включая раннюю мобилизацию, физиотерапию, лечебную физкультуру и применение ортопедических приспособлений. Рассмотрены индивидуальные программы реабилитации, разработанные для различных видов травм и физических состояний пациентов. Особое внимание будет уделено эффективному контролю боли, восстановлению объема движений и возвращению к повседневной активности.

Анализ клинических случаев и данных

Содержимое раздела

В рамках данного раздела будут представлены и проанализированы конкретные клинические случаи, отражающие различные типы повреждений опорно-двигательной системы и подходы к их лечению. Будут рассмотрены примеры пациентов с переломами, вывихами, разрывами связок и сухожилий. Особое внимание будет уделено диагностическим данным, методам лечения, применяемым в каждом случае, а также результатам реабилитации и исходам. Раздел также включает статистический анализ данных, собранных в травматологических отделениях, и оценку эффективности различных методов лечения.

    Клинические примеры: разбор и анализ

    Содержимое раздела

    В этом подразделе будут представлены подробные разборы конкретных клинических случаев, демонстрирующие различные типы травм и применяемые методы лечения. Будут детально описаны анамнез, результаты обследований, использованные методы лечения и результаты, достигнутые в каждом случае. Анализ включает оценку эффективности различных подходов к лечению, выявление сильных и слабых сторон, а также сравнение с международным опытом. Этот раздел поможет читателям лучше понять практические аспекты травматологии и усвоить принципы принятия решений в сложных ситуациях.

    Статистический анализ данных травматологических отделений

    Содержимое раздела

    Данный подраздел представляет собой статистический обзор данных, собранных в травматологических отделениях. Будут проанализированы показатели заболеваемости и смертности, частота различных видов травм, эффективность применяемых методов лечения и результаты, достигнутые в различных возрастных группах и социальных слоях населения. Анализ позволит оценить общую эффективность работы травматологических отделений, выявить проблемы и недостатки, а также определить направления для дальнейшего улучшения качества медицинской помощи.

    Оценка эффективности различных методов лечения

    Содержимое раздела

    Этот подраздел посвящен оценке эффективности различных методов лечения повреждений опорно-двигательной системы. Будет проведен сравнительный анализ различных подходов к лечению, основанный на данных, полученных в ходе клинических исследований и анализа клинических случаев. Особое внимание будет уделено оценке долгосрочных результатов лечения, таких как восстановление функции конечностей, уровень качества жизни пациентов, а также частота развития осложнений. Результаты анализа помогут определить наиболее эффективные методы лечения для различных типов травм.

Заключение

Содержимое раздела

Заключение представляет собой завершающую часть реферата, резюмирующую основные выводы, полученные в ходе исследования. В данном разделе будут обобщены результаты анализа организации травматологической помощи в России и методик обследования повреждений опорно-двигательной системы. Будут сформулированы основные рекомендации для улучшения качества оказания медицинской помощи, основанные на проведенном анализе. Заключение также включает перспективные направления для дальнейших исследований и развития травматологии в Российской Федерации, с учетом современных тенденций и инноваций.

Список литературы

Содержимое раздела

Список литературы содержит перечень всех источников, использованных в ходе подготовки реферата. В данном разделе приводятся научные статьи, монографии, учебники, нормативно-правовые акты и другие материалы, подтверждающие выводы, сделанные в работе. Список литературы оформляется в соответствии с общепринятыми стандартами, обеспечивая полноту цитирования и упрощая возможность проверки информации. Это важный элемент, подтверждающий научную обоснованность работы и позволяющий читателям углубиться в изучаемую тему.

Получи Такой Реферат

До 90% уникальность
Готовый файл Word
Оформление по ГОСТ
Список источников по ГОСТ
Таблицы и схемы
Презентация

Создать Реферат на любую тему за 5 минут

Создать

#5464395