Нейросеть

Организация телефонной связи на базе пиринговой АТС ПИРС-0108: Обзор, принципы работы и практическое применение (Реферат)

Нейросеть для реферата Гарантия уникальности Строго по ГОСТу Высочайшее качество Поддержка 24/7

Данный реферат посвящен исследованию организации телефонной связи с использованием пиринговой автоматической телефонной станции (АТС) ПИРС-0108. В работе рассматриваются теоретические аспекты функционирования пиринговых систем, принципы построения сетей связи и особенности реализации АТС ПИРС-0108. Также будет представлен анализ практических аспектов внедрения и эксплуатации данной системы, включая настройку, администрирование и обеспечение безопасности. Особое внимание уделено преимуществам и недостаткам пиринговых АТС, а также их сравнению с традиционными решениями.

Результаты:

Результатом работы станет понимание принципов организации пиринговой телефонной связи и практических аспектов работы с АТС ПИРС-0108, что позволит оценить эффективность данного решения для различных задач.

Актуальность:

Актуальность исследования обусловлена ростом спроса на современные, экономичные и гибкие решения в области телефонии, позволяющие оптимизировать затраты и повысить эффективность коммуникаций.

Цель:

Целью данного реферата является изучение принципов работы, практических аспектов внедрения и эксплуатационных характеристик пиринговой АТС ПИРС-0108 для организации телефонной связи.

Наименование образовательного учреждения

Реферат

на тему

Организация телефонной связи на базе пиринговой АТС ПИРС-0108: Обзор, принципы работы и практическое применение

Выполнил: ФИО

Руководитель: ФИО

Содержание

  • Введение 1
  • Теоретические основы пиринговой связи 2
    • - Архитектура пиринговых сетей 2.1
    • - Протоколы и стандарты пиринговой телефонии 2.2
    • - Преимущества и недостатки пиринговой телефонии 2.3
  • Принципы работы АТС ПИРС-0108 3
    • - Архитектура и компоненты АТС ПИРС-0108 3.1
    • - Функциональные возможности АТС ПИРС-0108 3.2
    • - Настройка и администрирование АТС ПИРС-0108 3.3
  • Сравнение АТС ПИРС-0108 и традиционных АТС 4
    • - Стоимость и экономическая эффективность 4.1
    • - Функциональность и масштабируемость 4.2
    • - Безопасность и надежность 4.3
  • Практическое применение АТС ПИРС-0108 5
    • - Кейсы внедрения в конкретных организациях 5.1
    • - Настройка и конфигурация для примера 5.2
    • - Анализ производительности и эффективности 5.3
  • Заключение 6
  • Список литературы 7

Введение

Содержимое раздела

В данном разделе представлено обоснование выбора темы реферата, ее актуальность и практическая значимость. Будут сформулированы цели и задачи исследования, а также определена его структура и методология. Рассмотрены основные понятия, термины и определения, необходимые для понимания дальнейшего материала. Введение также включает обзор существующих решений в области телефонии и обоснование выбора пиринговой АТС ПИРС-0108 в качестве объекта исследования.

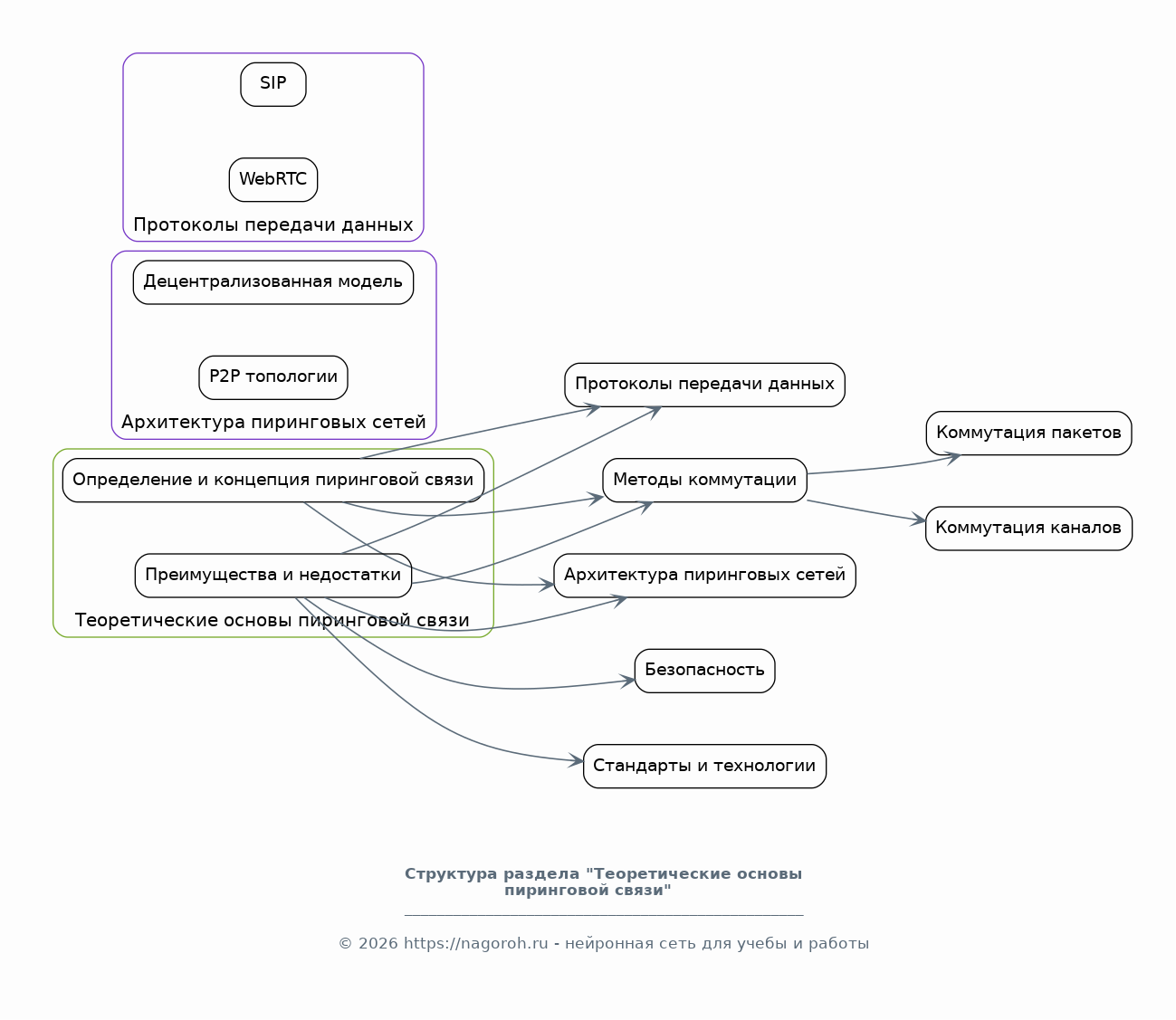
Теоретические основы пиринговой связи

Содержимое раздела

Этот раздел посвящен изучению теоретических аспектов пиринговой телефонной связи. Рассматриваются принципы работы пиринговых сетей, их архитектура, протоколы передачи данных и методы коммутации. Анализируются преимущества и недостатки пиринговых технологий по сравнению с традиционными решениями. Также рассматриваются вопросы безопасности и защиты информации в пиринговых сетях связи. В данном разделе будут рассмотрены основные стандарты и технологии, используемые в пиринговой телефонии.

    Архитектура пиринговых сетей

    Содержимое раздела

    Рассматриваются различные типы архитектур пиринговых сетей, их особенности и применение. Анализируются модели P2P (peer-to-peer) и их роль в организации телефонной связи. Будет уделено внимание протоколам и технологиям, обеспечивающим функционирование пиринговых сетей, таким как SIP, WebRTC и другим. Также будут рассмотрены вопросы масштабируемости и надежности пиринговых сетей.

    Протоколы и стандарты пиринговой телефонии

    Содержимое раздела

    В данном подпункте детально изучаются протоколы, применяемые в пиринговой телефонии. Особое внимание уделяется протоколу SIP (Session Initiation Protocol), его структуре и функциям. Обсуждаются другие стандарты и протоколы, такие как RTP, RTCP и их роль в передаче голосового трафика. Рассматриваются вопросы совместимости различных протоколов и их влияние на качество связи.

    Преимущества и недостатки пиринговой телефонии

    Содержимое раздела

    Проводится анализ сильных и слабых сторон пиринговой телефонии. Рассматриваются такие преимущества, как низкая стоимость, масштабируемость и гибкость. Обсуждаются недостатки, связанные с безопасностью, зависимостью от интернет-соединения и сложностью настройки. Сравниваются пиринговые решения с традиционными телефонными системами.

Принципы работы АТС ПИРС-0108

Содержимое раздела

В этом разделе подробно рассматривается внутренняя структура и функционирование АТС ПИРС-0108. Будут изучены основные компоненты станции, такие как процессор, модули обработки вызовов, интерфейсы подключения и программное обеспечение. Описываются механизмы коммутации, обработки вызовов и маршрутизации трафика. Анализируются технические характеристики и функциональные возможности АТС ПИРС-0108, включая поддержку различных протоколов связи.

    Архитектура и компоненты АТС ПИРС-0108

    Содержимое раздела

    Рассматривается внутренняя структура АТС ПИРС-0108, включая основные аппаратные и программные компоненты. Описываются процессор, память, интерфейсы подключения к сети, модули обработки вызовов. Анализируются принципы работы этих компонентов и их взаимодействие для обеспечения функционирования АТС. Также будут рассмотрены различные версии и модификации АТС ПИРС-0108.

    Функциональные возможности АТС ПИРС-0108

    Содержимое раздела

    Изучаются основные функции, предоставляемые АТС ПИРС-0108. Рассматриваются функции обработки вызовов, маршрутизации, конференц-связи, голосовой почты и интеграции с другими системами. Обсуждаются возможности настройки и администрирования АТС, включая поддержку различных протоколов связи, таких как SIP. Анализируются возможности интеграции с другим оборудованием.

    Настройка и администрирование АТС ПИРС-0108

    Содержимое раздела

    Рассматриваются практические аспекты настройки и администрирования АТС ПИРС-0108. Описывается процесс установки и конфигурирования программного обеспечения, настройки пользователей и групп. Обсуждаются вопросы безопасности и защиты АТС от несанкционированного доступа. Предоставляются рекомендации по администрированию и техническому обслуживанию АТС ПИРС-0108.

Сравнение АТС ПИРС-0108 и традиционных АТС

Содержимое раздела

Раздел посвящен сравнению АТС ПИРС-0108 с традиционными решениями в области телефонии. Будут рассмотрены основные критерии оценки, такие как стоимость внедрения и обслуживания, функциональность, масштабируемость и безопасность. Проводится анализ преимуществ и недостатков каждого типа АТС. Рассматриваются сценарии использования и области применения, где АТС ПИРС-0108 может быть более эффективным решением.

    Стоимость и экономическая эффективность

    Содержимое раздела

    Проводится анализ затрат на внедрение и эксплуатацию АТС ПИРС-0108 и традиционных АТС. Рассматриваются такие факторы, как стоимость оборудования, лицензии, затраты на обслуживание и электроэнергию. Проводится сравнение общей стоимости владения (TCO). Делаются выводы об экономической целесообразности использования АТС ПИРС-0108.

    Функциональность и масштабируемость

    Содержимое раздела

    Сравниваются функциональные возможности АТС ПИРС-0108 и традиционных АТС. Обсуждаются возможности интеграции с другими системами, поддержки различных протоколов и масштабируемости. Рассматриваются сценарии, в которых АТС ПИРС-0108 предлагает больше гибкости и возможностей для расширения.

    Безопасность и надежность

    Содержимое раздела

    Проводится анализ вопросов безопасности и надежности АТС ПИРС-0108 и традиционных АТС. Рассматриваются уязвимости, методы защиты и резервирования. Обсуждаются меры по обеспечению бесперебойной работы и предотвращению несанкционированного доступа. Делаются выводы о надежности каждого типа АТС.

Практическое применение АТС ПИРС-0108

Содержимое раздела

В данном разделе рассматриваются конкретные примеры внедрения и использования АТС ПИРС-0108. Представлены кейсы, иллюстрирующие успешное применение данной системы в различных организациях и условиях. Анализируются конкретные примеры конфигураций, настроек и решаемых задач. Рассматриваются преимущества, полученные в результате внедрения АТС ПИРС-0108. Приводятся практические рекомендации по настройке и обслуживанию.

    Кейсы внедрения в конкретных организациях

    Содержимое раздела

    Представлены примеры внедрения АТС ПИРС-0108 в различных организациях, таких как малый бизнес, учебные заведения и офисы. Описываются задачи, которые были решены с помощью данной АТС, и достигнутые результаты. Рассматриваются особенности настройки и подключения в каждом конкретном случае. Анализируются факторы успеха и возникающие трудности.

    Настройка и конфигурация для примера

    Содержимое раздела

    Приводится пошаговая инструкция по настройке АТС ПИРС-0108 для конкретного примера. Описываются этапы конфигурации, включая настройку пользователей, маршрутизации вызовов и интеграции с другими системами. Предоставляются рекомендации по оптимальной настройке для достижения максимальной производительности и надежности.

    Анализ производительности и эффективности

    Содержимое раздела

    Проводится анализ производительности и эффективности АТС ПИРС-0108 на основе практических данных. Рассматриваются показатели качества связи, время ответа и нагрузки на систему. Оценивается экономическая эффективность применения АТС. Приводятся рекомендации по оптимизации работы системы для повышения производительности.

Заключение

Содержимое раздела

В заключении подводятся итоги проведенного исследования. Обобщаются основные выводы, полученные в ходе изучения теоретических аспектов, принципов работы АТС ПИРС-0108 и практических примеров ее применения. Оценивается достижение поставленных целей и задач. Формулируются рекомендации по дальнейшему развитию и улучшению данной системы, а также направления для будущих исследований в области пиринговой телефонии.

Список литературы

Содержимое раздела

В данном разделе представлен список использованных источников, включая научные статьи, книги, документацию, интернет-ресурсы и другие материалы, послужившие основой для написания реферата. Список составлен в соответствии с требованиями к оформлению списка литературы. В списке указаны полные данные об источниках, включая авторов, названия, издательства, года издания и страницы.

Получи Такой Реферат

До 90% уникальность
Готовый файл Word
Оформление по ГОСТ
Список источников по ГОСТ
Таблицы и схемы
Презентация

Создать Реферат на любую тему за 5 минут

Создать

#5440049