Нейросеть

Оседлость и кочевой образ жизни животных: зоопсихологический анализ адаптации и поведения (Реферат)

Нейросеть для реферата Гарантия уникальности Строго по ГОСТу Высочайшее качество Поддержка 24/7

Данный реферат посвящен всестороннему исследованию оседлого и кочевого образов жизни животных с точки зрения зоопсихологии. Рассматриваются факторы, влияющие на выбор стратегии передвижения, включая экологические условия, социальные взаимодействия и генетические предпосылки. Особое внимание уделяется поведенческим адаптациям, обеспечивающим выживание и успешное размножение различных видов. Анализируются методы исследования, применяемые для изучения данной проблематики, а также их теоретические обоснования.

Результаты:

Работа позволит углубить понимание механизмов, определяющих выбор образа жизни животными, и выявить взаимосвязь между поведением, экологией и эволюцией.

Актуальность:

Изучение оседлости и кочевий имеет ключевое значение для понимания биоразнообразия, сохранения видов и разработки эффективных стратегий управления дикой природой.

Цель:

Целью исследования является комплексный анализ зоопсихологических аспектов оседлости и кочевого образа жизни животных для выявления закономерностей и механизмов формирования этих поведенческих стратегий.

Наименование образовательного учреждения

Реферат

на тему

Оседлость и кочевой образ жизни животных: зоопсихологический анализ адаптации и поведения

Выполнил: ФИО

Руководитель: ФИО

Содержание

  • Введение 1
  • Теоретические основы оседлости и кочевий 2
    • - Экологические факторы и их влияние 2.1
    • - Роль социальных факторов 2.2
    • - Генетические предпосылки и эволюция 2.3
  • Методы исследования поведения животных 3
    • - Методы визуального наблюдения и полевые исследования 3.1
    • - Методы мечения и телеметрии 3.2
    • - Молекулярно-генетические методы 3.3
  • Поведенческие стратегии и примеры 4
    • - Оседлые животные: территориальное поведение и адаптации 4.1
    • - Кочевые животные: миграции и стратегии выживания 4.2
    • - Смешанные стратегии и гибкость поведения 4.3
  • Заключение 5
  • Список литературы 6

Введение

Содержимое раздела

Введение в проблематику оседлого и кочевого образов жизни животных в контексте зоопсихологии. Обоснование актуальности выбранной темы, определение цели и задач исследования, а также обзор основных направлений дальнейшего анализа. Краткое описание структуры работы и используемых методов исследования. Формулировка ключевых вопросов, которые будут рассмотрены в рамках данного реферата.

Теоретические основы оседлости и кочевий

Содержимое раздела

Анализ основных теоретических подходов к изучению оседлости и кочевий. Рассмотрение эволюционных аспектов выбора образа жизни: влияние экологических факторов на формирование оседлых и кочевых популяций. Обзор ключевых понятий: миграция, территория, дом, сезонные перемещения. Обсуждение роли социальных факторов, генетических предпосылок и энергетических затрат в определении стратегии поведения.

    Экологические факторы и их влияние

    Содержимое раздела

    Разбор влияния климатических условий, доступности ресурсов (пищи, воды, убежищ) и хищников на выбор оседлого или кочевого образа жизни. Анализ взаимосвязи между сезонными изменениями, миграционными паттернами и выживаемостью видов. Рассмотрение стратегий адаптации к различным экологическим нишам. Обзор примеров, иллюстрирующих влияние экологических факторов на поведение животных.

    Роль социальных факторов

    Содержимое раздела

    Исследование влияния социальных взаимодействий (стадность, иерархия, кооперация) на выбор стратегии передвижения. Анализ влияния плотности популяции, конкуренции и внутривидовой агрессии. Рассмотрение примеров, иллюстрирующих, как социальные структуры влияют на миграции, формирование территорий и кочевое поведение. Обзор исследований о роли обучения и передачи опыта.

    Генетические предпосылки и эволюция

    Содержимое раздела

    Анализ генетических основ, определяющих предрасположенность к оседлому или кочевому образу жизни. Обзор исследований по выявлению генов, связанных с миграционным поведением. Рассмотрение эволюционных механизмов, способствующих закреплению различных стратегий передвижения. Обсуждение взаимодействия между генетикой, средой и поведением животных.

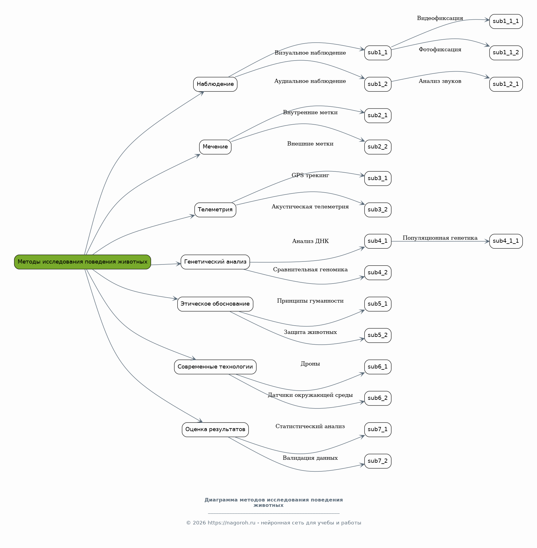
Методы исследования поведения животных

Содержимое раздела

Обзор основных методов, применяемых для изучения оседлости и кочевий. Анализ преимуществ и недостатков различных подходов: наблюдение, мечение, телеметрия, генетический анализ. Обсуждение этических аспектов исследований поведения животных. Рассмотрение современных технологий, используемых для отслеживания передвижений и сбора данных об окружающей среде. Оценка надежности и валидности результатов.

    Методы визуального наблюдения и полевые исследования

    Содержимое раздела

    Рассмотрение методов визуального наблюдения за животными в естественной среде. Анализ преимуществ и недостатков каждого метода. Обсуждение различных способов сбора полевых данных: подсчет численности, определение границ территорий, анализ социального поведения. Обзор использования видеосъемки и фотофиксации для изучения поведения животных. Подчеркивание важности полевых исследований для понимания естественных процессов.

    Методы мечения и телеметрии

    Содержимое раздела

    Детальный анализ методов мечения (кольцевание, метки, татуировки) животных. Обсуждение преимуществ и недостатков разных типов телеметрических устройств (GPS-трекеры, датчики движения, радиопередатчики). Рассмотрение способов сбора и анализа данных о перемещениях животных. Обзор конкретных случаев применения телеметрии в исследованиях оседлости и кочевий.

    Молекулярно-генетические методы

    Содержимое раздела

    Обзор молекулярно-генетических методов, используемых для изучения поведения животных. Анализ ДНК и РНК для определения генетических особенностей, связанных с миграцией и оседлостью. Рассмотрение использования геномных исследований для выявления генов. Обсуждение методов анализа и интерпретации генетических данных. Оценка потенциала этих методов для понимания генетической основы поведения.

Поведенческие стратегии и примеры

Содержимое раздела

Анализ конкретных примеров оседлых и кочевых животных. Рассмотрение поведенческих адаптаций: территориальное поведение, стратегии поиска пищи, социальные взаимодействия, механизмы ориентации в пространстве. Обсуждение различных видов миграций: сезонные, локальные, долгосрочные. Сравнение различных видов и выявление общих закономерностей, а также различий между оседлым и кочевым образами жизни.

    Оседлые животные: территориальное поведение и адаптации

    Содержимое раздела

    Примеры оседлых животных: птицы, млекопитающие, рыбы, насекомые. Анализ территориального поведения, стратегий защиты территории, использование ресурсов. Рассмотрение адаптаций к жизни на ограниченной территории: социальные структуры, коммуникация, специализация. Обсуждение влияния антропогенного воздействия на оседлые популяции.

    Кочевые животные: миграции и стратегии выживания

    Содержимое раздела

    Примеры кочевых животных: перелетные птицы, копытные, морские млекопитающие. Анализ различных типов миграций, механизмов ориентации, энергетических затрат. Рассмотрение стратегий выживания: социальная организация, избегание хищников, адаптация к различным условиям. Обсуждение рисков, связанных с миграцией.

    Смешанные стратегии и гибкость поведения

    Содержимое раздела

    Примеры животных, сочетающих оседлый и кочевой образы жизни. Анализ факторов, определяющих выбор стратегии: сезонность, доступность ресурсов, социальные взаимодействия. Обсуждение механизмов гибкости поведения: адаптация к изменяющимся условиям, обучение, генетическая изменчивость. Взаимное влияние различных стратегий

Заключение

Содержимое раздела

Обобщение основных результатов исследования. Подведение итогов, формулировка основных выводов, оценка достигнутых результатов. Обсуждение перспектив дальнейших исследований в области зоопсихологии оседлости и кочевого образа жизни животных, а также обозначение возможных направлений дальнейшего изучения этой интересной темы.

Список литературы

Содержимое раздела

Перечень использованной литературы, оформленный в соответствии с требованиями к оформлению научных работ. Включает основные источники, использованные при написании реферата: научные статьи, монографии, учебные пособия и другие источники, относящиеся к теме работы.

Получи Такой Реферат

До 90% уникальность
Готовый файл Word
Оформление по ГОСТ
Список источников по ГОСТ
Таблицы и схемы
Презентация

Создать Реферат на любую тему за 5 минут

Создать

#5521030