Нейросеть

Основные Проблемы Формирования Российского Государства: Анализ и Пути Преодоления (Реферат)

Нейросеть для реферата Гарантия уникальности Строго по ГОСТу Высочайшее качество Поддержка 24/7

Данный реферат посвящен всестороннему исследованию ключевых вызовов, стоящих перед формированием российского государства. В работе рассматриваются исторические, политические и социально-экономические факторы, оказывающие влияние на этот процесс. Анализируются основные проблемы, такие как централизация власти, региональная диспропорция и вопросы национальной идентичности. Предлагаются возможные подходы и стратегии для преодоления этих трудностей, направленные на укрепление государственности и стабильности в стране.

Результаты:

Результатом исследования станет выявление наиболее значимых проблем и разработка рекомендаций для их решения, способствующих повышению эффективности государственного управления и улучшению качества жизни граждан.

Актуальность:

Актуальность исследования обусловлена необходимостью глубокого понимания текущих проблем российского государства для разработки эффективных стратегий развития и обеспечения устойчивого прогресса.

Цель:

Целью работы является комплексный анализ проблем формирования российского государства и определение перспективных путей их преодоления для обеспечения стабильности и процветания страны.

Наименование образовательного учреждения

Реферат

на тему

Основные Проблемы Формирования Российского Государства: Анализ и Пути Преодоления

Выполнил: ФИО

Руководитель: ФИО

Содержание

  • Введение 1
  • Исторические предпосылки и эволюция Российского государства 2
    • - Формирование централизованного государства: от Руси к Московскому царству 2.1
    • - Имперский период: расширение территории и особенности управления 2.2
    • - Советский период: трансформация государственности и ее последствия 2.3
  • Политико-правовые проблемы формирования современного российского государства 3
    • - Конституционное устройство и разделение властей 3.1
    • - Правовая система и ее особенности 3.2
    • - Взаимодействие государства и общества: гражданское общество и политическая система 3.3
  • Социально-экономические проблемы и вызовы для российского государства 4
    • - Экономическое развитие и его особенности 4.1
    • - Социальное неравенство и проблемы бедности 4.2
    • - Демографическая ситуация и качество жизни 4.3
  • Анализ конкретных примеров и данных 5
    • - Экономическое развитие регионов России: сравнительный анализ 5.1
    • - Социальная поддержка населения: эффективность и проблемы 5.2
    • - Анализ примеров государственных проектов и программ 5.3
  • Заключение 6
  • Список литературы 7

Введение

Содержимое раздела

В этом разделе обозначена актуальность темы, представлены цели и задачи исследования, а также определены его методологические основы. Рассматривается значимость изучения проблем формирования российского государства в контексте истории и современности. Обосновывается выбор темы и объясняется структура работы, указываются основные научные подходы, которые будут применены в процессе исследования, формулируется гипотеза.

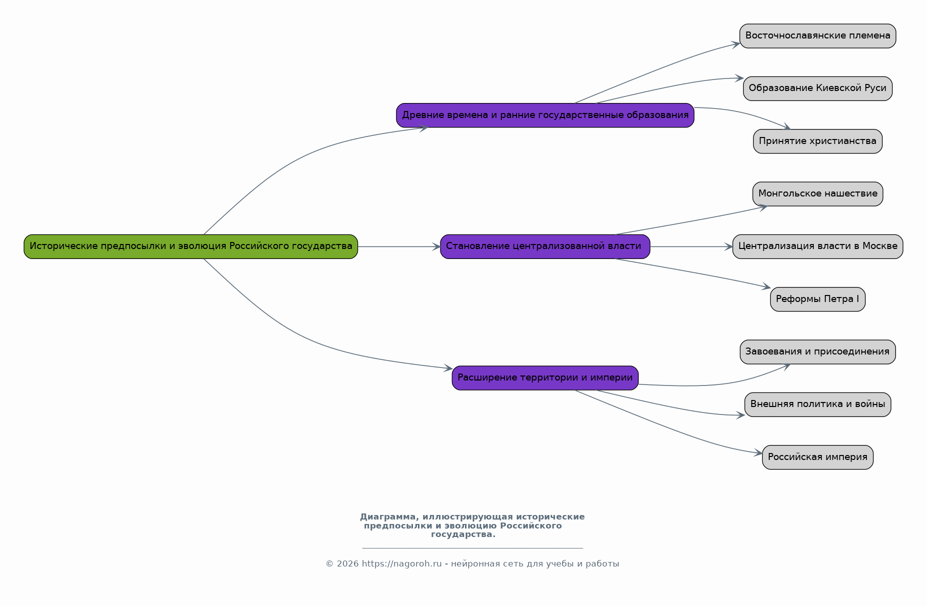
Исторические предпосылки и эволюция Российского государства

Содержимое раздела

В данном разделе анализируется исторический контекст формирования Российского государства, начиная от древних времен и заканчивая периодом Российской империи. Рассматриваются ключевые этапы развития государственности, включая становление централизованной власти и расширение территории. Анализируется влияние различных исторических факторов на современные проблемы государственного устройства, такие как особенности территориального деления, вопросы национальной политики и роль различных социальных групп. Особое внимание уделяется ключевым историческим событиям, которые сформировали современное государство.

    Формирование централизованного государства: от Руси к Московскому царству

    Содержимое раздела

    Этот подраздел посвящен изучению процесса формирования централизованного государства на Руси, начиная с этапа образования Древнерусского государства и заканчивая периодом правления Московских князей. Анализируются основные факторы, способствовавшие централизации, такие как укрепление княжеской власти, развитие системы управления и объединение русских земель. Рассматриваются особенности политического развития и формирования институтов власти в этот период времени, а также влияние византийского наследия.

    Имперский период: расширение территории и особенности управления

    Содержимое раздела

    В этом подразделе рассматривается период Российской империи, включая расширение территории, особенности системы управления и эволюцию политической системы. Анализируется роль самодержавия и его влияние на развитие государства, а также влияние реформ Петра I и Екатерины II на формирование государственных институтов. Рассматриваются вопросы внешней политики, колонизации новых территорий и их влияние на внутреннее развитие страны. Освещаются особенности управления многонациональной империей.

    Советский период: трансформация государственности и ее последствия

    Содержимое раздела

    Данный подраздел посвящен анализу советского периода в истории российского государства, включая трансформацию политической системы после революции 1917 года. Рассматриваются особенности построения советского государства, централизация власти и формирование партийной системы, а также особенности экономики и социальной сферы. Анализируются последствия советского периода для современной российской государственности, включая влияние на политическую культуру, институты власти и экономическое развитие.

Политико-правовые проблемы формирования современного российского государства

Содержимое раздела

Раздел посвящен анализу политических и правовых аспектов формирования современного российского государства. Здесь рассматриваются вопросы, связанные с разделением властей, функционированием государственных институтов и правовой системой. Анализируется процесс формирования гражданского общества, политической конкуренции и обеспечения прав и свобод граждан. Рассматриваются проблемы коррупции, бюрократии и эффективность государственного управления в контексте современной России.

    Конституционное устройство и разделение властей

    Содержимое раздела

    Этот подраздел посвящен анализу конституционного устройства Российской Федерации, включая структуру власти, полномочия различных органов и механизмы взаимодействия между ними. Рассматриваются принципы разделения властей и их реализация на практике, а также проблемы, связанные с соблюдением баланса между различными ветвями власти. Анализируется роль Конституции в обеспечении прав и свобод граждан и регулировании деятельности государства.

    Правовая система и ее особенности

    Содержимое раздела

    Данный подраздел посвящен анализу правовой системы Российской Федерации и ее особенностей. Рассматриваются вопросы, связанные с формированием законодательства, функционированием судебной системы и правоохранительных органов. Анализируется роль права в регулировании общественных отношений, обеспечении законности и правопорядка, а также проблемы, связанные с коррупцией и юридической практикой. Оценивается эффективность правовой системы в защите прав граждан и бизнеса.

    Взаимодействие государства и общества: гражданское общество и политическая система

    Содержимое раздела

    В этом подразделе рассматривается взаимодействие государства и общества, включая анализ гражданского общества и политической системы. Анализируется роль некоммерческих организаций, общественных движений и средств массовой информации в формировании общественного мнения и контроле за деятельностью государства. Рассматриваются проблемы политической конкуренции, участия граждан в управлении государством. Оценивается степень развития гражданского общества и его влияние на политические процессы.

Социально-экономические проблемы и вызовы для российского государства

Содержимое раздела

В этом разделе анализируются социально-экономические проблемы, стоящие перед российским государством. Рассматриваются вопросы, связанные с экономическим развитием, социальным неравенством, демографией и качеством жизни населения. Анализируется влияние различных факторов на экономическую стабильность, социальную справедливость и демографические тенденции в стране. Рассматриваются основные вызовы, такие как недостаточный уровень доходов населения, низкая эффективность экономической системы и проблемы здравоохранения.

    Экономическое развитие и его особенности

    Содержимое раздела

    Этот подраздел посвящен анализу особенностей экономического развития Российской Федерации. Рассматриваются вопросы, связанные с структурой экономики, ее зависимостью от экспорта сырья и необходимостью диверсификации. Анализируются проблемы, связанные с инвестициями, инновациями и конкурентоспособностью российской экономики. Оцениваются перспективы экономического роста и пути повышения эффективности экономики.

    Социальное неравенство и проблемы бедности

    Содержимое раздела

    В данном подразделе рассматриваются вопросы социального неравенства и проблемы бедности в России. Анализируются причины высокого уровня неравенства доходов, различия в уровне жизни между различными социальными группами и регионами. Рассматриваются меры, принимаемые государством для борьбы с бедностью, снижения социального расслоения и повышения благосостояния населения. Оценивается эффективность этих мер.

    Демографическая ситуация и качество жизни

    Содержимое раздела

    Этот подраздел посвящен анализу демографической ситуации в России и ее влиянию на социально-экономическое развитие. Рассматриваются вопросы, связанные с численностью населения, продолжительностью жизни, рождаемостью и смертностью. Анализируется влияние различных факторов на демографические тенденции, включая уровень здравоохранения, образования и социальную поддержку. Оценивается качество жизни населения в целом и в различных регионах.

Анализ конкретных примеров и данных

Содержимое раздела

В этом разделе представлены конкретные примеры и статистические данные, иллюстрирующие основные проблемы, рассмотренные в теоретической части реферата. Представлены данные по экономическому развитию регионов, уровню социальной поддержки населения, а также результаты социологических опросов и аналитических исследований. Анализируются конкретные примеры государственных программ и проектов, направленных на решение выявленных проблем. Проводится сравнительный анализ различных подходов к решению проблем государственного строительства.

    Экономическое развитие регионов России: сравнительный анализ

    Содержимое раздела

    В этом подразделе представлен сравнительный анализ экономического развития различных регионов России. Рассматриваются показатели валового регионального продукта, инвестиционной активности, уровня безработицы и других экономических индикаторов. Анализируются факторы, влияющие на экономическое развитие регионов, включая климатические условия, наличие природных ресурсов и транспортную инфраструктуру. Представлена статистика и графики, иллюстрирующие эти различия.

    Социальная поддержка населения: эффективность и проблемы

    Содержимое раздела

    Данный подраздел посвящен анализу социальных программ и мер поддержки населения в России. Рассматриваются различные виды социальных выплат, пособий, льгот и услуг, предоставляемых государством. Анализируется эффективность этих мер в борьбе с бедностью, улучшении качества жизни и снижении социального неравенства. Рассматриваются проблемы, связанные с финансированием социальных программ, их целевым использованием и доступностью для населения.

    Анализ примеров государственных проектов и программ

    Содержимое раздела

    В этом подразделе рассматриваются конкретные примеры государственных проектов и программ, направленных на решение проблем в различных сферах. Анализируются цели, задачи, методы реализации и результаты этих проектов. Оценивается их эффективность и соответствие поставленным целям. Представлены данные о финансировании, исполнителях и влиянии этих проектов на экономическое и социальное развитие страны.

Заключение

Содержимое раздела

В заключении обобщаются основные выводы, полученные в ходе исследования, и подводятся итоги. Кратко резюмируются основные проблемы, влияющие на формирование российского государства, и оценивается степень их значимости. Формулируются рекомендации для решения выявленных проблем, основанные на анализе и обобщении представленных данных. Указываются перспективы дальнейших исследований в данной области.

Список литературы

Содержимое раздела

В данном разделе представлен список использованной литературы, включая книги, статьи, нормативные акты и другие источники, использованные при написании работы. Библиография составлена в соответствии с требованиями к оформлению научных работ, обеспечивая полноту и достоверность представленных сведений. Ссылки на все использованные источники указаны в соответствии с принятыми стандартами цитирования.

Получи Такой Реферат

До 90% уникальность
Готовый файл Word
Оформление по ГОСТ
Список источников по ГОСТ
Таблицы и схемы
Презентация

Создать Реферат на любую тему за 5 минут

Создать

#5451510