Нейросеть

Основы, приемы и правила стрельбы из стрелкового оружия: Теория, практика и техника безопасности в огневой подготовке (Реферат)

Нейросеть для реферата Гарантия уникальности Строго по ГОСТу Высочайшее качество Поддержка 24/7

Данный реферат посвящен всестороннему изучению принципов, методик и нормативных требований по стрельбе из стрелкового оружия. Рассматриваются ключевые аспекты огневой подготовки, включая теоретические основы, практические приемы и строгие меры безопасности. Анализируются основные виды стрелкового оружия, тактики и техники ведения огня, а также требования к организации и проведению стрельб. Работа направлена на формирование у читателей глубокого понимания процесса огневой подготовки и безопасности.

Результаты:

В результате изучения материала обучающиеся приобретут необходимые знания и навыки для безопасного и эффективного выполнения огневых упражнений.

Актуальность:

Изучение основ стрельбы из стрелкового оружия является актуальным для формирования базовых навыков, необходимых для обеспечения личной и коллективной безопасности, а также для подготовки к службе в силовых структурах.

Цель:

Цель работы – предоставить комплексное представление об основах стрельбы, правилах безопасности и практических аспектах огневой подготовки.

Наименование образовательного учреждения

Реферат

на тему

Основы, приемы и правила стрельбы из стрелкового оружия: Теория, практика и техника безопасности в огневой подготовке

Выполнил: ФИО

Руководитель: ФИО

Содержание

  • Введение 1
  • Теоретические основы стрельбы 2
    • - Внутренняя и внешняя баллистика 2.1
    • - Механизмы оружия и их функционирование 2.2
    • - Факторы, влияющие на точность стрельбы 2.3
  • Приемы и методы стрельбы 3
    • - Стойки для стрельбы 3.1
    • - Прицеливание и ведение огня 3.2
    • - Техника безопасности при стрельбе 3.3
  • Правила организации и проведения стрельб 4
    • - Оборудование тиров и стрельбищ 4.1
    • - Подготовка оружия и боеприпасов 4.2
    • - Правила проведения стрельб 4.3
  • Практическое применение и анализ данных 5
    • - Анализ огневых упражнений 5.1
    • - Разбор конкретных ситуаций и тактик 5.2
    • - Оценка результативности стрельбы 5.3
  • Заключение 6
  • Список литературы 7

Введение

Содержимое раздела

Введение охватывает общее описание темы, ее актуальность и цели исследования. Обсуждается значимость огневой подготовки в современном мире, особенно в контексте обеспечения безопасности и обороны. Формулируются задачи реферата, которые будут решаться в процессе изложения материала, определяя структуру работы и ее основные направления. Представляется краткий обзор рассматриваемых вопросов и ожидаемые результаты.

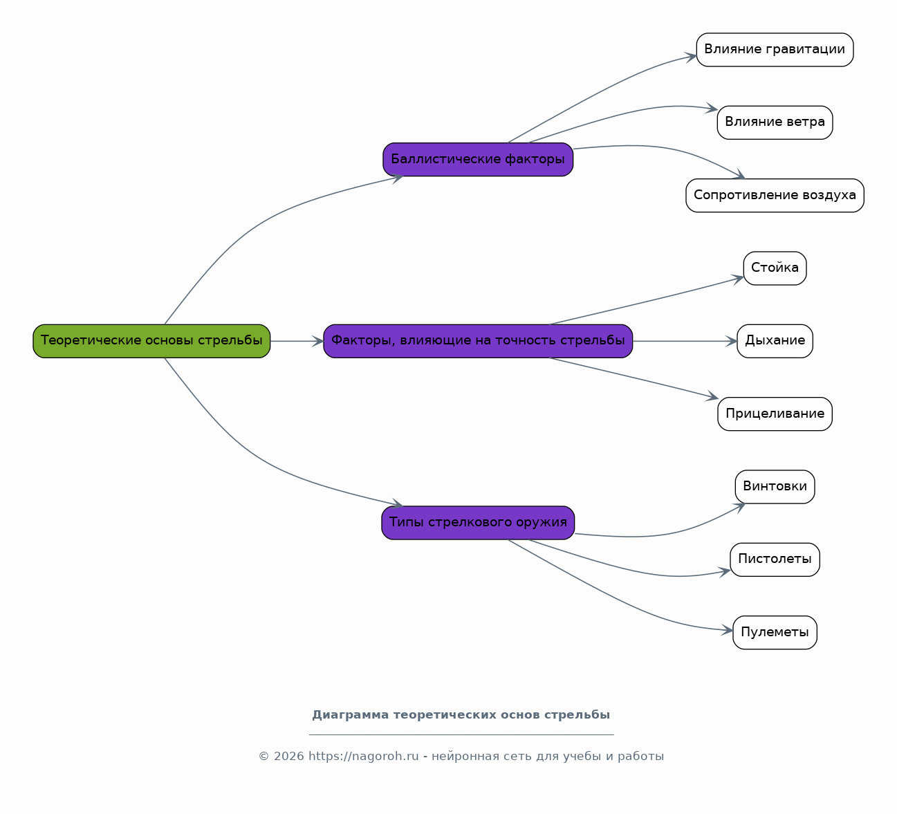
Теоретические основы стрельбы

Содержимое раздела

В этом разделе рассматриваются фундаментальные принципы, определяющие успешную стрельбу. Изучаются баллистические факторы, влияющие на траекторию полета пули, такие как влияние гравитации, ветра и сопротивления воздуха. Оценивается влияние стойки, дыхания и прицеливания на точность стрельбы. Анализируются различные типы стрелкового оружия, их характеристики и особенности применения, что необходимо для понимания основ огневой подготовки.

    Внутренняя и внешняя баллистика

    Содержимое раздела

    Рассматриваются процессы, происходящие внутри ствола оружия при выстреле, и факторы, влияющие на движение пули после вылета. Изучаются основы внутренней баллистики, включая давление пороховых газов и скорость полета пули. Анализируется внешняя баллистика, учитывающая влияние гравитации, сопротивления воздуха и других факторов на траекторию полета пули на различных дистанциях. Это закладывает основу для понимания точности и дальности стрельбы.

    Механизмы оружия и их функционирование

    Содержимое раздела

    Изучаются основные узлы и механизмы стрелкового оружия, их назначение и взаимодействие. Рассматриваются различные типы затворов, ударно-спусковых механизмов и предохранителей, а также их влияние на безопасность и надежность работы оружия. Анализируются принципы работы автоматов, винтовок и пистолетов, что необходимо для понимания их конструкции и особенностей использования. Это позволяет осознать устройство и принцип работы оружия.

    Факторы, влияющие на точность стрельбы

    Содержимое раздела

    Анализируются различные факторы, оказывающие влияние на точность попадания при стрельбе. Рассматриваются роль прицеливания, дыхания, удержания оружия и правильной стойки. Изучается влияние погодных условий, таких как ветер и температура, на траекторию полета пули и точность стрельбы. Раскрываются методы коррекции прицела и учета баллистических поправок для достижения более высоких результатов.

Приемы и методы стрельбы

Содержимое раздела

Раздел посвящен освоению практических навыков стрельбы из стрелкового оружия. Изучаются различные виды стоек, используемые при стрельбе, включая стойку стоя, с колена и лежа, а также их влияние на стабильность и точность. Рассматриваются методы прицеливания, включая использование различных прицельных приспособлений и способы коррекции прицела в зависимости от дистанции и условий. Анализируются приемы и методы борьбы с отдачей, а также способы повышения скорострельности.

    Стойки для стрельбы

    Содержимое раздела

    Рассматриваются различные виды стоек, применяемые при стрельбе. Анализируется техника выполнения стойки стоя, с колена и лежа, а также их преимущества и недостатки. Изучаются правильные положения тела, баланс и устойчивость в каждой стойке. Разбираются ошибки, часто допускаемые при выполнении стоек, и методы их устранения для повышения точности и стабильности стрельбы.

    Прицеливание и ведение огня

    Содержимое раздела

    Рассматриваются различные методы прицеливания, включая использование механических и оптических прицелов. Анализируются способы правильного совмещения мушки и прицельной планки, а также учет баллистических поправок при стрельбе на разные дистанции. Изучаются основы ведения огня, включая технику дыхания, контроль спускового крючка и методы борьбы с отдачей для повышения точности и кучности стрельбы.

    Техника безопасности при стрельбе

    Содержимое раздела

    Рассматриваются основные правила техники безопасности, которые необходимо соблюдать при обращении с оружием. Изучаются принципы безопасного обращения, хранения и транспортировки оружия. Анализируются наиболее распространенные нарушения и причины несчастных случаев при стрельбе, а также разрабатываются меры по их предотвращению. Особое внимание уделяется правилам поведения на огневом рубеже.

Правила организации и проведения стрельб

Содержимое раздела

Рассматриваются правила организации и проведения стрельб, необходимые для обеспечения безопасности и эффективности огневой подготовки. Описываются требования к организации тиров и стрельбищ, включая их оборудование и планировку. Изучаются правила подготовки оружия и боеприпасов к стрельбе, а также требования к размещению мишеней и организации огневого рубежа. Анализируются правила проведения стрельб различных видов.

    Оборудование тиров и стрельбищ

    Содержимое раздела

    Рассматриваются требования к оборудованию тиров и стрельбищ, включая выбор подходящих помещений и участков для стрельбы. Изучаются требования к огневым рубежам, местам для хранения оружия и боеприпасов, а также к обеспечению безопасности. Анализируются различные типы мишеней и их расположение, необходимое освещение и другое оборудование, обеспечивающее безопасное и эффективное проведение стрельб.

    Подготовка оружия и боеприпасов

    Содержимое раздела

    Рассматриваются правила подготовки оружия и боеприпасов к стрельбе, включая проверку исправности оружия. Изучаются методы осмотра, чистки и смазки оружия, а также проверка механизмов работы. Анализируются методы подготовки боеприпасов, включая проверку их качества и соответствия требованиям безопасности. Особое внимание уделяется мерам предосторожности при обращении с оружием и боеприпасами.

    Правила проведения стрельб

    Содержимое раздела

    Изучаются правила проведения стрельб различного типа, включая огневые упражнения и тактические стрельбы. Анализируются требования к организации, проведению и контролю стрельб, а также к соблюдению техники безопасности. Рассматриваются методы оценки результатов стрельбы, учет ошибок, и методы тренировок. Особое внимание уделяется правилам поведения на огневом рубеже и оказанию первой помощи.

Практическое применение и анализ данных

Содержимое раздела

В этом разделе представлены практические примеры и анализ данных, полученных в ходе огневой подготовки. Рассматриваются конкретные упражнения и техники, используемые при стрельбе из различных видов стрелкового оружия. Анализируются результаты стрельб, выявляются ошибки и способы их коррекции. Приводятся примеры успешного применения полученных знаний и навыков в различных ситуациях и контекстах.

    Анализ огневых упражнений

    Содержимое раздела

    Рассматриваются различные виды огневых упражнений, используемых для обучения и тренировки. Анализируются результаты стрельб, выявляются ошибки и разрабатываются меры по их устранению. Изучаются способы повышения точности и кучности стрельбы, а также методы оценки эффективности тренировок. Приводятся примеры анализа данных, полученных в ходе выполнения различных огневых упражнений.

    Разбор конкретных ситуаций и тактик

    Содержимое раздела

    Рассматриваются конкретные ситуации и тактики ведения огня, включая стрельбу в движении. Анализируются методы выбора позиции, прицеливания и корректировки огня в различных условиях. Изучаются способы ведения огня, включая методы взаимодействия с другими членами команды. Разбираются примеры успешного и неуспешного применения тактик и техники стрельб в различных условиях.

    Оценка результативности стрельбы

    Содержимое раздела

    Изучаются методы оценки результативности стрельбы, включая анализ кучности и точности попаданий. Рассматриваются способы определения факторов, влияющих на результаты, и разработка корректирующих мер. Анализируется эффективность различных методов тренировок и тактик ведения огня. Приводятся примеры практических рекомендаций по улучшению результатов и повышению мастерства.

Заключение

Содержимое раздела

В заключении обобщаются основные выводы, полученные в ходе исследования. Подводятся итоги по основным разделам реферата, подчеркиваются наиболее важные аспекты огневой подготовки. Оценивается достижение поставленных целей и задач. Формулируются рекомендации для дальнейших исследований и практического применения полученных знаний.

Список литературы

Содержимое раздела

Список использованных источников, включая учебные пособия, нормативные документы и научные публикации. Форматирование списка в соответствии с принятыми стандартами. Перечень источников, использованных при написании реферата, для подтверждения достоверности информации и возможности дальнейшего изучения темы.

Получи Такой Реферат

До 90% уникальность
Готовый файл Word
Оформление по ГОСТ
Список источников по ГОСТ
Таблицы и схемы
Презентация

Создать Реферат на любую тему за 5 минут

Создать

#5613600