Нейросеть

Основы тактики общевойсковых подразделений: теоретические и практические аспекты (Реферат)

Нейросеть для реферата Гарантия уникальности Строго по ГОСТу Высочайшее качество Поддержка 24/7

Данный реферат посвящен изучению основ тактики общевойсковых подразделений, включающих в себя принципы организации боя, виды маневра и огневой борьбы, а также особенности применения различных родов войск. Рассматриваются ключевые понятия и формы маневра, используемые для достижения победы на поле боя. Особое внимание уделяется анализу тактических приемов и методов, применяемых в современных условиях. Работа направлена на систематизацию знаний о тактике общевойсковых подразделений и способствование более глубокому пониманию основ военного дела. Реферат будет полезен для ознакомления с базовыми принципами и подходами к организации боевых действий.

Результаты:

Систематизация знаний об основах тактики общевойсковых подразделений и формирование понимания принципов организации и ведения боевых действий.

Актуальность:

В условиях постоянно меняющейся военной обстановки изучение основ тактики общевойсковых подразделений приобретает особую актуальность, способствуя повышению эффективности боевой подготовки и способности к принятию обоснованных тактических решений.

Цель:

Определить и систематизировать основные принципы и формы тактики общевойсковых подразделений, необходимые для успешного выполнения боевых задач.

Наименование образовательного учреждения

Реферат

на тему

Основы тактики общевойсковых подразделений: теоретические и практические аспекты

Выполнил: ФИО

Руководитель: ФИО

Содержание

  • Введение 1
  • Теоретические основы тактики общевойсковых подразделений 2
    • - Основные понятия и определения 2.1
    • - Принципы организации боя 2.2
    • - Виды маневра и огневой борьбы 2.3
  • Тактика общевойсковых подразделений в наступлении 3
    • - Подготовка к наступлению 3.1
    • - Тактика прорыва обороны противника 3.2
    • - Развитие успеха в наступлении 3.3
  • Тактика общевойсковых подразделений в обороне 4
    • - Организация обороны 4.1
    • - Отражение наступления противника 4.2
    • - Контратаки и отбивание атак противника 4.3
  • Практическое применение тактических приемов и методов 5
    • - Анализ боевых операций 5.1
    • - Современные тенденции в тактике 5.2
    • - Уроки и перспективы 5.3
  • Заключение 6
  • Список литературы 7

Введение

Содержимое раздела

Введение в тему тактики общевойсковых подразделений, обозначение актуальности исследования и постановка цели работы. Определяются предмет и объект исследования, а также методы, используемые для достижения поставленной цели. Представляется краткий обзор структуры реферата и основных рассматриваемых вопросов. Цель введения - подготовить читателя к восприятию основной информации.

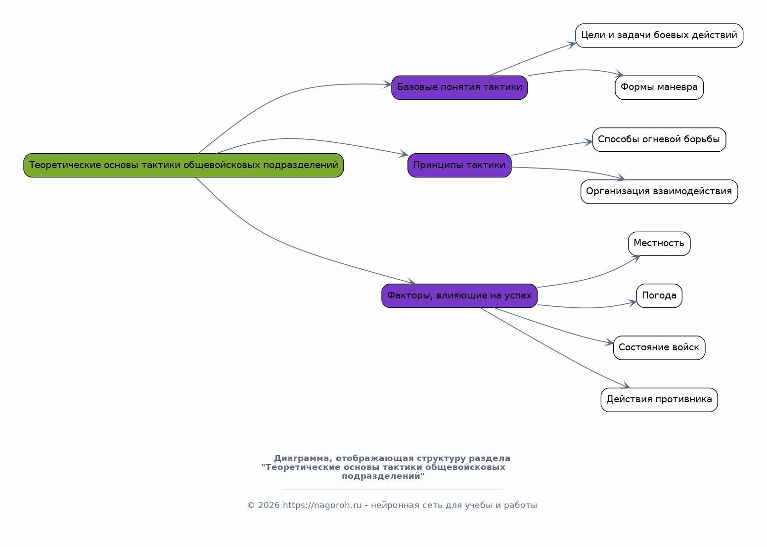
Теоретические основы тактики общевойсковых подразделений

Содержимое раздела

Рассмотрение базовых понятий и принципов тактики, включая цели и задачи боевых действий, формы маневра, способы огневой борьбы и организацию взаимодействия. Анализ факторов, влияющих на успех выполнения боевых задач, таких как местность, погода, состояние войск и действия противника. Определение основных элементов тактической обстановки и их влияния на принятие решений.

    Основные понятия и определения

    Содержимое раздела

    Определение ключевых терминов, используемых в тактике общевойсковых подразделений, таких как «фронт», «тыл», «фланги», «направление удара» и другие. Раскрытие их значения и взаимосвязи в контексте боевых действий. Важность четкого понимания терминологии для эффективного взаимодействия и принятия решений.

    Принципы организации боя

    Содержимое раздела

    Изучение основных принципов, определяющих организацию боя, таких как внезапность, концентрация, содействие, маскировка и обеспечение безопасности. Рассмотрение их роли в достижении превосходства над противником и минимизации потерь. Анализ практического применения данных принципов в различных боевых ситуациях.

    Виды маневра и огневой борьбы

    Содержимое раздела

    Классификация видов маневра и огневой борьбы, используемых общевойсковыми подразделениями. Описание их характеристик, преимуществ и недостатков. Рассмотрение условий применения различных видов маневра и огневой борьбы для достижения максимального эффекта.

Тактика общевойсковых подразделений в наступлении

Содержимое раздела

Анализ тактических приемов и методов, применяемых при ведении наступательных действий общевойсковыми подразделениями. Рассмотрение различных вариантов наступления, таких как фронтальное наступление, наступление с флангов и в глубину. Особенности организации взаимодействия между различными родами войск при наступлении. Важные аспекты инженерной подготовки и обеспечения наступающих подразделений.

    Подготовка к наступлению

    Содержимое раздела

    Рассмотрение этапов подготовки к наступлению, включая разведывательные мероприятия, инженерную подготовку, организацию тылового обеспечения и морально-психологическую подготовку личного состава. Определение задач и целей наступления.

    Тактика прорыва обороны противника

    Содержимое раздела

    Изучение методов и приемов, используемых для прорыва оборонительных рубежей противника, включая огневую подготовку, инженерную поддержку и применение бронетехники. Рассмотрение различных вариантов прорыва, в зависимости от характера обороны противника.

    Развитие успеха в наступлении

    Содержимое раздела

    Анализ способов развития успеха после прорыва обороны противника, включая окружение и уничтожение группировки противника, захват важных районов и объектов. Организация преследования отходящего противника.

Тактика общевойсковых подразделений в обороне

Содержимое раздела

Изучение тактических приемов и методов, применяемых при организации и ведении оборонительных действий общевойсковыми подразделениями. Рассмотрение различных форм обороны, таких как позиционная оборона, круговая оборона и подвижная оборона. Особенности организации взаимодействия между различными родами войск при обороне. Важные аспекты инженерного оборудования оборонительных позиций.

    Организация обороны

    Содержимое раздела

    Рассмотрение основных этапов организации обороны, включая выбор и подготовку позиций, создание оборонительных рубежей и районов, организацию огневой системы и маскировки. Определение задач и целей обороны.

    Отражение наступления противника

    Содержимое раздела

    Изучение методов и приемов, используемых для отражения наступления противника, включая огневое поражение, инженерные заграждения и применение резервов. Рассмотрение различных вариантов отражения атаки противника.

    Контратаки и отбивание атак противника

    Содержимое раздела

    Анализ способов контрнаступлений и отбивания атак противника, включая выбор времени и направления контратаки, организацию взаимодействия между подразделениями и применение бронетехники. Цели и задачи контрнаступлений.

Практическое применение тактических приемов и методов

Содержимое раздела

Разбор конкретных примеров применения тактических приемов и методов общевойсковыми подразделениями в различных боевых ситуациях. Анализ опыта применения тактики в современных вооруженных конфликтах. Оценка эффективности различных тактических решений и выявление типичных ошибок. Примеры из истории войн и современных военных учений.

    Анализ боевых операций

    Содержимое раздела

    Рассмотрение конкретных примеров успешных и неудачных боевых операций, проведенных общевойсковыми подразделениями. Анализ факторов, повлиявших на исход боевых действий. Определение ключевых ошибок и достижений.

    Современные тенденции в тактике

    Содержимое раздела

    Изучение новых тенденций и вызовов в тактике общевойсковых подразделений, связанных с развитием современных вооружений и технологий. Особенности применения тактики в условиях сетецентрической войны и информационного противостояния.

    Уроки и перспективы

    Содержимое раздела

    Обобщение полученных знаний и выявление основных уроков, которые можно извлечь из анализа боевого опыта. Определение перспектив развития тактики общевойсковых подразделений в будущем.

Заключение

Содержимое раздела

Подведение итогов реферата и обобщение основных выводов. Оценка достижения поставленной цели и подтверждение актуальности проведенного исследования. Перспективы дальнейшего изучения темы.

Список литературы

Содержимое раздела

Перечень источников, использованных при написании реферата. Включает в себя научные статьи, монографии, учебные пособия, нормативные документы и интернет-ресурсы. Соблюдение правил оформления списка литературы в соответствии с ГОСТ.

Получи Такой Реферат

До 90% уникальность
Готовый файл Word
Оформление по ГОСТ
Список источников по ГОСТ
Таблицы и схемы
Презентация

Создать Реферат на любую тему за 5 минут

Создать

#4074414