Нейросеть

Петровские преобразования: Эпоха модернизации России и её влияние на формирование государства (Реферат)

Нейросеть для реферата Гарантия уникальности Строго по ГОСТу Высочайшее качество Поддержка 24/7

Данный реферат посвящен всестороннему анализу петровских преобразований, которые стали ключевым этапом в истории России. Исследование охватывает политические, экономические и культурные аспекты реформ, предпринятых Петром I. Особое внимание уделяется влиянию этих преобразований на трансформацию российского общества и становление Российской империи как великой державы. Работа также рассматривает долгосрочные последствия реформ для дальнейшего развития страны.

Результаты:

Работа позволит лучше понять историческое значение петровских реформ и их вклад в формирование современной России.

Актуальность:

Изучение петровских преобразований актуально для понимания истоков модернизации России и ее места в мировой истории.

Цель:

Целью работы является комплексный анализ петровских реформ, выявление их основных направлений, последствий и значения для развития России.

Наименование образовательного учреждения

Реферат

на тему

Петровские преобразования: Эпоха модернизации России и её влияние на формирование государства

Выполнил: ФИО

Руководитель: ФИО

Содержание

  • Введение 1
  • Предпосылки и факторы петровских преобразований 2
    • - Социально-экономические проблемы России к началу XVIII века 2.1
    • - Влияние западноевропейских идей и технологий 2.2
    • - Личность Петра I и его видение реформ 2.3
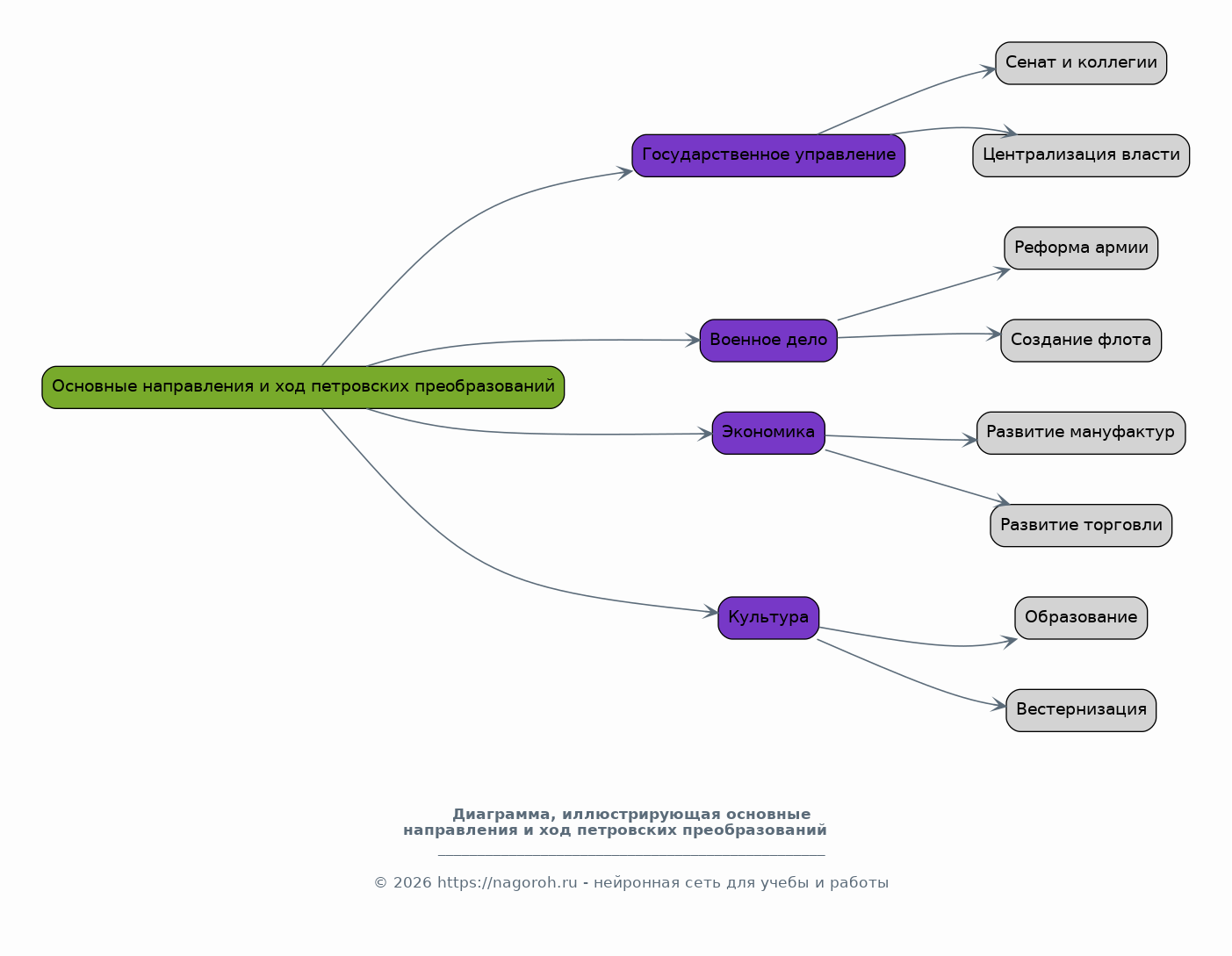
  • Основные направления и ход петровских преобразований 3
    • - Реформы государственного управления: создание Сената, коллегий и губерний 3.1
    • - Военная реформа: создание регулярной армии и флота 3.2
    • - Экономические реформы: развитие промышленности и торговли 3.3
  • Социальные и культурные изменения при Петре I 4
    • - Реформа образования и просвещения 4.1
    • - Изменения в повседневной жизни и культуре 4.2
    • - Политика в отношении дворянства и других сословий 4.3
  • Влияние петровских преобразований на дальнейшее развитие России 5
    • - Экономические последствия реформ 5.1
    • - Политические и институциональные изменения 5.2
    • - Культурное наследие петровской эпохи 5.3
  • Заключение 6
  • Список литературы 7

Введение

Содержимое раздела

Введение формирует основу для дальнейшего исследования, представляя собой обзор темы и обоснование ее актуальности. Этот раздел определяет ключевые вопросы, которые будут рассматриваться в работе, и обозначает цели исследования. Также рассматривается методология исследования и его структура. Введение необходимо для того, чтобы читатель мог понять контекст и значимость представленной работы.

Предпосылки и факторы петровских преобразований

Содержимое раздела

Данный раздел анализирует факторы, которые привели к необходимости реформ в России на рубеже XVII-XVIII веков. Рассматривается социально-экономическое положение страны, проблемы в управлении и отставание в военной сфере. Изучаются внешнеполитические вызовы и влияние западноевропейских государств. Также анализируется роль личности Петра I и его окружения в подготовке и осуществлении преобразований. Этот раздел необходим для понимания контекста реформ.

    Социально-экономические проблемы России к началу XVIII века

    Содержимое раздела

    Этот подраздел раскрывает ключевые проблемы российского общества и экономики накануне реформ. Анализируются крепостное право, состояние промышленности и торговли, а также проблемы социальной структуры. Рассматриваются причины отставания России от европейских стран и необходимость перемен. Обсуждается влияние этих проблем на положение страны и потребность в реформах. Этот анализ поможет понять необходимость изменений.

    Влияние западноевропейских идей и технологий

    Содержимое раздела

    Раздел исследует каналы проникновения западных идей и технологий в Россию. Анализируется опыт обучения в Европе членов царской семьи, контакты с иностранными специалистами, развитие европейской культуры в России. Рассматривается роль западных образцов в формировании планов реформ. Это позволяет понять, как западное влияние способствовало преобразованиям и их характеру. Также будет рассмотрено влияние реформаторского движения.

    Личность Петра I и его видение реформ

    Содержимое раздела

    В этом подразделе анализируется роль Петра I в подготовке и реализации реформ. Рассматриваются его личные качества, взгляды и образованность. Анализируются цели, которые он ставил перед собой, и его методы управления. Обсуждается влияние Петра на ход и характер преобразований, его взаимодействие с обществом и роль его ближайшего окружения. Это позволяет оценить личный вклад императора в реформирование России.

Основные направления и ход петровских преобразований

Содержимое раздела

Этот раздел детально рассматривает основные направления реформ, проведенных Петром I. Анализируются преобразования в области государственного управления, военного дела, экономики и культуры. Подробно освещается ход реформ, их этапы и механизмы реализации. Особое внимание уделяется последствиям реформ для различных сфер жизни общества. Этот раздел дает полное представление о содержании петровских реформ.

    Реформы государственного управления: создание Сената, коллегий и губерний

    Содержимое раздела

    В данном подразделе рассматриваются изменения в системе государственного управления, предпринятые Петром I. Анализируется создание Сената, коллегий, губерний и других органов власти. Обсуждаются цели этих реформ, их структура и функции. Рассматривается влияние этих изменений на централизацию власти и эффективность управления. Это необходимо для понимания устройства государства после реформ.

    Военная реформа: создание регулярной армии и флота

    Содержимое раздела

    Этот подраздел посвящен военной реформе, проведенной Петром I. Рассматривается создание регулярной армии, системы рекрутских наборов, а также строительство флота. Анализируются цели и результаты этих реформ, их влияние на укрепление обороноспособности страны. Обсуждается роль военной реформы в усилении позиций России на международной арене. Это покажет значимость преобразований.

    Экономические реформы: развитие промышленности и торговли

    Содержимое раздела

    В этом подразделе исследуются экономические реформы Петра I, направленные на развитие промышленности и торговли. Анализируются меры по стимулированию мануфактурного производства, развитию внешней торговли и строительству новых городов и портов. Рассматриваются последствия этих реформ для экономики страны и изменения в социальном составе общества. Это отражает экономическое значение преобразований.

Социальные и культурные изменения при Петре I

Содержимое раздела

Раздел анализирует социальные и культурные преобразования, проведенные Петром I. Рассматривается реформа образования, изменения в повседневной жизни, а также политика в отношении дворянства и других сословий. Анализируется влияние западной культуры и просвещения на российское общество. Особое внимание уделяется противоречивому характеру этих реформ и их влиянию на национальную идентичность. Раздел показывает изменения в социальной сфере.

    Реформа образования и просвещения

    Содержимое раздела

    Этот подраздел рассматривает реформы в области образования и просвещения, проводимые Петром I. Анализируется создание новых школ, академий, открытие научных учреждений, а также новые формы обучения. Обсуждается влияние этих реформ на развитие науки и культуры. Рассматривается их роль в продвижении западных идей и технологий. Это покажет влияние на просвещение.

    Изменения в повседневной жизни и культуре

    Содержимое раздела

    В данном подразделе анализируются изменения в повседневной жизни и культуре, введенные Петром I. Рассматриваются изменения в одежде, этикете, обычаях и традициях. Обсуждается влияние этих изменений на социальную структуру и культурную идентичность. Анализируется отношение к этим изменениям различных слоев населения. Это покажет изменения в обществе.

    Политика в отношении дворянства и других сословий

    Содержимое раздела

    Раздел анализирует политику Петра I в отношении различных сословий, особенно дворянства. Рассматривается изменение статуса дворянства, введение Табели о рангах, а также меры по укреплению сословных привилегий и обязанностей. Обсуждается влияние этих реформ на социальную структуру. Это позволит понять изменения, произошедшие в социальном устройстве.

Влияние петровских преобразований на дальнейшее развитие России

Содержимое раздела

В разделе анализируются конкретные примеры и данные, иллюстрирующие влияние петровских реформ на различные сферы жизни российского общества. Рассматриваются последствия реформ для экономики, политики, культуры и социальной структуры. Анализируются статистические данные, документы и другие источники, подтверждающие выводы исследования. Приводятся конкретные примеры достижений и неудач реформ. Приводится анализ исторических данных.

    Экономические последствия реформ

    Содержимое раздела

    Этот подраздел анализирует данные о росте промышленного производства, развитии торговли и изменении экономической структуры России после реформ. Рассматриваются статистические данные по мануфактурам, внешней торговле и бюджету. Анализируются изменения в структуре экономики и их влияние на социальное развитие. Оценивается влияние экономических реформ на благосостояние населения.

    Политические и институциональные изменения

    Содержимое раздела

    В разделе рассматриваются изменения в государственном управлении, структуре власти и политической культуре, произошедшие в результате реформ. Анализируются изменения в системе управления, формировании бюрократии и политических институтах. Изучается влияние реформ на политическое развитие России и ее место в Европе. Анализируются исторические документы.

    Культурное наследие петровской эпохи

    Содержимое раздела

    В данном подразделе анализируется культурное наследие петровской эпохи. Рассматриваются изменения в образовании, науке, искусстве и повседневной жизни. Изучается влияние западной культуры на Россию и ее вклад в формирование национальной идентичности. Оценивается долгосрочное влияние культурных реформ на развитие страны.

Заключение

Содержимое раздела

Заключение подводит итоги исследования, обобщая основные выводы и полученные результаты. В нем кратко излагается значимость проведенного анализа и его вклад в понимание темы. Оцениваются достижения и недостатки петровских реформ, их влияние на дальнейшее развитие России. Подчеркивается актуальность темы для современности. Заключение дает общую оценку работы.

Список литературы

Содержимое раздела

В данном разделе представлены все использованные источники информации: научные статьи, монографии, учебники и другие материалы. Список литературы структурирован и соответствует требованиям научного оформления. Указаны авторы, названия работ, издательства и годы публикации. Это обеспечивает полную прозрачность и подтверждает достоверность исследования.

Получи Такой Реферат

До 90% уникальность
Готовый файл Word
Оформление по ГОСТ
Список источников по ГОСТ
Таблицы и схемы
Презентация

Создать Реферат на любую тему за 5 минут

Создать

#6152450