Нейросеть

Полимерные материалы в современной жизни: Анализ преимуществ и недостатков (Реферат)

Нейросеть для реферата Гарантия уникальности Строго по ГОСТу Высочайшее качество Поддержка 24/7

Данный реферат посвящен всестороннему анализу полимерных материалов, широко используемых в современной жизни. Рассмотрены их основные свойства, процессы производства и применение в различных отраслях промышленности. Особое внимание уделено как положительным сторонам использования полимеров, таким как легкость, прочность и низкая стоимость, так и негативным аспектам – экологической проблематике, связанной с утилизацией и влиянием на окружающую среду. В работе также предложены пути решения проблем, вызванных широким применением полимерных материалов.

Результаты:

Работа позволит расширить знания о полимерных материалах и сформировать понимание их роли в современном мире, а также осознать необходимость поиска баланса между применением полезных свойств полимеров и минимизацией экологического ущерба.

Актуальность:

Исследование актуально в связи с растущим использованием полимерных материалов и необходимостью осознанного подхода к их применению в контексте устойчивого развития.

Цель:

Целью работы является комплексный анализ преимуществ и недостатков полимерных материалов, а также оценка их влияния на различные аспекты современной жизни.

Наименование образовательного учреждения

Реферат

на тему

Полимерные материалы в современной жизни: Анализ преимуществ и недостатков

Выполнил: ФИО

Руководитель: ФИО

Содержание

  • Введение 1
  • Классификация и свойства полимерных материалов 2
    • - Типы полимеров: термопласты, термореактивные полимеры, эластомеры 2.1
    • - Физические и химические свойства полимеров 2.2
    • - Методы синтеза и модификации полимеров 2.3
  • Области применения полимерных материалов 3
    • - Полимеры в строительстве и автомобилестроении 3.1
    • - Полимеры в упаковке и пищевой промышленности 3.2
    • - Полимеры в медицине и электронике 3.3
  • Экологические аспекты использования полимерных материалов 4
    • - Проблемы утилизации полимерных отходов 4.1
    • - Влияние полимеров на окружающую среду 4.2
    • - Биоразлагаемые полимеры: перспективы и ограничения 4.3
  • Анализ конкретных примеров применения полимерных материалов 5
    • - Примеры успешного использования полимеров в различных отраслях 5.1
    • - Негативные последствия и проблемы, связанные с использованием полимеров 5.2
    • - Рекомендации по выбору и применению полимерных материалов 5.3
  • Заключение 6
  • Список литературы 7

Введение

Содержимое раздела

Введение в реферат задает тон всей работе, определяя ее цели и задачи. Здесь будет сформулирована актуальность темы, обоснована необходимость изучения полимерных материалов, а также обозначены основные вопросы, которые будут рассмотрены в ходе исследования. В этом разделе будет представлен краткий обзор структуры работы, что позволит читателю лучше ориентироваться в последующих разделах и понять логику изложения материала. Кроме того, будут определены ключевые понятия и термины, используемые в реферате.

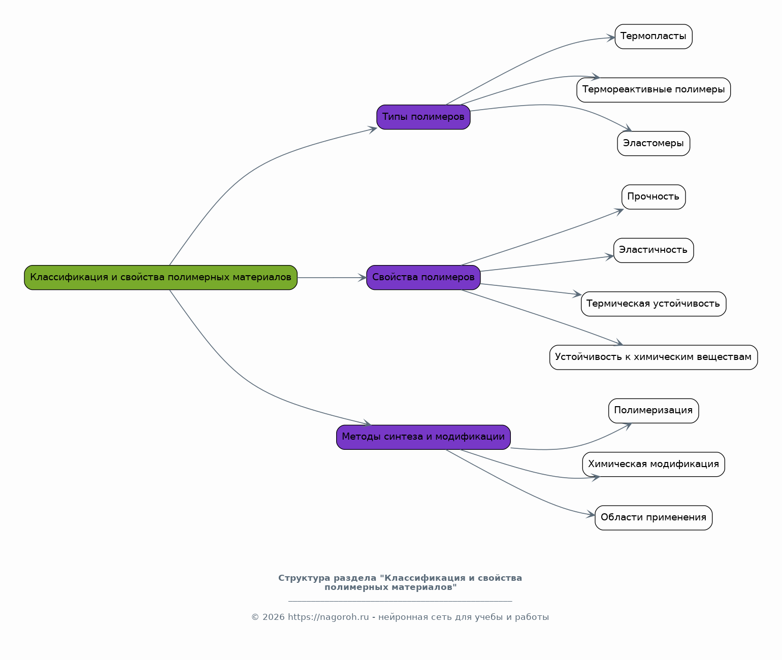
Классификация и свойства полимерных материалов

Содержимое раздела

Данный раздел посвящен систематизации знаний о полимерных материалах. Будут рассмотрены основные типы полимеров, такие как термопласты, термореактивные полимеры и эластомеры, с акцентом на их химический состав и структуру. Детально будут проанализированы физические и химические свойства полимеров, включая прочность, эластичность, термическую устойчивость и устойчивость к воздействию различных веществ. Раздел также рассмотрит методы синтеза и модификации полимеров, влияющие на их свойства и области применения.

    Типы полимеров: термопласты, термореактивные полимеры, эластомеры

    Содержимое раздела

    Этот подраздел сфокусируется на классификации полимерных материалов по их структуре и поведению при нагревании. Будут рассмотрены особенности каждого типа, их химическое строение и характерные свойства. Особое внимание будет уделено различиям между термопластами, которые можно перерабатывать многократно, термореактивными полимерами, подвергающимися необратимым изменениям при нагревании, и эластомерами, обладающими высокой эластичностью. Будут приведены примеры применения каждого типа.

    Физические и химические свойства полимеров

    Содержимое раздела

    Этот подраздел углубится в детальное изучение физических и химических характеристик полимеров. Будут рассмотрены такие свойства, как прочность, твердость, плотность, температура плавления и стеклования, а также устойчивость к различным химическим воздействиям. Будет проанализировано влияние структуры полимера на его свойства. Рассмотрены факторы, влияющие на свойства полимеров, такие как молекулярная масса, степень кристалличности и наличие добавок.

    Методы синтеза и модификации полимеров

    Содержимое раздела

    В этом подразделе будут рассмотрены основные методы получения полимеров, включая полимеризацию и поликонденсацию. Будут описаны различные типы полимеризации, такие как радикальная, ионная и координационная. Будут рассмотрены современные методы модификации полимеров, направленные на улучшение их свойств, такие как прививка, сшивка и добавление наполнителей. Будут приведены примеры влияния этих методов на свойства полимеров и области их применения.

Области применения полимерных материалов

Содержимое раздела

Данный раздел посвящен обзору различных областей применения полимерных материалов в современном мире. Будут рассмотрены примеры использования полимеров в строительстве, автомобилестроении, упаковочной промышленности, медицине и электронике. Особое внимание будет уделено инновационным применениям полимеров, в том числе в области нанотехнологий и альтернативных источников энергии. Раздел также затронет вопросы экономической эффективности использования полимерных материалов и их роли в развитии различных отраслей.

    Полимеры в строительстве и автомобилестроении

    Содержимое раздела

    В этом подразделе будут рассмотрены примеры применения полимеров в строительстве, такие как окна, трубы, изоляционные материалы, и в автомобилестроении, включая кузовные элементы, шины и внутреннюю отделку. Будет проанализировано влияние использования полимеров на снижение веса, улучшение прочности и устойчивости к коррозии. Также будут рассмотрены экологические аспекты использования полимеров в этих отраслях.

    Полимеры в упаковке и пищевой промышленности

    Содержимое раздела

    Этот подраздел сосредоточится на роли полимеров в упаковочной индустрии, включая пленки, контейнеры и другие упаковочные материалы. Будет рассмотрено влияние полимеров на сохранность продуктов питания, безопасность и удобство использования. Также будут рассмотрены проблемы утилизации и переработки упаковочных материалов, а также альтернативные решения, такие как биоразлагаемые полимеры.

    Полимеры в медицине и электронике

    Содержимое раздела

    Этот подраздел посвящен применению полимеров в медицине, включая имплантаты, протезы, медицинские приборы и лекарственные формы. Будут рассмотрены биосовместимые полимеры и их роль в регенеративной медицине. Кроме того, будет рассмотрены применение полимеров в электронике, включая изоляционные материалы, компоненты печатных плат и гибкую электронику.

Экологические аспекты использования полимерных материалов

Содержимое раздела

Данный раздел посвящен анализу экологических проблем, связанных с производством, использованием и утилизацией полимерных материалов. Будут рассмотрены вопросы загрязнения окружающей среды, вызванного полимерными отходами, включая загрязнение океанов и почв. Особое внимание будет уделено методам утилизации, таким как переработка, сжигание и захоронение отходов. Раздел также затронет тему разработки и использования биоразлагаемых полимеров и других экологически чистых альтернатив.

    Проблемы утилизации полимерных отходов

    Содержимое раздела

    В этом подразделе подробно рассматриваются основные проблемы, связанные с утилизацией полимерных отходов. Будут проанализированы различные способы переработки, их эффективность и экологическое воздействие. Рассмотрены проблемы загрязнения окружающей среды, вызванные выбросами мусора, в частности, пластика. Будет уделено внимание влиянию микропластика на экосистемы.

    Влияние полимеров на окружающую среду

    Содержимое раздела

    Этот подраздел анализирует негативное воздействие полимеров на экосистемы. Будет рассмотрено влияние полимерных отходов на почву, воду и воздух, а также влияние микропластика на морскую флору и фауну. Будет проведена оценка долгосрочных последствий загрязнения пластиком для окружающей среды и здоровья человека.

    Биоразлагаемые полимеры: перспективы и ограничения

    Содержимое раздела

    В данном подразделе будет рассмотрена концепция биоразлагаемых полимеров как перспективной альтернативы традиционным полимерам. Будут описаны различные типы биоразлагаемых полимеров, их свойства и методы производства. Будут проанализированы преимущества и недостатки биоразлагаемых полимеров, включая вопросы стоимости, устойчивости и эффективности разложения в различных условиях.

Анализ конкретных примеров применения полимерных материалов

Содержимое раздела

В данном разделе будут рассмотрены конкретные примеры применения полимерных материалов, иллюстрирующие их преимущества и недостатки в различных областях. Проанализируем технологические инновации, связанные с использованием полимеров, и оценим их влияние на эффективность, стоимость и экологичность. Будут представлены статистические данные, примеры успешных и неудачных проектов, а также практические рекомендации по выбору и применению полимерных материалов.

    Примеры успешного использования полимеров в различных отраслях

    Содержимое раздела

    Этот подраздел содержит анализ конкретных примеров, где полимеры успешно применяются для улучшения качества продукции, повышения эффективности производства и снижения затрат. Будут рассмотрены примеры из строительства, автомобилестроения, медицины и упаковочной промышленности. Акцент сделан на преимуществах использования полимеров в этих областях.

    Негативные последствия и проблемы, связанные с использованием полимеров

    Содержимое раздела

    В этом подразделе будут рассмотрены примеры негативных последствий, связанных с использованием полимеров. Будут проанализированы случаи загрязнения окружающей среды, проблемы утилизации и воздействия на здоровье человека. Обсуждаются причины возникновения этих проблем и возможные пути их решения.

    Рекомендации по выбору и применению полимерных материалов

    Содержимое раздела

    Этот подраздел содержит практические рекомендации по выбору подходящих полимерных материалов для конкретных задач. Будут рассмотрены факторы, влияющие на выбор, включая свойства, стоимость, экологичность и соответствие требованиям. Также будут даны советы по правильному использованию и уходу за изделиями из полимеров.

Заключение

Содержимое раздела

В заключении подводятся итоги проведенного исследования, обобщаются основные выводы и подтверждаются поставленные цели. Будет дана общая оценка роли полимерных материалов в современном мире, а также подчеркнута важность учета экологических аспектов при их применении. Будут сформулированы рекомендации по дальнейшим исследованиям и предложены перспективные направления развития в данной области, с учетом полученных знаний.

Список литературы

Содержимое раздела

В этом разделе представлен список использованных источников, включая научные статьи, книги, обзоры и другие материалы, на основе которых была подготовлена работа. Список будет оформлен в соответствии с требованиями к цитированию и оформлению списков литературы, обеспечивая полноту и достоверность представленной информации.

Получи Такой Реферат

До 90% уникальность
Готовый файл Word
Оформление по ГОСТ
Список источников по ГОСТ
Таблицы и схемы
Презентация

Создать Реферат на любую тему за 5 минут

Создать

#5454885