Нейросеть

Положительное и отрицательное влияние пилатеса на организм занимающихся: обзор исследования (Реферат)

Нейросеть для реферата Гарантия уникальности Строго по ГОСТу Высочайшее качество Поддержка 24/7

Данный реферат посвящен всестороннему анализу воздействия пилатеса на организм человека. Рассматриваются как положительные аспекты, такие как улучшение осанки, развитие гибкости и укрепление мышц кора, так и возможные негативные последствия, включая риск перенапряжения и противопоказания. Исследование включает обзор научных данных, анализ конкретных примеров и оценку эффективности пилатеса для различных групп занимающихся. Работа направлена на предоставление объективной информации о влиянии пилатеса на здоровье.

Результаты:

Предполагается получить полное представление о физиологических и психологических эффектах пилатеса, а также определить факторы, влияющие на безопасность и эффективность тренировок.

Актуальность:

Исследование актуально в связи с растущей популярностью пилатеса как метода физической активности и оздоровления, что требует объективной оценки его влияния на организм.

Цель:

Целью работы является систематизация знаний о положительных и отрицательных аспектах пилатеса, а также разработка рекомендаций по безопасному и эффективному его применению.

Наименование образовательного учреждения

Реферат

на тему

Положительное и отрицательное влияние пилатеса на организм занимающихся: обзор исследования

Выполнил: ФИО

Руководитель: ФИО

Содержание

  • Введение 1
  • Теоретические основы пилатеса: принципы и методика 2
    • - История и философия пилатеса: от истоков до современности 2.1
    • - Базовые принципы и техника выполнения упражнений пилатеса 2.2
    • - Виды пилатеса: классический, matwork, reformer и другие направления 2.3
  • Физиологическое воздействие пилатеса: положительные эффекты 3
    • - Укрепление мышц кора, осанка и гибкость: основные изменения 3.1
    • - Влияние пилатеса на сердечно-сосудистую и дыхательную системы 3.2
    • - Пилатес как средство реабилитации и профилактики заболеваний 3.3
  • Потенциальные риски и противопоказания к занятиям пилатесом 4
    • - Риск перенапряжения и травм при неправильной технике 4.1
    • - Противопоказания к занятиям пилатесом: обзор состояний 4.2
    • - Рекомендации по безопасному и эффективному применению пилатеса 4.3
  • Практическое применение: анализ конкретных примеров и данных 5
    • - Примеры реальных кейсов: эффективность пилатеса для различных групп 5.1
    • - Анализ данных: результаты исследований и статистические данные 5.2
    • - Адаптированные программы пилатеса: примеры и рекомендации 5.3
  • Заключение 6
  • Список литературы 7

Введение

Содержимое раздела

Введение определяет актуальность выбранной темы и обосновывает необходимость исследования. Описывается роль пилатеса в современном фитнесе и его потенциальное влияние на здоровье. Формулируются цели и задачи работы, а также указываются методы исследования. Подчеркивается важность изучения как положительных, так и возможных негативных эффектов пилатеса для обеспечения безопасности и эффективности занятий.

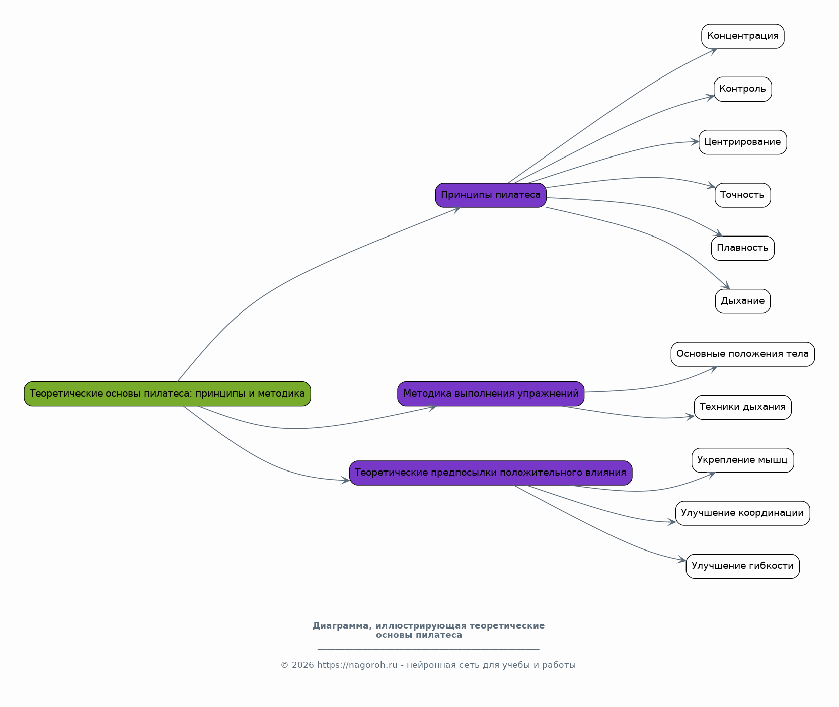
Теоретические основы пилатеса: принципы и методика

Содержимое раздела

В данном разделе рассматриваются базовые принципы пилатеса, такие как концентрация, контроль, центрирование, точность, плавность и дыхание. Подробно описывается методика выполнения упражнений, включая основные положения тела и техники дыхания. Анализируются различные типы пилатеса и их особенности. Раскрываются теоретические предпосылки положительного влияния пилатеса на организм, такие как укрепление мышц, улучшение координации и гибкости.

    История и философия пилатеса: от истоков до современности

    Содержимое раздела

    Этот подраздел погружает в историю создания пилатеса Джозефом Пилатесом. Анализируется его жизненный путь, повлиявший на разработку системы. Рассматривается философия пилатеса, основанная на гармонии тела и разума. Обсуждается эволюция методики и ее адаптация к современным условиям. Подчеркивается значение принципов пилатеса для достижения баланса и психологического благополучия.

    Базовые принципы и техника выполнения упражнений пилатеса

    Содержимое раздела

    Здесь подробно рассматриваются ключевые принципы пилатеса: концентрация, контроль, центрирование, точность, плавность и дыхание. Описывается техника выполнения основных упражнений, акцентируя внимание на правильной постановке тела. Анализируются типичные ошибки при выполнении упражнений и способы их коррекции. Объясняется, как соблюдение техники способствует достижению максимального эффекта и предотвращению травм.

    Виды пилатеса: классический, matwork, reformer и другие направления

    Содержимое раздела

    В этом подразделе осуществляется обзор различных видов пилатеса, таких как классический, matwork (на мате), reformer (с использованием тренажеров) и другие направления. Описываются особенности каждого вида, их преимущества и недостатки. Сравниваются методики и оборудование, используемые в разных направлениях. Рассматривается, какие виды пилатеса наиболее подходят для разных уровней подготовки и целей.

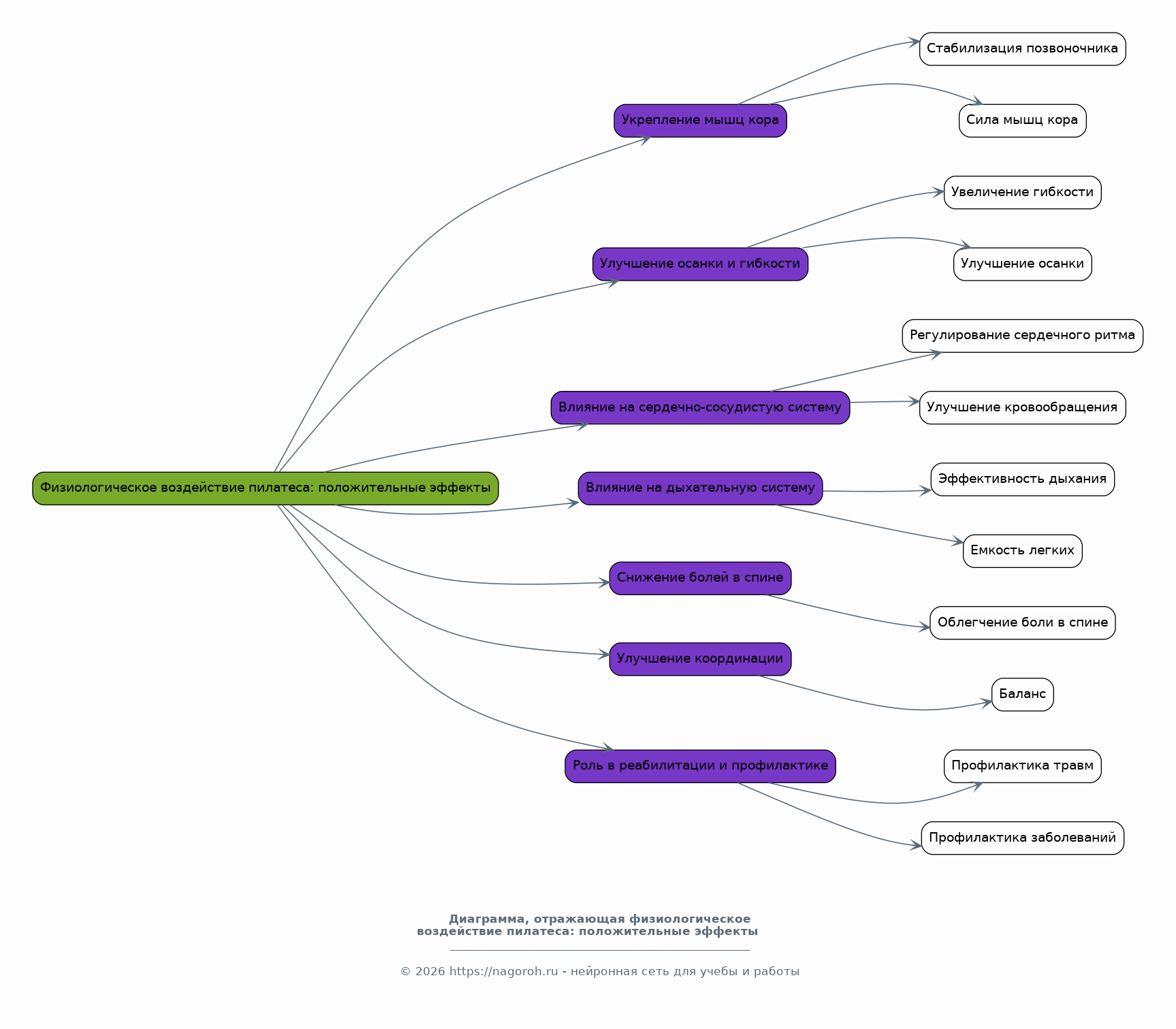
Физиологическое воздействие пилатеса: положительные эффекты

Содержимое раздела

Раздел посвящен анализу положительного воздействия пилатеса на различные системы организма. Рассматривается укрепление мышц кора, улучшение осанки и гибкости. Анализируется влияние на сердечно-сосудистую и дыхательную системы. Обсуждается роль пилатеса в снижении болей в спине и улучшении координации. Подчеркивается способность пилатеса к реабилитации и профилактике заболеваний.

    Укрепление мышц кора, осанка и гибкость: основные изменения

    Содержимое раздела

    Этот подраздел подробно рассматривает влияние пилатеса на укрепление мышц кора, ответственных за стабилизацию позвоночника и поддержку внутренних органов. Анализируется, как пилатес улучшает осанку, снижает нагрузку на позвоночник и предотвращает боли в спине. Обсуждается развитие гибкости и подвижности суставов. Приводятся конкретные примеры упражнений, способствующих улучшению этих параметров.

    Влияние пилатеса на сердечно-сосудистую и дыхательную системы

    Содержимое раздела

    В этом подразделе рассматривается влияние пилатеса на работу сердечно-сосудистой и дыхательной систем. Анализируется, как пилатес улучшает кровообращение и насыщает ткани кислородом. Обсуждается коррекция дыхания и увеличение объема легких. Рассматривается влияние пилатеса на общее состояние здоровья и повышение выносливости организма.

    Пилатес как средство реабилитации и профилактики заболеваний

    Содержимое раздела

    В этом подразделе акцентируется роль пилатеса в реабилитации после травм и профилактике различных заболеваний. Рассматриваются примеры использования пилатеса при болях в спине, артрите и других состояниях. Обсуждается эффективность пилатеса для улучшения качества жизни у людей с ограниченной подвижностью. Подчеркивается важность индивидуального подхода и консультирования с врачом.

Потенциальные риски и противопоказания к занятиям пилатесом

Содержимое раздела

Раздел посвящен анализу возможных негативных последствий занятий пилатесом. Рассматриваются риски перенапряжения, травм и ухудшения состояния при некоторых заболеваниях. Обсуждаются противопоказания к занятиям, такие как беременность, острые заболевания и определенные состояния опорно-двигательного аппарата. Даются рекомендации по предотвращению травм и обеспечению безопасности.

    Риск перенапряжения и травм при неправильной технике

    Содержимое раздела

    В этом подразделе рассматриваются возможные риски, связанные с неправильной техникой выполнения упражнений пилатеса. Анализируются причины возникновения перенапряжений и травм, такие как чрезмерная нагрузка и неправильное положение тела. Обсуждаются способы профилактики травм, включая контроль преподавателя и постепенное увеличение нагрузки. Подчеркивается важность правильной техники для достижения безопасных результатов.

    Противопоказания к занятиям пилатесом: обзор состояний

    Содержимое раздела

    Этот подраздел содержит обзор состояний, при которых занятия пилатесом противопоказаны или требуют особой осторожности. Рассматриваются противопоказания, связанные с беременностью, острыми заболеваниями, сердечно-сосудистыми заболеваниями и проблемами с опорно-двигательным аппаратом. Подчеркивается необходимость консультации с врачом перед началом занятий пилатесом при наличии каких-либо заболеваний.

    Рекомендации по безопасному и эффективному применению пилатеса

    Содержимое раздела

    В этом подразделе даются конкретные рекомендации по безопасному и эффективному применению пилатеса. Обсуждаются принципы индивидуального подхода, постепенного увеличения нагрузки и контроля преподавателя. Рассматриваются особенности занятий для разных возрастных групп и уровней подготовки. Подчеркивается важность соблюдения техники безопасности для минимизации рисков.

Практическое применение: анализ конкретных примеров и данных

Содержимое раздела

В этом разделе анализируются практические примеры применения пилатеса для улучшения здоровья у различных групп занимающихся. Рассматриваются конкретные кейсы, результаты исследований и статистические данные. Анализируется эффективность пилатеса при различных заболеваниях и состояниях. Представлены примеры адаптированных программ пилатеса для различных целей:

    Примеры реальных кейсов: эффективность пилатеса для различных групп

    Содержимое раздела

    Этот подраздел представляет примеры реальных кейсов, демонстрирующих эффективность пилатеса для различных групп занимающихся: спортсменов, людей с болями в спине, беременных женщин, пожилых людей и т.д. Анализируются конкретные результаты и изменения, достигнутые в каждом случае. Подчеркивается индивидуальный подход и адаптация программ пилатеса.

    Анализ данных: результаты исследований и статистические данные

    Содержимое раздела

    В этом подразделе анализируются результаты исследований и статистические данные, подтверждающие эффективность пилатеса. Рассматривается влияние пилатеса на различные показатели здоровья и физической формы. Обсуждаются методики оценки результатов и их интерпретация. Подчеркивается важность научных данных для подтверждения положительных эффектов пилатеса.

    Адаптированные программы пилатеса: примеры и рекомендации

    Содержимое раздела

    Этот подраздел представляет примеры адаптированных программ пилатеса для различных целей, таких как реабилитация, снижение веса, улучшение спортивных показателей. Даются конкретные рекомендации по подбору упражнений, интенсивности и частоте занятий. Подчеркивается важность профессионального сопровождения и консультаций с тренером.

Заключение

Содержимое раздела

В заключении обобщаются основные выводы исследования, касающиеся положительных и отрицательных аспектов пилатеса. Подводятся итоги анализа теоретических основ и практических примеров. Формулируются рекомендации по безопасному и эффективному применению пилатеса. Оценивается перспектива развития пилатеса как метода оздоровления и физической активности.

Список литературы

Содержимое раздела

В данном разделе представлен список использованной литературы, включая научные статьи, книги и другие источники информации, использованные в процессе исследования. Список составлен в соответствии с требованиями к оформлению научных работ, с указанием авторов, названий, изданий и годов публикации. Это обеспечивает прозрачность и подтверждает достоверность информации в реферате.

Получи Такой Реферат

До 90% уникальность
Готовый файл Word
Оформление по ГОСТ
Список источников по ГОСТ
Таблицы и схемы
Презентация

Создать Реферат на любую тему за 5 минут

Создать

#6156083