Нейросеть

Понятие и виды источников права: теоретико-правовой анализ (Реферат)

Нейросеть для реферата Гарантия уникальности Строго по ГОСТу Высочайшее качество Поддержка 24/7

Данный реферат посвящен всестороннему исследованию понятия и классификации источников права. В работе анализируются ключевые теоретические подходы к определению источников права, рассматриваются их основные виды и характеристики. Особое внимание уделяется анализу нормативных актов, судебных прецедентов, правовых обычаев и других форм выражения права в различных правовых системах. Цель работы — представить комплексное понимание источников права, их эволюции и роли в формировании действующего законодательства.

Результаты:

В результате исследования будет сформировано четкое представление о структуре и функционировании различных видов источников права.

Актуальность:

Изучение источников права является основополагающим для понимания правовой системы и эффективного применения норм права.

Цель:

Целью реферата является углубленное изучение теоретических основ и практических аспектов, связанных с понятием и видами источников права.

Наименование образовательного учреждения

Реферат

на тему

Понятие и виды источников права: теоретико-правовой анализ

Выполнил: ФИО

Руководитель: ФИО

Содержание

  • Введение 1
  • Теоретические основы понятия источников права 2
    • - Понятие и сущность источников права 2.1
    • - Классификация источников права: основные подходы 2.2
    • - Взаимодействие и иерархия источников права 2.3
  • Виды источников права: характеристика и особенности 3
    • - Нормативные правовые акты: понятие, виды и структура 3.1
    • - Судебный прецедент: понятие, значение и роль 3.2
    • - Правовой обычай, договор нормативного содержания и другие источники 3.3
  • Практическое применение источников права: анализ судебной практики 4
    • - Анализ судебных дел по применению нормативных актов 4.1
    • - Использование судебных прецедентов в правоприменительной практике 4.2
    • - Влияние иных источников права на судебные решения 4.3
  • Заключение 5
  • Список литературы 6

Введение

Содержимое раздела

В данном разделе реферата представлена актуальность выбранной темы, обосновывается ее значимость в контексте современного правоведения. Освещаются цели и задачи исследования, определяется методология, используемая для анализа. Обозначается структура работы, кратко описывается содержание каждого раздела реферата и его вклад в общее понимание заявленной темы. Подчеркивается необходимость изучения источников права для формирования комплексного представления о правовой системе.

Теоретические основы понятия источников права

Содержимое раздела

В этом разделе анализируются различные теоретические подходы к определению понятия «источник права». Рассматриваются взгляды классиков юриспруденции на природу и сущность источников права, их роль в формировании права. Анализируется соотношение понятий «источник права» и «форма права». Особое внимание уделяется эволюции представлений об источниках права. Раскрываются основные свойства и признаки источников права, позволяющие отличить их от других социальных норм и регуляторов общественных отношений. Обсуждаются ключевые характеристики различных типов источников права.

    Понятие и сущность источников права

    Содержимое раздела

    Рассматривается этимология термина «источник права» и его различные трактовки в юридической литературе. Анализируется сущность источников права как форм выражения воли государства, закрепляющих правовые нормы. Обсуждаются основополагающие подходы к определению источников права, включая формальный и материальный аспекты. Определяется роль источников права в обеспечении стабильности и предсказуемости правового регулирования. Раскрывается значение источников права для правоприменительной практики.

    Классификация источников права: основные подходы

    Содержимое раздела

    Представлен обзор различных классификаций источников права, используемых в мировой юридической науке. Анализируются критерии, лежащие в основе классификаций, такие как форма выражения права, юридическая сила, территориальный охват, и др. Рассматриваются достоинства и недостатки каждой классификации, а также их практическое значение. Обсуждаются различные виды источников права: нормативный правовой акт, судебный прецедент, правовой обычай, договор нормативного содержания, и другие.

    Взаимодействие и иерархия источников права

    Содержимое раздела

    Анализируется взаимосвязь различных видов источников права в рамках правовой системы. Обсуждается вопрос иерархии источников права и ее влияние на правоприменение. Рассматриваются коллизии норм права и способы их разрешения. Особое внимание уделяется влиянию международных договоров и актов на национальное законодательство. Анализируются примеры взаимодействия различных источников права в конкретных правовых системах.

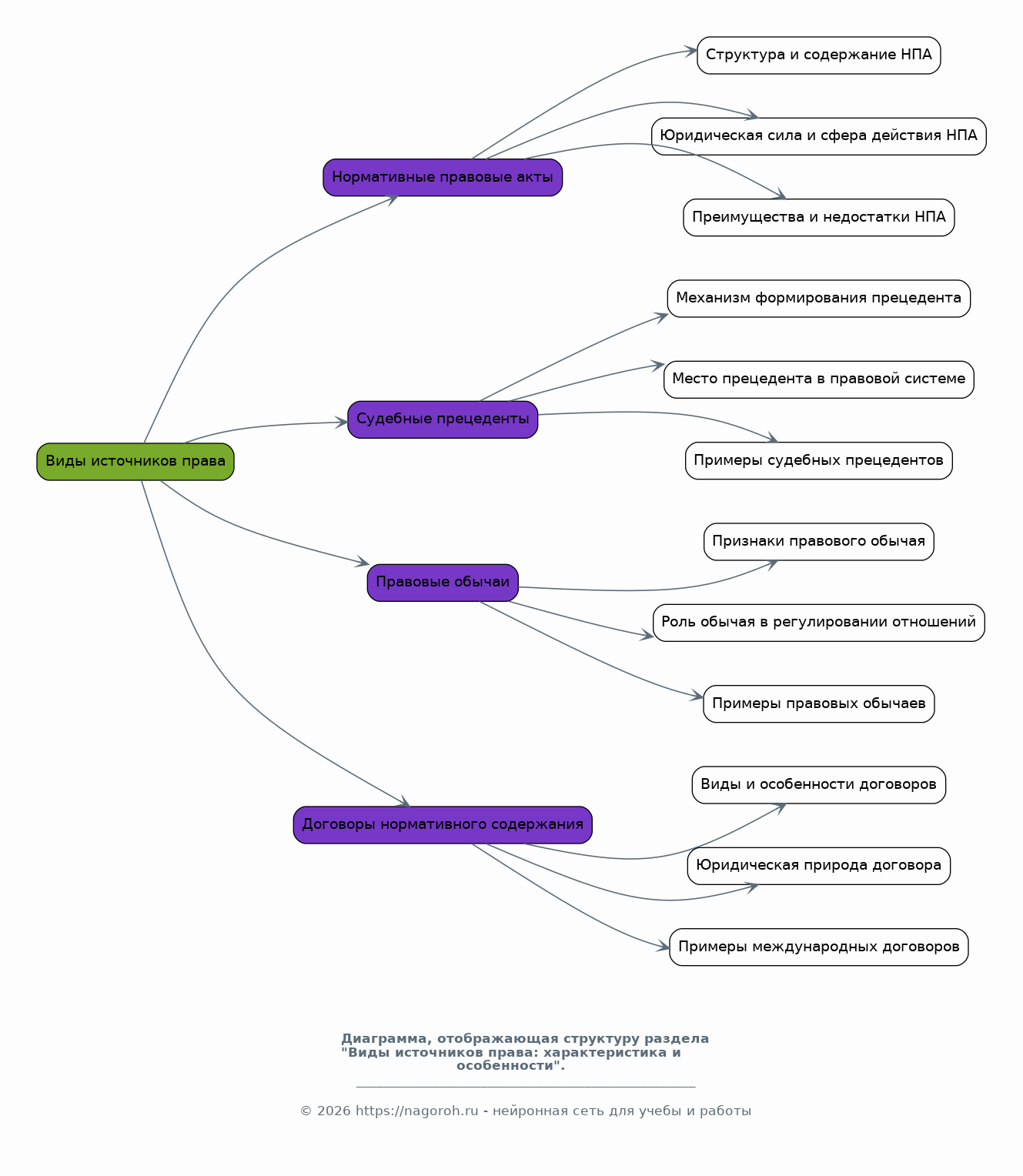
Виды источников права: характеристика и особенности

Содержимое раздела

В данном разделе осуществляется подробный анализ основных видов источников права. Рассматриваются особенности нормативных правовых актов, судебных прецедентов, правовых обычаев, а также других форм выражения права. Анализируются их структура, содержание, юридическая сила и сфера действия. Обсуждаются преимущества и недостатки каждого вида источника права. Приводятся примеры из различных правовых систем, демонстрирующие их применение.

    Нормативные правовые акты: понятие, виды и структура

    Содержимое раздела

    Определяется понятие нормативного правового акта как основного источника права в большинстве правовых систем. Рассматриваются его структура, основные элементы и юридическая сила. Анализируются различные виды нормативных правовых актов, такие как законы, подзаконные акты, указы и постановления, и их иерархия. Оценивается роль нормативных правовых актов в регулировании общественных отношений. Приводятся примеры нормативных правовых актов из разных стран.

    Судебный прецедент: понятие, значение и роль

    Содержимое раздела

    Рассматривается понятие судебного прецедента как источника права в англосаксонской правовой системе. Анализируются его особенности, структура и методика применения. Обсуждается роль судебного прецедента в формировании права. Сравнивается судебный прецедент с нормативным правовым актом, выявляются их сходства и различия. Приводятся примеры судебных прецедентов из практики судов различных юрисдикций.

    Правовой обычай, договор нормативного содержания и другие источники

    Содержимое раздела

    Анализируются правовой обычай как один из древнейших источников права. Рассматривается его значение в современных правовых системах, а также условия юридической силы. Обсуждается договор нормативного содержания и его роль в регулировании общественных отношений. Кратко рассматриваются другие виды источников права, такие как религиозные нормы, доктрина и юридическая практика. Приводятся примеры из юридической практики.

Практическое применение источников права: анализ судебной практики

Содержимое раздела

В данном разделе реферата анализируется практическое применение различных видов источников права в конкретных правовых спорах. Рассматриваются примеры из судебной практики, демонстрирующие использование нормативных правовых актов, судебных прецедентов и других источников права. Особое внимание уделяется анализу судебных решений, выявлению аргументации сторон и выводам судов. Представляется оценка эффективности применения различных источников права.

    Анализ судебных дел по применению нормативных актов

    Содержимое раздела

    Представлен анализ конкретных судебных дел, в которых решались споры на основе нормативных правовых актов. Изучаются фактические обстоятельства дел, аргументы сторон и решения судов. Выявляются проблемы толкования и применения нормативных актов, а также способы их разрешения. Оценивается влияние нормативных актов на исходы судебных дел.

    Использование судебных прецедентов в правоприменительной практике

    Содержимое раздела

    Рассматриваются примеры использования судебных прецедентов в качестве источника права. Анализируются случаи, когда суды принимали решения, ссылаясь на ранее вынесенные решения по аналогичным делам. Обсуждается значение судебных прецедентов для формирования единообразной судебной практики. Представлены примеры из различных юрисдикций.

    Влияние иных источников права на судебные решения

    Содержимое раздела

    Анализируется роль иных источников права, таких как договоры, обычаи и доктрина, в принятии судебных решений. Рассматриваются примеры, когда суды учитывали эти источники при вынесении решений. Обсуждается значение этих источников для толкования и применения права. Приводятся примеры из судебной практики.

Заключение

Содержимое раздела

В заключении обобщаются основные выводы, полученные в ходе исследования. Подводятся итоги анализа понятия и видов источников права, подчеркивается их роль в правовой системе. Оценивается значение рассмотренных вопросов для теории и практики права, а также перспективы дальнейших исследований. Формулируются практические рекомендации, основанные на результатах работы. Делаются выводы о достижении целей исследования.

Список литературы

Содержимое раздела

В этом разделе представлен список использованных источников, включая нормативные правовые акты, научные статьи, монографии и другие материалы, которые были использованы при подготовке реферата. Список оформлен в соответствии с требованиями к оформлению списка литературы. Включает основные источники, на которые ссылается работа, с указанием авторов, названий, издательств и годов издания.

Получи Такой Реферат

До 90% уникальность
Готовый файл Word
Оформление по ГОСТ
Список источников по ГОСТ
Таблицы и схемы
Презентация

Создать Реферат на любую тему за 5 минут

Создать

#5981330