Нейросеть

Принципы государственной регистрации прав на недвижимое имущество и сделок с ним: теоретический и практический аспекты (Реферат)

Нейросеть для реферата Гарантия уникальности Строго по ГОСТу Высочайшее качество Поддержка 24/7

Данный реферат посвящен всестороннему анализу принципов государственной регистрации прав на недвижимое имущество и сделок с ним. Рассмотрены ключевые аспекты, такие как юридическая природа регистрации, ее роль в обеспечении правовой определенности и защите прав. Особое внимание уделено действующему законодательству, включая Федеральный закон «О государственной регистрации недвижимости», а также анализу судебной практики. Цель работы — выявление проблем и перспектив в области регистрации прав на недвижимость.

Результаты:

Работа позволит углубить понимание принципов регистрации, выявить проблемные аспекты и предложить возможные пути совершенствования механизма.

Актуальность:

Исследование актуально в связи с необходимостью обеспечения эффективной защиты прав на недвижимость и повышения стабильности гражданского оборота.

Цель:

Целью работы является комплексный анализ принципов государственной регистрации прав на недвижимое имущество и сделок с ним, выявление проблем и разработка рекомендаций по оптимизации данного процесса.

Наименование образовательного учреждения

Реферат

на тему

Принципы государственной регистрации прав на недвижимое имущество и сделок с ним: теоретический и практический аспекты

Выполнил: ФИО

Руководитель: ФИО

Содержание

  • Введение 1
  • Теоретические основы государственной регистрации прав на недвижимость 2
    • - Понятие и сущность государственной регистрации прав 2.1
    • - Принципы государственной регистрации: анализ и характеристика 2.2
    • - Правовое регулирование государственной регистрации прав 2.3
  • Субъекты и объекты государственной регистрации прав 3
    • - Субъекты правоотношений в сфере регистрации 3.1
    • - Объекты недвижимого имущества, подлежащие регистрации 3.2
    • - Порядок осуществления государственной регистрации 3.3
  • Особенности регистрации отдельных видов прав на недвижимость 4
    • - Регистрация прав собственности 4.1
    • - Регистрация прав аренды 4.2
    • - Регистрация ипотеки и сервитутов 4.3
  • Практические аспекты государственной регистрации прав: анализ судебной практики и проблем 5
    • - Анализ судебных споров по вопросам регистрации прав 5.1
    • - Проблемы и сложности в практике регистрации 5.2
    • - Перспективы совершенствования системы регистрации 5.3
  • Заключение 6
  • Список литературы 7

Введение

Содержимое раздела

Во введении раскрывается актуальность выбранной темы, обосновывается ее значимость в контексте современного гражданского права. Определяются цели и задачи исследования, формируется структура работы. Здесь также обозначается методологическая основа исследования, включая используемые методы анализа и синтеза, сравнительного правоведения и системного подхода. Введение служит для ориентации читателя в предмете исследования и определения его основных аспектов. Кратко описывается структура работы.

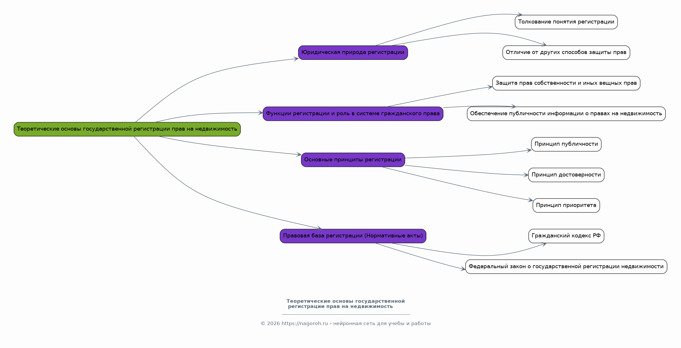
Теоретические основы государственной регистрации прав на недвижимость

Содержимое раздела

Этот раздел посвящен изучению теоретических основ государственной регистрации прав на недвижимое имущество. Рассматривается юридическая природа регистрации, ее функции и роль в системе гражданского права. Анализируются основные принципы регистрации, такие как публичность, достоверность и приоритет. Особое внимание уделяется правовой базе, включая ключевые нормативные акты и их значение для регулирования отношений в сфере недвижимости. Раздел служит фундаментом для понимания последующих практических аспектов.

    Понятие и сущность государственной регистрации прав

    Содержимое раздела

    В этом подразделе рассматривается определение государственной регистрации прав на недвижимость, ее отличие от других юридических процедур. Обсуждаются цели и задачи регистрации, ее значение для защиты прав собственности и обеспечения стабильности гражданского оборота. Анализируются основные принципы, лежащие в основе регистрации, такие как публичность и достоверность сведений. Рассматривается юридическая природа регистрации прав, ее место в системе права.

    Принципы государственной регистрации: анализ и характеристика

    Содержимое раздела

    Этот подраздел посвящен подробному анализу принципов государственной регистрации прав на недвижимость. Рассматриваются принципы публичности, достоверности, непрерывности и экономического обоснования. Анализируется их взаимодействие и влияние на процесс регистрации. Оценивается практическое значение каждого принципа для обеспечения защиты прав и интересов участников гражданского оборота. Приводятся примеры из судебной практики, иллюстрирующие применение данных принципов.

    Правовое регулирование государственной регистрации прав

    Содержимое раздела

    В данном подразделе рассматривается правовое регулирование государственной регистрации прав на недвижимость. Анализируется Федеральный закон «О государственной регистрации недвижимости» и другие нормативные акты. Обсуждается структура законодательства, его основные положения и изменения. Оценивается эффективность действующего законодательства и предлагаются возможные пути его совершенствования. Рассматриваются особенности регулирования отдельных видов прав на недвижимость.

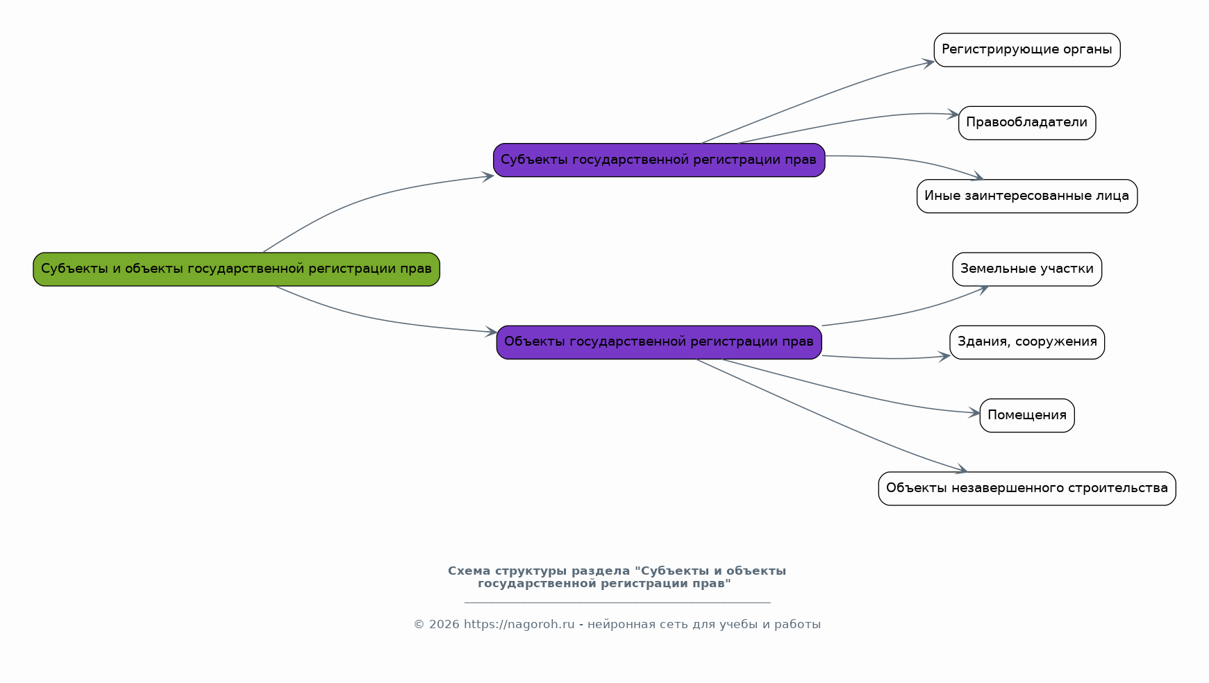
Субъекты и объекты государственной регистрации прав

Содержимое раздела

В данном разделе рассматриваются субъекты и объекты государственной регистрации прав на недвижимость. Анализируется состав участников процесса регистрации прав, включая регистрирующие органы, правообладателей и иных заинтересованных лиц. Определяются виды объектов недвижимости, подлежащих государственной регистрации, и их особенности. Изучаются требования к документам, представляемым для регистрации, и процедуры их рассмотрения. Раздел охватывает все аспекты, связанные с субъектами и объектами регистрации.

    Субъекты правоотношений в сфере регистрации

    Содержимое раздела

    В этом подразделе анализируются основные субъекты правоотношений в сфере государственной регистрации прав на недвижимое имущество. Рассматриваются особенности правового статуса регистрирующих органов, правообладателей, а также иных участников процесса регистрации. Определяются их права, обязанности и ответственность. Особое внимание уделяется взаимодействию между субъектами и процедурам рассмотрения заявлений о регистрации.

    Объекты недвижимого имущества, подлежащие регистрации

    Содержимое раздела

    В данном подразделе рассматриваются различные виды объектов недвижимого имущества, подлежащие государственной регистрации. Анализируются особенности регистрации земельных участков, зданий, сооружений, помещений и других объектов. Определяются требования к технической документации и процедурам постановки объектов на учет. Рассматриваются вопросы, связанные с кадастровой стоимостью и оценкой объектов недвижимости.

    Порядок осуществления государственной регистрации

    Содержимое раздела

    Этот подраздел посвящен детальному рассмотрению процедуры государственной регистрации прав на недвижимое имущество. Анализируются этапы регистрации, от подачи заявления до выдачи свидетельства о регистрации. Изучаются сроки предоставления государственной услуги, требования к документам и основания для приостановления и отказа в регистрации. Рассматриваются особенности регистрации различных видов прав на недвижимость.

Особенности регистрации отдельных видов прав на недвижимость

Содержимое раздела

Этот раздел посвящен анализу особенностей государственной регистрации отдельных видов прав на недвижимость, включая право собственности, право аренды, ипотеку и сервитуты. Рассматриваются специфические требования к документам и процедурам регистрации для каждого вида права. Анализируются возникающие проблемы и предлагаются пути их решения. Особое внимание уделяется судебной практике. Раздел служит практическим руководством по регистрации различных видов прав.

    Регистрация прав собственности

    Содержимое раздела

    В данном подразделе подробно рассматривается процесс регистрации права собственности на различные виды недвижимого имущества. Анализируются требования к документам-основаниям, процедура регистрации и возникающие проблемы. Рассматриваются особенности регистрации права собственности при различных способах его приобретения, включая покупку, наследование и приватизацию. Приводятся примеры из судебной практики.

    Регистрация прав аренды

    Содержимое раздела

    Этот подраздел посвящен анализу процедуры регистрации договоров аренды недвижимого имущества. Рассматриваются требования к договору аренды, особенности его регистрации в зависимости от срока действия. Анализируются права и обязанности арендатора и арендодателя. Рассматриваются вопросы, связанные с продлением и прекращением договоров аренды. Приводятся примеры из судебной практики.

    Регистрация ипотеки и сервитутов

    Содержимое раздела

    В данном подразделе рассматриваются процедура регистрации ипотеки и сервитутов. Анализируются требования к договору об ипотеке, права и обязанности сторон. Рассматриваются особенности регистрации ипотеки в силу закона. Анализируются правовая природа сервитута, порядок его установления и прекращения. Приводятся примеры из судебной практики.

Практические аспекты государственной регистрации прав: анализ судебной практики и проблем

Содержимое раздела

В данном разделе проводится анализ практических аспектов государственной регистрации прав на недвижимость с использованием примеров из судебной практики. Рассматриваются наиболее распространенные споры, связанные с регистрацией, включая оспаривание сделок, ошибки в регистрации и иные нарушения. Анализируются причины возникновения проблем и предлагаются возможные пути их решения. Раздел направлен на практическое применение теоретических знаний.

    Анализ судебных споров по вопросам регистрации прав

    Содержимое раздела

    В этом подразделе проводится детальный анализ судебных споров, связанных с государственной регистрацией прав на недвижимое имущество. Рассматриваются конкретные примеры дел, анализируются решения судов и их мотивировочные части. Выявляются наиболее распространенные причины возникновения споров, такие как ошибки в документах. Оценивается влияние судебной практики на процесс регистрации.

    Проблемы и сложности в практике регистрации

    Содержимое раздела

    Этот подраздел посвящен анализу текущих проблем и сложностей, возникающих в практике государственной регистрации прав на недвижимость. Рассматриваются такие аспекты, как несовершенство законодательства, недостаточная квалификация регистраторов. Предлагаются конкретные пути решения выявленных проблем. Оценивается влияние цифровизации на процесс регистрации и его эффективность.

    Перспективы совершенствования системы регистрации

    Содержимое раздела

    В данном подразделе рассматриваются перспективы совершенствования системы государственной регистрации прав на недвижимость. Предлагаются пути улучшения законодательства, повышение квалификации регистраторов и внедрение новых технологий. Анализируются возможные направления развития системы регистрации, такие как упрощение процедур. Оценивается влияние предложенных изменений на защиту прав и интересов участников оборота.

Заключение

Содержимое раздела

В заключении обобщаются основные выводы, полученные в ходе исследования. Подводятся итоги анализа принципов государственной регистрации прав на недвижимость и сделок с ним. Формулируются основные рекомендации по совершенствованию законодательства и практики регистрации. Оценивается вклад работы в развитие науки гражданского права. Обозначаются перспективы дальнейшего исследования данной темы.

Список литературы

Содержимое раздела

В списке литературы приводятся все использованные источники, включая нормативные акты, монографии, статьи и материалы судебной практики. Составление списка осуществляется в соответствии с требованиями к оформлению научных работ. Указываются выходные данные каждого источника для обеспечения его идентификации. Список литературы отражает методологическую базу исследования и является неотъемлемой частью работы.

Получи Такой Реферат

До 90% уникальность
Готовый файл Word
Оформление по ГОСТ
Список источников по ГОСТ
Таблицы и схемы
Презентация

Создать Реферат на любую тему за 5 минут

Создать

#6115796