Нейросеть

Проблема российской цивилизационной идентичности в политическом дискурсе и современной социогуманитарной науке: анализ и перспективы (Реферат)

Нейросеть для реферата Гарантия уникальности Строго по ГОСТу Высочайшее качество Поддержка 24/7

Данный реферат посвящен комплексному анализу проблемы российской цивилизационной идентичности в контексте политического дискурса и современной социогуманитарной науки. Исследование охватывает эволюцию представлений об идентичности, ее проявления в политической риторике и научном сообществе. Особое внимание уделяется выявлению ключевых факторов, влияющих на формирование и трансформацию идентичности, а также анализу существующих подходов к ее определению и интерпретации. Работа направлена на раскрытие многогранности данного вопроса.

Результаты:

Результатом работы станет углубление понимания сложной природы российской цивилизационной идентичности и ее роли в современном мире.

Актуальность:

Исследование актуально ввиду возрастающей роли идентичности в формировании внутренней и внешней политики России, а также в контексте глобальных вызовов.

Цель:

Целью работы является систематическое исследование проблемы российской цивилизационной идентичности, выявление ее ключевых аспектов и перспектив развития.

Наименование образовательного учреждения

Реферат

на тему

Проблема российской цивилизационной идентичности в политическом дискурсе и современной социогуманитарной науке: анализ и перспективы

Выполнил: ФИО

Руководитель: ФИО

Содержание

  • Введение 1
  • Теоретические основы формирования цивилизационной идентичности 2
    • - Концепции идентичности в социогуманитарных исследованиях 2.1
    • - Факторы, влияющие на формирование цивилизационной идентичности 2.2
    • - Теоретические подходы к российской цивилизационной идентичности 2.3
  • Политический дискурс и формирование идентичности 3
    • - Роль исторических нарративов в политической риторике 3.1
    • - Политические институты и конструирование идентичности 3.2
    • - Медиа и формирование представлений об идентичности 3.3
  • Современные социогуманитарные исследования идентичности 4
    • - Основные направления современных исследований 4.1
    • - Методология и методы исследования идентичности 4.2
    • - Эмпирические данные и результаты исследований 4.3
  • Практическое применение анализа: кейс-стади 5
    • - Кейс 1: Анализ политической риторики в отношении идентичности 5.1
    • - Кейс 2: Анализ роли СМИ в формировании представлений об идентичности 5.2
    • - Кейс 3: Анализ социологических опросов и исследований 5.3
  • Заключение 6
  • Список литературы 7

Введение

Содержимое раздела

Введение определяет актуальность темы исследования, обосновывает выбор проблемы российской цивилизационной идентичности как объекта изучения. Описываются цели и задачи работы, раскрывается научная новизна и практическая значимость исследования. Указываются основные методы, используемые в работе – анализ, синтез, сравнительный анализ, для достижения поставленных целей. Также вкратце обозначается структура реферата и его ключевые разделы.

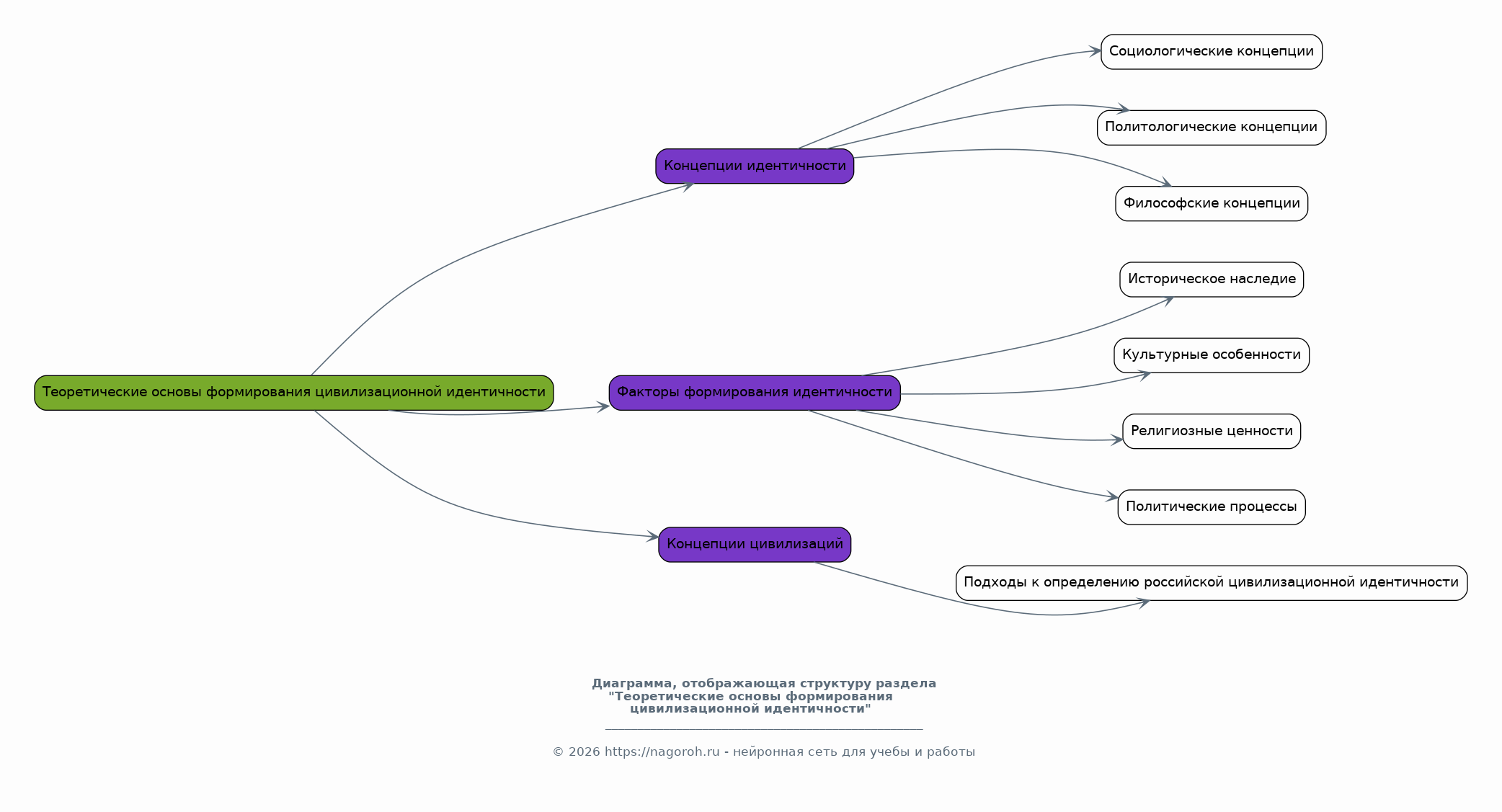
Теоретические основы формирования цивилизационной идентичности

Содержимое раздела

Данный раздел посвящен анализу теоретических подходов к формированию цивилизационной идентичности. Рассматриваются различные концепции идентичности, предложенные ведущими социологами, политологами и философами. Особое внимание уделяется анализу факторов, влияющих на формирование идентичности: историческое наследие, культурные особенности, религиозные ценности и политические процессы. Также рассматриваются концепции цивилизаций и культурных регионов, анализируются различные подходы к определению российской цивилизационной идентичности.

    Концепции идентичности в социогуманитарных исследованиях

    Содержимое раздела

    Анализируются основные теоретические подходы к пониманию идентичности, представленные в работах известных социологов и философов. Раскрываются различные типы идентичности: национальная, культурная, религиозная и другие. Оцениваются взаимосвязи между различными типами идентичности и их роль в формировании личности и социальной группы. Обсуждается взаимодействие между индивидуальной и коллективной идентичностью, а также влияние социальных институтов на процесс идентификации.

    Факторы, влияющие на формирование цивилизационной идентичности

    Содержимое раздела

    Рассматриваются ключевые факторы, оказывающие влияние на формирование цивилизационной идентичности. Анализируется роль исторического опыта, культурных традиций, религиозных верований и политических идеологий. Анализируется влияние географических и климатических условий на формирование идентичности. Обсуждается взаимодействие между этими факторами и их вклад в формирование уникальных черт цивилизационной идентичности.

    Теоретические подходы к российской цивилизационной идентичности

    Содержимое раздела

    Анализируются различные теоретические подходы к определению российской цивилизационной идентичности. Рассматриваются концепции, предлагаемые различными научными школами: евразийство, славянофильство, западничество и другие. Оцениваются сильные и слабые стороны этих подходов. Выявляются ключевые элементы, определяющие российскую цивилизационную идентичность. Обсуждается вопрос о взаимосвязи российской идентичности с другими цивилизациями и культурами.

Политический дискурс и формирование идентичности

Содержимое раздела

Данный раздел посвящен анализу роли политического дискурса в формировании и манипулировании цивилизационной идентичностью. Рассматривается использование историко-культурных нарративов в политической риторике. Анализируется влияние политических институтов и лидеров на конструирование идентичности. Особое внимание уделяется выявлению механизмов, посредством которых политический дискурс формирует и изменяет представления об идентичности в российском обществе. Рассматриваются различные стратегии и инструменты

    Роль исторических нарративов в политической риторике

    Содержимое раздела

    Анализируется использование исторических нарративов в политическом дискурсе для формирования идентичности. Раскрывается роль истории как инструмента легитимации власти и формирования национального самосознания. Изучаются примеры использования исторических событий и фигур для конструирования определенных образов прошлого и настоящего. Обсуждается влияние исторических интерпретаций на восприятие идентичности и ее эволюцию.

    Политические институты и конструирование идентичности

    Содержимое раздела

    Рассматривается роль политических институтов в формировании и поддержании цивилизационной идентичности. Анализируется влияние политических партий, общественных организаций и средств массовой информации на формирование представлений об идентичности. Изучаются механизмы, посредством которых политические институты продвигают определенные ценности и идеалы, влияющие на идентичность. Обсуждается роль государства в формировании идентичности.

    Медиа и формирование представлений об идентичности

    Содержимое раздела

    Анализируется влияние средств массовой информации на формирование представлений о российской цивилизационной идентичности. Рассматривается роль телевидения, радио, прессы и онлайн-платформ в формировании и трансляции культурных ценностей, исторических нарративов и политических взглядов. Изучаются механизмы манипулирования общественным мнением и конструирования определенных образов идентичности. Обсуждается роль медиа в формировании идентичности.

Современные социогуманитарные исследования идентичности

Содержимое раздела

Этот раздел посвящен анализу современных исследований цивилизационной идентичности в социогуманитарной науке. Рассматриваются основные направления исследований, а также ключевые методологические подходы, используемые в современных исследованиях. Анализируются эмпирические данные, полученные в рамках современных исследований. Выявляются основные вызовы и перспективы дальнейших исследований в области цивилизационной идентичности. Обсуждается вклад различных научных школ и направлений.

    Основные направления современных исследований

    Содержимое раздела

    Анализируются основные направления современных исследований цивилизационной идентичности, такие как социология, политология, культурология и философия. Рассматриваются ключевые исследовательские вопросы, стоящие перед учеными. Изучаются междисциплинарные подходы к изучению идентичности. Обсуждаются наиболее актуальные проблемы, связанные с формированием и трансформацией.

    Методология и методы исследования идентичности

    Содержимое раздела

    Рассматриваются основные методологические подходы, используемые в современных исследованиях идентичности – качественные и количественные методы, сравнительный анализ, контент-анализ и другие. Анализируются преимущества и недостатки различных методов исследования. Обсуждаются этические аспекты проведения исследований. Оценивается применение различных методов исследования.

    Эмпирические данные и результаты исследований

    Содержимое раздела

    Анализируются эмпирические данные, полученные в рамках современных исследований. Оцениваются результаты опросов, интервью, анализ документов и другие источники данных. Выявляются основные тенденции и закономерности в формировании цивилизационной идентичности. Обсуждается интерпретация эмпирических данных и их соответствие теоретическим подходам.

Практическое применение анализа: кейс-стади

Содержимое раздела

В данном разделе представлен анализ конкретных примеров, иллюстрирующих проблематику российской цивилизационной идентичности. Рассматриваются отдельные кейсы, отобранные для анализа, демонстрирующие проявления и трансформации идентичности в различных сферах. Осуществляется подробный разбор конкретных примеров, используя методы, представленные в теоретической части. Анализируются особенности функционирования в контексте политического дискурса и социогуманитарных исследований.

    Кейс 1: Анализ политической риторики в отношении идентичности

    Содержимое раздела

    Анализируется политическая риторика, направленная на конструирование и продвижение определенного образа российской цивилизационной идентичности. Рассматриваются конкретные примеры заявлений политических лидеров, цитаты из публичных выступлений и текстов. Выявляются используемые инструменты и стратегии убеждения, направленные на формирование представлений об идентичности. Оценивается влияние политической риторики.

    Кейс 2: Анализ роли СМИ в формировании представлений об идентичности

    Содержимое раздела

    Анализируется роль средств массовой информации в формировании представлений о цивилизационной идентичности. Рассматриваются конкретные примеры освещения событий и явлений, влияющих на формирование идентичности. Выявляются используемые медиа-инструменты и стратегии. Оценивается влияние материалов СМИ на формирование общественного мнения и настроений.

    Кейс 3: Анализ социологических опросов и исследований

    Содержимое раздела

    Анализируются данные социологических опросов, посвященных восприятию российской цивилизационной идентичности. Рассматриваются результаты различных исследований, проведенных в разных регионах России. Выявляются ключевые тенденции и изменения в представлениях об идентичности. Оцениваются факторы, влияющие на формирование идентичности.

Заключение

Содержимое раздела

В заключении обобщаются основные выводы исследования, полученные в ходе анализа теоретических подходов, политического дискурса, современных исследований и примеров кейс-стади. Подводятся итоги работы, подчеркивается ее вклад в понимание проблемы российской цивилизационной идентичности. Определяются перспективы дальнейших исследований и возможные направления развития. Дается оценка значимости полученных результатов и их влияния.

Список литературы

Содержимое раздела

В разделе представлен список использованной литературы, включающий научные статьи, монографии, публикации в периодических изданиях и другие источники, использованные в процессе исследования. Список оформляется в соответствии с требованиями к цитированию. Указываются основные работы, которые послужили основой для анализа и исследования. Все источники оформлены в соответствии с требуемым стилем.

Получи Такой Реферат

До 90% уникальность
Готовый файл Word
Оформление по ГОСТ
Список источников по ГОСТ
Таблицы и схемы
Презентация

Создать Реферат на любую тему за 5 минут

Создать

#5451940