Нейросеть

Развитие биотехнологий с применением технических систем: Анализ и применение в жизни человека (Реферат)

Нейросеть для реферата Гарантия уникальности Строго по ГОСТу Высочайшее качество Поддержка 24/7

Данный реферат посвящен всестороннему изучению развития биотехнологий, особенно с акцентом на использование технических систем. В работе рассматриваются ключевые аспекты, включая современные достижения, методы и инструменты, применяемые в этой области. Также анализируется их влияние на различные сферы жизни человека, от медицины до сельского хозяйства. Особое внимание уделяется практическим примерам и перспективам дальнейшего развития биотехнологий, их влиянию на будущее.

Результаты:

Ожидается, что данная работа позволит расширить понимание роли биотехнологий и технических систем в современной науке и практике, а также выявить потенциал для новых исследований.

Актуальность:

Актуальность исследования обусловлена быстрым прогрессом в области биотехнологий и необходимостью анализа их влияния на различные аспекты жизни, что способствует формированию обоснованных решений и стратегий.

Цель:

Целью данного реферата является систематизация знаний о развитии биотехнологий, анализ применения технических систем и оценка их влияния на различные сферы жизни человека.

Наименование образовательного учреждения

Реферат

на тему

Развитие биотехнологий с применением технических систем: Анализ и применение в жизни человека

Выполнил: ФИО

Руководитель: ФИО

Содержание

  • Введение 1
  • Теоретические основы биотехнологий 2
    • - Основные понятия и принципы биотехнологии 2.1
    • - Технические системы в биотехнологии: обзор оборудования 2.2
    • - Методы генетической инженерии 2.3
  • Применение биотехнологий в медицине 3
    • - Разработка лекарств и вакцин 3.1
    • - Диагностика заболеваний 3.2
    • - Генная терапия и регенеративная медицина 3.3
  • Биотехнологии в сельском хозяйстве и пищевой промышленности 4
    • - Генетически модифицированные организмы (ГМО) в сельском хозяйстве 4.1
    • - Применение биотехнологий в производстве пищевых продуктов 4.2
    • - Биотехнологии и устойчивое сельское хозяйство 4.3
  • Практические примеры и кейс-стади 5
    • - Примеры использования биотехнологий в медицине 5.1
    • - Практические кейсы в сельском хозяйстве: ГМО и их влияние 5.2
    • - Технические системы в биотехнологических лабораториях 5.3
  • Заключение 6
  • Список литературы 7

Введение

Содержимое раздела

Введение в реферат представляет собой обзор темы развития биотехнологий с применением технических систем. В нем обозначается актуальность и важность изучения данной области в контексте современных технологических достижений. Кратко описываются основные цели и задачи исследования, а также структура работы. Это помогает читателю понять структуру реферата и его основную направленность. Также здесь будет дано основное определение биотехнологиям и роли технических систем в них.

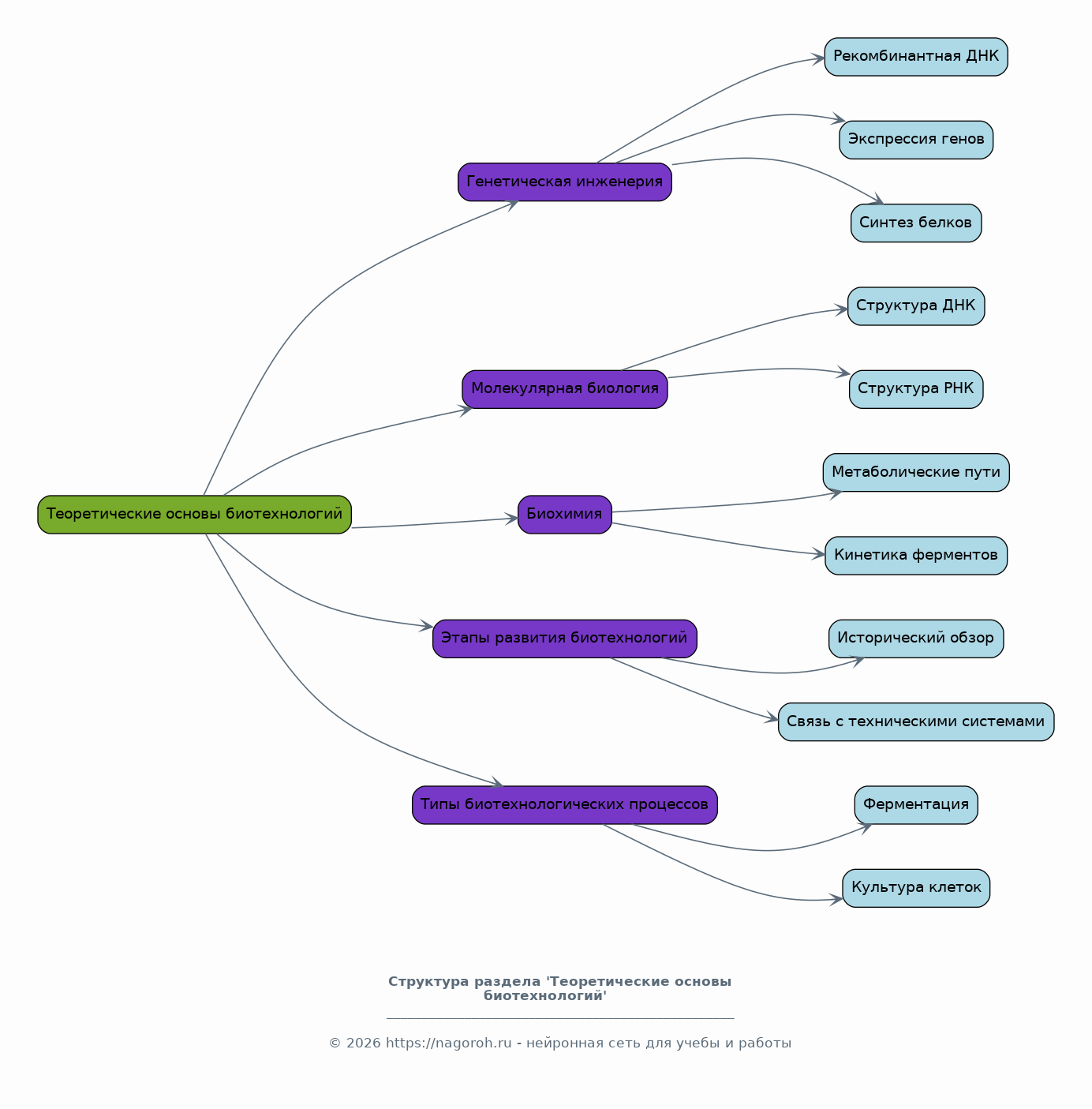
Теоретические основы биотехнологий

Содержимое раздела

Этот раздел посвящен рассмотрению теоретических основ биотехнологий, включая основные принципы, методы и подходы. Обсуждаются ключевые понятия, такие как генетическая инженерия, молекулярная биология и биохимия, необходимые для понимания дальнейшего материала. Разбираются основные этапы развития биотехнологий и их связь с техническими системами. Рассматриваются различные типы биотехнологических процессов и их классификация. Это позволяет сформировать теоретическую базу для дальнейшего анализа.

    Основные понятия и принципы биотехнологии

    Содержимое раздела

    В этом подразделе рассматриваются базовые определения и принципы биотехнологии, включая её историю, цели и задачи. Обсуждаются основные области применения биотехнологии, такие как медицина, сельское хозяйство и промышленность. Также рассматриваются этические аспекты биотехнологических исследований и их влияние на общество. Это обеспечивает понимание основы биотехнологии и помогает разобраться в более сложных темах.

    Технические системы в биотехнологии: обзор оборудования

    Содержимое раздела

    В данном разделе рассматриваются различные типы технических систем, используемых в биотехнологических исследованиях и производстве. Обсуждаются лабораторное оборудование, такое как биореакторы, центрифуги и системы автоматизации. Рассматриваются современные инструменты для анализа данных и обработки образцов. Особое внимание уделяется роли информационных технологий и автоматизации в биотехнологических процессах, повышающих эффективность и точность экспериментов.

    Методы генетической инженерии

    Содержимое раздела

    Этот подраздел посвящен методам генетической инженерии, являющейся основой современных биотехнологий. Рассматриваются различные подходы к изменению геномов организмов, включая методы клонирования, секвенирования и редактирования генов. Обсуждаются применение этих методов в различных областях, и этические аспекты. Подробно описываются процессы выделения, амплификации и модификации ДНК. Это дает понимание как генетическая инженерия меняет мир биотехнологий.

Применение биотехнологий в медицине

Содержимое раздела

Данный раздел посвящен применению биотехнологий в медицине. Рассматриваются различные направления, такие как разработка лекарств, диагностика заболеваний и генная терапия. Обсуждаются конкретные примеры успешного применения биотехнологических методов в клинической практике. Также анализируются перспективы развития биотехнологий в медицине и их потенциальное влияние на здоровье человека. Особое внимание уделяется этическим и социальным аспектам, связанным с использованием биотехнологий.

    Разработка лекарств и вакцин

    Содержимое раздела

    В этом подразделе рассматривается роль биотехнологий в создании новых лекарств и вакцин. Анализируются методы разработки, включая технологии рекомбинантных ДНК и моноклональных антител. Обсуждаются примеры успешных лекарственных препаратов, разработанных с использованием биотехнологий. Рассматриваются современные подходы к разработке вакцин, включая методы генной инженерии и синтетической биологии. Это поможет понять как биотехнологии используют для лечения болезней.

    Диагностика заболеваний

    Содержимое раздела

    Раздел посвящен применению биотехнологических методов в диагностике заболеваний. Рассматриваются различные методы, такие как ПЦР, иммуноферментный анализ и секвенирование ДНК. Обсуждаются примеры использования этих методов для диагностики различных заболеваний, включая инфекционные заболевания и рак. Анализируются преимущества и недостатки различных диагностических подходов. Это позволяет оценить роль биотехнологий в улучшении точности и скорости диагностики.

    Генная терапия и регенеративная медицина

    Содержимое раздела

    В данном подразделе рассматриваются методы генной терапии и регенеративной медицины. Обсуждаются различные подходы к лечению генетических заболеваний, включая методы замены генов и редактирования генома. Анализируются перспективы регенеративной медицины, включая использование стволовых клеток для восстановления тканей и органов. Рассматриваются этические вопросы, связанные с генной терапией и регенеративной медициной. Это позволяет понять перспективы исцеления от болезней.

Биотехнологии в сельском хозяйстве и пищевой промышленности

Содержимое раздела

Этот раздел посвящен применению биотехнологий в сельском хозяйстве и пищевой промышленности. Обсуждаются методы создания генетически модифицированных (ГМ) растений и их влияние на урожайность и качество продукции. Рассматриваются различные направления использования биотехнологий в пищевой промышленности, включая производство пищевых добавок, ферментов и пробиотиков. Анализируются экономические, экологические и этические аспекты использования ГМ продуктов. Это показывает влияние биотехнологий на производство еды.

    Генетически модифицированные организмы (ГМО) в сельском хозяйстве

    Содержимое раздела

    Рассматривается создание и использование ГМО в сельском хозяйстве. Обсуждаются методы создания ГМ растений с улучшенными характеристиками, такими как устойчивость к вредителям и болезням, повышение урожайности и устойчивость к неблагоприятным условиям. Анализируются польза и риски, связанные с выращиванием ГМ культур, включая их влияние на окружающую среду. Обсуждаются этические и регуляторные вопросы, связанные с использованием ГМО.

    Применение биотехнологий в производстве пищевых продуктов

    Содержимое раздела

    В этом разделе анализируются методы использования биотехнологий в пищевой промышленности. Обсуждаются различные процессы, такие как ферментация, производство пищевых добавок, улучшение качества и безопасности продуктов питания. Рассматриваются примеры использования биотехнологий для производства новых продуктов, включая растительное мясо и альтернативные источники белка. Это дает понимание, как биотехнологии влияют на наше питание.

    Биотехнологии и устойчивое сельское хозяйство

    Содержимое раздела

    Этот подраздел посвящен роли биотехнологий в создании устойчивых систем сельского хозяйства. Обсуждаются методы создания ГМ растений, требующих меньше воды и удобрений, а также методы борьбы с вредителями, снижающие использование пестицидов. Рассматриваются подходы к улучшению плодородия почвы и уменьшению негативного воздействия сельского хозяйства на окружающую среду. Это показывает, как биотехнологии помогают сделать сельское хозяйство более экологичным.

Практические примеры и кейс-стади

Содержимое раздела

В этом разделе представлены конкретные примеры и кейс-стади, иллюстрирующие применение биотехнологических методов и технических систем в различных областях. Рассматриваются успешные проекты и исследования, демонстрирующие эффективность и преимущества использования биотехнологий в практической деятельности. Анализируются конкретные примеры, такие как разработка новых лекарств, производство биотоплива и улучшение сельскохозяйственных культур. Приводится анализ данных.

    Примеры использования биотехнологий в медицине

    Содержимое раздела

    Рассматриваются конкретные примеры использования биотехнологий в медицине. Анализируются случаи разработки новых лекарств, вакцин и методов диагностики, которые были успешно применены на практике. Обсуждаются клинические испытания, эффективность лечения и результаты, достигнутые благодаря применению биотехнологических методов. Приводятся данные о заболеваемости, смертности и улучшении качества жизни пациентов. Это показывает практическую пользу биотехнологий в медицине.

    Практические кейсы в сельском хозяйстве: ГМО и их влияние

    Содержимое раздела

    В этом подразделе рассматриваются практические кейсы, связанные с использованием генетически модифицированных организмов (ГМО) в сельском хозяйстве. Анализируются примеры выращивания ГМ культур, их влияние на урожайность, устойчивость к вредителям и экономические показатели. Обсуждаются результаты исследований о влиянии ГМО на окружающую среду и здоровье человека. Приводятся данные по урожайности, использованию пестицидов и другим показателям. Это позволит оценить реальные эффекты ГМО в сельском хозяйстве.

    Технические системы в биотехнологических лабораториях

    Содержимое раздела

    Этот раздел посвящен анализу технических систем, используемых в биотехнологических лабораториях. Рассматриваются примеры применения автоматизированного оборудования, робототехники и информационных систем для проведения экспериментов. Обсуждаются преимущества использования технических систем, такие как повышение точности, производительности и снижение затрат. Приводятся данные о производительности, точности и эффективности различных технических систем. Это показывает роль технологий в биотехнологических исследованиях.

Заключение

Содержимое раздела

В заключении обобщаются основные выводы, полученные в ходе исследования. Подводятся итоги по всем рассмотренным аспектам развития биотехнологий и применения технических систем. Оценивается значимость работы и ее вклад в развитие данной области. Обсуждаются перспективы дальнейших исследований и направлений развития биотехнологий. Заключение формулирует основные выводы по полученной информации.

Список литературы

Содержимое раздела

Список литературы содержит перечень всех источников, использованных в работе, включая научные статьи, книги, обзоры и другие публикации. Источники оформлены в соответствии с общепринятыми стандартами цитирования. Список отсортирован по алфавиту и служит для подтверждения достоверности информации и возможности дальнейшего изучения темы.

Получи Такой Реферат

До 90% уникальность
Готовый файл Word
Оформление по ГОСТ
Список источников по ГОСТ
Таблицы и схемы
Презентация

Создать Реферат на любую тему за 5 минут

Создать

#5612289