Нейросеть

Реакционная способность веществ и ее виды в химических процессах: теоретический и практический аспекты (Реферат)

Нейросеть для реферата Гарантия уникальности Строго по ГОСТу Высочайшее качество Поддержка 24/7

Данный реферат посвящен изучению реакционной способности веществ и различных типов реакций в химии. В работе рассматриваются ключевые факторы, влияющие на скорость и механизм химических преобразований, включая природу реагентов, температуру, концентрацию и наличие катализаторов. Особое внимание уделяется классификации химических реакций по различным признакам, таким как тип реагирующих веществ, энергетические изменения и механизм протекания. Анализируются примеры конкретных реакций и их практическое применение.

Результаты:

В результате исследования будет сформировано четкое понимание понятия реакционной способности, ее видов и факторов, влияющих на химические процессы.

Актуальность:

Изучение реакционной способности является фундаментальным для понимания химических процессов и предсказания их протекания, что критически важно в различных областях, включая химическую технологию и органический синтез.

Цель:

Целью данного реферата является систематизация знаний о реакционной способности и ее роли в химических реакциях, а также демонстрация ее практического значения.

Наименование образовательного учреждения

Реферат

на тему

Реакционная способность веществ и ее виды в химических процессах: теоретический и практический аспекты

Выполнил: ФИО

Руководитель: ФИО

Содержание

  • Введение 1
  • Теоретические основы реакционной способности 2
    • - Энергетические аспекты химических реакций 2.1
    • - Факторы, влияющие на скорость химических реакций 2.2
    • - Теории химической кинетики 2.3
  • Классификация химических реакций 3
    • - Реакции по типу реагирующих веществ 3.1
    • - Реакции по энергетическому признаку 3.2
    • - Реакции по механизму протекания 3.3
  • Катализ и его роль в химических процессах 4
    • - Виды катализа 4.1
    • - Механизмы действия катализаторов 4.2
    • - Применение катализа в промышленности и природе 4.3
  • Практические примеры и данные 5
    • - Анализ конкретных химических реакций 5.1
    • - Влияние факторов на скорость реакций: примеры 5.2
    • - Практическое применение реакций 5.3
  • Заключение 6
  • Список литературы 7

Введение

Содержимое раздела

В данном разделе представлено введение в тему реакционной способности веществ. Здесь обосновывается актуальность изучения данного вопроса, определяются основные понятия и термины, а также формулируются цели и задачи реферата. Рассматривается значимость понимания реакционной способности для предсказания и управления химическими процессами, а также для развития новых материалов и технологий.

Теоретические основы реакционной способности

Содержимое раздела

Этот раздел посвящен рассмотрению теоретических основ реакционной способности. В нем рассматриваются основные факторы, влияющие на скорость химических реакций, такие как природа реагирующих веществ, температура, концентрация реагентов и наличие катализаторов. Анализируются понятия активационной энергии, энергии Гиббса и их роль в определении возможности и скорости протекания реакций. Обсуждаются различные теории, объясняющие механизм химических реакций.

    Энергетические аспекты химических реакций

    Содержимое раздела

    В этом подразделе рассматриваются фундаментальные принципы термодинамики и кинетики химических реакций. Обсуждаются понятия энтальпии, энтропии и энергии Гиббса, их влияние на спонтанность реакций. Анализируются способы определения этих величин и их использование для предсказания направления и равновесия химических процессов. Рассматривается роль катализаторов в изменении скорости реакций и их влияние на активационную энергию.

    Факторы, влияющие на скорость химических реакций

    Содержимое раздела

    Данный подраздел посвящен подробному анализу различных факторов, влияющих на скорость химических реакций. Рассматривается влияние концентрации реагентов, температуры, давления (для газовых реакций) и наличия катализаторов. Обсуждается закон действующих масс и его применение для предсказания скорости реакций. Анализируются механизмы действия катализаторов и их роль в ускорении химических процессов.

    Теории химической кинетики

    Содержимое раздела

    В этом подразделе рассматриваются основные теории химической кинетики, такие как теория столкновений и теория активированного комплекса. Обсуждаются предположения, на которых основаны эти теории, и их применение для объяснения скорости химических реакций. Анализируется влияние различных факторов на параметры, входящие в уравнения, описывающие скорость реакций. Рассматриваются пределы применимости этих теорий.

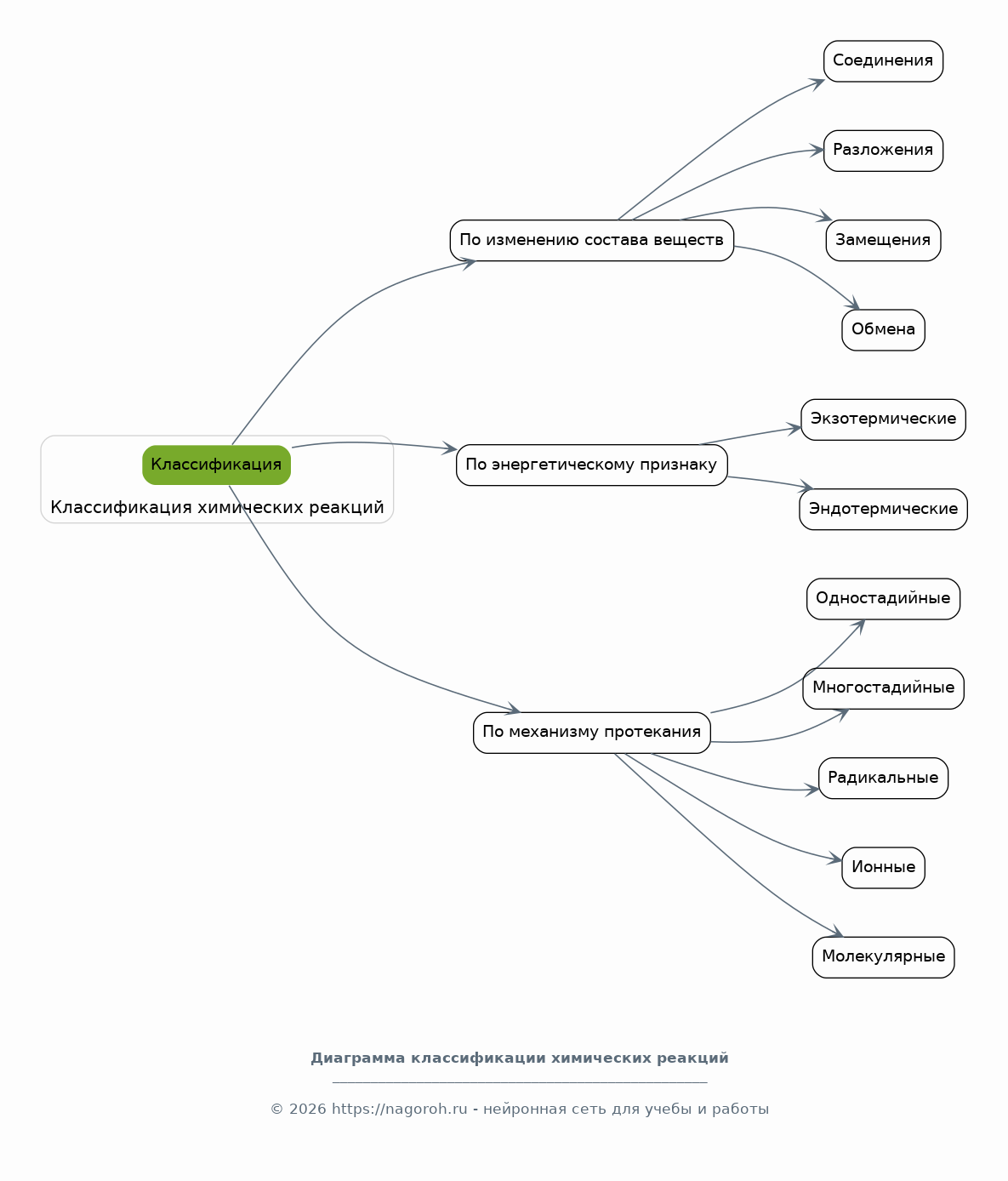
Классификация химических реакций

Содержимое раздела

В этом разделе дается классификация химических реакций по различным признакам. Рассматриваются типы реакций в зависимости от изменения состава веществ, такие как реакции соединения, разложения, замещения и обмена. Анализируются реакции по энергетическому признаку, включая экзотермические и эндотермические реакции. Обсуждаются реакции по механизму протекания, включая одностадийные и многостадийные реакции, а также реакции радикального, ионного и молекулярного типа.

    Реакции по типу реагирующих веществ

    Содержимое раздела

    В данном подразделе рассматривается классификация реакций в зависимости от типа участвующих веществ. Обсуждаются реакции между простыми веществами, между простыми и сложными веществами, а также между сложными веществами. Приводятся примеры реакций каждого типа и рассматриваются их особенности. Анализируются механизмы протекания реакций различных типов и факторы, влияющие на их скорость.

    Реакции по энергетическому признаку

    Содержимое раздела

    Этот подраздел посвящен классификации реакций по энергетическому признаку. Рассматриваются экзотермические и эндотермические реакции, приводятся примеры таких реакций и объясняется различие в их протекании. Обсуждается влияние температуры на скорость обратимых реакций, согласно принципу Ле Шателье. Анализируется изменение энтальпии и энергии Гиббса в различных типах реакций.

    Реакции по механизму протекания

    Содержимое раздела

    В этом подразделе рассматривается классификация реакций в зависимости от их механизма. Обсуждаются одностадийные и многостадийные реакции, приводятся примеры таких реакций и анализируются их особенности. Рассматриваются реакции радикального, ионного и молекулярного типа, а также их механизмы. Обсуждаются факторы, влияющие на механизм реакции.

Катализ и его роль в химических процессах

Содержимое раздела

Раздел посвящен изучению катализа и его роли в химических процессах. Рассматриваются виды катализа (гомогенный, гетерогенный, ферментативный). Обсуждаются механизмы действия катализаторов и их влияние на скорость реакций. Анализируются примеры каталитических процессов в промышленности и природе, затрагивая особенности работы катализаторов и их значение для снижения энергозатрат и повышения выхода продуктов.

    Виды катализа

    Содержимое раздела

    Этот подраздел посвящен рассмотрению различных видов катализа, включая гомогенный, гетерогенный и ферментативный катализ. Описываются особенности каждого вида, примеры каталитических систем и их применение в различных областях. Обсуждаются преимущества и недостатки каждого вида катализа, а также их влияние на скорость и механизм реакций.

    Механизмы действия катализаторов

    Содержимое раздела

    В этом разделе анализируются механизмы действия различных катализаторов. Рассматриваются различные теории, объясняющие, как катализаторы ускоряют химические реакции. Обсуждаются понятия активного центра, стабилизации переходного состояния и изменения пути реакции. Приводятся примеры конкретных каталитических процессов и их механизмы.

    Применение катализа в промышленности и природе

    Содержимое раздела

    В этом разделе рассматривается применение катализа в промышленности и природе. Приводятся примеры каталитических процессов, используемых в производстве химических веществ, лекарств, топлива и материалов. Обсуждается роль катализа в биохимических реакциях и его значение для живых организмов. Анализируются экологические аспекты применения катализаторов.

Практические примеры и данные

Содержимое раздела

В этой части реферата представлены конкретные примеры химических реакций, иллюстрирующие рассмотренные теоретические положения. Анализируются данные о скорости реакций, влиянии различных факторов и механизмах протекания. Рассматриваются примеры практического применения рассмотренных реакций в различных областях, включая промышленность и научные исследования. Приводятся графики и таблицы, иллюстрирующие экспериментальные данные.

    Анализ конкретных химических реакций

    Содержимое раздела

    В этом разделе рассматриваются конкретные примеры химических реакций, включая реакции окисления-восстановления, кислотно-основные реакции и реакции органического синтеза. Анализируются условия протекания реакций, скорость, механизм и факторы, влияющие на выход продуктов. Приводятся уравнения реакций и рассматриваются практические применения.

    Влияние факторов на скорость реакций: примеры

    Содержимое раздела

    В этой части реферата приводятся конкретные примеры влияния различных факторов (температура, концентрация, катализаторы) на скорость химических реакций. Рассматриваются экспериментальные данные, графики и таблицы, иллюстрирующие зависимость скорости от этих факторов. Анализируются конкретные эксперименты и их результаты.

    Практическое применение реакций

    Содержимое раздела

    В этом подразделе рассматриваются примеры практического применения изученных химических реакций. Приводятся примеры использования реакций в промышленности, медицине, сельском хозяйстве и других областях. Обсуждаются конкретные процессы, основанные на этих реакциях, и их значение для общества.

Заключение

Содержимое раздела

В заключении обобщаются основные результаты исследования, делается вывод о достижении поставленных целей и задач. Кратко излагаются основные выводы о реакционной способности, ее видах и факторах, влияющих на химические процессы. Отмечается практическое значение изученной темы и предлагаются направления для дальнейших исследований.

Список литературы

Содержимое раздела

В данном разделе представлен список использованной литературы, включая учебники, научные статьи, монографии и другие источники, использованные при написании реферата. Список оформлен в соответствии с требованиями к цитированию и оформлению научных работ.

Получи Такой Реферат

До 90% уникальность
Готовый файл Word
Оформление по ГОСТ
Список источников по ГОСТ
Таблицы и схемы
Презентация

Создать Реферат на любую тему за 5 минут

Создать

#5592259