Нейросеть

Регулировка клапанов Foton Auman BJ4189 с двигателем Cummins ISG12E5: Руководство для начинающих (Реферат)

Нейросеть для реферата Гарантия уникальности Строго по ГОСТу Высочайшее качество Поддержка 24/7

Данный реферат представляет собой подробное руководство по регулировке клапанов двигателя Cummins ISG12E5, установленного на грузовиках Foton Auman BJ4189. Работа начинается с обзора основных принципов работы клапанного механизма и его важности для эффективной работы двигателя. Далее рассматриваются необходимые инструменты и меры предосторожности, а также пошаговая инструкция по регулировке клапанов. Особое внимание уделяется практическим аспектам и возможным проблемам, с которыми может столкнуться начинающий механик.

Результаты:

В результате изучения данной работы учащиеся получат практические навыки и теоретические знания, необходимые для самостоятельной регулировки клапанов двигателя Cummins ISG12E5.

Актуальность:

Своевременная и корректная регулировка клапанов является критически важной для поддержания оптимальной производительности, экономичности и долговечности двигателя, что делает данную тему актуальной для студентов и начинающих механиков.

Цель:

Целью данного реферата является предоставление четкого и понятного руководства по регулировке клапанов двигателя Cummins ISG12E5, предназначенного для начинающих специалистов.

Наименование образовательного учреждения

Реферат

на тему

Регулировка клапанов Foton Auman BJ4189 с двигателем Cummins ISG12E5: Руководство для начинающих

Выполнил: ФИО

Руководитель: ФИО

Содержание

  • Введение 1
  • Теоретические основы работы клапанного механизма 2
    • - Функции и компоненты клапанного механизма 2.1
    • - Цикл работы двигателя и фазы газораспределения 2.2
    • - Причины и последствия некорректной регулировки клапанов 2.3
  • Инструменты и материалы для регулировки клапанов 3
    • - Необходимый инструментарий для работы 3.1
    • - Подготовка к работе: меры предосторожности 3.2
    • - Выбор и подготовка расходных материалов 3.3
  • Пошаговое руководство по регулировке клапанов 4
    • - Подготовка двигателя и определение такта сжатия 4.1
    • - Измерение и регулировка зазоров клапанов 4.2
    • - Проверка результатов и заключительные рекомендации 4.3
  • Практические примеры и анализ данных 5
    • - Анализ типичных проблем 5.1
    • - Случаи из практики и сравнение результатов 5.2
    • - Влияние регулировки на параметры работы двигателя 5.3
  • Заключение 6
  • Список литературы 7

Введение

Содержимое раздела

В данном разделе представлено введение в тему регулировки клапанов двигателя Cummins ISG12E5, установленного на грузовиках Foton Auman BJ4189. Обосновывается актуальность темы, описывается роль клапанного механизма в работе двигателя и его влияние на общую производительность. Также указывается цель работы и ее структура. Этот раздел предназначен для ознакомления учащихся с общей концепцией исследования и его значимостью в контексте технического обслуживания грузовых автомобилей.

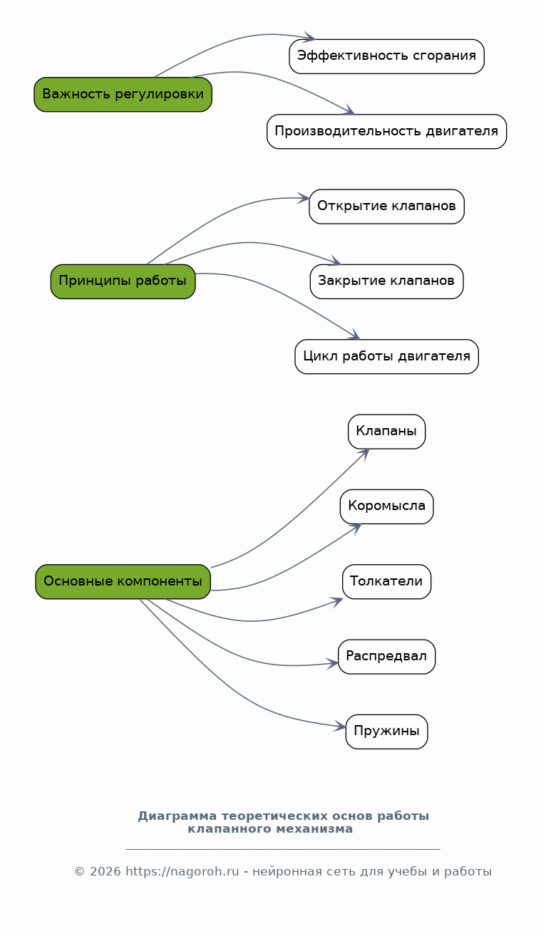
Теоретические основы работы клапанного механизма

Содержимое раздела

В этом разделе рассматриваются теоретические аспекты работы клапанного механизма двигателя. Дается описание основных компонентов: клапанов, коромысел, толкателей, распредвала и пружин. Объясняются принципы работы механизма, включая процессы открытия и закрытия клапанов в соответствии с циклом работы двигателя. Рассматривается важность правильного взаимодействия компонентов и его влияние на эффективность сгорания топлива и общую производительность двигателя. Особое внимание уделяется причинам необходимости регулировки клапанов.

    Функции и компоненты клапанного механизма

    Содержимое раздела

    В этом подразделе детально рассматриваются функции клапанного механизма, включая впуск и выпуск газов, а также роль каждого компонента в этом процессе. Описываются материалы, из которых изготавливаются клапаны, их форма и конструкция. Раскрывается принцип работы коромысел, толкателей, распредвала и пружин, а также их взаимосвязь. Это позволит учащимся понять, как каждый элемент влияет на общую производительность двигателя.

    Цикл работы двигателя и фазы газораспределения

    Содержимое раздела

    Рассматриваются фазы работы четырехтактного двигателя: впуск, сжатие, сгорание и выпуск. Подробно описывается, как клапаны управляют газообменом в цилиндрах на каждом этапе. Объясняется понятие фаз газораспределения, их важность для эффективности работы двигателя и влияние на параметры, требующие регулировки клапанов. Это понимание необходимо для осознания важности точной регулировки.

    Причины и последствия некорректной регулировки клапанов

    Содержимое раздела

    В данном подразделе рассматриваются причины, приводящие к необходимости регулировки клапанов, такие как износ компонентов, температурные деформации и прочие факторы. Обсуждаются последствия: снижение мощности двигателя, увеличение расхода топлива, затрудненный запуск, повышенный шум и сокращение срока службы двигателя. Дается представление о важности своевременной регулировки для предотвращения серьезных поломок.

Инструменты и материалы для регулировки клапанов

Содержимое раздела

Раздел посвящен необходимым инструментам и материалам для выполнения регулировки клапанов. Перечисляются необходимые инструменты: наборы ключей, динамометрические ключи, щупы, измерительные приборы. Описывается процедура выбора и подготовки инструментов. Рассматриваются требования к хранению инструментов и техники безопасности. Также рассказывается о материалах, которые могут понадобиться для процесса, включая смазочные материалы и расходные элементы, и даются рекомендации по их выбору.

    Необходимый инструментарий для работы

    Содержимое раздела

    В этом разделе представлен перечень инструментов, необходимых для регулировки клапанов, таких как щупы, наборы ключей, динамометрические ключи и прочие специфические инструменты. Объясняется, для чего используется каждый инструмент, и даются рекомендации по выбору инструмента с учетом его характеристик и соответствия требованиям производителя двигателя. Подчеркивается важность качественных инструментов для точности работы.

    Подготовка к работе: меры предосторожности

    Содержимое раздела

    Рассматриваются меры предосторожности, которые необходимо соблюдать перед началом регулировки, включая отключение аккумулятора и идентификацию рабочей зоны. Обсуждаются вопросы техники безопасности при работе с двигателем, включая защиту от ожогов и травм. Предоставляется информация о подготовке автомобиля к процедуре, включая доступ к двигателю и его компонентам.

    Выбор и подготовка расходных материалов

    Содержимое раздела

    Описываются расходные материалы, необходимые для регулировки клапанов, такие как смазочные материалы, прокладки и уплотнители. Даются рекомендации по выбору материалов, соответствующих спецификациям двигателя Cummins ISG12E5. Рассматривается процесс подготовки материалов перед началом работы, включая проверку срока годности и условий хранения.

Пошаговое руководство по регулировке клапанов

Содержимое раздела

Этот раздел представляет собой пошаговую инструкцию по проведению регулировки клапанов двигателя Cummins ISG12E5. Подробно описываются все этапы: подготовка двигателя, определение такта сжатия, измерение зазоров, регулировка и проверка. Каждый шаг сопровождается пояснениями и иллюстрациями для лучшего понимания. Особое внимание уделяется моментам, на которые следует обратить внимание, и возможным трудностям при выполнении процедуры.

    Подготовка двигателя и определение такта сжатия

    Содержимое раздела

    Этот подраздел содержит инструкцию по подготовке двигателя к регулировке. Описываются этапы: прогрев двигателя, отключение систем, обеспечивающих питание и управление. Затем подробно объясняется процесс нахождения такта сжатия для каждого цилиндра, используя признаки, указывающие на правильное положение поршня, например, положение меток на шкиве коленчатого вала или метки на маховике двигателя.

    Измерение и регулировка зазоров клапанов

    Содержимое раздела

    Детально описывается процесс измерения зазоров клапанов с использованием щупов. Даются рекомендации по выбору правильного щупа для каждого клапана. Представлены инструкции по регулировке зазоров: ослабление контргайки, регулировка винта и закрепление контргайки с требуемым усилием. Объясняются методы проверки точности регулировки.

    Проверка результатов и заключительные рекомендации

    Содержимое раздела

    Рассматриваются методы проверки правильности выполненной регулировки, включая визуальный осмотр и, если возможно, диагностические тесты. Обсуждаются заключительные шаги: сборка компонентов, подключение систем. Даются практические рекомендации по регулярному техническому обслуживанию и контролю за состоянием клапанного механизма для обеспечения долговечности работы двигателя.

Практические примеры и анализ данных

Содержимое раздела

В этом разделе представлены практические примеры и анализ данных, полученных в ходе регулировки клапанов на автомобилях Foton Auman BJ4189 с двигателем Cummins ISG12E5. Рассматриваются конкретные случаи, приводятся результаты измерений до и после регулировки, обсуждаются различия в производительности двигателя. Оценивается влияние регулировки на различные параметры: мощность, расход топлива, шум. Приводятся графические данные и таблицы для наглядности.

    Анализ типичных проблем

    Содержимое раздела

    Рассматриваются наиболее часто встречающиеся проблемы при регулировке клапанов и их причины. Обсуждаются ошибки, допущенные при выполнении процедуры, и способы их исправления. Анализируются данные, полученные на различных двигателях, для выявления закономерностей и выработки рекомендаций по предотвращению проблем. Подчеркивается важность диагностики.

    Случаи из практики и сравнение результатов

    Содержимое раздела

    Представлены конкретные примеры регулировки клапанов, включая описания условий эксплуатации автомобилей, пробега, предыстории поломок и предпринятых действий. Сравниваются показатели работы двигателя до и после регулировки, оценивается влияние процедуры на различные параметры производительности. Приводятся реальные данные диагностики.

    Влияние регулировки на параметры работы двигателя

    Содержимое раздела

    Детальный анализ влияния регулировки клапанов на различные параметры работы двигателя: мощность, расход топлива, уровень шума и выбросы вредных веществ. Представлены статистические данные и графики, иллюстрирующие изменение этих параметров до и после регулировки. Анализируется эффективность проведенных процедур и делается вывод о целесообразности регулировки.

Заключение

Содержимое раздела

В заключении обобщаются основные результаты работы. Подводятся итоги по проведенному исследованию, делаются выводы о влиянии регулировки клапанов на производительность и долговечность двигателя Cummins ISG12E5. Подчеркивается важность правильного выполнения процедуры для обеспечения эффективной работы транспортного средства. Оценивается практическая значимость исследования для начинающих специалистов.

Список литературы

Содержимое раздела

В данном разделе представлен перечень использованных источников: книги, статьи, техническая документация и интернет-ресурсы, посвященные теме регулировки клапанов двигателя Cummins ISG12E5 и техническому обслуживанию грузовых автомобилей Foton Auman BJ4189. Список оформлен в соответствии со стандартами библиографического описания. Это обеспечивает точность и возможность быстрого получения дополнительной информации.

Получи Такой Реферат

До 90% уникальность
Готовый файл Word
Оформление по ГОСТ
Список источников по ГОСТ
Таблицы и схемы
Презентация

Создать Реферат на любую тему за 5 минут

Создать

#5439506