Нейросеть

Рекламная деятельность в Вооружённых Силах Российской Федерации: Анализ и перспективы (Реферат)

Нейросеть для реферата Гарантия уникальности Строго по ГОСТу Высочайшее качество Поддержка 24/7

Данный реферат посвящен всестороннему исследованию рекламной деятельности в Вооружённых Силах Российской Федерации. Рассматриваются особенности и специфика рекламных кампаний, направленных на привлечение контрактников, повышение престижа военной службы и формирование положительного имиджа армии. Анализируются основные каналы распространения информации, применяемые методы и стратегии, а также их эффективность. Особое внимание уделяется влиянию рекламных инструментов на общественное мнение и мотивацию граждан к службе в рядах ВС РФ. Изучены правовые аспекты и этические принципы, регулирующие рекламную деятельность в военном секторе.

Результаты:

Работа позволит выявить основные тенденции и предложить рекомендации по оптимизации рекламных стратегий в целях повышения эффективности деятельности Вооружённых Сил Российской Федерации.

Актуальность:

Исследование актуально в связи с потребностью в эффективных подходах к формированию положительного имиджа Вооруженных Сил и привлечению квалифицированных кадров.

Цель:

Целью работы является анализ текущего состояния рекламной деятельности в Вооружённых Силах Российской Федерации и разработка рекомендаций по её совершенствованию.

Наименование образовательного учреждения

Реферат

на тему

Рекламная деятельность в Вооружённых Силах Российской Федерации: Анализ и перспективы

Выполнил: ФИО

Руководитель: ФИО

Содержание

  • Введение 1
  • Теоретические основы рекламной деятельности 2
    • - Определение, функции и виды рекламы 2.1
    • - Модели коммуникации и разработка рекламных стратегий 2.2
    • - Целевая аудитория и мотивация к военной службе 2.3
  • Правовые основы регулирования рекламной деятельности 3
    • - Законодательство Российской Федерации о рекламе 3.1
    • - Специфика регулирования рекламы военной службы 3.2
    • - Этические аспекты и ответственность в рекламе 3.3
  • Каналы и инструменты рекламной деятельности в ВС РФ 4
    • - Традиционные каналы: телевидение, печатные СМИ 4.1
    • - Современные каналы: интернет, социальные сети, наружная реклама 4.2
    • - Инструменты: слоганы, образы, мероприятия 4.3
  • Практический анализ рекламных кампаний 5
    • - Анализ конкретных рекламных кампаний 5.1
    • - Оценка эффективности рекламных материалов 5.2
    • - Сравнительный анализ и выводы 5.3
  • Заключение 6
  • Список литературы 7

Введение

Содержимое раздела

В вводной части реферата обосновывается актуальность выбранной темы, определяется цель исследования и формулируются задачи, которые предстоит решить. Описывается методология и методы исследования, используемые в работе. Определяется практическая значимость исследования для Вооруженных Сил Российской Федерации, а также для более широкой аудитории, интересующейся вопросами военной рекламы. Обозначается структура работы и кратко представляется содержание каждого раздела.

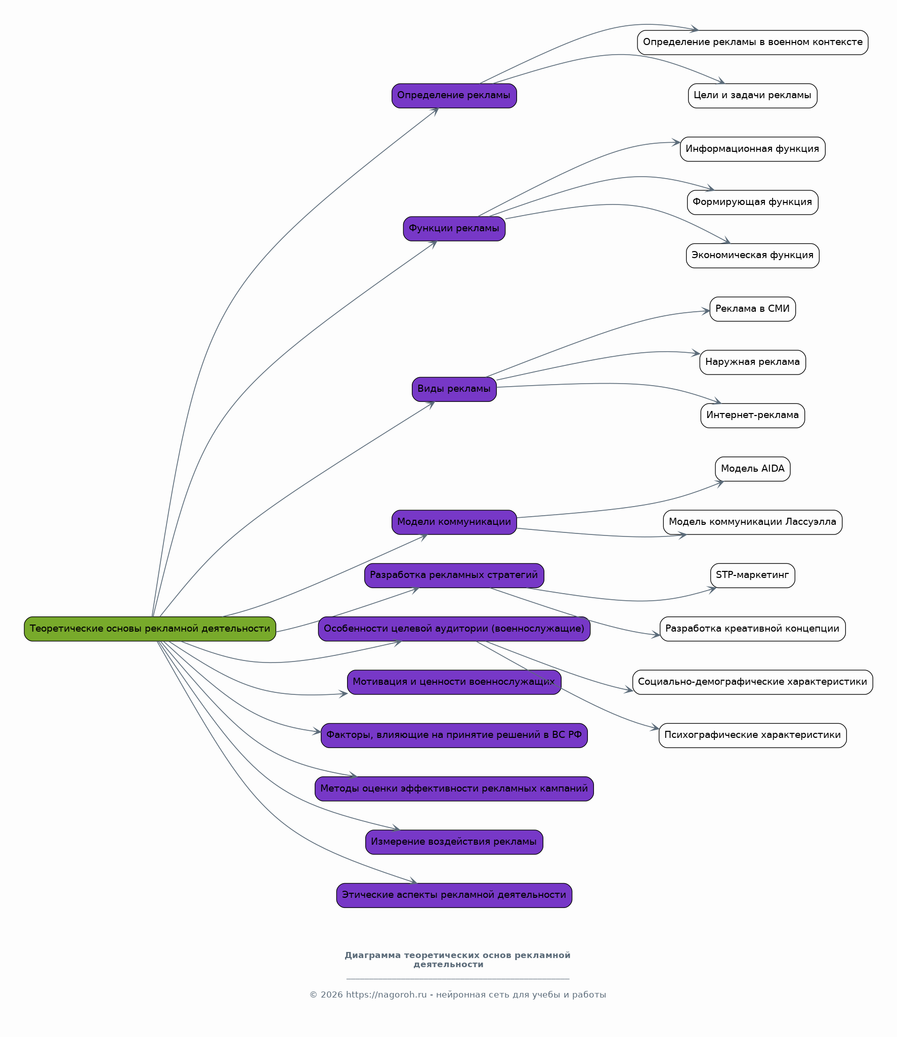
Теоретические основы рекламной деятельности

Содержимое раздела

В данном разделе рассматриваются теоретические аспекты рекламной деятельности, включая определение рекламы, её функции и виды. Анализируются основные модели коммуникации и подходы к разработке рекламных стратегий. Рассматриваются особенности целевой аудитории в контексте военной службы, мотивации и ценности, влияющие на принятие решений. Изучаются методы оценки эффективности рекламных кампаний и подходы к измерению их воздействия на целевую аудиторию, а также этические аспекты рекламной деятельности.

    Определение, функции и виды рекламы

    Содержимое раздела

    В данном подразделе подробно рассматривается понятие рекламы, ее основные функции в обществе и бизнесе. Анализируются различные виды рекламы, их классификация по каналам распространения, целевой аудитории и поставленным задачам. Выделяются особенности военной рекламы, ее отличия от коммерческой и социальной рекламы, а также ее влияние на имидж вооруженных сил и отношение к военной службе.

    Модели коммуникации и разработка рекламных стратегий

    Содержимое раздела

    В этом подразделе анализируются основные модели коммуникации, применяемые в рекламе, такие как модель AIDA и другие. Рассматриваются этапы разработки рекламной стратегии, включая определение целей, целевой аудитории, позиционирования. Обсуждаются методы выбора каналов коммуникации и разработки рекламных сообщений, учитывая особенности целевой аудитории и задачи военной рекламы. Раскрываются методы оценки эффективности рекламных кампаний.

    Целевая аудитория и мотивация к военной службе

    Содержимое раздела

    В данном разделе рассматриваются особенности целевой аудитории военной рекламы, включая возраст, образование, социальное положение и ценности. Анализируются факторы мотивации к военной службе, такие как патриотизм, карьерные возможности. Изучаются методы сегментации целевой аудитории для более эффективного таргетирования рекламных сообщений. Оценивается влияние различных типов рекламы на формирование положительного образа военной службы.

Правовые основы регулирования рекламной деятельности

Содержимое раздела

Раздел посвящен анализу нормативно-правовых актов, регулирующих рекламную деятельность в Российской Федерации, с акцентом на специфику военной рекламы. Рассматриваются основные законодательные акты, определяющие принципы и ограничения рекламы. Анализируются особенности рекламы военной службы, включая требования к содержанию, каналам распространения и целевой аудитории. Изучаются вопросы этики рекламы и ответственности за нарушение законодательства.

    Законодательство Российской Федерации о рекламе

    Содержимое раздела

    В данном подразделе рассматриваются основные законодательные акты, регулирующие рекламную деятельность в России, включая Федеральный закон «О рекламе». Анализируются основные принципы и требования, предъявляемые к рекламе, такие как достоверность, этичность и соответствие моральным нормам. Рассматриваются изменения и дополнения в законодательстве, влияющие на рекламу, включая военную.

    Специфика регулирования рекламы военной службы

    Содержимое раздела

    В этом подразделе рассматриваются особенности регулирования рекламы военной службы, включая требования к содержанию рекламных материалов. Анализируются ограничения на использование определенных образов и информации. Изучаются вопросы защиты персональных данных в контексте рекламных кампаний по набору на военную службу. Рассматриваются требования к каналам распространения рекламы и контролю за соблюдением законодательства.

    Этические аспекты и ответственность в рекламе

    Содержимое раздела

    В данном разделе рассматриваются этические аспекты рекламной деятельности, включая принципы честности, достоверности и социальной ответственности. Анализируются вопросы защиты прав потребителей и недопущения дискриминации. Рассматриваются механизмы саморегулирования рекламной деятельности и ответственность за нарушение законодательства о рекламе. Обсуждаются этические принципы военной рекламы.

Каналы и инструменты рекламной деятельности в ВС РФ

Содержимое раздела

В данном разделе анализируются основные каналы и инструменты, используемые для рекламной деятельности в Вооружённых Силах Российской Федерации. Рассматриваются традиционные и современные методы: телевидение, интернет, социальные сети и наружная реклама. Подробно изучается эффективность каждого канала, его преимущества и недостатки. Анализируются особенности использования различных инструментов в зависимости от целей рекламной кампании и целевой аудитории.

    Традиционные каналы: телевидение, печатные СМИ

    Содержимое раздела

    В данном подразделе рассматриваются традиционные каналы распространения рекламы, такие как телевидение, радио и печатные СМИ. Анализируются их особенности, преимущества и недостатки. Изучается роль телевидения и радио в формировании общественного мнения о военной службе. Рассматриваются примеры успешных рекламных кампаний в печатных СМИ и на телевидении, а также их эффективность.

    Современные каналы: интернет, социальные сети, наружная реклама

    Содержимое раздела

    В данном подразделе рассматриваются современные каналы распространения рекламы, такие как интернет, социальные сети и наружная реклама. Анализируются особенности использования социальных сетей для продвижения информации о военной службе. Изучается применение наружной рекламы, включая баннеры, билборды и другие форматы. Оценивается эффективность каждого канала и их влияние на целевую аудиторию.

    Инструменты: слоганы, образы, мероприятия

    Содержимое раздела

    В данном разделе рассматриваются различные инструменты рекламной деятельности, такие как слоганы, образы и организация мероприятий. Анализируется роль слоганов в формировании привлекательного образа военной службы. Изучаются особенности использования визуальных образов и креативных решений в рекламе. Рассматривается организация мероприятий, направленных на повышение престижа военной службы и привлечение потенциальных контрактников.

Практический анализ рекламных кампаний

Содержимое раздела

В этом разделе проводится практический анализ конкретных рекламных кампаний, реализованных в Вооружённых Силах Российской Федерации. Анализируются цели, задачи, целевая аудитория и эффективность рекламных материалов. Оценивается креативная составляющая и используемые каналы распространения. Результаты анализа сопоставляются с результатами других аналогичных кампаний. Выявляются сильные и слабые стороны использованных стратегий.

    Анализ конкретных рекламных кампаний

    Содержимое раздела

    В данном подразделе проводится детальный анализ нескольких конкретных рекламных кампаний, реализованных в Вооружённых Силах РФ. Рассматриваются цели и задачи каждой кампании, целевая аудитория и используемые каналы коммуникации. Анализируются рекламные материалы, слоганы, визуальные образы и применяемые маркетинговые инструменты. Оценивается соответствие кампаний поставленным целям.

    Оценка эффективности рекламных материалов

    Содержимое раздела

    В этом подразделе оценивается эффективность рекламных материалов, используемых в проанализированных рекламных кампаниях. Изучаются методы оценки эффективности, такие как охват аудитории, частота показов и вовлеченность. Анализируются показатели, такие как узнаваемость бренда, отношение к военной службе и мотивация к заключению контракта. Оценивается влияние кампаний на общественное мнение.

    Сравнительный анализ и выводы

    Содержимое раздела

    В данном подразделе проводится сравнительный анализ проанализированных рекламных кампаний. Выявляются общие тенденции и различия в подходах к рекламе. Формулируются выводы об эффективности различных стратегий и инструментов. Оценивается влияние рекламных кампаний на формирование положительного образа военной службы. Предлагаются рекомендации по совершенствованию рекламной деятельности.

Заключение

Содержимое раздела

В заключительной части работы подводятся итоги исследования, обобщаются основные выводы и результаты. Кратко излагаются основные положения и достижения, полученные в ходе исследования. Оценивается достижение поставленной цели исследования и степень решения задач. Формулируются рекомендации по улучшению рекламной деятельности в Вооружённых Силах Российской Федерации и определяются перспективы дальнейших исследований.

Список литературы

Содержимое раздела

В данном разделе представлен список использованной литературы, включая нормативные правовые акты, монографии, статьи из научных журналов, материалы конференций и интернет-ресурсы, использованные в процессе подготовки реферата и цитируемые в тексте. Список оформляется в соответствии с требованиями и стандартами библиографического описания. Указывается полное библиографическое описание каждого источника.

Получи Такой Реферат

До 90% уникальность
Готовый файл Word
Оформление по ГОСТ
Список источников по ГОСТ
Таблицы и схемы
Презентация

Создать Реферат на любую тему за 5 минут

Создать

#5461058