Нейросеть

Роль Технической Механики в Профессиональной Деятельности Строителя: Теория и Практика (Реферат)

Нейросеть для реферата Гарантия уникальности Строго по ГОСТу Высочайшее качество Поддержка 24/7

Данный реферат посвящен изучению фундаментальной роли технической механики в строительной профессии. Рассмотрены основные принципы и законы механики, необходимые для понимания процессов, происходящих в строительных конструкциях. Особое внимание уделено прикладному аспекту, демонстрирующему, как механические знания применяются при проектировании, расчете и возведении зданий и сооружений. Проанализированы примеры практического использования теоретических знаний для решения конкретных задач строительства.

Результаты:

В результате исследования будет сформировано понимание взаимосвязи между теоретическими основами технической механики и практическим применением полученных знаний в строительной сфере.

Актуальность:

Актуальность исследования обусловлена необходимостью глубокого понимания механических принципов для обеспечения надежности, безопасности и долговечности строительных объектов.

Цель:

Целью работы является систематизация знаний о роли технической механики в строительстве и демонстрация ее практической значимости.

Наименование образовательного учреждения

Реферат

на тему

Роль Технической Механики в Профессиональной Деятельности Строителя: Теория и Практика

Выполнил: ФИО

Руководитель: ФИО

Содержание

  • Введение 1
  • Основные понятия и законы технической механики 2
    • - Силы и моменты: основы статики 2.1
    • - Напряжения и деформации: прочность материалов 2.2
    • - Кинематика и динамика: движение конструкций 2.3
  • Механические свойства строительных материалов 3
    • - Бетон: прочность и долговечность 3.1
    • - Сталь: свойства и применение 3.2
    • - Древесина: особенности и применение 3.3
  • Механика конструкций 4
    • - Расчет балок и рам 4.1
    • - Анализ ферм и арок 4.2
    • - Численное моделирование конструкций 4.3
  • Практическое применение технической механики в строительстве 5
    • - Расчет фундамента здания 5.1
    • - Проектирование несущих конструкций 5.2
    • - Анализ и расчет строительных конструкций на прочность и устойчивость 5.3
  • Заключение 6
  • Список литературы 7

Введение

Содержимое раздела

Введение к реферату, посвященному взаимосвязи технической механики и профессии строителя, определяет актуальность темы и подчеркивает важность знаний механики для специалистов строительной отрасли. Описываются цели и задачи исследования, а также структура работы. Раскрывается значимость изучения данной темы для формирования профессиональных компетенций будущих строителей, обосновывается актуальность темы в свете современных требований к строительству.

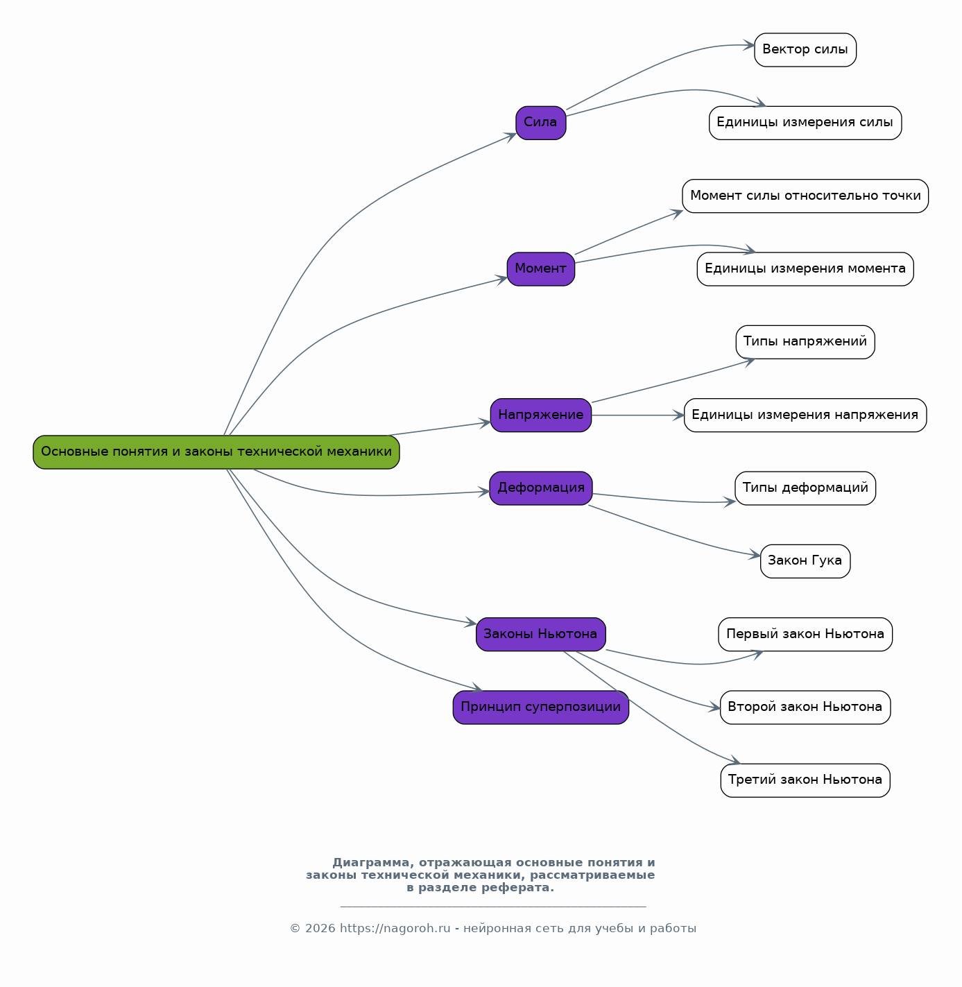
Основные понятия и законы технической механики

Содержимое раздела

Этот раздел представляет собой фундамент теоретических знаний, необходимых для понимания последующих разделов. Рассматриваются ключевые понятия: сила, момент, напряжение, деформация, а также основные законы механики, такие как законы Ньютона и принцип суперпозиции. Определяются типы нагрузок и виды деформаций строительных материалов. Раздел служит базой для анализа механического поведения строительных конструкций и позволяет прогнозировать их эксплуатационные характеристики.

    Силы и моменты: основы статики

    Содержимое раздела

    В данном подразделе рассматриваются понятия силы и момента, их характеристики и способы представления, а также условия равновесия сил и моментов, как основы статики. Будут раскрыты принципы сложения и разложения сил, построение эпюр моментов. Особое внимание уделено применению статических расчетов при анализе конструкций, таких как балки и рамы. Понимание этих концепций критично для обеспечения устойчивости строительных объектов.

    Напряжения и деформации: прочность материалов

    Содержимое раздела

    Этот подраздел анализирует взаимосвязь между напряжениями и деформациями в строительных материалах, таких как бетон, сталь и древесина. Будут рассмотрены различные виды напряжений (растяжение, сжатие, сдвиг) и типы деформаций (упругие и пластические). Изучаются основные характеристики прочности материалов и методы расчета допустимых напряжений, что позволит обеспечить безопасность строительных конструкций.

    Кинематика и динамика: движение конструкций

    Содержимое раздела

    В данном подразделе рассматриваются основы кинематики и динамики, применимые к строительным конструкциям. Изучаются параметры, описывающие движение, такие как перемещение, скорость и ускорение. Рассматриваются принципы динамических расчетов, учитывающие воздействие динамических нагрузок, например, от ветра или землетрясений. Эти знания необходимы для проектирования зданий, устойчивых к сейсмическим воздействиям и другим динамическим нагрузкам.

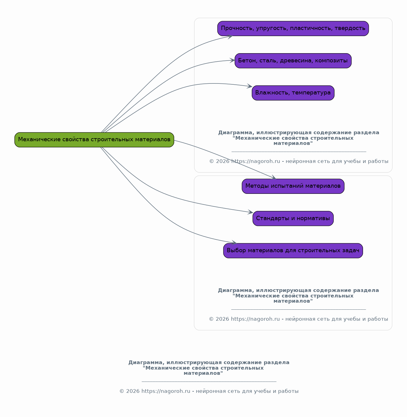
Механические свойства строительных материалов

Содержимое раздела

Данный раздел посвящен изучению механических свойств основных строительных материалов, таких как бетон, сталь, древесина и композиты. Рассматриваются их прочность, упругость, пластичность, твердость и другие характеристики. Анализируются факторы, влияющие на механические свойства материалов (например, влажность, температура). Раздел предоставляет знания, необходимые для выбора подходящих материалов для конкретных строительных задач, обеспечивая надежность и долговечность конструкций.

    Бетон: прочность и долговечность

    Содержимое раздела

    В этом подразделе подробно рассматриваются механические свойства бетона, включая его прочность на сжатие, растяжение и изгиб. Анализируются факторы, влияющие на прочность бетона, такие как состав, возраст и условия твердения. Изучаются вопросы долговечности бетона, включая устойчивость к воздействию окружающей среды. Понимание этих свойств критично для проектирования бетонных конструкций, отвечающих требованиям безопасности и долговечности.

    Сталь: свойства и применение

    Содержимое раздела

    Этот подраздел посвящен изучению механических свойств стали, включая ее прочность, пластичность, упругость и свариваемость. Рассматриваются различные марки стали и их применение в строительстве. Анализируются методы расчета стальных конструкций, учитывающие различные виды нагрузок. Знание свойств стали позволяет проектировать эффективные и надежные стальные конструкции, такие как каркасы зданий и мосты.

    Древесина: особенности и применение

    Содержимое раздела

    В данном подразделе изучаются механические свойства древесины, такие как прочность, жесткость и устойчивость к различным воздействиям. Рассматриваются особенности древесины как строительного материала, включая ее анизотропность и влияние влажности. Анализируются методы проектирования деревянных конструкций. Понимание свойств древесины позволяет эффективно использовать ее в строительстве, обеспечивая легкость и экологичность конструкций.

Механика конструкций

Содержимое раздела

В этом разделе рассматривается применение механических принципов к анализу строительных конструкций, таких как балки, фермы, рамы и арки. Обсуждаются методы расчета прочности и устойчивости конструкций под различными нагрузками. Изучаются современные методы анализа конструкций, включая использование программного обеспечения. Раздел формирует понимание взаимосвязи между теоретическими знаниями и практическим проектированием строительных объектов.

    Расчет балок и рам

    Содержимое раздела

    Этот подраздел посвящен методам расчета балок и рам, как основных элементов строительных конструкций. Рассматриваются различные типы балок и рам, а также методы определения внутренних усилий, таких как изгибающие моменты и поперечные силы. Изучаются вопросы прочности, жесткости и устойчивости балок и рам. Знание этих методов необходимо для проектирования надежных и безопасных конструкций.

    Анализ ферм и арок

    Содержимое раздела

    В этом подразделе рассматриваются методы анализа ферм и арок, как распространенных типов строительных конструкций. Обсуждаются принципы расчета усилий в элементах ферм и арок, а также методы определения прогибов. Изучаются вопросы устойчивости и деформативности этих конструкций. Знания позволяют проектировать эффективные и экономичные конструкции, способные выдерживать высокие нагрузки.

    Численное моделирование конструкций

    Содержимое раздела

    В данном подразделе рассматривается применение численных методов, таких как метод конечных элементов (МКЭ), для анализа строительных конструкций. Обсуждаются принципы МКЭ и его применение для решения сложных инженерных задач. Изучаются возможности программного обеспечения для моделирования и анализа конструкций. Знание этих методов позволяет проектировать все более сложные и эффективные конструкции.

Практическое применение технической механики в строительстве

Содержимое раздела

Данный раздел демонстрирует применение теоретических знаний технической механики на практике, рассматривая конкретные примеры проектов и задач, с которыми сталкиваются строители. Анализируются расчеты конструкций, выбор материалов и методы обеспечения прочности и устойчивости зданий. Рассматриваются примеры применения механики при проектировании, строительстве и эксплуатации зданий и сооружений.

    Расчет фундамента здания

    Содержимое раздела

    В этом подразделе рассматриваются практические аспекты расчета фундаментов зданий, с использованием принципов технической механики. Анализируются нагрузки, действующие на фундамент, и методы расчета его прочности и устойчивости. Рассматриваются различные типы фундаментов и их особенности. Приводятся примеры конкретных расчетов и выбора материалов.

    Проектирование несущих конструкций

    Содержимое раздела

    Этот подраздел посвящен проектированию несущих конструкций зданий, таких как каркасы, стены и перекрытия. Рассматриваются методы расчета прочности и устойчивости этих конструкций, с учетом различных нагрузок и воздействий. Анализируются примеры проектирования различных типов зданий. Акцент делается на применении теоретических знаний механики для решения практических проектных задач.

    Анализ и расчет строительных конструкций на прочность и устойчивость

    Содержимое раздела

    В этом подразделе рассматриваются методы анализа строительных конструкций на прочность и устойчивость, с использованием принципов технической механики. Обсуждаются методы расчета различных конструкций, включая балки, фермы и рамы. Анализируются примеры расчетов для конкретных строительных объектов. Акцент делается на практических аспектах применения знаний механики в строительстве.

Заключение

Содержимое раздела

В заключении обобщаются основные выводы, полученные в ходе исследования, и подчеркивается роль технической механики в строительной профессии. Оценивается значимость знаний механики для обеспечения безопасности, надежности и долговечности строительных объектов. Подводятся итоги и формулируются перспективы дальнейших исследований в этой области.

Список литературы

Содержимое раздела

В списке литературы приводятся источники, использованные при написании реферата, включая учебники, научные статьи и другие материалы, подтверждающие информацию и анализ, представленные в работе. Список составлен в соответствии с требованиями к оформлению списка литературы.

Получи Такой Реферат

До 90% уникальность
Готовый файл Word
Оформление по ГОСТ
Список источников по ГОСТ
Таблицы и схемы
Презентация

Создать Реферат на любую тему за 5 минут

Создать

#5519001