Нейросеть

Рост и развитие новорожденных детей на первом году жизни: Медицинский и физиологический аспекты (Реферат)

Нейросеть для реферата Гарантия уникальности Строго по ГОСТу Высочайшее качество Поддержка 24/7

Данный реферат посвящен всестороннему исследованию процесса роста и развития младенцев в течение первого года жизни. Работа рассматривает ключевые этапы физического развития, включая увеличение роста, веса и окружности головы, а также развитие моторики и сенсорных систем. Особое внимание уделяется влиянию питания, генетических факторов и окружающей среды на процессы роста и развития. Кроме того, анализируются возможные отклонения и риски, связанные с замедлением или нарушением развития у младенцев.

Результаты:

Реферат предоставит глубокое понимание закономерностей роста и развития младенцев, а также позволит лучше понимать факторы, влияющие на здоровье и благополучие детей.

Актуальность:

Изучение роста и развития новорожденных имеет фундаментальное значение для педиатрии и общественного здравоохранения, поскольку раннее выявление отклонений позволяет своевременно предпринять меры для улучшения здоровья детей.

Цель:

Цель данного реферата — предоставить систематизированный обзор физиологических и медицинских аспектов роста и развития младенцев на первом году жизни.

Наименование образовательного учреждения

Реферат

на тему

Рост и развитие новорожденных детей на первом году жизни: Медицинский и физиологический аспекты

Выполнил: ФИО

Руководитель: ФИО

Содержание

  • Введение 1
  • Физиологические основы роста и развития 2
    • - Гормональная регуляция роста 2.1
    • - Клеточный рост и дифференцировка 2.2
    • - Влияние питания и окружающей среды 2.3
  • Этапы физического развития ребенка 3
    • - Нормы физического развития: рост и вес 3.1
    • - Развитие моторики и координации 3.2
    • - Развитие сенсорных систем и интеллекта 3.3
  • Факторы, влияющие на рост и развитие 4
    • - Генетические и наследственные факторы 4.1
    • - Роль питания: грудное вскармливание vs искусственное 4.2
    • - Окружающая среда и социальные условия 4.3
  • Практические примеры и клинические случаи 5
    • - Случаи нормативного развития 5.1
    • - Случаи отставания в развитии и его причины 5.2
    • - Лечение и реабилитация 5.3
  • Заключение 6
  • Список литературы 7

Введение

Содержимое раздела

Введение раскрывает актуальность темы, обосновывает выбор объекта исследования и формулирует исследовательские вопросы. В данном разделе будет представлена общая характеристика первого года жизни младенцев, описывается его значимость для дальнейшего развития ребенка. Будут обозначены основные направления, которые будут рассмотрены в данной работе, а также цели и задачи исследования, что позволит сформировать представление о структуре и содержании реферата.

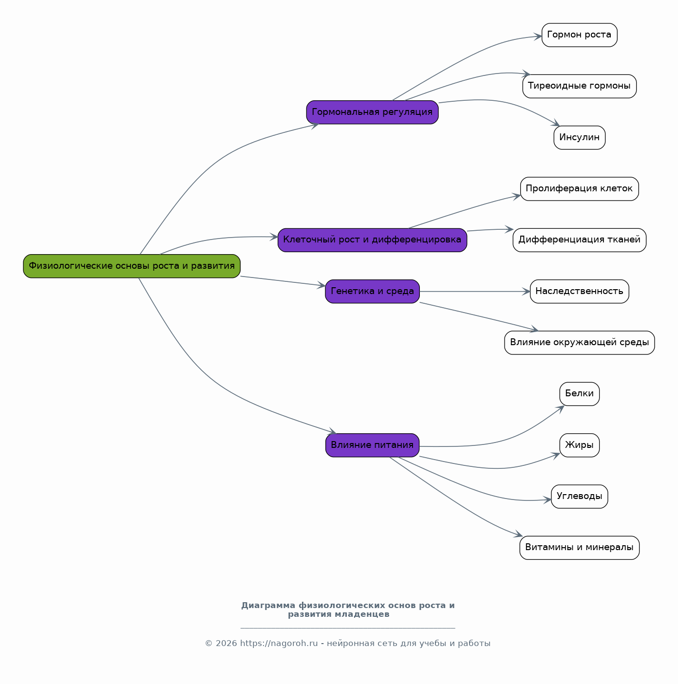
Физиологические основы роста и развития

Содержимое раздела

Этот раздел посвящен изучению физиологических процессов, лежащих в основе роста и развития младенцев. Будут рассмотрены основные гормоны, влияющие на рост. Также будут рассмотрены процессы клеточного роста и дифференцировки. Анализируется взаимодействие генетических факторов и факторов окружающей среды, влияющих на физическое развитие ребенка. Особое внимание уделяется изучению влияния питания на формирование и развитие различных систем организма.

    Гормональная регуляция роста

    Содержимое раздела

    Подробное рассмотрение роли гормонов роста, тиреоидных гормонов и других эндокринных факторов, влияющих на рост и развитие младенца. Будут рассмотрены механизмы действия этих гормонов на клеточном уровне, их влияние на метаболические процессы. Обсуждается взаимодействие гормонов, их регуляция и возможные нарушения, приводящие к отклонениям в росте и развитии. Рассматриваются методы оценки гормонального статуса.

    Клеточный рост и дифференцировка

    Содержимое раздела

    Изучение процессов клеточного роста, пролиферации и дифференцировки тканей в младенческом возрасте. Рассматриваются механизмы регуляции клеточного цикла и факторы, влияющие на дифференцировку клеток костной, мышечной и нервной тканей. Анализируется роль генетических факторов и сигнальных путей, определяющих рост и развитие организма. Особое внимание уделяется периодам, критическим для развития.

    Влияние питания и окружающей среды

    Содержимое раздела

    Изучение роли питания, включая грудное вскармливание и искусственные смеси, в процессе роста и развития ребенка в течение первого года жизни. Анализ воздействия факторов окружающей среды, таких как социальные условия, климат и экология, на здоровье младенца. Рассматривается влияние дефицита питательных веществ и неблагоприятных условий на отставание в развитии и возможные патологии.

Этапы физического развития ребенка

Содержимое раздела

Этот раздел рассматривает последовательность этапов физического развития младенцев в течение первого года жизни. Будут детально описаны изменения в росте, весе, окружности головы и груди на каждом этапе. Также будет представлен анализ развития основных систем организма, включая нервную, мускулатуру и костную системы. Особое внимание уделяется возрастной динамике моторных навыков и сенсорного развития.

    Нормы физического развития: рост и вес

    Содержимое раздела

    Обзор стандартных таблиц роста и веса для новорожденных и младенцев в разные возрастные периоды. Обсуждение факторов, влияющих на индивидуальные вариации в параметрах роста и веса, таких как пол, генетика и питание. Рассмотрение методов оценки соответствия физического развития нормам, включая использование перцентильных кривых и индексов массы тела. Обсуждаются признаки отклонений.

    Развитие моторики и координации

    Содержимое раздела

    Детальное описание этапов развития моторных навыков: от простых рефлексов до осознанных движений, таких как удержание головы, переворачивание, сидение, ползание и ходьба. Анализ роли нервной системы в координации движений. Рассмотрение влияния социальных факторов и стимуляции на развитие моторики у младенцев. Изучение примеров физических упражнений.

    Развитие сенсорных систем и интеллекта

    Содержимое раздела

    Изучение развития органов чувств, включая зрение, слух, осязание, вкус и обоняние, в течение первого года жизни младенца. Анализ формирования когнитивных навыков, восприятия, памяти и обучения. Рассмотрение влияния окружающей среды и стимуляции на сенсорное и интеллектуальное развитие. Обсуждение способов оценки развития.

Факторы, влияющие на рост и развитие

Содержимое раздела

В этом разделе рассматривается влияние различных факторов на рост и развитие младенцев. Анализируется роль генетических и наследственных факторов, включая заболевания и особенности, передающиеся от родителей. Рассматривается влияние питания, включая грудное вскармливание и искусственные смеси. Обсуждается воздействие окружающей среды и социальных условий, а также психологические факторы.

    Генетические и наследственные факторы

    Содержимое раздела

    Рассмотрение роли наследственности в формировании роста и развития. Обсуждение генетических заболеваний и особенностей, влияющих на физическое развитие ребёнка. Анализ способов выявления и диагностики генетических нарушений. Изучение роли консультаций генетиков для родителей. Обсуждение влияния хромосомных аномалий.

    Роль питания: грудное вскармливание vs искусственное

    Содержимое раздела

    Сравнение преимуществ и недостатков грудного вскармливания и искусственных смесей для младенцев. Анализ влияния состава грудного молока и искусственных смесей на рост и развитие ребёнка. Обсуждение рекомендаций по питанию для детей в разные возрастные периоды первого года жизни. Рассмотрение вопросов алиментарных заболеваний.

    Окружающая среда и социальные условия

    Содержимое раздела

    Изучение воздействия экологических факторов и условий жизни на рост и развитие младенцев. Анализ влияния социальных факторов, таких как уровень жизни, доступ к медицинской помощи и условия воспитания. Обсуждение проблем, связанных с недостаточным вниманием к потребностям ребенка. Рассмотрение роли позитивных стимулов.

Практические примеры и клинические случаи

Содержимое раздела

В этом разделе представлены практические примеры и клинические случаи, иллюстрирующие различные аспекты роста и развития младенцев. Будут рассмотрены примеры нормативного развития и случаи отклонений от нормы. Анализируются данные клинических исследований, демонстрирующие влияние различных факторов на рост и развитие. Обсуждаются методы диагностики и лечения различных состояний.

    Случаи нормативного развития

    Содержимое раздела

    Представлены примеры нормативного роста, развития моторики и сенсорных навыков у младенцев. Анализ данных медицинских осмотров и динамика физического развития. Обзор успешных примеров грудного вскармливания и оптимальных условий ухода за младенцами. Изучение примеров адаптации.

    Случаи отставания в развитии и его причины

    Содержимое раздела

    Рассмотрение примеров отставания в физическом развитии, задержки в развитии моторики и речевых навыков. Анализ причин отставания, включая генетические факторы, дефицит питания и неблагоприятные условия. Обсуждение методов ранней диагностики и коррекции нарушений. Изучение примеров реабилитации.

    Лечение и реабилитация

    Содержимое раздела

    Представлены методы лечения и реабилитации при различных нарушениях роста и развития, включая физиотерапию, коррекционное питание и медикаментозное лечение. Обсуждаются принципы ранней интервенции и роль специалистов в реабилитации. Изучение примеров успешной реабилитации.

Заключение

Содержимое раздела

В заключении будут подведены итоги проведенного исследования, обобщены основные выводы и результаты, касающиеся роста и развития младенцев на первом году жизни. Будут сформулированы основные рекомендации для родителей и медицинских работников. Также будут обозначены перспективы дальнейших исследований в этой области, предполагаемые направления исследований.

Список литературы

Содержимое раздела

В данном разделе представлен список использованной литературы, включающий научные статьи, учебные пособия, монографии и другие источники информации, которые были использованы при написании реферата.Список литературы оформлен в соответствии со стандартами библиографического описания. Это обеспечивает достоверность и подтверждение представленных в работе данных.

Получи Такой Реферат

До 90% уникальность
Готовый файл Word
Оформление по ГОСТ
Список источников по ГОСТ
Таблицы и схемы
Презентация

Создать Реферат на любую тему за 5 минут

Создать

#5676631