Нейросеть

Роторно-управляемые системы: Технологии Push the Bit и Point the Bit для Обработки Данных (Реферат)

Нейросеть для реферата Гарантия уникальности Строго по ГОСТу Высочайшее качество Поддержка 24/7

Данный реферат посвящен анализу роторно-управляемых систем, изучая концепции 'push the bit' и 'point the bit'. Рассмотрены основные принципы функционирования систем, использующих роторные механизмы для обработки данных и управления потоками информации. Особое внимание уделено применению этих технологий в различных областях, включая системы связи и управления. Работа охватывает как теоретические основы, так и практические аспекты реализации данных систем, демонстрируя их значимость в современной науке и технике.

Результаты:

Ожидается, что данное исследование предоставит понимание принципов работы роторно-управляемых систем и их практического применения.

Актуальность:

Актуальность исследования обусловлена возрастающей потребностью в эффективных и надежных системах обработки данных и управления информацией.

Цель:

Целью работы является изучение и анализ технологий 'push the bit' и 'point the bit' в контексте роторно-управляемых систем.

Наименование образовательного учреждения

Реферат

на тему

Роторно-управляемые системы: Технологии Push the Bit и Point the Bit для Обработки Данных

Выполнил: ФИО

Руководитель: ФИО

Содержание

  • Введение 1
  • Теоретические основы роторно-управляемых систем 2
    • - Принципы работы роторных механизмов 2.1
    • - Концепции 'push the bit' и 'point the bit' 2.2
    • - Математическое моделирование и анализ роторных систем 2.3
  • Архитектура и компоненты роторно-управляемых систем 3
    • - Архитектурные решения в роторных системах 3.1
    • - Компоненты роторных систем: датчики и приводы 3.2
    • - Управляющие контроллеры и программное обеспечение 3.3
  • Алгоритмы управления и обработки данных 4
    • - Алгоритмы управления движением и позиционирования 4.1
    • - Алгоритмы коррекции ошибок и обеспечения надежности 4.2
    • - Методы обработки данных и оптимизации производительности 4.3
  • Практическое применение роторно-управляемых систем 5
    • - Роторно-управляемые системы в системах связи 5.1
    • - Применение в автоматизации и робототехнике 5.2
    • - Другие области применения: примеры и анализ 5.3
  • Заключение 6
  • Список литературы 7

Введение

Содержимое раздела

Введение в реферат, определяющее предмет исследования – роторно-управляемые системы, концепции 'push the bit' и 'point the bit'. Объясняется актуальность и значимость данной темы в современном мире технологий. Формулируются основные задачи, которые будут рассмотрены в рамках исследования, а также обозначается структура работы и ожидаемые результаты. Обзор литературы и методология исследования.

Теоретические основы роторно-управляемых систем

Содержимое раздела

Этот раздел закладывает фундамент понимания роторно-управляемых систем. Будут рассмотрены базовые принципы работы роторных механизмов, их классификация и основные характеристики. Обсуждаются принципы кодирования и передачи данных в контексте систем 'push the bit' и 'point the bit', а также основные алгоритмы управления роторными устройствами. Будет осуществлен анализ преимуществ и недостатков различных типов роторных систем, их области применения.

    Принципы работы роторных механизмов

    Содержимое раздела

    Рассматриваются физические основы и принципы функционирования роторных механизмов, используемых в системах управления данными. Обсуждаются различные типы роторов, их конструктивные особенности и технические характеристики. Анализируются факторы, влияющие на производительность и надежность работы роторных устройств, а также способы их оптимизации. Предоставляются примеры конкретных реализаций.

    Концепции 'push the bit' и 'point the bit'

    Содержимое раздела

    Детально изучаются ключевые концепции 'push the bit' и 'point the bit' в контексте обработки и управления данными. Анализируются методы реализации данных концепций в различных роторных системах. Обсуждаются алгоритмы и протоколы, используемые для эффективной передачи и обработки информации, а также их влияние на общую производительность системы. Рассматриваются примеры практического применения.

    Математическое моделирование и анализ роторных систем

    Содержимое раздела

    Представлены методы математического моделирования роторных систем, включая анализ динамики, устойчивости и оптимальности. Обсуждаются подходы к оценке производительности и надежности. Рассматриваются различные методы анализа данных, получаемых из работы роторных систем, а также способы оптимизации их работы на основе полученных результатов. Дается обзор наиболее распространенных математических моделей.

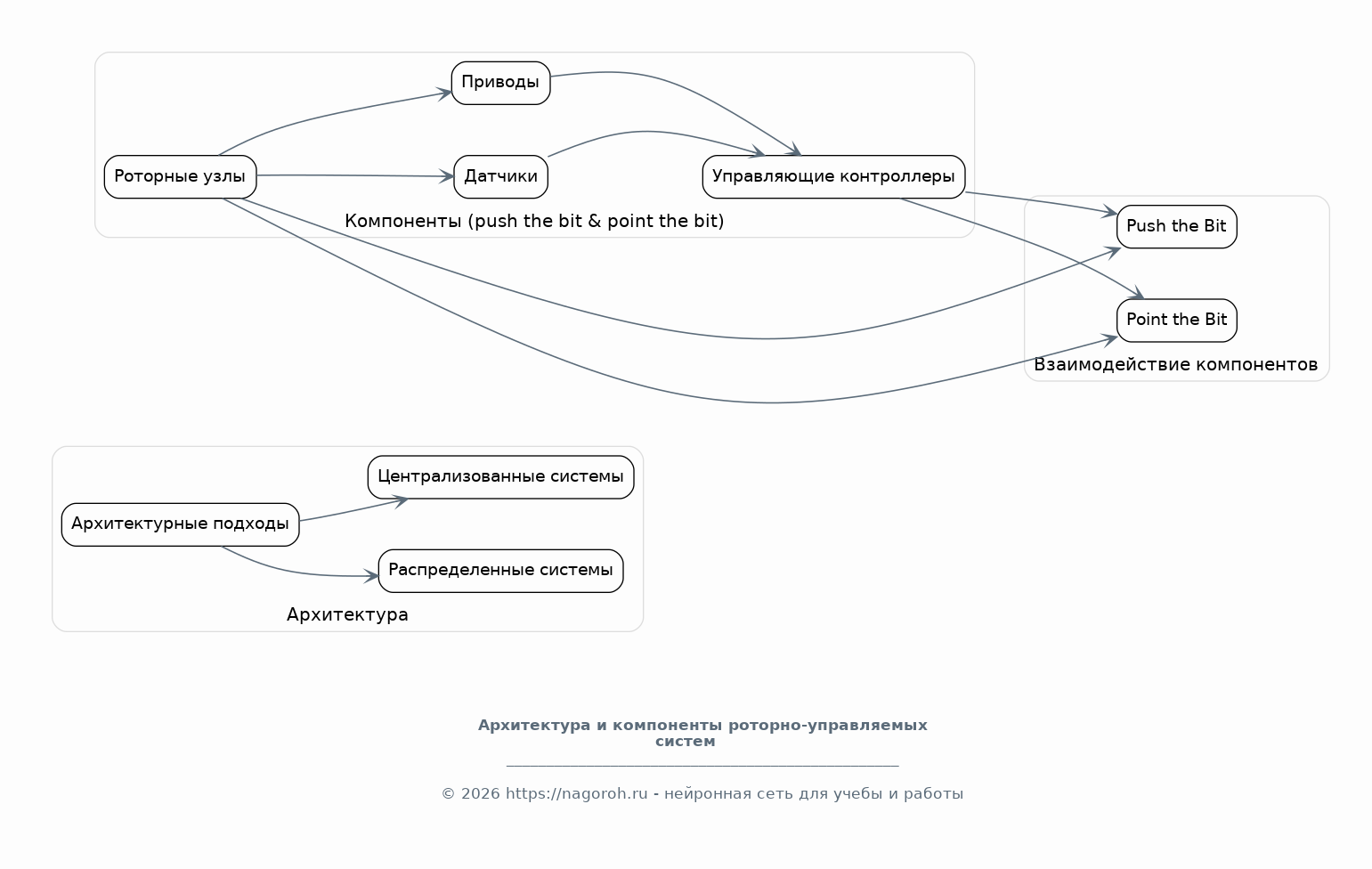
Архитектура и компоненты роторно-управляемых систем

Содержимое раздела

Этот раздел посвящен изучению архитектуры и основных компонентов, составляющих роторно-управляемые системы. Рассматриваются различные архитектурные подходы, включая распределенные и централизованные системы. Анализируются основные компоненты, такие как роторные узлы, датчики, приводы и управляющие контроллеры. Особое внимание уделяется принципам взаимодействия между этими компонентами в системах 'push the bit' и 'point the bit'.

    Архитектурные решения в роторных системах

    Содержимое раздела

    Детальный анализ различных архитектур роторно-управляемых систем, включая их преимущества и недостатки. Обсуждаются распределенные, централизованные и гибридные архитектуры, а также их применение в системах 'push the bit' и 'point the bit'. Рассматриваются вопросы масштабируемости, надежности и производительности различных архитектурных решений, подкрепленные примерами практического применения.

    Компоненты роторных систем: датчики и приводы

    Содержимое раздела

    Изучение основных компонентов роторно-управляемых систем, включая различные типы датчиков и приводов. Анализируются принципы работы, характеристики и способы интеграции современных датчиков (энкодеров, акселерометров и др.). Рассматриваются различные типы приводов, их управляющие принципы, а также методы оптимизации работы.

    Управляющие контроллеры и программное обеспечение

    Содержимое раздела

    Обзор управляющих контроллеров, используемых в роторных системах, включая микроконтроллеры, ПЛИС и промышленные компьютеры. Анализируются различные операционные системы и программные решения. Рассматриваются алгоритмы управления, методы отладки и тестирования, а также вопросы безопасности, связанные с программным обеспечением роторных систем. Приводится обзор лучших практик.

Алгоритмы управления и обработки данных

Содержимое раздела

Этот раздел посвящен анализу алгоритмов управления и обработки данных в роторно-управляемых системах. Рассматриваются различные алгоритмы управления движением, алгоритмы коррекции ошибок и методы оптимизации производительности. Обсуждаются методы обработки данных, такие как фильтрация, сжатие и кодирование. Особое внимание уделяется применению алгоритмов в системах 'push the bit' и 'point the bit'.

    Алгоритмы управления движением и позиционирования

    Содержимое раздела

    Рассматриваются различные алгоритмы управления движением роторных механизмов. Анализируются методы позиционирования, траекторного планирования и управления скоростью. Обсуждаются методы компенсации ошибок, возникающих в процессе работы, а также методы повышения точности и стабильности. Рассматриваются примеры практической реализации.

    Алгоритмы коррекции ошибок и обеспечения надежности

    Содержимое раздела

    Изучаются методы коррекции ошибок, используемые в роторно-управляемых системах для обеспечения надежности. Анализируются алгоритмы обнаружения и исправления ошибок, а также методы резервирования и горячего резервирования. Обсуждаются подходы к мониторингу состояния системы и профилактическому обслуживанию. Предоставляются примеры практического применения.

    Методы обработки данных и оптимизации производительности

    Содержимое раздела

    Описание методов обработки данных, применяемых в роторных системах. Анализируются методы фильтрации, сжатия и кодирования, а также их влияние на производительность. Обсуждаются методы оптимизации работы системы, включая выбор оптимальных параметров управления и методы повышения энергоэффективности. Приводятся примеры современных технологий.

Практическое применение роторно-управляемых систем

Содержимое раздела

В этом разделе представлены примеры практического применения роторно-управляемых систем в различных областях. Рассматриваются конкретные кейсы в системах связи, автоматизации, робототехнике и других отраслях. Анализируются технические характеристики, преимущества и недостатки реализованных систем 'push the bit' и 'point the bit', а также их вклад в развитие соответствующих областей.

    Роторно-управляемые системы в системах связи

    Содержимое раздела

    Обзор применения роторно-управляемых систем в системах связи, включая передачу данных, коммутацию и маршрутизацию. Анализируются примеры использования технологий 'push the bit' и 'point the bit' для повышения скорости и надежности связи. Обсуждаются конкретные технические решения, а также их влияние на эффективность передачи данных.

    Применение в автоматизации и робототехнике

    Содержимое раздела

    Рассмотрение примеров использования роторно-управляемых систем в автоматизации производственных процессов и робототехнике. Анализируются примеры применения в системах управления движением, захватами и манипуляторами. Обсуждаются вопросы интеграции таких систем в робототехнические комплексы, а также их вклад в повышение эффективности и гибкости производства.

    Другие области применения: примеры и анализ

    Содержимое раздела

    Обзор других областей применения роторно-управляемых систем, включая медицинское оборудование, аэрокосмическую промышленность и системы управления энергопотреблением. Анализируются конкретные примеры, технические характеристики, преимущества и недостатки каждой системы. Обсуждаются перспективы дальнейшего развития и применения в новых областях.

Заключение

Содержимое раздела

Обобщение основных результатов исследования роторно-управляемых систем, рассматривающих концепции 'push the bit' и 'point the bit'. Краткий обзор ключевых аспектов, рассмотренных в работе, и оценка достигнутых целей. Определение перспектив дальнейших исследований и разработок в данной области. Подведение итогов работы и формулирование общих выводов.

Список литературы

Содержимое раздела

Перечень использованных источников информации, включая научные статьи, книги, патенты и другие материалы, цитируемые в реферате. Форматирование списка литературы в соответствии с установленными требованиями, обеспечивающее полную и корректную библиографическую информацию.

Получи Такой Реферат

До 90% уникальность
Готовый файл Word
Оформление по ГОСТ
Список источников по ГОСТ
Таблицы и схемы
Презентация

Создать Реферат на любую тему за 5 минут

Создать

#5659979