Нейросеть

Руководство по регулировке клапанов Foton Auman BJ4189 с двигателем Cummins ISG12E5: Теория и практика (Реферат)

Нейросеть для реферата Гарантия уникальности Строго по ГОСТу Высочайшее качество Поддержка 24/7

Данная работа представляет собой комплексное руководство по регулировке клапанов двигателя Cummins ISG12E5, установленного на грузовиках Foton Auman BJ4189. В реферате рассматриваются теоретические основы работы клапанного механизма, приводятся сведения о конструкции двигателя и его технических характеристиках. Особое внимание уделяется практическим аспектам регулировки, включая инструменты, последовательность действий и методы диагностики. Материал ориентирован на механиков и специалистов, стремящихся к повышению квалификации.

Результаты:

В результате изучения данного руководства, читатели смогут самостоятельно выполнять регулировку клапанов, обеспечивая стабильную и эффективную работу двигателя.

Актуальность:

Своевременная и корректная регулировка клапанов является критически важной для поддержания оптимальной производительности, экономии топлива и увеличения срока службы двигателя.

Цель:

Целью данной работы является предоставление практического руководства по регулировке клапанов двигателя Cummins ISG12E5, основанного на теоретических знаниях и практическом опыте.

Наименование образовательного учреждения

Реферат

на тему

Руководство по регулировке клапанов Foton Auman BJ4189 с двигателем Cummins ISG12E5: Теория и практика

Выполнил: ФИО

Руководитель: ФИО

Содержание

  • Введение 1
  • Теоретические основы работы клапанного механизма 2
    • - Устройство и принцип работы клапанов 2.1
    • - Влияние регулировки клапанов на работу двигателя 2.2
    • - Особенности двигателя Cummins ISG12E5 2.3
  • Инструменты и оборудование для регулировки клапанов 3
    • - Необходимый инструментарий 3.1
    • - Специальное оборудование 3.2
    • - Техника безопасности 3.3
  • Подготовка к регулировке клапанов 4
    • - Диагностика и определение необходимости регулировки 4.1
    • - Подготовка двигателя к работе 4.2
    • - Обеспечение безопасности и организация рабочего места 4.3
  • Практическое руководство по регулировке клапанов 5
    • - Пошаговая инструкция по регулировке 5.1
    • - Типичные ошибки и способы их исправления 5.2
    • - Проверка и контроль результатов 5.3
  • Заключение 6
  • Список литературы 7

Введение

Содержимое раздела

В данном разделе представлено обоснование актуальности темы, определены цели и задачи исследования. Рассматривается важность правильной регулировки клапанов для обеспечения бесперебойной работы двигателя и продления его срока службы. Кратко описывается структура работы и перечень рассматриваемых вопросов, а также ожидаемые результаты исследования. Определяются целевая аудитория и предполагаемая практическая значимость руководства.

Теоретические основы работы клапанного механизма

Содержимое раздела

В данном разделе рассматривается детальное устройство клапанного механизма двигателя Cummins ISG12E5, включая его основные компоненты. Объясняются принципы работы клапанов, их роль в газораспределении и влиянии на процессы сгорания топлива. Анализируются основные типы клапанов и их особенности, а также факторы, влияющие на их износ. Особое внимание уделяется характеристикам двигателя и механизмам, обеспечивающим их работоспособность.

    Устройство и принцип работы клапанов

    Содержимое раздела

    В данном подразделе подробно описывается устройство клапанов, их роль в газораспределительном механизме и взаимодействие с другими компонентами двигателя. Рассматриваются материалы, из которых изготавливаются клапаны, и факторы, влияющие на их долговечность. Особое внимание уделяется особенностям конструкции клапанов двигателя Cummins ISG12E5, обеспечивающим их эффективность и надежность в работе. Также будут рассмотрены пружины, толкатели и коромысла.

    Влияние регулировки клапанов на работу двигателя

    Содержимое раздела

    В этом подразделе анализируется влияние правильной регулировки клапанов на параметры работы двигателя, такие как мощность, расход топлива и выбросы вредных веществ. Рассматриваются последствия неправильной регулировки, такие как снижение производительности, увеличенный износ двигателя и повышенный расход топлива. Обозначаются критерии, по которым можно оценить правильность регулировки клапанов и методы контроля.

    Особенности двигателя Cummins ISG12E5

    Содержимое раздела

    В данном подпункте представлен обзор технических характеристик двигателя Cummins ISG12E5, его конструкции и особенностей, влияющих на процесс регулировки клапанов. Рассматриваются системы смазки и охлаждения, а также другие элементы, оказывающие влияние на работу клапанного механизма. Акцент делается на уникальных технических решениях, применяемых в данном двигателе, и их влиянии на алгоритм регулировки клапанов.

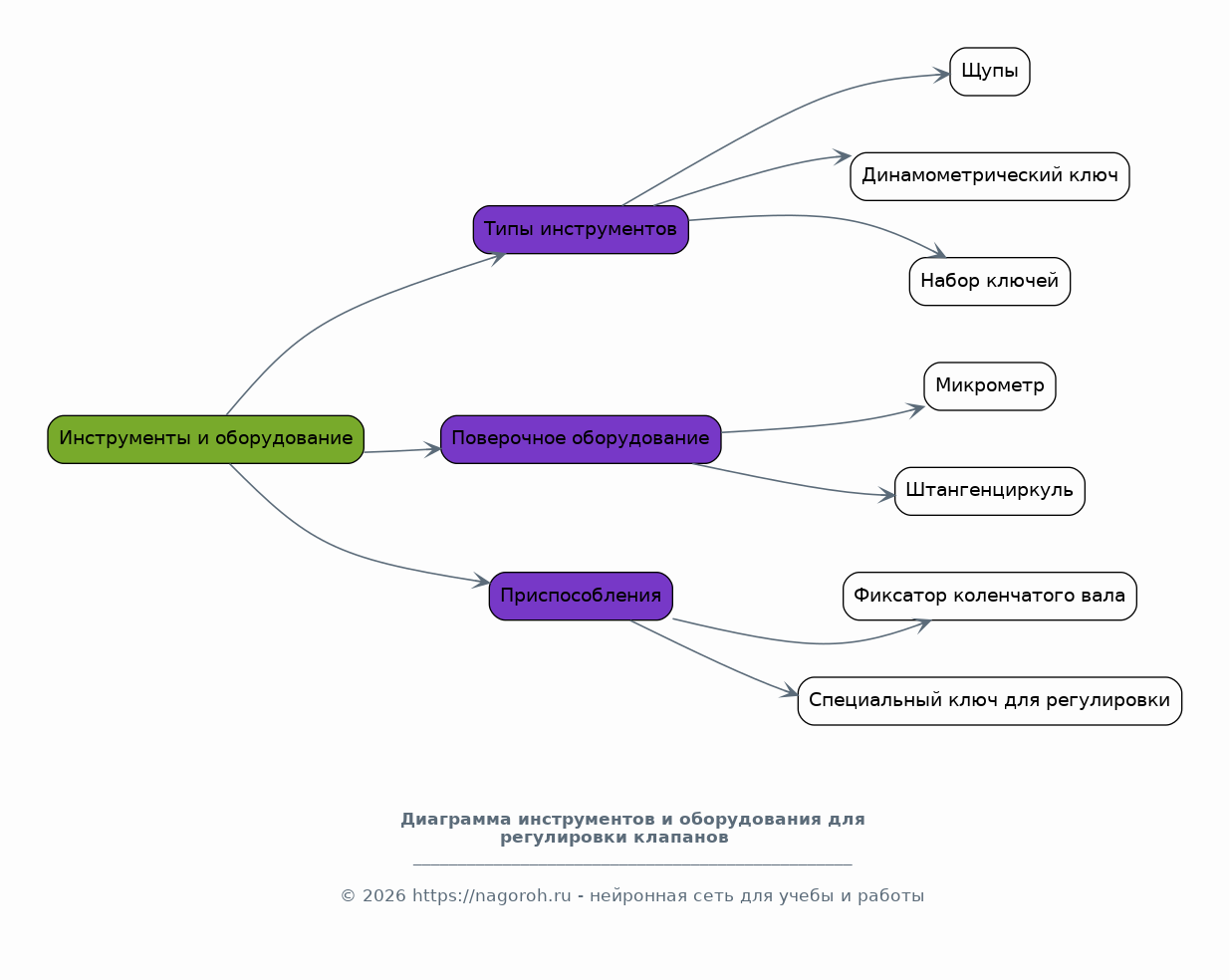
Инструменты и оборудование для регулировки клапанов

Содержимое раздела

Данный раздел посвящен описанию необходимых инструментов и оборудования для выполнения регулировки клапанов на двигателе Cummins ISG12E5. Рассматриваются различные типы инструментов, их характеристики и особенности применения. Обсуждаются методы поверки и калибровки инструментов, а также правила техники безопасности при работе с ними. Подробно описываются необходимые приспособления, упрощающие и ускоряющие процесс регулировки.

    Необходимый инструментарий

    Содержимое раздела

    Перечисляются и описываются основные инструменты, необходимые для регулировки клапанов, включая ключи, щупы, динамометрические ключи и другие приспособления. Приводятся рекомендации по выбору инструмента в зависимости от поставленных задач и особенностей двигателя. Указываются производители, предлагающие качественный инструментарий. Обсуждаются альтернативные методы и инструменты, применяемые для регулировки.

    Специальное оборудование

    Содержимое раздела

    В данном подразделе рассматривается специальное оборудование, используемое для регулировки клапанов, такое как приборы для измерения зазоров, стенды для проверки клапанного механизма и диагностическое оборудование. Описывается принцип работы приборов, их функциональность и способы применения. Обсуждаются основные ошибки, которые могут возникнуть при работе со специальным оборудованием, и методы их устранения.

    Техника безопасности

    Содержимое раздела

    Описываются правила техники безопасности при работе с инструментами и оборудованием, используемыми для регулировки клапанов. Рассматриваются меры предосторожности, необходимые для предотвращения травм и повреждений оборудования. Особое внимание уделяется защите глаз, рук и других частей тела от возможных опасностей. Обсуждаются правила утилизации отходов и требования к рабочему месту.

Подготовка к регулировке клапанов

Содержимое раздела

В данном разделе рассматриваются подготовительные этапы перед началом регулировки клапанов двигателя Cummins ISG12E5. Описываются процедуры диагностики, направленные на выявление возможных неисправностей. Объясняются методы подготовки двигателя к работе. Рассматриваются необходимые процедуры по обеспечению безопасности перед началом работ. Даются рекомендации по организации рабочего места и подготовке инструментов.

    Диагностика и определение необходимости регулировки

    Содержимое раздела

    Рассматриваются методы диагностики, позволяющие определить необходимость регулировки клапанов, включая визуальный осмотр, измерения зазоров и прослушивание работы двигателя. Описываются признаки неисправностей, указывающие на необходимость регулировки, такие как снижение мощности, повышенный расход топлива и посторонние шумы. Обсуждаются методы определения оптимальных интервалов регулировки.

    Подготовка двигателя к работе

    Содержимое раздела

    Описываются процедуры, необходимые для подготовки двигателя к регулировке клапанов, включая демонтаж компонентов, обеспечивающих доступ к клапанному механизму. Рассматриваются методы очистки и подготовки рабочих поверхностей. Объясняются процедуры, связанные с отключением систем электропитания и обеспечения безопасности при выполнении работ. Описываются этапы снятия крышек клапанов.

    Обеспечение безопасности и организация рабочего места

    Содержимое раздела

    Рассматриваются меры предосторожности, необходимые для обеспечения безопасности при выполнении работ, включая использование защитных средств и правильную организацию рабочего места. Описываются способы предотвращения возможных травм и повреждений оборудования. Обсуждаются требования к освещению, вентиляции и другим параметрам рабочего места. Даются рекомендации по хранению инструментов и материалов.

Практическое руководство по регулировке клапанов

Содержимое раздела

В данном разделе представлено пошаговое руководство по регулировке клапанов двигателя Cummins ISG12E5, включая подробные инструкции и иллюстрации. Описывается последовательность действий, начиная с установки коленчатого вала в необходимое положение и заканчивая проверкой результатов. Приводятся примеры типичных ошибок и способы их исправления. Предоставляются практические советы и рекомендации по улучшению качества регулировки.

    Пошаговая инструкция по регулировке

    Содержимое раздела

    Представлена подробная пошаговая инструкция по регулировке клапанов, включающая последовательность действий и необходимые инструменты. Описываются методы определения правильного положения коленчатого вала для регулировки каждого клапана. Приводятся рекомендуемые значения зазоров для впускных и выпускных клапанов. Иллюстрируются этапы регулировки с использованием графических материалов.

    Типичные ошибки и способы их исправления

    Содержимое раздела

    Рассматриваются наиболее распространенные ошибки, возникающие при регулировке клапанов, и способы их исправления. Анализируются причины возникновения ошибок и методы их предотвращения. Предоставляются рекомендации по диагностике и устранению неисправностей. Обсуждаются сложные случаи и методы их решения.

    Проверка и контроль результатов

    Содержимое раздела

    Описываются методы проверки и контроля результатов регулировки клапанов, включая измерение зазоров, проверку герметичности и прослушивание работы двигателя. Даются рекомендации по оценке качества регулировки и определению необходимости повторной процедуры. Обсуждаются методы устранения возможных неисправностей. Представлены рекомендации по обслуживанию и профилактике.

Заключение

Содержимое раздела

В заключении обобщаются основные результаты работы, подводится итог проведенного исследования и формулируются выводы. Оценивается значимость полученных результатов и их практическая ценность. Даются рекомендации по дальнейшему изучению темы и направлениям для будущих исследований. Подчеркивается важность правильной регулировки клапанов для обеспечения эффективной работы двигателя.

Список литературы

Содержимое раздела

В списке литературы представлены использованные источники, включая книги, статьи, техническую документацию и интернет-ресурсы, послужившие основой для написания данной работы. Указываются полные библиографические данные каждого источника, обеспечивающие возможность их идентификации и проверки. Список литературы структурирован в соответствии с принятыми стандартами оформления научных работ.

Получи Такой Реферат

До 90% уникальность
Готовый файл Word
Оформление по ГОСТ
Список источников по ГОСТ
Таблицы и схемы
Презентация

Создать Реферат на любую тему за 5 минут

Создать

#5497879