Нейросеть

Русский народный танец в Саратовской области: Исторические традиции и современные особенности (Реферат)

Нейросеть для реферата Гарантия уникальности Строго по ГОСТу Высочайшее качество Поддержка 24/7

Данный реферат посвящен всестороннему исследованию русского народного танца в Саратовской области. В работе рассматриваются исторические корни танцевальной культуры региона, ее эволюция под влиянием социокультурных факторов, а также роль танца в сохранении и передаче народных традиций. Особое внимание уделяется анализу хореографических особенностей, музыкального сопровождения, костюмов и других элементов танцевального искусства, характерных для Саратовской области. Представлен анализ современных танцевальных коллективов и их вклада в развитие танцевальной культуры.

Результаты:

Результатом исследования станет систематизированное представление о русском народном танце Саратовской области, демонстрирующее его историческую значимость и современное состояние.

Актуальность:

Исследование актуально для сохранения и популяризации культурного наследия региона, а также для развития отечественной хореографической науки.

Цель:

Целью работы является комплексный анализ истории, традиций и современных особенностей русского народного танца в Саратовской области.

Наименование образовательного учреждения

Реферат

на тему

Русский народный танец в Саратовской области: Исторические традиции и современные особенности

Выполнил: ФИО

Руководитель: ФИО

Содержание

  • Введение 1
  • Исторические основы русского народного танца 2
    • - Истоки танца: от ритуала к искусству 2.1
    • - Влияние христианства на развитие танца 2.2
    • - Основные жанры русского народного танца 2.3
  • Танцевальные традиции Саратовской области: Исторический обзор 3
    • - Влияние этнического состава населения на танцевальную культуру 3.1
    • - Хореографические особенности саратовского танца 3.2
    • - Музыкальное сопровождение и костюмы 3.3
  • Современное состояние русского народного танца в Саратовской области 4
    • - Деятельность танцевальных коллективов 4.1
    • - Современные тенденции и влияние на традиционную культуру 4.2
    • - Роль танца в воспитании молодежи 4.3
  • Практический анализ танцевальных постановок Саратовской области 5
    • - Анализ хореографии и техники исполнения 5.1
    • - Анализ музыкального сопровождения 5.2
    • - Анализ костюмов и сценического оформления 5.3
  • Заключение 6
  • Список литературы 7

Введение

Содержимое раздела

Введение задает общий контекст исследования, определяя его актуальность, цели и задачи. В данном разделе обосновывается выбор темы, подчеркивается важность изучения русского народного танца в Саратовской области как способа сохранения культурного наследия. Также кратко описывается структура работы, указываются используемые методы исследования и ожидаемые результаты. Отражается вклад работы в изучение региональной культуры и потенциальная практическая значимость полученных данных.

Исторические основы русского народного танца

Содержимое раздела

Этот раздел посвящен изучению общих исторических предпосылок формирования русского народного танца. Рассматриваются истоки танцевальной культуры, ее связь с языческими обрядами и ритуалами, а также влияние христианства на развитие танца. Анализируются основные танцевальные жанры, их эволюция во времени и роль танца в повседневной жизни крестьянства и других социальных слоев. Особое внимание уделяется влиянию фольклора на формирование танцевальных традиций.

    Истоки танца: от ритуала к искусству

    Содержимое раздела

    Подробно рассматриваются древние корни танца, его связь с языческими обрядами и ритуалами восточных славян. Анализируется символика движений, музыкального сопровождения и костюмов, используемых в обрядовых танцах. Исследуется трансформация танца от способа коммуникации с высшими силами к форме народного искусства. Оценивается влияние природных факторов и социокультурной среды на формирование танцевальных традиций.

    Влияние христианства на развитие танца

    Содержимое раздела

    Анализируется влияние христианства на трансформацию танцевальных традиций. Рассматривается отношение церкви к танцу, изменения в тематике и форме танцевальных представлений. Изучается роль традиционных праздников и обрядов в сохранении и видоизменении танцевальной культуры. Оценивается влияние религиозных запретов и ограничений на развитие народного танца.

    Основные жанры русского народного танца

    Содержимое раздела

    Представлен анализ различных жанров русского народного танца, таких как хороводы, пляски, кадрили и т.д. Рассматриваются особенности хореографии, музыкального сопровождения и костюмов для каждого жанра. Изучается их роль в народных праздниках, обрядах и повседневной жизни. Проводится классификация танцевальных жанров по региональному признаку.

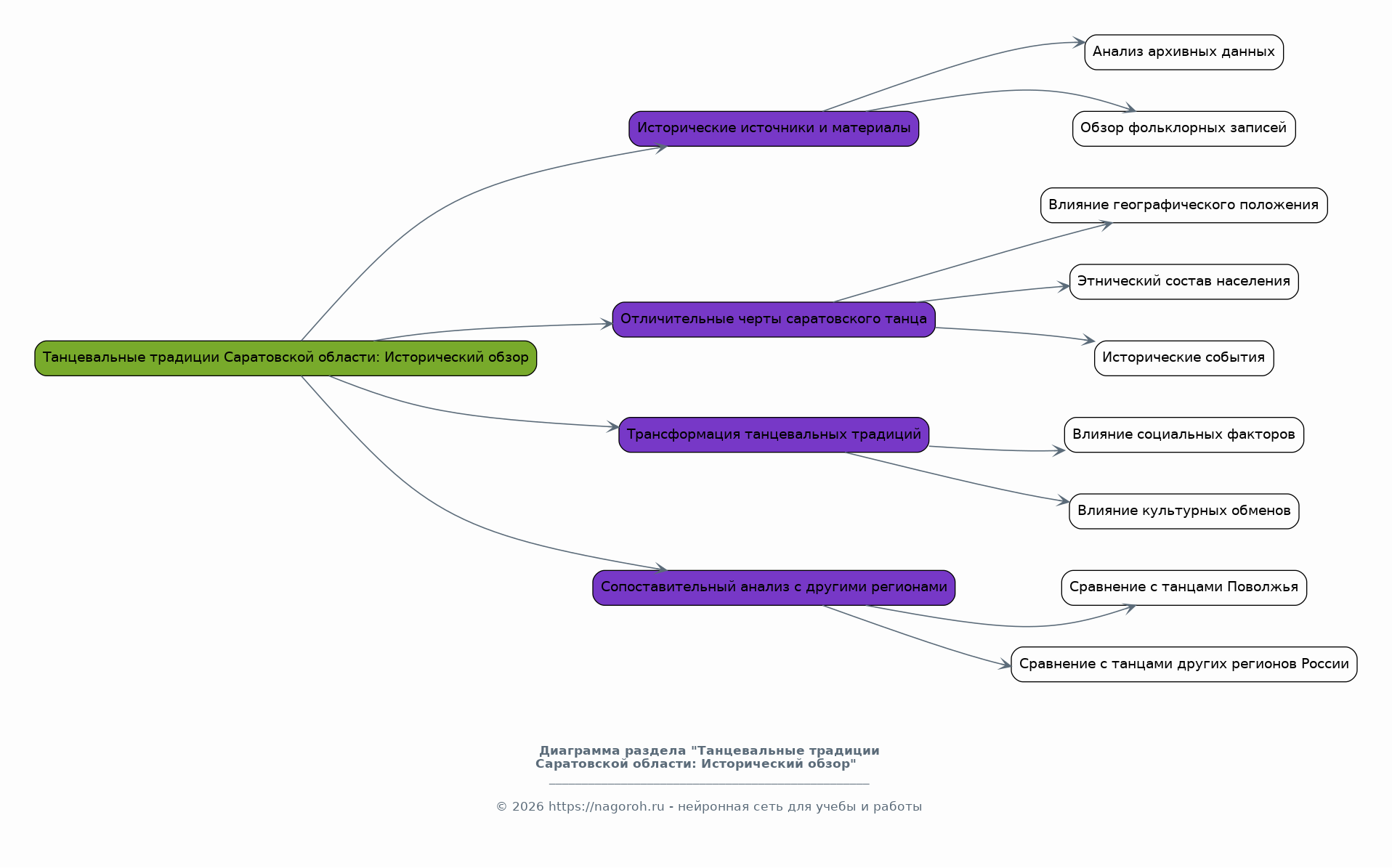
Танцевальные традиции Саратовской области: Исторический обзор

Содержимое раздела

Раздел посвящен непосредственно танцевальным традициям Саратовской области. Осуществляется анализ исторических источников и материалов, раскрывающих особенности танцевальной культуры региона. Выявляются отличительные черты саратовского танца, связанные с географическим положением, этническим составом населения и историческими событиями. Изучается трансформация танцевальных традиций под влиянием различных факторов. Проводится сопоставительный анализ с танцевальными традициями других регионов.

    Влияние этнического состава населения на танцевальную культуру

    Содержимое раздела

    Изучается влияние различных этнических групп, проживавших на территории Саратовской области, на формирование танцевальных традиций. Анализируются танцевальные элементы, заимствованные из других культур. Рассматривается роль казачества, поволжских немцев, украинцев и других этнических групп в обогащении танцевального наследия региона. Изучаются особенности костюмов и музыкального сопровождения, связанные с этнокультурным многообразием.

    Хореографические особенности саратовского танца

    Содержимое раздела

    Проводится детальный анализ хореографических особенностей саратовского танца, таких как движения, рисунки, техника исполнения. Выявляются характерные элементы, отличающие саратовский танец от танцев других регионов. Рассматривается связь хореографии с музыкальным сопровождением и костюмами. Изучается эволюция танцевальных движений и манер исполнения.

    Музыкальное сопровождение и костюмы

    Содержимое раздела

    Анализируется музыкальное сопровождение танцев Саратовской области, включая народные инструменты, мелодии и ритмы. Изучаются особенности музыкального оформления танцевальных номеров. Рассматриваются традиционные костюмы, используемые в танцах, их символика и связь с историческими и культурными особенностями региона. Оценивается роль костюма в создании образа и передаче танцевального настроения.

Современное состояние русского народного танца в Саратовской области

Содержимое раздела

В разделе анализируется текущее состояние русского народного танца в Саратовской области. Рассматривается деятельность современных танцевальных коллективов, их репертуар, состав участников и методики работы. Проводится анализ влияния современных тенденций на традиционную танцевальную культуру. Оценивается роль танца в воспитании подрастающего поколения и сохранении культурного наследия. Изучаются перспективы развития русского народного танца в регионе.

    Деятельность танцевальных коллективов

    Содержимое раздела

    Представлен обзор деятельности танцевальных коллективов Саратовской области, их репертуара, состава и достижений. Рассматривается роль коллективов в сохранении и популяризации русского народного танца. Анализируется методика преподавания и работа с начинающими танцорами. Приводятся примеры успешных коллективов и их вклада в развитие танцевальной культуры.

    Современные тенденции и влияние на традиционную культуру

    Содержимое раздела

    Анализируется влияние современных тенденций, таких как глобализация, новые формы хореографии и медиа, на русский народный танец. Рассматриваются вопросы сохранения аутентичности и адаптации традиций к современным условиям. Оценивается роль синтеза различных танцевальных направлений в развитии танцевальной культуры. Изучается взаимодействие традиций и инноваций.

    Роль танца в воспитании молодежи

    Содержимое раздела

    Рассматривается роль русского народного танца в воспитании подрастающего поколения, формировании патриотизма и культурной идентичности. Анализируется влияние танца на физическое развитие, эстетическое воспитание и социализацию молодежи. Оценивается значение танцевальной культуры в формировании гармоничной личности. Изучаются перспективы развития танцевального образования.

Практический анализ танцевальных постановок Саратовской области

Содержимое раздела

В данном разделе представлен практический анализ конкретных танцевальных постановок, исполняемых коллективами Саратовской области. Производится разбор хореографии, музыкального сопровождения, костюмов и других элементов, определяющих особенности танцевального номера. Выявляются соответствия и отклонения от традиционных танцевальных канонов. Проводится сравнительный анализ нескольких постановок для выявления тенденций и особенностей современного танца.

    Анализ хореографии и техники исполнения

    Содержимое раздела

    Детальный анализ хореографии конкретных танцевальных номеров, включая движения, рисунки, построения и переходы. Оценивается техника исполнения танцоров, их владение элементами танца, пластикой и выразительностью. Выявляются особенности хореографического языка, характерные для саратовского танца. Проводится сравнение различных стилей танца.

    Анализ музыкального сопровождения

    Содержимое раздела

    Изучается музыкальное сопровождение танцевальных номеров: народные мелодии, их обработка, соответствие хореографии. Оценивается роль музыки в создании образа и передаче танцевального настроения. Рассматривается сочетание музыки и танца, их взаимодействие и взаимовлияние. Приводятся примеры успешных и неудачных музыкальных решений.

    Анализ костюмов и сценического оформления

    Содержимое раздела

    Детальный анализ костюмов, используемых в танцевальных постановках, их соответствие историческим традициям и современным тенденциям. Оценивается роль костюма в создании образа и передаче культурных особенностей региона. Изучается сценическое оформление, его влияние на восприятие танца. Рассматривается взаимосвязь костюма, оформления и хореографии.

Заключение

Содержимое раздела

В заключении обобщаются основные выводы, полученные в ходе исследования. Подводятся итоги анализа истории, традиций и современного состояния русского народного танца в Саратовской области. Оценивается вклад работы в изучение региональной культуры и перспективы дальнейших исследований. Подчеркивается значимость сохранения и развития танцевального наследия.

Список литературы

Содержимое раздела

В данном разделе представлен список использованной литературы, включающий книги, статьи, архивные материалы и другие источники, послужившие основой для написания реферата. Список составлен в соответствии с требованиями к оформлению научных работ.

Получи Такой Реферат

До 90% уникальность
Готовый файл Word
Оформление по ГОСТ
Список источников по ГОСТ
Таблицы и схемы
Презентация

Создать Реферат на любую тему за 5 минут

Создать

#5441035