Нейросеть

Социально-экономическое воздействие онкологических заболеваний на систему здравоохранения Российской Федерации (Реферат)

Нейросеть для реферата Гарантия уникальности Строго по ГОСТу Высочайшее качество Поддержка 24/7

Данный реферат посвящен комплексному анализу социально-экономического значения онкологических заболеваний в контексте российской системы здравоохранения. В работе рассматриваются различные аспекты, такие как эпидемиологическая ситуация, влияние на трудоспособность населения, прямые и косвенные экономические издержки, а также существующие меры профилактики и лечения. Особое внимание уделяется оценке ресурсных затрат, оптимизации медицинской помощи и разработке стратегий для снижения негативного воздействия онкологических заболеваний на общество и экономику страны.

Результаты:

Предполагается выявление ключевых проблем и разработка рекомендаций по повышению эффективности противораковой борьбы в России.

Актуальность:

Актуальность исследования обусловлена ростом заболеваемости раком и необходимостью разработки эффективных мер по снижению его социально-экономического бремени.

Цель:

Целью работы является комплексный анализ социально-экономических последствий онкологических заболеваний и разработка предложений по оптимизации системы здравоохранения в России.

Наименование образовательного учреждения

Реферат

на тему

Социально-экономическое воздействие онкологических заболеваний на систему здравоохранения Российской Федерации

Выполнил: ФИО

Руководитель: ФИО

Содержание

  • Введение 1
  • Эпидемиология и факторы риска онкологических заболеваний 2
    • - Обзор эпидемиологической ситуации 2.1
    • - Факторы риска и этиология рака 2.2
    • - Влияние окружающей среды на заболеваемость 2.3
  • Экономические аспекты онкологических заболеваний 3
    • - Прямые затраты на лечение рака 3.1
    • - Косвенные экономические потери 3.2
    • - Экономическое бремя для системы здравоохранения 3.3
  • Влияние на систему здравоохранения и трудовые ресурсы 4
    • - Нагрузка на систему здравоохранения 4.1
    • - Влияние на трудоспособность населения 4.2
    • - Ресурсное обеспечение и кадровый дефицит 4.3
  • Анализ данных: случаи и статистика 5
    • - Статистика заболеваемости и смертности 5.1
    • - Анализ затрат на лечение 5.2
    • - Оценка эффективности профилактических мер 5.3
  • Заключение 6
  • Список литературы 7

Введение

Содержимое раздела

Введение определяет актуальность темы, обосновывает выбор направления исследования и формулирует исследовательские вопросы. В этом разделе описывается важность изучения социально-экономических аспектов онкологических заболеваний, учитывая их влияние на здоровье населения, экономику и систему здравоохранения. Также будут представлены цели и задачи реферата, а также структура работы, указывающая на то, что будет рассматриваться далее. Это поможет читателю понять общий контекст и значение данного исследования.

Эпидемиология и факторы риска онкологических заболеваний

Содержимое раздела

Этот раздел посвящен изучению эпидемиологических данных о заболеваемости и смертности от онкологических заболеваний в России. Проводится анализ статистических данных, выявление основных типов рака и тенденций их распространения. Рассматриваются факторы риска, влияющие на возникновение и развитие онкологических заболеваний, включая генетические, экологические и поведенческие аспекты. Обсуждается значимость профилактических мероприятий и ранней диагностики в снижении заболеваемости и смертности.

    Обзор эпидемиологической ситуации

    Содержимое раздела

    В этом подразделе будет представлен детальный анализ эпидемиологических показателей онкологических заболеваний в России, включая данные о заболеваемости, смертности и выживаемости. Будут рассмотрены основные типы рака, распространенные в стране, а также динамика их распространения за последние годы. Особое внимание будет уделено региональным особенностям и факторам, влияющим на эпидемиологическую ситуацию, что позволит получить более полное представление о проблеме.

    Факторы риска и этиология рака

    Содержимое раздела

    Будет проведен анализ различных факторов риска, связанных с возникновением онкологических заболеваний. Рассмотрены генетические, экологические, поведенческие и профессиональные факторы. Будет оценена роль курения, употребления алкоголя, неправильного питания, воздействия радиации и загрязнения окружающей среды. Обсуждается значение профилактики и ранней диагностики в снижении риска развития онкологических заболеваний, а также механизмы канцерогенеза.

    Влияние окружающей среды на заболеваемость

    Содержимое раздела

    Раздел посвящен влиянию экологических факторов на риск развития онкологических заболеваний. Будут рассмотрены различные аспекты, такие как загрязнение воздуха, воды и почвы, а также воздействие промышленных выбросов и химических веществ. Оценивается вклад этих факторов в рост заболеваемости раком, а также обсуждаются меры по снижению вредного воздействия окружающей среды и улучшению экологической ситуации в регионах.

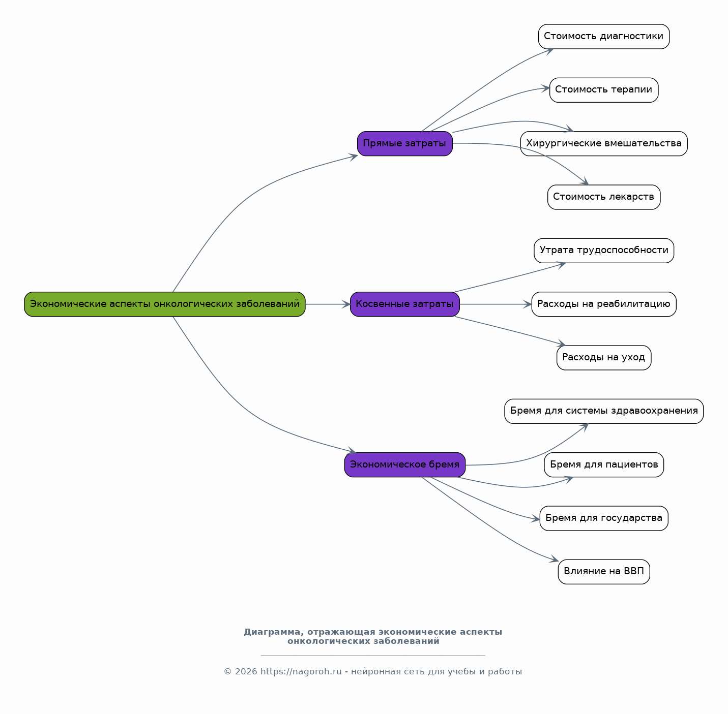
Экономические аспекты онкологических заболеваний

Содержимое раздела

Данный раздел посвящен анализу экономических последствий онкологических заболеваний. Будут рассмотрены прямые затраты на лечение, включая стоимость диагностики, терапии, хирургических вмешательств и лекарственных препаратов. Также будут проанализированы косвенные затраты, такие как утрата трудоспособности, расходы на реабилитацию и уход за больными. Оценивается экономическое бремя для системы здравоохранения, пациентов и государства, а также проводится анализ влияния на ВВП.

    Прямые затраты на лечение рака

    Содержимое раздела

    В этом подразделе будет проведен детальный анализ прямых затрат на лечение онкологических заболеваний, включая диагностику, хирургические вмешательства, химиотерапию, лучевую терапию и современные методы лечения. Будут рассмотрены расходы на лекарственные препараты, медицинское оборудование и оплату труда медицинского персонала. Проводится сравнительный анализ стоимости лечения различных типов рака и оценка влияния этих затрат на бюджет системы здравоохранения.

    Косвенные экономические потери

    Содержимое раздела

    Рассматриваются косвенные экономические последствия онкологических заболеваний, такие как потеря трудоспособности, инвалидизация и преждевременная смертность, приводящие к снижению производительности труда и экономическим потерям. Будут оценены расходы на выплаты по временной нетрудоспособности, пособия по инвалидности и социальную поддержку больных. Обсуждается влияние этих экономических потерь на региональные бюджеты и экономику страны в целом.

    Экономическое бремя для системы здравоохранения

    Содержимое раздела

    Анализируется экономическое бремя онкологических заболеваний для системы здравоохранения, включая затраты на финансирование медицинских услуг, закупку лекарств и развитие инфраструктуры. Будет оценено влияние этих расходов на бюджет здравоохранения, а также обсуждаются стратегии оптимизации затрат, такие как внедрение эффективных методов лечения, ранней диагностики и профилактики. Рассматриваются возможности государственно-частного партнерства в борьбе с раком.

Влияние на систему здравоохранения и трудовые ресурсы

Содержимое раздела

Раздел сосредотачивается на влиянии онкологических заболеваний на ресурсы здравоохранения и трудовой потенциал страны. Анализируется нагрузка на медицинский персонал, потребность в специализированном оборудовании и лекарственных препаратах. Оценивается влияние онкологических заболеваний на трудоспособность населения, включая потерю рабочих дней, снижение производительности труда и увеличение расходов на социальное обеспечение. Обсуждаются стратегии оптимизации ресурсов и поддержки пациентов.

    Нагрузка на систему здравоохранения

    Содержимое раздела

    Рассматривается увеличение нагрузки на систему здравоохранения в связи с ростом заболеваемости раком. Анализируется нехватка медицинского персонала, особенно онкологов, хирургов и медицинских сестер. Оценивается потребность в специализированном оборудовании (аппараты для лучевой терапии, диагностические аппараты, операционные) и ресурсы, необходимые для обеспечения качественной медицинской помощи. Обсуждаются меры по оптимизации доступности медицинской помощи для онкологических пациентов.

    Влияние на трудоспособность населения

    Содержимое раздела

    Анализируется влияние онкологических заболеваний на трудоспособность населения, включая потерю рабочих дней, инвалидизацию и преждевременную смертность. Оценивается снижение производительности труда у больных и их влияние на экономику. Обсуждаются меры по поддержке работающих пациентов, такие как гибкий график работы, дистанционная работа и программы реабилитации. Также анализируются расходы на социальную поддержку.

    Ресурсное обеспечение и кадровый дефицит

    Содержимое раздела

    Обсуждается проблема нехватки квалифицированных кадров в онкологии, включая врачей, медицинских сестер и другого персонала. Анализируются факторы, влияющие на кадровый дефицит, такие как низкая заработная плата, тяжелые условия труда и недостаток возможностей для профессионального роста. Предлагаются меры по привлечению и удержанию специалистов, а также по подготовке и переподготовке медицинского персонала.

Анализ данных: случаи и статистика

Содержимое раздела

Этот раздел представляет собой анализ конкретных примеров и статистических данных, иллюстрирующих социально-экономическое значение онкологических заболеваний в России. Будут рассмотрены реальные случаи, данные о заболеваемости, смертности, затратах на лечение, а также эффективность профилактических мероприятий. Проводится сравнение с международными показателями и анализ динамики изменений во времени. Это позволит оценить масштаб проблемы.

    Статистика заболеваемости и смертности

    Содержимое раздела

    Представлены актуальные статистические данные о заболеваемости и смертности от различных видов онкологических заболеваний в России. Проводится анализ тенденций заболеваемости и смертности за последние годы, с учетом возрастных, половых и региональных различий. Рассматривается влияние скрининговых программ и ранней диагностики на показатели выживаемости и смертности. Сравниваются показатели с данными других стран.

    Анализ затрат на лечение

    Содержимое раздела

    Проводится анализ расходов на лечение онкологических заболеваний, включая затраты на диагностику, терапию, хирургические вмешательства и лекарственные препараты. Будут представлены конкретные примеры затрат на лечение различных типов рака, с учетом используемых методов и препаратов. Анализируется структура расходов, включая долю средств, выделяемых из бюджета, и частных расходов пациентов. Оценивается эффективность использования ресурсов.

    Оценка эффективности профилактических мер

    Содержимое раздела

    Проводится оценка эффективности профилактических программ и скрининга, направленных на раннее выявление онкологических заболеваний. Анализируются результаты программ скрининга рака молочной железы, рака шейки матки, колоректального рака и других видов рака. Оценивается влияние профилактических мер на снижение заболеваемости и смертности, а также на улучшение качества жизни пациентов. Рассматриваются затраты и выгоды от внедрения профилактических программ.

Заключение

Содержимое раздела

В заключении обобщаются основные результаты исследования, формулируются выводы и даются рекомендации по улучшению ситуации. Подводятся итоги анализа социально-экономического значения онкологических заболеваний, затрагиваются ключевые проблемы и перспективные направления развития. Оценивается эффективность существующих мер и предлагаются новые подходы к профилактике, диагностике и лечению. Также обсуждаются вопросы финансирования, оптимизации ресурсов и улучшения качества медицинской помощи.

Список литературы

Содержимое раздела

В списке литературы приводятся все источники, использованные при написании реферата, в соответствии с требованиями к оформлению научных работ. Включены научные статьи, монографии, статистические сборники, нормативные документы и интернет-ресурсы, которые были использованы при подготовке исследования. Список структурирован и содержит полную библиографическую информацию для каждого источника.

Получи Такой Реферат

До 90% уникальность
Готовый файл Word
Оформление по ГОСТ
Список источников по ГОСТ
Таблицы и схемы
Презентация

Создать Реферат на любую тему за 5 минут

Создать

#5449726