Нейросеть

Солидарность, Единство и Стабильность Российского Общества в Цивилизационном Контексте (Реферат)

Нейросеть для реферата Гарантия уникальности Строго по ГОСТу Высочайшее качество Поддержка 24/7

Данный реферат посвящен комплексному анализу феноменов солидарности, единства и стабильности в российском обществе, рассматриваемых в широком цивилизационном измерении. Исследование включает в себя обзор исторических аспектов формирования данных социальных конструктов, их текущее состояние и влияние различных факторов, таких как политические изменения, культурные особенности и экономические процессы. Особое внимание уделяется выявлению ключевых факторов, способствующих укреплению данных качеств, а также анализу угроз и вызовов, стоящих перед российским обществом в контексте глобализации и современных трансформаций.

Результаты:

Работа позволит лучше понять механизмы консолидации российского общества и предложить рекомендации по усилению его устойчивости.

Актуальность:

Изучение солидарности, единства и стабильности в современном российском обществе является актуальной задачей, учитывая важность этих факторов для устойчивого развития страны и обеспечения национальной безопасности.

Цель:

Целью исследования является выявление основных факторов, влияющих на формирование и поддержание солидарности, единства и стабильности в российском обществе, а также разработка рекомендаций по их укреплению.

Наименование образовательного учреждения

Реферат

на тему

Солидарность, Единство и Стабильность Российского Общества в Цивилизационном Контексте

Выполнил: ФИО

Руководитель: ФИО

Содержание

  • Введение 1
  • Теоретические основы формирования солидарности и единства 2
    • - Социологические подходы к солидарности 2.1
    • - Единство как политический и культурный феномен 2.2
    • - Факторы, влияющие на стабильность общества 2.3
  • Исторический обзор формирования солидарности и единства в России 3
    • - Роль православия в формировании ценностного единства 3.1
    • - Влияние государства на процессы консолидации 3.2
    • - Влияние войн и внешних угроз на солидарность 3.3
  • Современное состояние солидарности, единства и стабильности в российском обществе 4
    • - Социологические исследования уровня солидарности 4.1
    • - Анализ факторов, влияющих на единство общества 4.2
    • - Оценка угроз стабильности и пути их преодоления 4.3
  • Практические примеры укрепления солидарности и единства в современной России 5
    • - Роль общественных организаций и гражданских инициатив 5.1
    • - Государственные программы и проекты поддержки 5.2
    • - Влияние культуры и медиа на формирование общности 5.3
  • Заключение 6
  • Список литературы 7

Введение

Содержимое раздела

Введение определяет основные понятия, предмет и объект исследования, а также его актуальность и значимость. Обосновывается выбор темы, формулируются цели и задачи работы, а также описывается методология исследования. Подчеркивается роль солидарности, единства и стабильности в контексте современного российского общества и его развитии. Дается краткий обзор структуры реферата и его основных разделов, представляя читателю общую картину исследования.

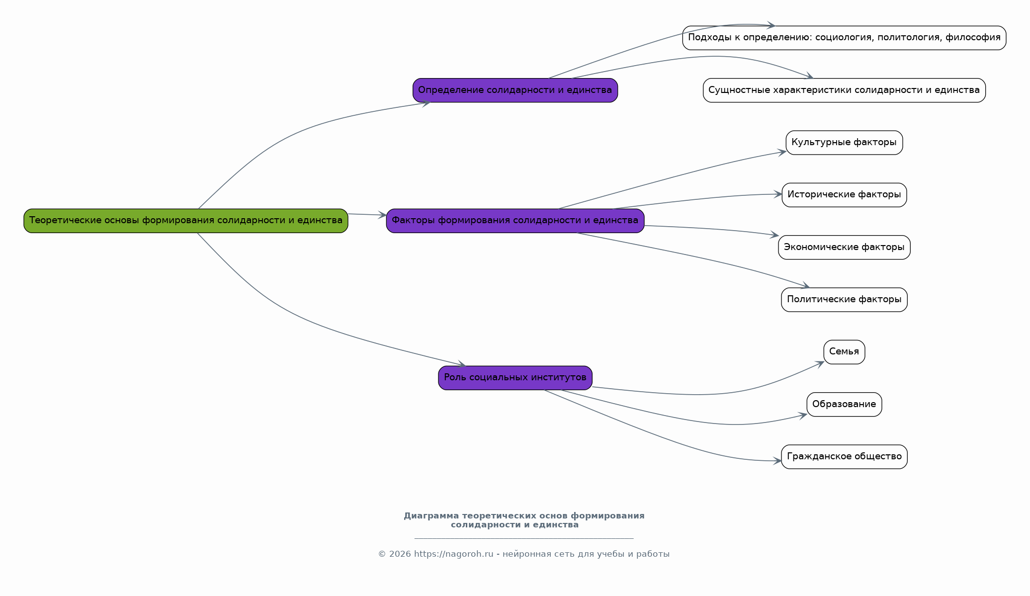
Теоретические основы формирования солидарности и единства

Содержимое раздела

Данный раздел посвящен теоретическому анализу концепций солидарности и единства в социологии, политологии и философии. Рассматриваются различные подходы к определению данных понятий, их сущностные характеристики и основные типы. Анализируются факторы, влияющие на формирование солидарности и единства в обществе, включая культурные, исторические, экономические и политические аспекты. Особое внимание уделяется роли социальных институтов, таких как семья, образование и гражданское общество, в процессе консолидации общества.

    Социологические подходы к солидарности

    Содержимое раздела

    В данном подразделе рассматриваются классические и современные социологические теории, объясняющие природу солидарности. Это включает в себя анализ работ Эмиля Дюркгейма о механической и органической солидарности, а также исследования Маркса и Вебера по классовым и стратификационным аспектам. Обсуждаются современные подходы к пониманию солидарности, такие как теория социального капитала и сетевые подходы, акцентирующие внимание на взаимосвязях и доверии в обществе.

    Единство как политический и культурный феномен

    Содержимое раздела

    Этот подраздел анализирует единство как политическую концепцию, рассматривая различные формы единства, такие как национальное единство, гражданское единство и государственное единство. Изучается роль культуры, ценностей и идеологий в формировании чувства общности и принадлежности к единому обществу. Обсуждаются факторы, способствующие или препятствующие формированию единства, включая политические режимы, культурные различия и исторический опыт.

    Факторы, влияющие на стабильность общества

    Содержимое раздела

    В данном подразделе анализируются основные факторы, определяющие стабильность общества. Рассматриваются экономические показатели, политические институты, социальная структура и культурные особенности, влияющие на устойчивость общества к внутренним и внешним вызовам. Изучается роль государства в поддержании стабильности, включая политику, направленную на обеспечение безопасности, экономического развития и социальной справедливости. Обсуждаются угрозы стабильности, такие как социальное неравенство, коррупция и внешнее вмешательство.

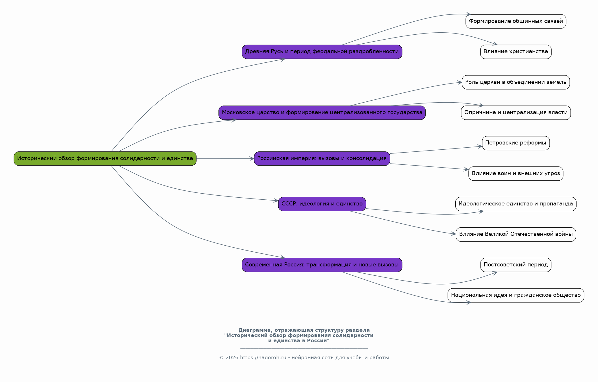
Исторический обзор формирования солидарности и единства в России

Содержимое раздела

Этот раздел представляет собой исторический анализ формирования солидарности и единства в российском обществе на протяжении различных исторических периодов. Рассматриваются ключевые этапы развития, начиная с древних времен и заканчивая современностью, анализируя события, оказавшие существенное влияние на консолидацию общества. Анализируется роль различных факторов, таких как религия, государство и внешние угрозы, в формировании чувства общности и сплоченности. Особое внимание уделяется периодам подъема и кризиса, определявшим состояние солидарности и единства.

    Роль православия в формировании ценностного единства

    Содержимое раздела

    Рассматривается влияние православной веры на формирование общих ценностей, моральных норм и культурной идентичности в российском обществе. Анализируется историческая роль церкви как института, способствующего консолидации общества, особенно в периоды социальных потрясений и внешних угроз. Изучается связь между религиозными убеждениями и чувством принадлежности к единому культурному пространству, а также влияние этих факторов на социальную сплоченность.

    Влияние государства на процессы консолидации

    Содержимое раздела

    В этом подразделе анализируется роль государства как ключевого фактора в формировании и поддержании единства и солидарности в российском обществе. Рассматриваются различные формы государственного управления, политические режимы и проводимая государством политика, а также их влияние на социальную сплоченность и стабильность. Оценивается эффективность государственных институтов в решении социальных проблем, обеспечении безопасности и создании условий для процветания общества.

    Влияние войн и внешних угроз на солидарность

    Содержимое раздела

    Этот подраздел посвящен анализу влияния войн и внешних угроз на процессы консолидации российского общества. Рассматриваются исторические примеры, когда внешние вызовы способствовали объединению народа перед лицом общей опасности. Изучается влияние военных конфликтов на формирование чувства патриотизма, национальной идентичности и социальной сплоченности. Анализируются методы использования консолидации в условиях кризисов для укрепления единства и стабильности.

Современное состояние солидарности, единства и стабильности в российском обществе

Содержимое раздела

В этом разделе анализируется текущее состояние солидарности, единства и стабильности в российском обществе на основе эмпирических данных и социологических исследований. Рассматриваются различные аспекты, включая уровень доверия между гражданами, отношение к государственным институтам, участие в общественной жизни и гражданскую активность. Анализируются факторы, влияющие на эти показатели, такие как социально-экономическое положение, политическая обстановка и культурные особенности. Оценивается влияние глобализации и современных вызовов на данные социальные явления.

    Социологические исследования уровня солидарности

    Содержимое раздела

    Раздел включает обзор основных социологических исследований, направленных на изучение уровня солидарности в российском обществе. Анализируются методы, используемые для измерения солидарности, такие как опросы общественного мнения, анализ социальных сетей и изучение поведенческих показателей. Рассматриваются основные тенденции и изменения в уровне солидарности, выявляются факторы, влияющие на ее формирование и поддержание, такие как уровень образования, доход, место проживания.

    Анализ факторов, влияющих на единство общества

    Содержимое раздела

    В данном подразделе рассматриваются ключевые факторы, оказывающие влияние на единство российского общества. Анализируются экономические показатели, такие как уровень жизни и социальное неравенство. Обсуждаются политические факторы, включая политическую стабильность, демократическое участие и эффективность государственных институтов. Рассматриваются культурные факторы, такие как общие ценности, историческая память и культурное многообразие, а также их влияние на консолидацию общества.

    Оценка угроз стабильности и пути их преодоления

    Содержимое раздела

    Раздел посвящен анализу наиболее значимых угроз стабильности российского общества. Рассматриваются внутренние вызовы, такие как социальное неравенство, коррупция, этнополитические конфликты, и внешние угрозы, включая геополитическую напряженность и информационные войны. Предлагаются конкретные мероприятия и стратегии по укреплению стабильности. Обсуждаются пути повышения эффективности государственных институтов и укрепления гражданского общества.

Практические примеры укрепления солидарности и единства в современной России

Содержимое раздела

Данный раздел посвящен анализу конкретных примеров и практик, способствующих укреплению солидарности и единства в современной России. Рассматриваются различные инициативы, реализуемые как на государственном, так и на общественном уровне. Анализируется эффективность различных проектов, направленных на поддержку социальных групп, развитие культурных связей и укрепление патриотизма. Приводятся конкретные кейсы, демонстрирующие успешные практики консолидации общества.

    Роль общественных организаций и гражданских инициатив

    Содержимое раздела

    Анализируется роль общественных организаций и гражданских инициатив в формировании солидарности и единства в современном российском обществе. Рассматривается широкий спектр деятельности, направленной на решение социальных проблем, поддержку уязвимых групп населения и развитие гражданского общества. Оценивается влияние этих организаций на формирование чувства общности, вовлечение граждан в общественную жизнь и укрепление доверия между людьми.

    Государственные программы и проекты поддержки

    Содержимое раздела

    Рассматриваются государственные программы и проекты, направленные на укрепление солидарности и единства в российском обществе. Анализируется эффективность этих программ и мероприятий, направленных на поддержку социально незащищенных слоев населения, развитие культурных связей и формирование чувства патриотизма. Оценивается роль государства в создании условий для консолидации общества, включая законодательные инициативы и финансирование соответствующих проектов.

    Влияние культуры и медиа на формирование общности

    Содержимое раздела

    В данном подразделе анализируется влияние культуры и средств массовой информации на формирование чувства общности и солидарности в российском обществе. Рассматривается роль культуры, включая литературу, кино, музыку и изобразительное искусство, в формировании общих ценностей и национальной идентичности. Анализируется влияние средств массовой информации на формирование общественного мнения, продвижение патриотизма и укрепление солидарности.

Заключение

Содержимое раздела

В заключении обобщаются основные выводы исследования, подтверждающие или опровергающие поставленные гипотезы. Подводятся итоги анализа, представленного в предыдущих главах, и делается акцент на ключевых факторах, влияющих на солидарность, единство и стабильность российского общества. Оценивается значимость проведенной работы и ее вклад в понимание механизмов консолидации общества. Формулируются рекомендации по укреплению солидарности и единства, а также предлагаются направления для дальнейших исследований.

Список литературы

Содержимое раздела

В данном разделе представлен список использованной литературы, включающий научные статьи, монографии, диссертации, статистические данные и другие источники, использованные в процессе исследования. Список оформлен в соответствии с требованиями к оформлению научных работ и включает все цитируемые источники. Данные источники служат основой для теоретического обоснования и иллюстрации основных положений реферата.

Получи Такой Реферат

До 90% уникальность
Готовый файл Word
Оформление по ГОСТ
Список источников по ГОСТ
Таблицы и схемы
Презентация

Создать Реферат на любую тему за 5 минут

Создать

#5685308