Нейросеть

Современное социально-экономическое положение России: анализ и перспективы развития (Реферат)

Нейросеть для реферата Гарантия уникальности Строго по ГОСТу Высочайшее качество Поддержка 24/7

В данном реферате рассматривается современное социально-экономическое положение Российской Федерации, анализируются ключевые тенденции и проблемы, влияющие на развитие страны. Особое внимание уделяется вопросам экономического роста, социальной политики, регионального развития и места России в мировой экономике. Исследование опирается на статистические данные, аналитические отчеты и научные публикации. Целью работы является комплексная оценка текущей ситуации и выявление потенциальных направлений для улучшения социально-экономического благополучия населения.

Результаты:

Работа позволит систематизировать представления о современном социально-экономическом ландшафте России и определить приоритетные направления для дальнейших исследований.

Актуальность:

Исследование социально-экономического положения России актуально в условиях глобальных экономических изменений и необходимости адаптации национальной экономики к новым вызовам.

Цель:

Проанализировать ключевые аспекты современного социально-экономического положения России, выявить основные проблемы и предложить возможные направления развития.

Наименование образовательного учреждения

Реферат

на тему

Современное социально-экономическое положение России: анализ и перспективы развития

Выполнил: ФИО

Руководитель: ФИО

Содержание

  • Введение 1
  • Теоретические основы исследования социально-экономического положения 2
    • - Понятие и основные показатели социально-экономического положения 2.1
    • - Теоретические школы анализа экономического роста и социального развития 2.2
    • - Особенности социально-экономического развития России в историческом контексте 2.3
  • Анализ современного состояния российской экономики 3
    • - Динамика основных макроэкономических показателей России 3.1
    • - Структурные проблемы российской экономики и пути их решения 3.2
    • - Влияние внешних факторов на экономику России 3.3
  • Социальное положение населения России: проблемы и перспективы 4
    • - Уровень и динамика доходов населения России 4.1
    • - Состояние системы образования и здравоохранения в России 4.2
    • - Основные социальные проблемы и пути их решения 4.3
  • Практический анализ: региональные различия в социально-экономическом развитии России 5
    • - Классификация регионов России по уровню социально-экономического развития 5.1
    • - Факторы, влияющие на социально-экономическое развитие регионов 5.2
    • - Оценка эффективности региональной политики государства 5.3
  • Заключение 6
  • Список литературы 7

Введение

Содержимое раздела

В данном разделе определяется актуальность и цели исследования, формулируется предмет и объект изучения, а также раскрывается структура работы. Обосновывается необходимость анализа социально-экономического положения России в современных условиях. Описываются основные методы исследования, используемые в реферате. Введение задает общий контекст и направление дальнейшего анализа.

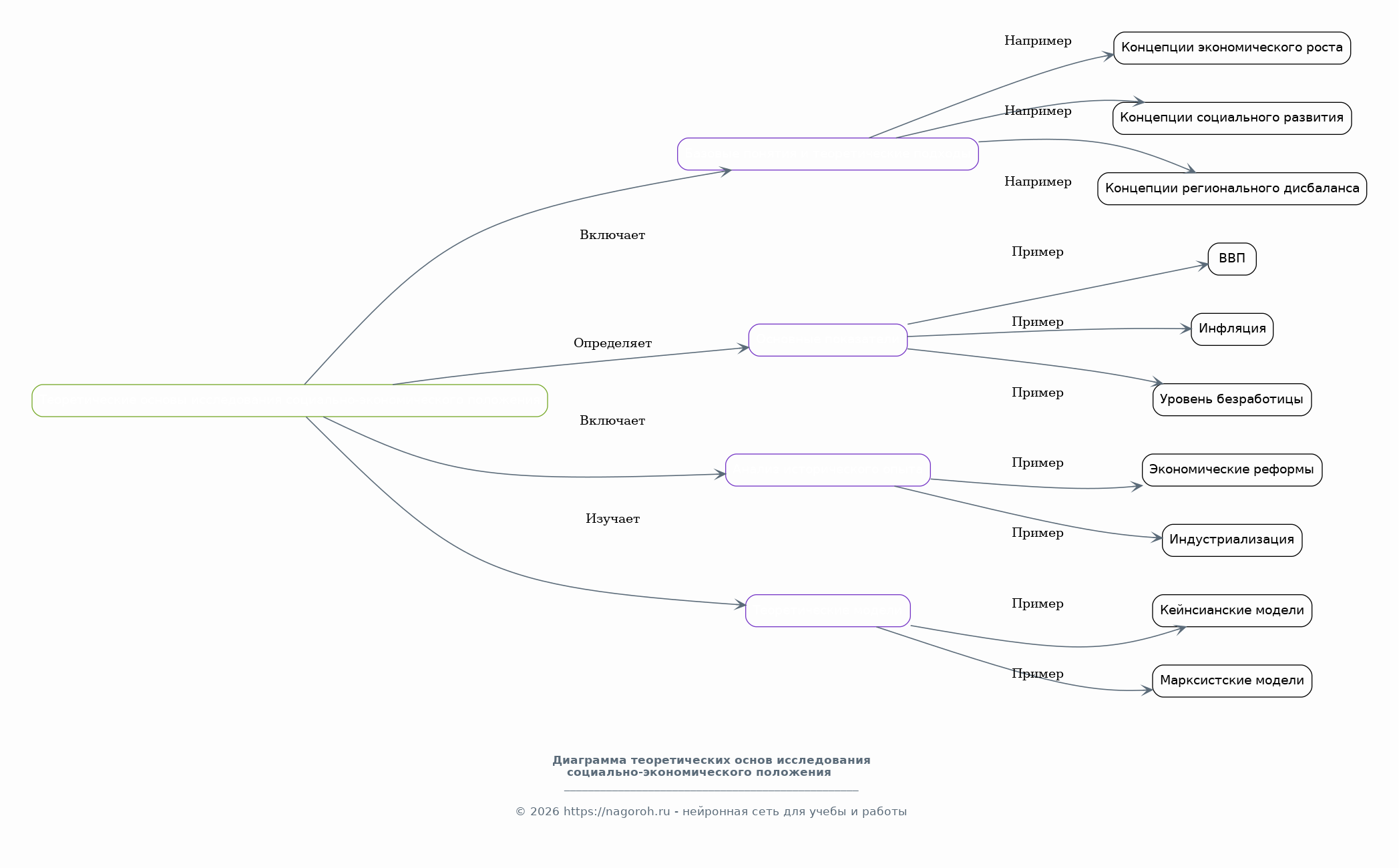
Теоретические основы исследования социально-экономического положения

Содержимое раздела

В данном разделе рассматриваются базовые понятия и теоретические подходы к анализу социально-экономического положения страны, включая концепции экономического роста, социального развития и регионального дисбаланса. Определяются основные показатели, характеризующие социально-экономическое состояние России. Анализируется исторический опыт развития российской экономики и его влияние на современную ситуацию. Изучаются теоретические модели, объясняющие взаимосвязь между экономическими и социальными процессами.

    Понятие и основные показатели социально-экономического положения

    Содержимое раздела

    Рассматриваются различные определения социально-экономического положения, акцентируя внимание на взаимосвязь экономических и социальных аспектов. Выделяются ключевые показатели, характеризующие уровень жизни населения, состояние экономики и эффективность управления. Анализируется важность комплексного подхода к оценке социально-экономического развития.

    Теоретические школы анализа экономического роста и социального развития

    Содержимое раздела

    Представлен обзор основных теоретических направлений, посвященных изучению факторов экономического роста и социального прогресса. Рассматриваются концепции классической экономики, кейнсианства, неолиберализма и других школ. Проводится критический анализ различных подходов и выявление их сильных и слабых сторон.

    Особенности социально-экономического развития России в историческом контексте

    Содержимое раздела

    Проводится анализ этапов экономического и социального развития России, начиная с дореформенного периода. Выявляются ключевые тенденции, закономерности и особенности, определяющие современное состояние экономики и общества. Оценивается влияние исторических факторов на текущую социально-экономическую ситуацию.

Анализ современного состояния российской экономики

Содержимое раздела

Данный раздел посвящён детальному анализу текущего состояния российской экономики, включая динамику ВВП, инфляцию, инвестиции, занятость и другие ключевые макроэкономические показатели. Оценивается влияние внешних факторов, таких как мировые цены на нефть и санкции, на экономическую ситуацию в стране. Рассматриваются структурные проблемы российской экономики и направления их решения. Выявляются основные риски и возможности для экономического роста.

    Динамика основных макроэкономических показателей России

    Содержимое раздела

    Проводится анализ динамики ВВП, инфляции, инвестиций, доли государственных расходов, и других ключевых показателей за последние годы. Выявляются основные тенденции и факторы, влияющие на их изменения. Оценивается эффективность государственной экономической политики.

    Структурные проблемы российской экономики и пути их решения

    Содержимое раздела

    Рассматриваются проблемы зависимости от экспорта сырья, низкого уровня диверсификации экономики, неразвитости инфраструктуры и других структурных ограничений. Предлагаются конкретные меры по их преодолению, направленные на стимулирование инноваций, повышение производительности труда и развитие малого и среднего бизнеса.

    Влияние внешних факторов на экономику России

    Содержимое раздела

    Анализируется влияние мировых цен на нефть, колебаний курсов валют, санкций и других внешних факторов на экономическую ситуацию в России. Оценивается степень зависимости российской экономики от внешних условий и возможности её снижения.

Социальное положение населения России: проблемы и перспективы

Содержимое раздела

В этом разделе анализируется социальное положение населения России, включая уровень доходов, бедность, неравенство, образование, здравоохранение и другие социальные показатели. Оценивается эффективность социальной политики государства и выявляются основные проблемы в социальной сфере. Рассматриваются перспективы улучшения качества жизни населения и обеспечения социальной справедливости. Проводится анализ демографической ситуации в стране.

    Уровень и динамика доходов населения России

    Содержимое раздела

    Анализируется распределение доходов населения по различным группам. Определяются факторы, влияющие на уровень доходов и прожиточный минимум. Рассматриваются меры социальной поддержки населения.

    Состояние системы образования и здравоохранения в России

    Содержимое раздела

    Оценивается доступность и качество образования и здравоохранения для различных слоев населения. Выявляются проблемы финансирования и управления в этих сферах. Предлагаются рекомендации по улучшению системы образования и здравоохранения.

    Основные социальные проблемы и пути их решения

    Содержимое раздела

    Рассматриваются проблемы бедности, неравенства, социальной изоляции и других социальных проблем. Предлагаются меры социальной политики, направленные на их решение и улучшение качества жизни населения.

Практический анализ: региональные различия в социально-экономическом развитии России

Содержимое раздела

В данной главе проводится анализ региональных различий в социально-экономическом развитии России. Рассматриваются показатели экономического развития, уровня жизни населения и социальной инфраструктуры в различных регионах страны. Выявляются регионы-лидеры и отстающие, а также факторы, определяющие их положение. Анализируются результаты государственной региональной политики.

    Классификация регионов России по уровню социально-экономического развития

    Содержимое раздела

    Предложена классификация регионов РФ на основе комплексного анализа ключевых социально-экономических показателей. Определены критерии для оценки и сравнения регионов. Проведена сравнительная характеристика различных групп регионов.

    Факторы, влияющие на социально-экономическое развитие регионов

    Содержимое раздела

    Выявлены факторы, определяющие различия в социально-экономическом развитии регионов, такие как природные ресурсы, инфраструктура, инвестиционный климат, человеческий капитал и государственная поддержка. Оценена роль каждого фактора.

    Оценка эффективности региональной политики государства

    Содержимое раздела

    Анализируются инструменты и механизмы региональной политики государства, направленные на выравнивание социально-экономического развития регионов. Оценена их эффективность и предложены рекомендации по их совершенствованию.

Заключение

Содержимое раздела

В заключении подводятся итоги исследования, формулируются основные выводы и рекомендации. Оценивается современное социально-экономическое положение России и перспективы его развития. Подчеркивается важность комплексного подхода к решению социально-экономических проблем и необходимости проведения дальнейших исследований в данной области. Обобщаются полученные результаты и их практическая значимость.

Список литературы

Содержимое раздела

В данном разделе приводится перечень использованных источников, включая научные публикации, статистические данные, аналитические отчеты и нормативно-правовые акты. Список литературы оформлен в соответствии с требованиями...

Получи Такой Реферат

До 90% уникальность
Готовый файл Word
Оформление по ГОСТ
Список источников по ГОСТ
Таблицы и схемы
Презентация

Создать Реферат на любую тему за 5 минут

Создать

#4017314