Нейросеть

Современное ветеринарное образование в Российской Федерации: Анализ текущего состояния и перспективы развития (Реферат)

Нейросеть для реферата Гарантия уникальности Строго по ГОСТу Высочайшее качество Поддержка 24/7

Данный реферат посвящен всестороннему анализу современного состояния ветеринарного образования в России. Рассматриваются ключевые аспекты образовательных программ, методы обучения, а также проблемы и вызовы, стоящие перед ветеринарными учебными заведениями. Особое внимание уделяется соответствию образовательных стандартов и подготовки специалистов актуальным потребностям ветеринарной практики и требованиям рынка труда. Представлен обзор лучших практик и перспектив развития ветеринарного образования в контексте глобальных тенденций.

Результаты:

Работа предоставит комплексное понимание текущего состояния ветеринарного образования в России и предложит пути для его совершенствования.

Актуальность:

Исследование актуально в связи с необходимостью повышения качества подготовки ветеринарных специалистов для обеспечения здоровья животных и общественного благополучия.

Цель:

Целью работы является анализ текущего состояния ветеринарного образования в России и выработка рекомендаций по его оптимизации.

Наименование образовательного учреждения

Реферат

на тему

Современное ветеринарное образование в Российской Федерации: Анализ текущего состояния и перспективы развития

Выполнил: ФИО

Руководитель: ФИО

Содержание

  • Введение 1
  • Теоретические основы ветеринарного образования 2
    • - Сущность и структура ветеринарного образования 2.1
    • - Методики и технологии обучения в ветеринарии 2.2
    • - Нормативно-правовое регулирование ветеринарного образования в РФ 2.3
  • Современное состояние ветеринарного образования в России 3
    • - Анализ образовательных программ и учебных планов 3.1
    • - Материально-техническая база и кадровое обеспечение 3.2
    • - Проблемы и перспективы развития ветеринарного образования 3.3
  • Международный опыт и лучшие практики ветеринарного образования 4
    • - Обзор образовательных программ в ведущих ветеринарных школах мира 4.1
    • - Сравнительный анализ методик преподавания и оценки знаний 4.2
    • - Перспективы международного сотрудничества в области ветеринарного образования 4.3
  • Практические аспекты: анализ конкретных примеров и данных 5
    • - Анализ результатов опросов студентов и преподавателей 5.1
    • - Оценка востребованности выпускников на рынке труда 5.2
    • - Кейс-стади: примеры успешных образовательных проектов 5.3
  • Заключение 6
  • Список литературы 7

Введение

Содержимое раздела

Введение определяет актуальность выбранной темы, обосновывает ее значимость для ветеринарной медицины и общества в целом. Раскрываются цели и задачи исследования, формируется понимание структуры работы и ее методологической основы. Обозначается роль ветеринарного образования в обеспечении здоровья животных, профилактике заболеваний и охране общественного здоровья. Подчеркивается необходимость анализа образовательных программ и методов обучения.

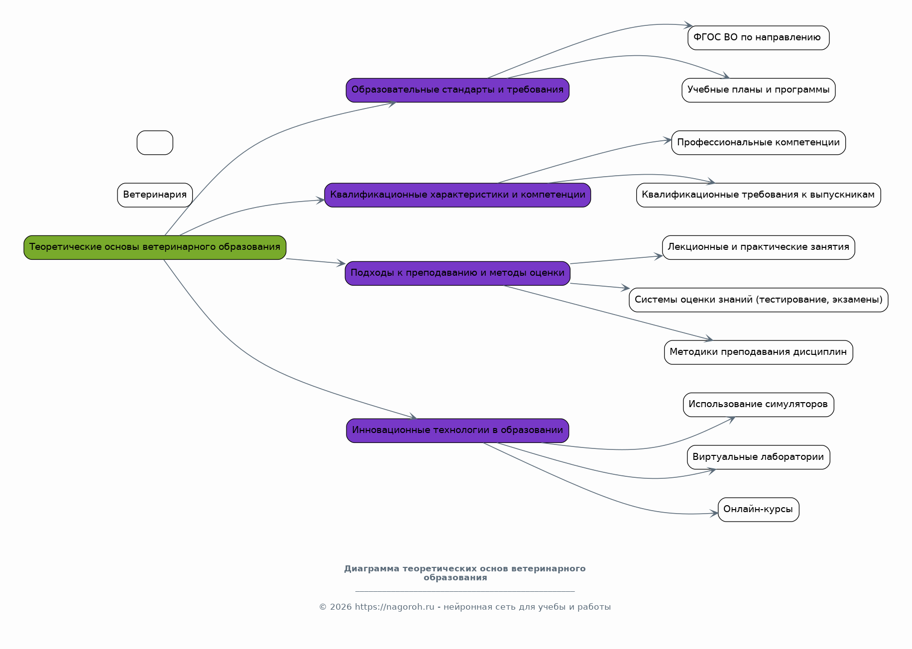
Теоретические основы ветеринарного образования

Содержимое раздела

Данный раздел представляет собой теоретическую базу для понимания принципов построения образовательных программ в ветеринарии. Рассматриваются основные образовательные стандарты и требования к подготовке ветеринарных специалистов, включая квалификационные характеристики и профессиональные компетенции. Анализируются различные подходы к преподаванию ветеринарных дисциплин и методы оценки знаний студентов. Особое внимание уделяется инновационным технологиям в образовательном процессе.

    Сущность и структура ветеринарного образования

    Содержимое раздела

    Подробно рассматриваются цели, задачи и структура ветеринарного образования. Анализируются основные этапы образовательного процесса, включая начальное, среднее и высшее профессиональное образование. Описываются различные типы учебных заведений, осуществляющих подготовку ветеринарных специалистов, а также особенности учебных программ, направленных на формирование профессиональных навыков. Раскрывается роль образовательных стандартов в формировании компетентных специалистов.

    Методики и технологии обучения в ветеринарии

    Содержимое раздела

    В данном подразделе рассматриваются современные методики и технологии, применяемые в ветеринарном образовании. Анализируются различные подходы к преподаванию, включая интерактивные методы обучения, симуляционное моделирование и использование информационных технологий. Рассматриваются преимущества и недостатки различных методик с акцентом на их эффективность в формировании практических навыков. Оценивается роль дистанционного обучения в подготовке ветеринарных специалистов.

    Нормативно-правовое регулирование ветеринарного образования в РФ

    Содержимое раздела

    Подробный анализ нормативно-правовой базы, регулирующей ветеринарное образование в Российской Федерации. Рассматриваются основные законодательные акты, приказы и распоряжения, определяющие требования к образовательным программам, лицензированию и аккредитации ветеринарных учебных заведений. Анализируется влияние изменений в законодательстве на качество образования. Оценивается соответствие нормативно-правовой базы современным вызовам.

Современное состояние ветеринарного образования в России

Содержимое раздела

Этот раздел проводит детальный обзор текущего состояния ветеринарного образования в России. Анализируются образовательные программы, их соответствие современным требованиям, а также применяемые методы обучения. Рассматриваются проблемы, с которыми сталкиваются ветеринарные учебные заведения, включая недостаток ресурсов, устаревшее оборудование, и нехватку преподавательских кадров. Оценивается уровень подготовки выпускников и соответствие их квалификации потребностям рынка труда.

    Анализ образовательных программ и учебных планов

    Содержимое раздела

    Проводится детальный анализ учебных планов и образовательных программ, реализуемых в ветеринарных учебных заведениях России. Оценивается соответствие учебных планов современным требованиям и тенденциям в ветеринарной медицине. Рассматривается структура образовательных программ, соотношение теоретической и практической подготовки, а также наличие специализированных дисциплин. Анализируются возможности для повышения квалификации и дополнительного образования.

    Материально-техническая база и кадровое обеспечение

    Содержимое раздела

    Рассматривается состояние материально-технической базы ветеринарных учебных заведений: оснащение аудиторий, наличие современных лабораторий и специализированного оборудования. Анализируется кадровое обеспечение, включая квалификацию преподавателей, их научную деятельность и практический опыт. Оценивается влияние этих факторов на качество подготовки специалистов. Предлагаются пути улучшения материально-технической базы и повышения квалификации преподавателей.

    Проблемы и перспективы развития ветеринарного образования

    Содержимое раздела

    Изучаются основные проблемы, стоящие перед ветеринарным образованием в России, такие как недостаток финансирования, устаревшее оборудование и нехватка преподавательских кадров. Рассматриваются перспективные направления развития, включая внедрение инновационных образовательных технологий, расширение сотрудничества с работодателями и развитие практической подготовки. Предлагаются рекомендации по улучшению качества ветеринарного образования.

Международный опыт и лучшие практики ветеринарного образования

Содержимое раздела

Данный раздел посвящен анализу международного опыта и лучших практик в области ветеринарного образования. Рассматриваются образовательные системы ведущих зарубежных университетов и колледжей, готовящих ветеринарных специалистов. Анализируются подходы к формированию учебных планов, организации практической подготовки и внедрению инновационных технологий в образовательный процесс. Выявляются элементы, которые могут быть адаптированы и внедрены в российскую систему ветеринарного образования.

    Обзор образовательных программ в ведущих ветеринарных школах мира

    Содержимое раздела

    Проводится подробный обзор образовательных программ в ведущих ветеринарных школах мира, с акцентом на их структуру, содержание и методы обучения. Анализируются особенности учебных планов, специализации, и требования к выпускникам. Рассматриваются подходы к организации практической подготовки, включая клинические стажировки. Оценивается влияние международных стандартов на образовательный процесс.

    Сравнительный анализ методик преподавания и оценки знаний

    Содержимое раздела

    Проводится сравнительный анализ методик преподавания и оценки знаний, используемых в различных странах. Рассматриваются преимущества и недостатки различных подходов к обучению и оценке знаний, с акцентом на их эффективность в формировании профессиональных компетенций. Анализируются инновационные методы оценки знаний, включая симуляции и практические экзамены. Выявляются лучшие практики и подходы.

    Перспективы международного сотрудничества в области ветеринарного образования

    Содержимое раздела

    Рассматриваются перспективы международного сотрудничества в области ветеринарного образования, включая обмен студентами и преподавателями, совместные образовательные программы и проекты. Анализируются формы международного сотрудничества, способствующие повышению качества подготовки специалистов и расширению профессиональных возможностей. Обсуждаются возможности интеграции российской системы образования в мировое образовательное пространство.

Практические аспекты: анализ конкретных примеров и данных

Содержимое раздела

В данном разделе представлены конкретные примеры и данные, иллюстрирующие проблемы и достижения в области ветеринарного образования. Проводится анализ результатов опросов студентов и преподавателей, анкетирования выпускников и работодателей, а также данных официальной статистики. Рассматриваются конкретные кейсы, связанные с внедрением инновационных образовательных технологий и методик, а также результаты различных образовательных проектов. Оценивается влияние практических аспектов на качество образования.

    Анализ результатов опросов студентов и преподавателей

    Содержимое раздела

    Представлен анализ результатов опросов студентов и преподавателей ветеринарных учебных заведений. Выявляются основные проблемы, с которыми сталкиваются студенты в процессе обучения, и оценивается удовлетворенность преподавателей условиями работы. Рассматриваются мнения студентов и преподавателей относительно качества образовательных программ, методов обучения и материально-технической базы. Формулируются выводы и рекомендации для улучшения образовательного процесса.

    Оценка востребованности выпускников на рынке труда

    Содержимое раздела

    Проводится оценка востребованности выпускников ветеринарных учебных заведений на рынке труда. Рассматриваются данные о трудоустройстве выпускников, их средней заработной плате и профессиональном росте. Анализируются требования работодателей к квалификации ветеринарных специалистов, а также соответствие образовательных программ этим требованиям. Формулируются рекомендации по совершенствованию подготовки выпускников.

    Кейс-стади: примеры успешных образовательных проектов

    Содержимое раздела

    Представлены примеры успешных образовательных проектов в области ветеринарного образования. Рассматриваются конкретные кейсы внедрения инновационных образовательных технологий, разработки новых учебных программ и организации практической подготовки. Анализируются результаты реализации проектов, их влияние на качество образования и подготовку специалистов. Выявляются лучшие практики и подходы.

Заключение

Содержимое раздела

В заключении обобщаются основные выводы, полученные в ходе исследования. Подводятся итоги анализа современного состояния ветеринарного образования в России, формулируются основные проблемы и достижения. Предлагаются конкретные рекомендации по улучшению качества подготовки ветеринарных специалистов, развитию образовательных программ и внедрению инновационных технологий. Подчеркивается необходимость дальнейших исследований в этой области.

Список литературы

Содержимое раздела

Список использованной литературы, включающий в себя научные статьи, учебные пособия, нормативные документы и другие источники, использованные в процессе работы над рефератом. Список должен быть оформлен в соответствии с требованиями ГОСТ.

Получи Такой Реферат

До 90% уникальность
Готовый файл Word
Оформление по ГОСТ
Список источников по ГОСТ
Таблицы и схемы
Презентация

Создать Реферат на любую тему за 5 минут

Создать

#5607791