Нейросеть

Степенные функции: Анализ свойств и построение графиков (Реферат)

Нейросеть для реферата Гарантия уникальности Строго по ГОСТу Высочайшее качество Поддержка 24/7

Данный реферат посвящен всестороннему изучению степенных функций, их характеристик и графического представления. Рассмотрены основные определения, свойства и методы построения графиков для различных показателей степени. Особое внимание уделено влиянию показателя степени на форму и поведение функций, а также практическим аспектам их применения. Работа включает в себя теоретический обзор и практические примеры, иллюстрирующие ключевые концепции и принципы.

Результаты:

В результате исследования будет сформировано глубокое понимание свойств степенных функций и навыков построения их графиков.

Актуальность:

Изучение степенных функций является фундаментальной частью математического образования и необходимо для решения задач в различных областях, включая физику, экономику и компьютерные науки.

Цель:

Целью данного реферата является систематическое изучение свойств степенных функций и формирование навыков их графического представления.

Наименование образовательного учреждения

Реферат

на тему

Степенные функции: Анализ свойств и построение графиков

Выполнил: ФИО

Руководитель: ФИО

Содержание

  • Введение 1
  • Основные понятия и определения степенных функций 2
    • - Определение степенной функции и её основные элементы 2.1
    • - Свойства степенных функций: четность, монотонность, ограниченность 2.2
    • - Область определения и множество значений степенных функций 2.3
  • Графики степенных функций: построение и анализ 3
    • - Методы построения графиков степенных функций 3.1
    • - Влияние показателя степени на форму графика. 3.2
    • - Преобразования графиков степенных функций 3.3
  • Применение степенных функций в задачах 4
    • - Физические задачи, связанные со степенными функциями 4.1
    • - Примеры экономических задач с применением степенных функций 4.2
    • - Технические задачи, где используются степенные функции 4.3
  • Заключение 5
  • Список литературы 6

Введение

Содержимое раздела

В данном разделе представлено введение в тему степенных функций, определение их значимости и области применения. Описываются основные цели и задачи, которые будут рассматриваться в работе. Подчеркивается актуальность изучения степенных функций в контексте школьной программы. Также будет кратко рассмотрена структура работы и основные этапы исследования, предложенные для лучшего понимания темы.

Основные понятия и определения степенных функций

Содержимое раздела

В этом разделе рассматриваются базовые понятия, связанные со степенными функциями. Даётся определение степенной функции, рассматриваются различные формы её записи и ключевые параметры. Обсуждаются области определения и множества значений, а также влияние показателя степени на эти параметры. Особое внимание уделяется правилам работы со степенями и их корректному применению в уравнениях.

    Определение степенной функции и её основные элементы

    Содержимое раздела

    Определение степенной функции, обозначение и основные элементы, такие как основание и показатель степени. Разбор понятия: что такое степень, каковы её свойства и как она влияет на характер функции. Рассмотрение основных типов степенных функций и их классификация в зависимости от показателя степени. Акцент на терминологии и обозначениях, используемых в математическом анализе.

    Свойства степенных функций: четность, монотонность, ограниченность

    Содержимое раздела

    Детальный анализ свойств степенных функций: чётность/нечётность, возрастание/убывание (монотонность) и ограниченность. Изучение зависимости этих свойств от значения показателя степени. Примеры и графические иллюстрации, иллюстрирующие эти свойства. Важность понимания свойств для анализа и решения задач, связанных со степенными функциями.

    Область определения и множество значений степенных функций

    Содержимое раздела

    Определение области определения (ОДЗ) и множества значений (ОЗ) для различных видов степенных функций, включая функции с положительными, отрицательными и дробными показателями. Анализ влияния показателя степени на ОДЗ и ОЗ. Примеры решения задач по нахождению ОДЗ и ОЗ для конкретных степенных функций. Акцент на практическом применении и важности понимания этих характеристик.

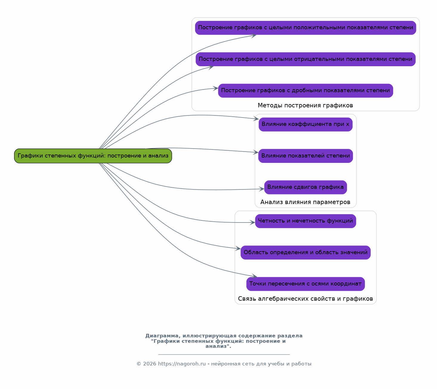
Графики степенных функций: построение и анализ

Содержимое раздела

Данный раздел посвящен построению и анализу графиков степенных функций. Рассматриваются методы построения графиков для различных значений показателя степени. Анализируется влияние параметров функции на форму и расположение графика. Особое внимание уделяется пониманию связи между алгебраическими свойствами функции и её графическим представлением.

    Методы построения графиков степенных функций

    Содержимое раздела

    Описываются различные методы построения графиков степенных функций, включая использование точек, преобразования графиков и анализ свойств функции. Рассматриваются особенности построения графиков степенных функций с различными показателями степени (целыми, дробными, отрицательными). Примеры построения графиков с использованием различных инструментов и программ.

    Влияние показателя степени на форму графика.

    Содержимое раздела

    Анализируется влияние показателя степени на вид графика. Рассматривается, как изменяется форма графика в зависимости от значений показателя (положительные, отрицательные, четные, нечетные). Приводятся примеры и графические иллюстрации, демонстрирующие эти изменения. Обоснование геометрической интерпретации свойств степенных функций.

    Преобразования графиков степенных функций

    Содержимое раздела

    Изучаются различные преобразования графиков степенных функций, такие как сдвиги, растяжения, сжатия и отражения. Рассматривается влияние этих преобразований на уравнение и график функции. Приводятся примеры задач, иллюстрирующих применение преобразований для построения графиков. Обсуждается связь между алгебраическими изменениями и геометрическими трансформациями.

Применение степенных функций в задачах

Содержимое раздела

В этом разделе представлены примеры задач, демонстрирующих практическое применение степенных функций. Рассматриваются задачи из различных областей, таких как физика, экономика и техника. Анализируются методы решения задач и применения свойств степенных функций для упрощения вычислений и получения результатов. Особое внимание концентрируется на интерпретации результатов в контексте конкретной задачи.

    Физические задачи, связанные со степенными функциями

    Содержимое раздела

    Рассмотрение примеров физических задач, в которых используются степенные функции. Анализ зависимости физических величин (например, силы трения, ускорения, энергии) от других параметров, выраженной степенными функциями. Решение конкретных задач с использованием формул и графиков. Обсуждение методик анализа и интерпретации результатов.

    Примеры экономических задач с применением степенных функций

    Содержимое раздела

    Применение степенных функций в экономике, например, для описания производственных функций, функций полезности и кривых спроса. Разбор конкретных примеров экономических моделей. Анализ влияния изменений параметров на результаты. Обсуждение практической значимости степенных функций в экономическом анализе.

    Технические задачи, где используются степенные функции

    Содержимое раздела

    Рассмотрение примеров задач из инженерного дела, связанных со степенными функциями. Обсуждение применения степенных функций, например, для расчета электрических цепей, механических систем и других технических задач. Решение конкретных задач с пояснениями. Анализ и интерпретация результатов в контексте инженерных расчетов.

Заключение

Содержимое раздела

В заключении обобщены основные результаты исследования. Подводятся итоги по изученным свойствам степенных функций, их графикам и применению в различных областях. Отмечается важность понимания материала и его практическое значение. Даются рекомендации по дальнейшему изучению темы и возможные направления для будущих исследований.

Список литературы

Содержимое раздела

В данном разделе представлен список использованной литературы и источников, на основе которых была проведена работа. Указаны ссылки на учебники, научные статьи и другие ресурсы, использованные для подготовки реферата. Список отформатирован в соответствии с принятыми стандартами цитирования.

Получи Такой Реферат

До 90% уникальность
Готовый файл Word
Оформление по ГОСТ
Список источников по ГОСТ
Таблицы и схемы
Презентация

Создать Реферат на любую тему за 5 минут

Создать

#6075390