Нейросеть

Стратегическое Развитие Российской Федерации: Прогнозы и Сценарии до 2036 Года (Реферат)

Нейросеть для реферата Гарантия уникальности Строго по ГОСТу Высочайшее качество Поддержка 24/7

Данный реферат посвящен всестороннему анализу перспектив стратегического развития России до 2036 года. Исследование включает в себя обзор ключевых факторов, влияющих на экономическое, социальное и политическое развитие страны, а также оценку потенциальных рисков и возможностей. В работе рассматриваются различные сценарии будущего, основанные на анализе текущих тенденций и прогнозах экспертов, с учетом международных вызовов. Особое внимание уделяется разработке рекомендаций для формирования эффективной стратегии развития.

Результаты:

Результатом исследования станет разработка обоснованных сценариев развития России до 2036 года, а также предложений по оптимизации государственной политики.

Актуальность:

Актуальность исследования обусловлена необходимостью разработки долгосрочных стратегий развития в условиях глобальной нестабильности и меняющейся геополитической обстановки.

Цель:

Целью работы является анализ текущего состояния и перспектив развития России, выявление ключевых факторов и рисков, а также разработка прогнозных сценариев до 2036 года.

Наименование образовательного учреждения

Реферат

на тему

Стратегическое Развитие Российской Федерации: Прогнозы и Сценарии до 2036 Года

Выполнил: ФИО

Руководитель: ФИО

Содержание

  • Введение 1
  • Теоретические основы стратегического планирования 2
    • - Концепции стратегического планирования и управления 2.1
    • - Методы анализа внешней среды: PESTEL и SWOT-анализ 2.2
    • - Методы прогнозирования и сценарного планирования 2.3
  • Факторы, влияющие на стратегическое развитие России 3
    • - Экономические факторы и тенденции 3.1
    • - Социальные факторы и демографические вызовы 3.2
    • - Политические и геополитические факторы 3.3
  • Разработка сценариев развития России до 2036 года 4
    • - Формирование сценариев: базовый, оптимистичный и пессимистичный 4.1
    • - Анализ рисков и возможностей в различных сценариях 4.2
    • - Рекомендации для государственной политики 4.3
  • Практический анализ: кейсы и данные 5
    • - Анализ статистических данных и трендов 5.1
    • - Примеры успешных проектов и программ 5.2
    • - Анализ проблем и вызовов: негативный опыт 5.3
  • Заключение 6
  • Список литературы 7

Введение

Содержимое раздела

В данном разделе представлено обоснование актуальности темы стратегического развития России, определены цели и задачи исследования, а также обозначены основные методы анализа. Рассматривается структура реферата, кратко описываются основные разделы и их содержание. Введение служит для ознакомления с общей проблематикой и определения рамок исследования, а также обосновывает важность изучения данной темы в контексте текущих вызовов.

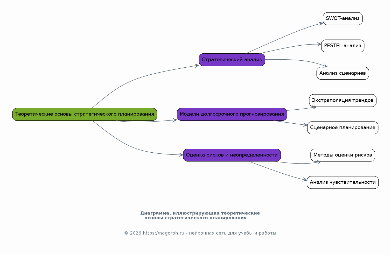
Теоретические основы стратегического планирования

Содержимое раздела

Этот раздел посвящен изучению теоретических аспектов стратегического планирования и прогнозирования. Рассматриваются основные подходы к стратегическому анализу, такие как SWOT-анализ, PESTEL-анализ и анализ сценариев. Изучаются различные модели долгосрочного прогнозирования, включая методы экстраполяции трендов и сценарного планирования. Анализируются инструменты и методы оценки рисков и неопределенности в процессе стратегического планирования. Цель раздела - предоставить теоретическую базу для дальнейшего анализа.

    Концепции стратегического планирования и управления

    Содержимое раздела

    В данном подразделе рассматриваются ключевые концепции стратегического планирования, включая миссию, видение и ценности организации или государства. Анализируются различные уровни стратегического планирования, от общегосударственного до отраслевого. Обсуждаются принципы разработки стратегических целей и задач, а также методы их декомпозиции. Рассматривается роль стратегического планирования в контексте устойчивого развития и обеспечения национальной безопасности.

    Методы анализа внешней среды: PESTEL и SWOT-анализ

    Содержимое раздела

    Раздел посвящен детальному рассмотрению методов анализа внешней среды, таких как PESTEL-анализ, оценивающий политические, экономические, социальные, технологические, экологические и законодательные факторы. Также рассматривается SWOT-анализ, который позволяет выявить сильные и слабые стороны, возможности и угрозы. Обсуждается применение этих методов для определения ключевых трендов и вызовов, влияющих на развитие России. Анализируются примеры практического использования данных методов.

    Методы прогнозирования и сценарного планирования

    Содержимое раздела

    Данный подраздел посвящен изучению методов прогнозирования, включая статистические методы, экспертные оценки и сценарное планирование. Рассматриваются различные подходы к разработке сценариев будущего, основанные на анализе ключевых факторов неопределенности. Обсуждаются примеры применения сценарного планирования в контексте стратегического развития. Цель - предоставить инструменты для оценки будущих перспектив.

Факторы, влияющие на стратегическое развитие России

Содержимое раздела

Этот раздел посвящен анализу ключевых факторов, оказывающих влияние на стратегическое развитие России. Рассматриваются экономические факторы, такие как структура экономики, уровень инвестиций, технологическое развитие и внешнеэкономические связи. Анализируются социальные факторы, включая демографию, уровень образования, качество жизни и социальную политику. Изучаются политические факторы, в том числе институциональная среда, государственное управление и геополитическая обстановка. Цель раздела - выявить ключевые драйверы и ограничения.

    Экономические факторы и тенденции

    Содержимое раздела

    В данном подразделе анализируются основные экономические факторы, влияющие на развитие России, включая динамику ВВП, структуру экономики, уровень инфляции и безработицы. Рассматриваются вопросы диверсификации экономики, развития инноваций и привлечения инвестиций. Анализируются внешнеэкономические связи России, включая экспорт, импорт и взаимодействие с международными организациями. Обсуждаются перспективы экономического роста в долгосрочной перспективе.

    Социальные факторы и демографические вызовы

    Содержимое раздела

    В этом подразделе рассматриваются социальные факторы, влияющие на развитие России, включая демографическую ситуацию, уровень образования и здравоохранения. Анализируются проблемы старения населения, миграции и развития человеческого капитала. Обсуждаются вопросы социальной политики, направленной на повышение качества жизни и снижение неравенства. Рассматриваются вызовы, связанные с изменением климата и экологической устойчивостью.

    Политические и геополитические факторы

    Содержимое раздела

    Раздел посвящен анализу политических факторов, влияющих на стратегическое развитие России, включая институциональную среду, систему государственного управления и политическую стабильность. Рассматриваются геополитические факторы, в том числе отношения с другими странами и участие в международных организациях. Анализируются риски и возможности, связанные с изменением геополитической обстановки и международными конфликтами. Обсуждаются вопросы национальной безопасности и суверенитета.

Разработка сценариев развития России до 2036 года

Содержимое раздела

Этот раздел посвящен практической разработке сценариев развития России до 2036 года. На основе анализа теоретических основ и факторов, влияющих на развитие, формируются различные сценарии, учитывающие различные допущения и предпосылки. Каждый сценарий описывает вероятное будущее развитие событий с учетом экономических, социальных и политических факторов. Проводится оценка рисков и возможностей для каждого сценария, а также разрабатываются рекомендации для государственной политики.

    Формирование сценариев: базовый, оптимистичный и пессимистичный

    Содержимое раздела

    В данном подразделе будут сформированы три основных сценария развития России до 2036 года: базовый, оптимистичный и пессимистичный. Базовый сценарий предполагает сохранение текущих тенденций и умеренные изменения. Оптимистичный сценарий предполагает благоприятное сочетание факторов и ускоренный экономический рост. Пессимистичный сценарий предполагает возникновение негативных факторов и замедление развития. Детально описываются условия и предпосылки для каждого сценария.

    Анализ рисков и возможностей в различных сценариях

    Содержимое раздела

    В этом подразделе проводится детальный анализ рисков и возможностей, связанных с каждым из разработанных сценариев. Рассматриваются экономические, социальные и политические риски, такие как снижение цен на нефть, ухудшение демографической ситуации и усиление геополитической напряженности. Выявляются возможности, такие как развитие новых технологий, диверсификация экономики и укрепление международных связей. Проводится стресс-тестирование сценариев.

    Рекомендации для государственной политики

    Содержимое раздела

    В данном подразделе формируются конкретные рекомендации для государственной политики, направленные на смягчение рисков и использование возможностей, выявленных в ходе сценарного анализа. Рекомендации охватывают различные сферы, включая экономику, социальную сферу и политику. Предлагаются меры по диверсификации экономики, развитию инноваций, улучшению системы государственного управления и укреплению национальной безопасности. Обсуждается роль государства в реализации различных сценариев и обеспечении устойчивого развития.

Практический анализ: кейсы и данные

Содержимое раздела

В данном разделе представлены конкретные практические примеры и данные, подтверждающие выводы, сделанные в предыдущих разделах. Рассматриваются статистические данные, результаты социологических опросов и аналитические отчеты, иллюстрирующие текущее состояние и перспективы развития России. Анализируются конкретные проекты и программы, направленные на реализацию стратегических целей. Приводятся примеры успешного опыта и неудач в области стратегического планирования, а также делаются обоснованные выводы.

    Анализ статистических данных и трендов

    Содержимое раздела

    Этот подраздел содержит анализ актуальных статистических данных, отражающих основные экономические, социальные и демографические тренды в России. Рассматриваются показатели ВВП, инфляции, безработицы, уровня жизни и т.д. Выявляются ключевые тенденции, определяющие динамику развития. Проводится сравнительный анализ с данными других стран и регионов. Визуализация данных с помощью графиков и диаграмм.

    Примеры успешных проектов и программ

    Содержимое раздела

    В этом подразделе рассматриваются конкретные примеры успешных проектов и программ, реализованных в России, направленных на достижение стратегических целей. Анализируются их результаты, эффективность и влияние на экономическое и социальное развитие. Выявляются факторы, способствовавшие успеху, и извлекаются уроки для будущих проектов. Приводятся примеры из различных отраслей экономики и социальной сферы.

    Анализ проблем и вызовов: негативный опыт

    Содержимое раздела

    Данный подраздел посвящен анализу проблем и вызовов, с которыми сталкивается Россия в процессе стратегического развития. Рассматриваются примеры неудачных проектов и программ, а также факторы, приведшие к негативным результатам. Анализируются ошибки в планировании, реализации и управлении. Выявляются уроки, которые необходимо учитывать при разработке будущих стратегий. Акцент делается на конкретных примерах и данных.

Заключение

Содержимое раздела

В заключении обобщаются основные выводы, полученные в ходе исследования, и формулируются общие рекомендации. Подводятся итоги анализа текущего состояния и перспектив развития России, а также оцениваются потенциальные риски и возможности. Подчеркивается важность стратегического планирования для обеспечения устойчивого и сбалансированного развития страны. Определяются ключевые направления и приоритеты государственной политики на долгосрочную перспективу. Обозначаются перспективы дальнейших исследований.

Список литературы

Содержимое раздела

В данном разделе представлен список использованных источников, включая научные статьи, монографии, статистические данные, аналитические отчеты и другие материалы, использованные при написании реферата. Список составлен в соответствии с требованиями к оформлению научной работы, с указанием авторов, названий, издательств, годов издания и страниц. Систематизация источников позволяет читателям получить доступ к информации, использованной в исследовании, и проверить ее достоверность.

Получи Такой Реферат

До 90% уникальность
Готовый файл Word
Оформление по ГОСТ
Список источников по ГОСТ
Таблицы и схемы
Презентация

Создать Реферат на любую тему за 5 минут

Создать

#5613276