Нейросеть

Структурирование и оценка потерь в бережливом производстве: Анализ, методы и оптимизация (Реферат)

Нейросеть для реферата Гарантия уникальности Строго по ГОСТу Высочайшее качество Поддержка 24/7

Данный реферат посвящен всестороннему исследованию потерь в рамках концепции бережливого производства. Рассматриваются различные типы потерь, их причины и влияние на эффективность производственных процессов. Особое внимание уделяется методам структурирования и практической оценке потерь для выявления возможностей оптимизации и повышения общей производительности. Представлены подходы к мониторингу и анализу, а также примеры успешного внедрения бережливого производства.

Результаты:

Работа позволит получить системное понимание потерь и предложить конкретные инструменты для их минимизации.

Актуальность:

Актуальность исследования обусловлена необходимостью повышения конкурентоспособности предприятий в современных экономических условиях за счет повышения эффективности производственных процессов.

Цель:

Целью реферата является разработка практических рекомендаций по структурированию и оценке потерь в бережливом производстве для повышения эффективности и снижения издержек.

Наименование образовательного учреждения

Реферат

на тему

Структурирование и оценка потерь в бережливом производстве: Анализ, методы и оптимизация

Выполнил: ФИО

Руководитель: ФИО

Содержание

  • Введение 1
  • Теоретические основы бережливого производства и классификация потерь 2
    • - Принципы и философия бережливого производства 2.1
    • - Классификация и идентификация видов потерь в производстве 2.2
    • - Инструменты анализа и оценки потерь 2.3
  • Методология оценки потерь и методы их устранения 3
    • - Количественная и качественная оценка потерь 3.1
    • - Методы устранения потерь: 5S, TPM, SMED 3.2
    • - Разработка и реализация планов повышения эффективности 3.3
  • Применение инструментов бережливого производства и оценка потерь в конкретных кейсах 4
    • - Кейс-стади: Анализ производственных потерь в машиностроении 4.1
    • - Кейс-стади: Оптимизация логистики и сокращение потерь в сфере услуг 4.2
    • - Сравнение результатов различных проектов по оптимизации потерь 4.3
  • Практическое применение инструментов для оценки и снижения потерь на предприятии 5
    • - Разработка карты потока создания ценности для конкретного производственного процесса 5.1
    • - Использование диаграммы Исикавы для анализа причин возникновения дефектов 5.2
    • - Оценка экономической эффективности мероприятий по снижению потерь 5.3
  • Заключение 6
  • Список литературы 7

Введение

Содержимое раздела

Введение определяет актуальность темы, формулирует цели и задачи исследования, а также обозначает его структуру. Обосновывается необходимость анализа потерь в производственной среде в контексте бережливого производства. Выделяются ключевые понятия, такие как потери, бережливое производство и его принципы. Представлен краткий обзор методологии исследования и ожидаемые результаты.

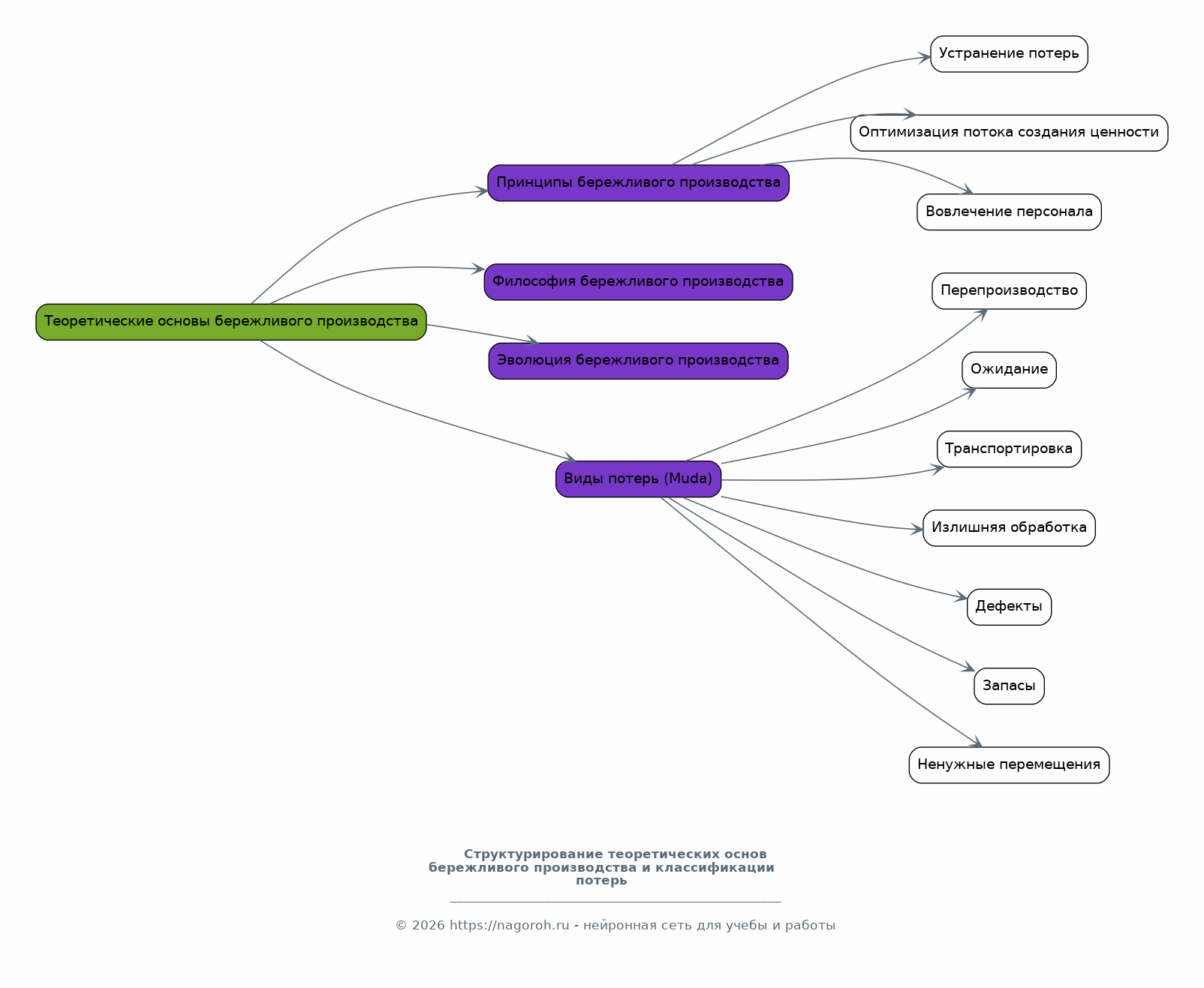
Теоретические основы бережливого производства и классификация потерь

Содержимое раздела

Этот раздел представляет собой углубленный анализ теоретических аспектов бережливого производства, рассматривая его принципы, философию и эволюцию. Описываются основные виды потерь (Muda), такие как перепроизводство, ожидание, транспортировка, излишняя обработка, дефекты, запасы и ненужные перемещения. Представлены инструменты для выявления и классификации потерь, такие как Value Stream Mapping (VSM) и диаграммы Исикавы. Рассматривается взаимосвязь между различными типами потерь и их влиянием на общую эффективность.

    Принципы и философия бережливого производства

    Содержимое раздела

    В данном подразделе рассматриваются ключевые принципы бережливого производства, такие как устранение потерь, вовлечение персонала, постоянное совершенствование (Kaizen) и уважение к человеку. Описывается концепция Value Stream Mapping (VSM) и ее роль в картировании потока создания ценности. Анализируются основные элементы философии бережливого производства, такие как Just-in-Time (JIT) и Kanban.

    Классификация и идентификация видов потерь в производстве

    Содержимое раздела

    Данный подраздел посвящен детальному анализу семи видов потерь (Muda) в производственных процессах. Рассматриваются примеры потерь перепроизводства, ожидания, транспортировки, излишней обработки, дефектов, запасов и ненужных перемещений. Представлены методы идентификации потерь, включая наблюдение, анализ данных и использование специализированных инструментов. Важность правильной классификации потерь для последующего анализа и устранения.

    Инструменты анализа и оценки потерь

    Содержимое раздела

    Рассматриваются инструменты, применяемые для анализа и оценки потерь в бережливом производстве. Описываются методы Value Stream Mapping (VSM), диаграммы Исикавы (fishbone diagrams), диаграммы Парето и другие инструменты. Анализируется применение статистических методов для оценки величины потерь и выявления причинно-следственных связей. Примеры практического применения инструментов.

Методология оценки потерь и методы их устранения

Содержимое раздела

В этом разделе представлены методы оценки потерь, включая количественный и качественный анализ. Описываются способы измерения различных видов потерь и их влияния на производственные показатели. Представлены конкретные методы, такие как анализ причинно-следственных связей, метод 5S, TPM (Total Productive Maintenance) и SMED (Single Minute Exchange of Die) для устранения потерь. Акцентируется внимание на разработке и реализации планов повышения эффективности.

    Количественная и качественная оценка потерь

    Содержимое раздела

    Рассматриваются подходы к количественной и качественной оценке потерь. Описываются методы сбора и анализа данных для определения величины и влияния потерь. Обсуждаются подходы к оценке нематериальных потерь, таких как потеря времени и ухудшение качества продукции. Примеры использования статистических методов и инструментов для количественной оценки.

    Методы устранения потерь: 5S, TPM, SMED

    Содержимое раздела

    Представлены методы 5S, TPM и SMED как инструменты для устранения потерь в производстве. Описываются принципы и шаги реализации каждого метода. Анализируется влияние этих методов на снижение потерь, повышение производительности и улучшение качества продукции. Примеры успешного применения.

    Разработка и реализация планов повышения эффективности

    Содержимое раздела

    Рассматриваются шаги разработки и реализации планов повышения эффективности на основе анализа потерь в бережливом производстве. Описываются методы постановки целей, выбора приоритетов и разработки стратегий. Анализируются примеры успешной реализации планов повышения эффективности и мониторинга результатов. Важность постоянного улучшения.

Применение инструментов бережливого производства и оценка потерь в конкретных кейсах

Содержимое раздела

Этот раздел включает анализ конкретных примеров применения инструментов бережливого производства на практике. Рассматриваются примеры из различных отраслей промышленности и анализируются статистические данные, демонстрирующие эффективность внедренных методов. Представлена оценка потерь до и после внедрения изменений, а также анализ полученных выгод и достигнутых результатов.

    Кейс-стади: Анализ производственных потерь в машиностроении

    Содержимое раздела

    Детальный разбор конкретного примера из отрасли машиностроения. Описание текущей ситуации, выявление проблем и анализ причин потерь. Применение инструментов бережливого производства, таких как VSM или диаграммы Исикавы. Оценка результатов и достигнутых изменений в производительности и эффективности.

    Кейс-стади: Оптимизация логистики и сокращение потерь в сфере услуг

    Содержимое раздела

    Пример применения бережливого производства в сфере услуг. Анализ текущих процессов, выявление потерь в логистике и обслуживании. Разработка и внедрение улучшений, направленных на сокращение издержек и повышение удовлетворенности клиентов. Оценка результатов и достигнутых улучшений.

    Сравнение результатов различных проектов по оптимизации потерь

    Содержимое раздела

    Сравнительный анализ нескольких проектов по оптимизации потерь в различных отраслях. Сопоставление подходов, используемых инструментов и достигнутых результатов. Выявление общих закономерностей и лучших практик. Выводы и рекомендации.

Практическое применение инструментов для оценки и снижения потерь на предприятии

Содержимое раздела

В данном разделе представлены конкретные примеры и практические рекомендации по применению инструментов бережливого производства. Анализируются реальные кейсы внедрения, оцениваются достигнутые результаты и эффективность различных подходов. Рассматриваются этапы анализа, выявления, классификации и устранения потерь в производственных процессах. Приводится пример применения конкретных методик и инструментов.

    Разработка карты потока создания ценности для конкретного производственного процесса

    Содержимое раздела

    Описывается процесс разработки карты потока создания ценности (VSM) для конкретного производственного процесса. Рассматриваются этапы создания VSM, включая сбор информации, картирование текущего состояния и разработку будущего состояния. Обсуждается применение VSM для выявления узких мест и возможностей для улучшения.

    Использование диаграммы Исикавы для анализа причин возникновения дефектов

    Содержимое раздела

    Представлен метод использования диаграммы Исикавы (рыбной кости) для анализа причин возникновения дефектов в производственных процессах. Описываются шаги построения диаграммы, идентификация корневых причин и разработка корректирующих действий. Примеры применения.

    Оценка экономической эффективности мероприятий по снижению потерь

    Содержимое раздела

    Рассматриваются методы оценки экономической эффективности мероприятий по снижению потерь, включая расчет возврата на инвестиции (ROI), анализ затрат и выгод (cost-benefit analysis). Обсуждаются показатели эффективности, такие как повышение производительности, снижение издержек и улучшение качества продукции. Примеры расчетов и анализа.

Заключение

Содержимое раздела

В заключении обобщаются основные выводы, полученные в ходе исследования. Подводятся итоги по эффективности применения выбранных методов и инструментов бережливого производства. Формулируются практические рекомендации для предприятий, стремящихся к оптимизации производственных процессов и снижению потерь. Оценивается вклад работы в развитие области бережливого производства.

Список литературы

Содержимое раздела

Список использованных источников: книг, статей, нормативных документов и других материалов, на которые были сделаны ссылки в тексте реферата. Список составлен в соответствии с требованиями к оформлению списка литературы.

Получи Такой Реферат

До 90% уникальность
Готовый файл Word
Оформление по ГОСТ
Список источников по ГОСТ
Таблицы и схемы
Презентация

Создать Реферат на любую тему за 5 минут

Создать

#5606948