Нейросеть

Штукатурные станции: Устройство, Принцип Работы и Особенности Применения в Механизированной Штукатурке (Реферат)

Нейросеть для реферата Гарантия уникальности Строго по ГОСТу Высочайшее качество Поддержка 24/7

Данный реферат посвящен изучению штукатурных станций, их конструктивным особенностям, принципам работы и практическим аспектам применения в строительстве. Рассматриваются различные типы штукатурных станций, их технические характеристики и преимущества использования по сравнению с ручным нанесением штукатурки. Особое внимание уделяется механизированному способу нанесения штукатурки, его эффективности и влиянию на качество строительных работ, а также области применения в контексте строительных норм и стандартов. Проводится анализ современных технологий нанесения штукатурки и перспектив развития штукатурных станций.

Результаты:

В результате исследования будет сформировано комплексное представление об устройстве и применении штукатурных станций, а также понимание их роли в повышении эффективности и качества строительных работ.

Актуальность:

Изучение штукатурных станций актуально в связи с растущей потребностью в оптимизации строительных процессов и повышении производительности труда.

Цель:

Целью работы является систематизация знаний о штукатурных станциях, анализе их технических характеристик и оценке эффективности их использования в строительстве.

Наименование образовательного учреждения

Реферат

на тему

Штукатурные станции: Устройство, Принцип Работы и Особенности Применения в Механизированной Штукатурке

Выполнил: ФИО

Руководитель: ФИО

Содержание

  • Введение 1
  • Теоретические основы штукатурных работ и классификация штукатурных станций 2
    • - Типы штукатурок и их характеристики 2.1
    • - Принципы работы штукатурных станций 2.2
    • - Классификация и технические характеристики штукатурных станций 2.3
  • Технологический процесс механизированной штукатурки 3
    • - Подготовка поверхности к оштукатуриванию 3.1
    • - Приготовление и подача штукатурной смеси 3.2
    • - Нанесение штукатурки и финишная обработка 3.3
  • Эксплуатация и обслуживание штукатурных станций 4
    • - Подготовка штукатурной станции к работе 4.1
    • - Техника безопасности при работе со штукатурными станциями 4.2
    • - Обслуживание и ремонт штукатурных станций 4.3
  • Практическое применение штукатурных станций: анализ конкретных примеров 5
    • - Анализ данных о производительности и экономии 5.1
    • - Примеры применения на различных строительных объектах 5.2
    • - Сравнительный анализ механизированной и ручной штукатурки 5.3
  • Заключение 6
  • Список литературы 7

Введение

Содержимое раздела

Введение определяет актуальность темы, обосновывает выбор штукатурных станций в качестве объекта исследования и формулирует основные задачи работы. Описываются цели и задачи исследования, определяется его методология и структура. Раскрывается значимость данной работы для строительной отрасли и ее вклад в оптимизацию технологических процессов. Указывается на необходимость анализа современных подходов к механизированной штукатурке и ее влиянию на качество строительных работ.

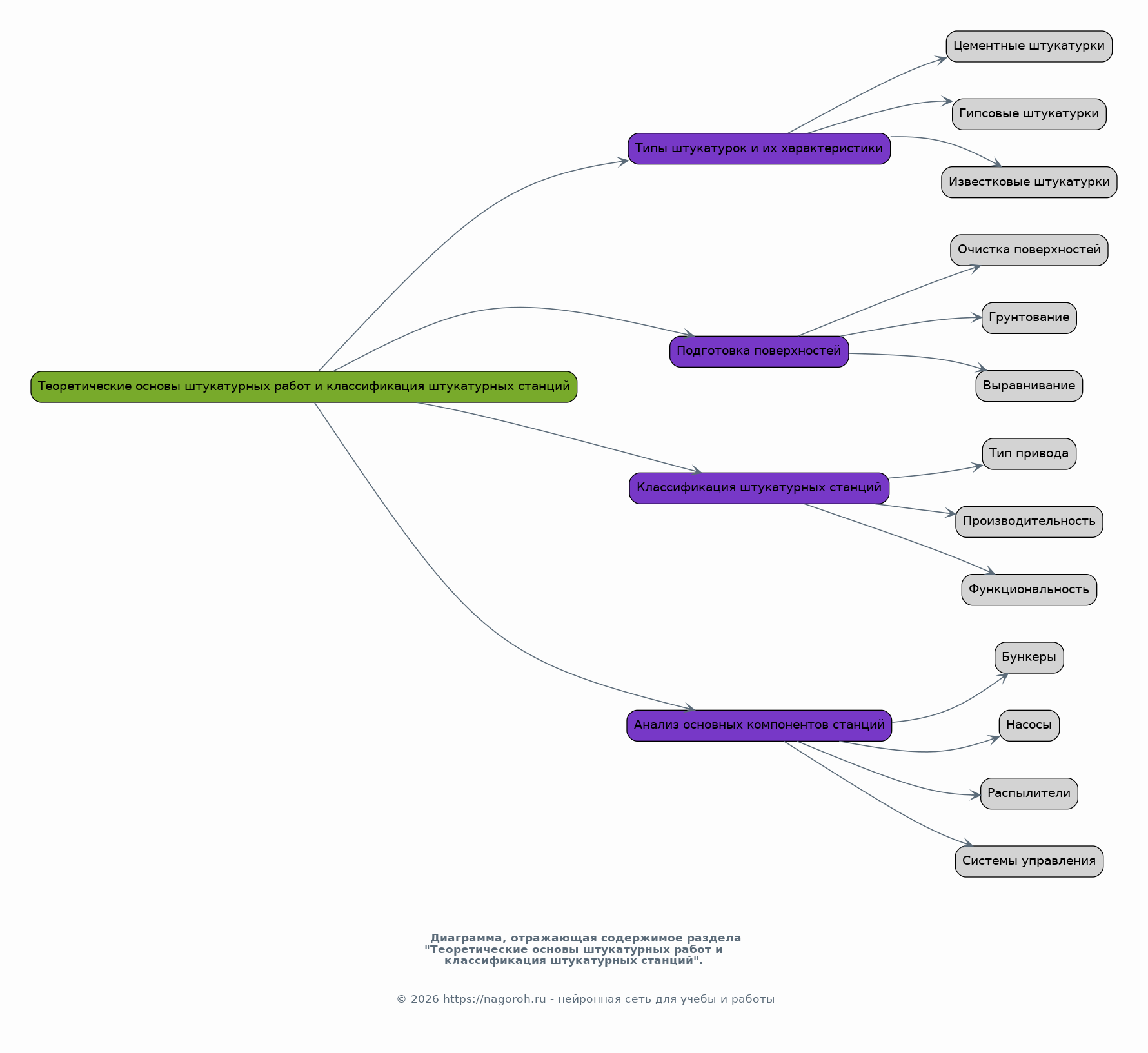
Теоретические основы штукатурных работ и классификация штукатурных станций

Содержимое раздела

В данном разделе рассматриваются теоретические аспекты штукатурных работ, включая типы штукатурок, требования к ним и основы подготовки поверхностей. Осуществляется подробная классификация штукатурных станций по различным параметрам, таким как тип привода, производительность и функциональность. Анализируются основные компоненты штукатурных станций, включая бункеры, насосы, распылители и системы управления. Важно понимание принципов работы оборудования и их влияние на качество штукатурных работ.

    Типы штукатурок и их характеристики

    Содержимое раздела

    Рассматриваются различные виды штукатурок, включая цементные, гипсовые, известковые и их модификации. Определяются их основные характеристики, такие как прочность, адгезия, водостойкость и паропроницаемость. Анализируется влияние состава штукатурки на ее свойства и область применения. Обсуждаются современные требования к штукатурным материалам и их соответствие строительным нормам.

    Принципы работы штукатурных станций

    Содержимое раздела

    Детально описываются принципы работы различных типов штукатурных станций, включая насосные системы и системы распыления. Рассматриваются этапы работы: от подготовки смеси до нанесения на поверхность. Анализируются параметры работы станций: давление, производительность и расход материала. Объясняется роль автоматизации в работе штукатурных станций.

    Классификация и технические характеристики штукатурных станций

    Содержимое раздела

    Представлена детальная классификация штукатурных станций по различным критериям, таким как тип привода, производительность, мобильность и функциональность. Анализируются технические характеристики различных моделей, включая мощность, объем бункера, максимальную производительность. Сравниваются преимущества и недостатки различных типов станций для оптимального выбора.

Технологический процесс механизированной штукатурки

Содержимое раздела

В этом разделе подробно рассматривается технологический процесс механизированной штукатурки с использованием штукатурных станций. Описываются этапы подготовки поверхности, приготовления штукатурной смеси, нанесения материала и финишной обработки. Анализируются различные методы нанесения штукатурки, включая ручной и механизированный способы. Особое внимание уделяется влиянию механизации на качество и скорость выполнения работ.

    Подготовка поверхности к оштукатуриванию

    Содержимое раздела

    Рассматриваются основные этапы подготовки поверхности, включая очистку от загрязнений, выравнивание, грунтование. Определяются требования к качеству подготовки поверхности для обеспечения адгезии штукатурки. Обсуждаются различные материалы и методы, используемые для подготовки поверхности.

    Приготовление и подача штукатурной смеси

    Содержимое раздела

    Детально описывается процесс приготовления штукатурной смеси, включая выбор материалов, пропорции и методы смешивания. Рассматриваются различные типы оборудования для приготовления смеси и его особенности. Анализируются способы подачи смеси к месту нанесения, включая использование шлангов и насосов.

    Нанесение штукатурки и финишная обработка

    Содержимое раздела

    Описывается процесс нанесения штукатурки с использованием штукатурных станций, включая выбор параметров работы оборудования. Рассматриваются методы выравнивания и финишной обработки штукатурного слоя. Обсуждаются требования к качеству и методы контроля качества штукатурных работ.

Эксплуатация и обслуживание штукатурных станций

Содержимое раздела

Раздел посвящен вопросам эксплуатации и обслуживания штукатурных станций, что является ключевым фактором для обеспечения их долговечности и эффективной работы. Рассматриваются особенности подготовки станций к работе, включая настройку параметров и проверку оборудования. Описываются основные правила техники безопасности при работе со станциями и штукатурными материалами. Анализируются методы профилактического обслуживания и ремонта, что также влияет на работоспособность.

    Подготовка штукатурной станции к работе

    Содержимое раздела

    Рассматриваются этапы подготовки штукатурной станции, включая проверку всех узлов и компонентов, настройку параметров работы. Обсуждаются меры предосторожности при запуске и эксплуатации оборудования. Особое внимание уделяется правильной установке и подключению станции.

    Техника безопасности при работе со штукатурными станциями

    Содержимое раздела

    Описываются основные правила техники безопасности при работе со штукатурными станциями, включая использование средств индивидуальной защиты (СИЗ). Анализируются риски, связанные с работой с оборудованием и штукатурными материалами. Подчеркивается важность соблюдения правил техники безопасности для предотвращения несчастных случаев.

    Обслуживание и ремонт штукатурных станций

    Содержимое раздела

    Рассматриваются методы профилактического обслуживания штукатурных станций, включая очистку, смазку и замену изношенных деталей. Описываются процедуры диагностики неисправностей и методы ремонта. Обсуждается важность своевременного и качественного обслуживания для продления срока службы оборудования.

Практическое применение штукатурных станций: анализ конкретных примеров

Содержимое раздела

В данном разделе приводятся конкретные примеры применения штукатурных станций на реальных строительных объектах. Анализируются данные о производительности, экономии материалов и трудозатрат при использовании различных типов станций. Рассматриваются примеры успешного применения штукатурных станций в различных климатических условиях и типах зданий. Сравниваются результаты, полученные с использованием механизированной штукатурки, с результатами ручного труда.

    Анализ данных о производительности и экономии

    Содержимое раздела

    Проводится анализ данных о производительности штукатурных станций на различных объектах. Сравниваются показатели производительности с данными ручного труда. Анализируется экономия материалов и снижение трудозатрат при использовании механизированной штукатурки. Приводятся примеры конкретных расчетов.

    Примеры применения на различных строительных объектах

    Содержимое раздела

    Рассматриваются конкретные примеры применения штукатурных станций на различных строительных объектах, включая жилые дома, офисные здания и промышленные сооружения. Анализируются условия, в которых применялись станции, и достигнутые результаты. Оценивается влияние выбранного оборудования на сроки и стоимость строительства.

    Сравнительный анализ механизированной и ручной штукатурки

    Содержимое раздела

    Проводится сравнительный анализ механизированной и ручной штукатурки по различным параметрам, включая производительность, качество, стоимость и трудозатраты. Оцениваются преимущества и недостатки каждого способа. Определяются области, в которых использование штукатурных станций наиболее эффективно.

Заключение

Содержимое раздела

В заключении обобщаются результаты проведенного исследования, формулируются основные выводы и оценивается достижение поставленных целей. Подчеркивается значимость полученных результатов для строительной отрасли. Определяются перспективы дальнейших исследований в области штукатурных станций и механизированной штукатурки. Оценивается вклад работы в развитие современных строительных технологий.

Список литературы

Содержимое раздела

В данном разделе представлен список использованной литературы, включая учебники, научные статьи, нормативные документы и техническую документацию. Материалы упорядочены в соответствии с принятыми стандартами библиографического описания. Указываются ссылки на источники информации, использованные в работе. Обеспечивается полнота и достоверность информации.

Получи Такой Реферат

До 90% уникальность
Готовый файл Word
Оформление по ГОСТ
Список источников по ГОСТ
Таблицы и схемы
Презентация

Создать Реферат на любую тему за 5 минут

Создать

#5604362