Нейросеть

Сущность, Цели и Задачи Оперативного Планирования на Предприятии: Теоретические и Практические Аспекты (Реферат)

Нейросеть для реферата Гарантия уникальности Строго по ГОСТу Высочайшее качество Поддержка 24/7

Данный реферат посвящен всестороннему исследованию сущности, целей и задач оперативного планирования на предприятии. В работе рассматриваются теоретические основы оперативного планирования, его роль в эффективном управлении производственными процессами и формировании стратегий. Особое внимание уделяется анализу практических аспектов планирования, включая методы, инструменты и примеры применения на реальных предприятиях. Реферат направлен на предоставление глубокого понимания оперативного планирования.

Результаты:

В результате исследования будет предоставлено полное представление о роли оперативного планирования в достижении стратегических целей предприятия.

Актуальность:

Оперативное планирование является критически важным элементом успешной деятельности любого предприятия в условиях динамично меняющейся рыночной среды.

Цель:

Целью работы является комплексный анализ сущности, целей и задач оперативного планирования, а также изучение его практического применения на предприятиях.

Наименование образовательного учреждения

Реферат

на тему

Сущность, Цели и Задачи Оперативного Планирования на Предприятии: Теоретические и Практические Аспекты

Выполнил: ФИО

Руководитель: ФИО

Содержание

  • Введение 1
  • Теоретические основы оперативного планирования 2
    • - Сущность и функции оперативного планирования 2.1
    • - Принципы и методы оперативного планирования 2.2
    • - Роль оперативного планирования в управлении предприятием 2.3
  • Цели и задачи оперативного планирования 3
    • - Основные цели оперативного планирования 3.1
    • - Задачи оперативного планирования 3.2
    • - Взаимосвязь целей и задач 3.3
  • Методы и инструменты оперативного планирования 4
    • - Методы планирования производства 4.1
    • - Инструменты оперативного планирования 4.2
    • - Практическое применение методов и инструментов 4.3
  • Практическое применение оперативного планирования на предприятии 5
    • - Анализ кейсов применения 5.1
    • - Особенности планирования в различных отраслях 5.2
    • - Оценка эффективности оперативного планирования 5.3
  • Заключение 6
  • Список литературы 7

Введение

Содержимое раздела

Введение определяет актуальность темы оперативного планирования для современных предприятий. Обосновывается выбор темы, формулируются цели и задачи исследования. Раскрывается структура работы, указываются методы исследования, применяемые в процессе написания реферата, также обозначается практическая значимость планирования для повышения общей эффективности работы предприятия. Также уделяется внимание основным проблемам, связанным с планированием и их влиянию на деятельность компании.

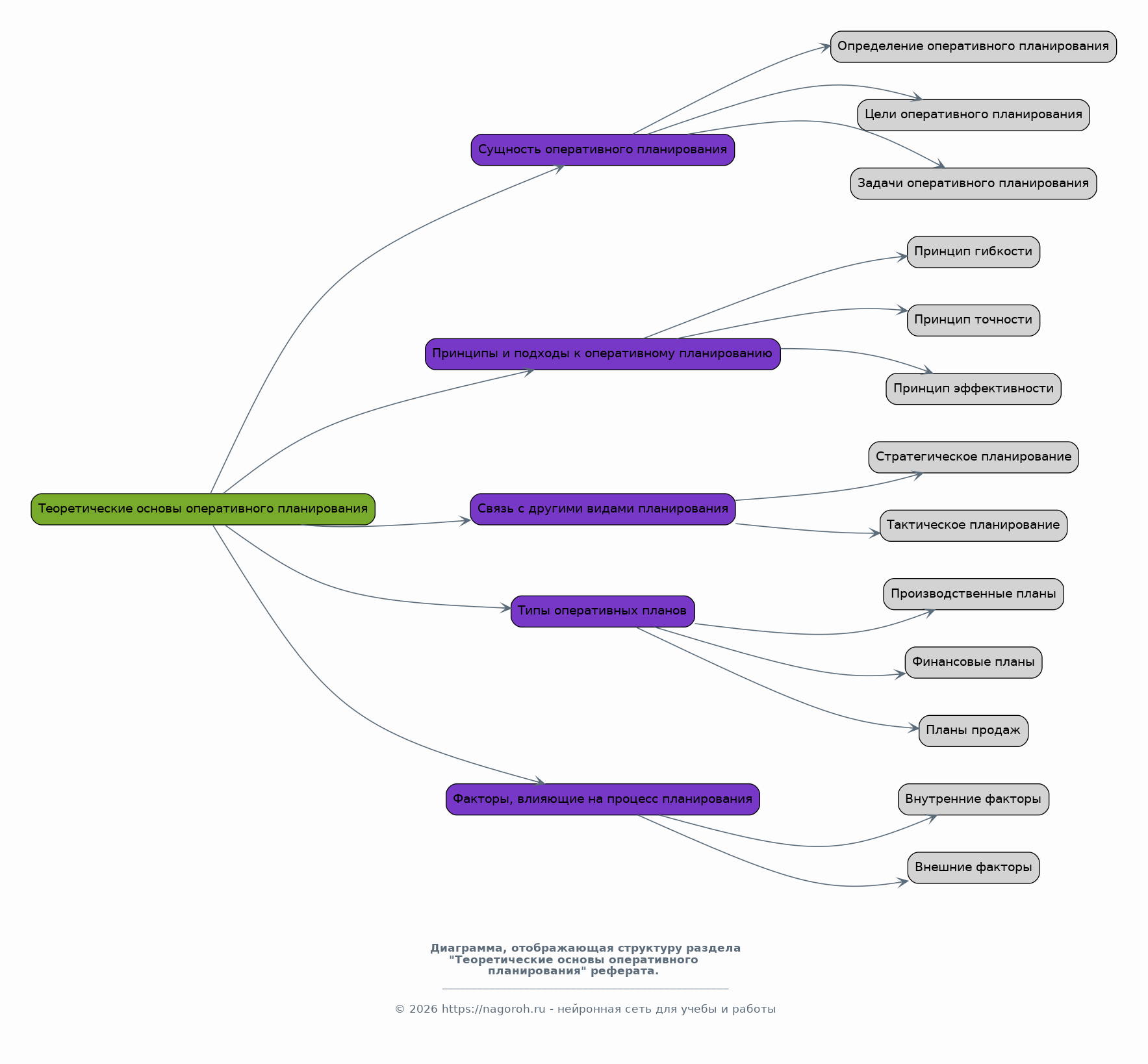
Теоретические основы оперативного планирования

Содержимое раздела

В данном разделе рассматривается сущность оперативного планирования как системы управления. Анализируются основные принципы и подходы к оперативному планированию, в частности, их влияние на эффективность работы предприятия, изучается связь оперативного планирования со стратегическим и тактическим планированием. Рассматриваются различные типы оперативных планов и их специфика. Особое внимание уделяется факторам, влияющим на процесс планирования и их влиянию на достижение поставленных целей.

    Сущность и функции оперативного планирования

    Содержимое раздела

    Раскрывается определение оперативного планирования, его ключевые функции и место в системе управления предприятием. Анализируется роль планирования в координации деятельности различных подразделений для обеспечения бесперебойного производственного процесса. Обсуждаются основные цели оперативного планирования, такие как оптимизация использования ресурсов и повышение производительности, и их вклад в общую эффективность.

    Принципы и методы оперативного планирования

    Содержимое раздела

    Рассматриваются основные принципы, лежащие в основе эффективного оперативного планирования, такие как гибкость, непрерывность и адаптивность. Анализируются различные методы оперативного планирования, применяемые на практике. Подробно изучаются методы, инструменты и их применение в различных отраслях промышленности, уделяется внимание различным подходам к планированию и их сильным и слабым сторонам.

    Роль оперативного планирования в управлении предприятием

    Содержимое раздела

    Анализируется значимость оперативного планирования для достижения общих целей предприятия. Обсуждается роль планирования в управлении запасами, производственными процессами и ресурсами. Рассматривается взаимосвязь оперативного планирования с другими функциональными областями управления, такими как маркетинг и финансы. Раскрываются преимущества эффективной системы планирования для повышения конкурентоспособности.

Цели и задачи оперативного планирования

Содержимое раздела

Этот раздел посвящен детальному анализу целей и задач оперативного планирования, обеспечивающего структурированный подход к достижению поставленных целей. Рассматриваются основные цели оперативного планирования: повышение эффективности использования ресурсов, сокращение затрат и повышение производительности. Анализируется взаимосвязь целей и задач оперативного планирования, что позволяет предприятию четко ориентироваться в своих усилиях.

    Основные цели оперативного планирования

    Содержимое раздела

    Раскрываются основные цели оперативного планирования, например, обеспечение своевременного выполнения заказов, оптимизация уровня запасов, сокращение производственных издержек, повышение качества продукции или услуг. Обсуждается важность установления конкретных и измеримых целей, способствующих повышению эффективности управления. Рассматриваются способы достижения этих целей.

    Задачи оперативного планирования

    Содержимое раздела

    В данном разделе рассматриваются ключевые задачи оперативного планирования, такие как разработка производственных планов, управление запасами, координация работы подразделений и контроль за выполнением планов. Анализируются методы и инструменты, используемые для решения этих задач. Уделяется внимание тому, как эти задачи способствуют достижению поставленных целей и повышению общей эффективности предприятия.

    Взаимосвязь целей и задач

    Содержимое раздела

    Рассматривается взаимосвязь между целями и задачами оперативного планирования, определяющая общий успех предприятия. Анализируется, как конкретные задачи способствуют достижению поставленных целей. Раскрывается важность согласованности целей и задач для обеспечения эффективного функционирования оперативного планирования и достижения оптимальных результатов.

Методы и инструменты оперативного планирования

Содержимое раздела

В данном разделе рассматривается широкий спектр методов и инструментов, используемых в оперативном планировании, для оптимизации производственных процессов и повышения эффективности управления ресурсами предприятия. Анализируются различные подходы к планированию, включая современные технологии и программные решения, способствующие улучшению операционной деятельности. Рассматриваются различные методы планирования, применяемые для оптимизации работы предприятия.

    Методы планирования производства

    Содержимое раздела

    Рассматриваются основные методы планирования производства, такие как планирование потребностей в материалах, планирование производственной мощности и планирование загрузки оборудования. Анализируются преимущества и недостатки каждого метода, а также условия их применения. Обсуждаются передовые методы, используемые в современном производстве.

    Инструменты оперативного планирования

    Содержимое раздела

    Рассматриваются основные инструменты оперативного планирования, такие как ERP-системы, системы управления производством (MES) и другое программное обеспечение. Обсуждается роль информационных технологий в повышении эффективности оперативного планирования. Анализируется влияние современных технологий на улучшение производственных процессов и принятие управленческих решений.

    Практическое применение методов и инструментов

    Содержимое раздела

    Представлены примеры практического применения рассмотренных методов и инструментов оперативного планирования на различных предприятиях. Анализируются конкретные кейсы, демонстрирующие эффективность их использования в различных отраслях промышленности. Обсуждаются результаты внедрения этих методов и инструментов.

Практическое применение оперативного планирования на предприятии

Содержимое раздела

В данном разделе рассматриваются конкретные примеры и кейсы практического применения оперативного планирования на различных предприятиях. Анализируются стратегии, инструменты и методы, которые были успешно применены, а также результаты, достигнутые в процессе. Раскрываются примеры из различных отраслей, подчеркивая универсальность и адаптируемость оперативного планирования.

    Анализ кейсов применения

    Содержимое раздела

    Представлены конкретные примеры успешного внедрения оперативного планирования на реальных предприятиях. Анализируются различные стратегии, инструменты и методы, которые были использованы в каждом случае. Обсуждаются результаты, достигнутые в процессе внедрения, такие как повышение производительности, снижение издержек и улучшение качества продукции.

    Особенности планирования в различных отраслях

    Содержимое раздела

    Рассматриваются особенности оперативного планирования в различных отраслях промышленности, таких как производство, розничная торговля и сфера услуг. Анализируются специфические вызовы, с которыми сталкиваются предприятия в разных отраслях, и предлагаются решения. Обсуждаются стратегии, адаптированные к конкретным условиям.

    Оценка эффективности оперативного планирования

    Содержимое раздела

    Рассматриваются методы оценки эффективности внедренного оперативного планирования, включая ключевые показатели эффективности (KPI). Обсуждаются способы измерения результатов, достигнутых в результате оперативного планирования, такие как повышение производительности, снижение затрат и улучшение качества продукции. Анализируется важность мониторинга и оценки.

Заключение

Содержимое раздела

В заключении резюмируются основные выводы, сделанные в ходе исследования. Подводятся итоги анализа сущности, целей и задач оперативного планирования. Оценивается значимость оперативного планирования для повышения общей эффективности работы предприятия. Обозначаются перспективы дальнейших исследований в этой области и предложения по улучшению.

Список литературы

Содержимое раздела

Список использованных источников, включая учебники, статьи, научные работы и онлайн ресурсы, которые использовались при написании реферата. Данный список составлен в соответствии с требованиями к оформлению научных работ и служит для подтверждения достоверности информации. Список содержит все публикации, на которые были ссылки в тексте реферата.

Получи Такой Реферат

До 90% уникальность
Готовый файл Word
Оформление по ГОСТ
Список источников по ГОСТ
Таблицы и схемы
Презентация

Создать Реферат на любую тему за 5 минут

Создать

#5463560