Нейросеть

Сварочная дуга: Теоретические основы и методы сварки, виды, принципы работы и практическое применение (Реферат)

Нейросеть для реферата Гарантия уникальности Строго по ГОСТу Высочайшее качество Поддержка 24/7

Данный реферат посвящен всестороннему исследованию сварочной дуги, ключевого элемента в процессе сварки. Работа начинается с рассмотрения базовых принципов возникновения и поддержания сварочной дуги, а также физических процессов, происходящих в ней. Далее изучаются различные виды дуговой сварки, их особенности и области применения. Особое внимание уделяется практическим аспектам использования сварочной дуги в различных отраслях промышленности, включая примеры конкретных сварочных процессов и материалов.

Результаты:

В результате работы будет сформировано полное представление о функционировании сварочной дуги и ее роли в современных сварочных технологиях.

Актуальность:

Изучение сварочной дуги имеет высокую актуальность, поскольку сварка является одним из основных способов соединения материалов в современном производстве и строительстве.

Цель:

Целью данного реферата является углубленное изучение принципов работы сварочной дуги, анализ ее видов и практическое применение в различных сферах.

Наименование образовательного учреждения

Реферат

на тему

Сварочная дуга: Теоретические основы и методы сварки, виды, принципы работы и практическое применение

Выполнил: ФИО

Руководитель: ФИО

Содержание

  • Введение 1
  • Физические основы сварочной дуги 2
    • - Образование сварочной дуги и ее характеристики 2.1
    • - Влияние газов на сварочную дугу 2.2
    • - Тепловые процессы в сварочной дуге 2.3
  • Виды дуговой сварки 3
    • - Ручная дуговая сварка (MMA) 3.1
    • - Сварка в среде защитных газов (MIG/MAG) 3.2
    • - Автоматическая и полуавтоматическая сварка 3.3
  • Оборудование для дуговой сварки 4
    • - Сварочные аппараты и источники питания 4.1
    • - Электроды и присадочные материалы 4.2
    • - Средства индивидуальной защиты сварщика 4.3
  • Практическое применение сварочной дуги 5
    • - Сварка в машиностроении 5.1
    • - Сварка в строительстве 5.2
    • - Сварка в судостроении 5.3
  • Заключение 6
  • Список литературы 7

Введение

Содержимое раздела

Введение в тему сварочной дуги, обоснование актуальности исследования и его целей. Описываются основные задачи, которые будут рассмотрены в данной работе, а также структура реферата. Указывается важность понимания принципов работы сварочной дуги для эффективного и безопасного выполнения сварочных работ, а также для выбора оптимальных сварочных технологий.

Физические основы сварочной дуги

Содержимое раздела

Раздел посвящен изучению физических процессов, лежащих в основе образования и горения сварочной дуги. Рассматриваются механизмы ионизации и рекомбинации газов, тепловые процессы, происходящие в дуге, а также влияние различных факторов на стабильность горения дуги. Описывается взаимодействие электрического тока, напряжения и сопротивления в дуге, а также их влияние на параметры сварки и качество сварного соединения. Анализируются факторы, влияющие на характеристики сварочной дуги.

    Образование сварочной дуги и ее характеристики

    Содержимое раздела

    В данном подразделе рассматривается процесс возникновения сварочной дуги, включая необходимые условия для ее возбуждения. Подробно описываются характеристики дуги, такие как вольт-амперная характеристика, температура и плотность тока. Также анализируется влияние различных параметров, таких как напряжение, сила тока и длина дуги, на процесс сварки и качество шва.

    Влияние газов на сварочную дугу

    Содержимое раздела

    Анализируется роль газов, окружающих сварочную дугу, в обеспечении стабильности ее горения и защите сварочной ванны от неблагоприятных воздействий. Рассматриваются различные типы защитных газов, такие как аргон, углекислый газ и гелий, а также их влияние на физико-химические процессы в дуге. Особое внимание уделяется влиянию газов на качество сварного шва.

    Тепловые процессы в сварочной дуге

    Содержимое раздела

    Изучаются тепловые процессы, происходящие в сварочной дуге, включая тепловыделение, теплоперенос и потери тепла. Рассматривается влияние тепловой энергии на плавление основного и присадочного металлов, а также на формирование сварного шва. Анализируются методы измерения и контроля температуры в сварочной дуге и их значение для управления сварочным процессом.

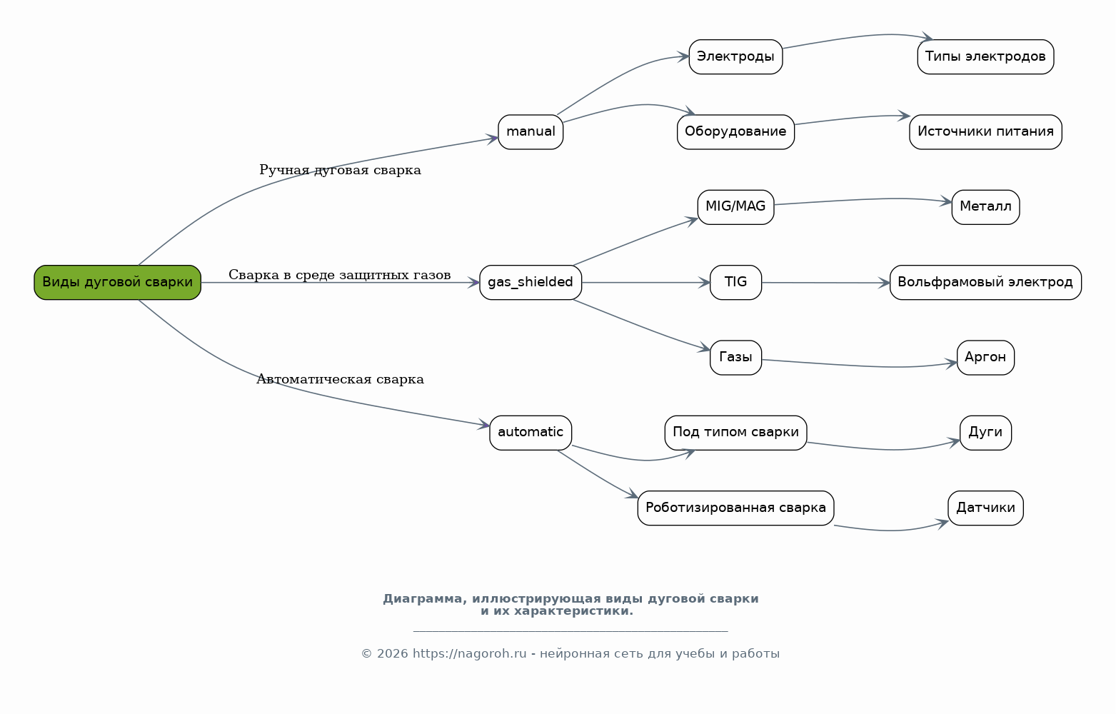
Виды дуговой сварки

Содержимое раздела

Обзор различных видов дуговой сварки, включая их принципы работы, особенности и области применения. Рассматриваются основные типы сварки, такие как ручная дуговая сварка, сварка в среде защитных газов и автоматическая сварка. Анализируются преимущества и недостатки каждого метода, а также факторы, влияющие на выбор конкретного вида сварки в зависимости от задач и требований.

    Ручная дуговая сварка (MMA)

    Содержимое раздела

    Рассматривается ручная дуговая сварка, один из наиболее распространенных методов сварки. Описываются принцип работы, используемые материалы и оборудование. Анализируются преимущества и недостатки MMA сварки, а также области применения. Особое внимание уделяется технике выполнения сварных швов и факторам, влияющим на качество сварки при использовании данного метода.

    Сварка в среде защитных газов (MIG/MAG)

    Содержимое раздела

    Изучается сварка в среде защитных газов (MIG/MAG), включая принципы работы, используемое оборудование и защитные газы. Анализируются особенности и преимущества MIG/MAG сварки по сравнению с другими методами, а также области ее применения. Рассматриваются факторы, влияющие на качество сварных соединений при сварке в среде защитных газов.

    Автоматическая и полуавтоматическая сварка

    Содержимое раздела

    Рассматриваются автоматическая и полуавтоматическая сварка, включая принципы работы, использование специального оборудования и аппаратуры. Описываются преимущества автоматизированных методов сварки, такие как повышение производительности и улучшение качества сварных швов. Анализируются области применения и ограничения автоматической и полуавтоматической сварки.

Оборудование для дуговой сварки

Содержимое раздела

Обзор оборудования, используемого для дуговой сварки, включая сварочные аппараты, источники питания, электроды, присадочные материалы и средства защиты сварщика. Рассматриваются основные типы оборудования, их характеристики и способы выбора в зависимости от конкретных задач и требований к сварке. Анализируются принципы работы и обслуживания сварочного оборудования.

    Сварочные аппараты и источники питания

    Содержимое раздела

    Изучаются различные типы сварочных аппаратов, включая трансформаторные, выпрямительные и инверторные аппараты. Описываются принципы работы, технические характеристики и области применения каждого типа аппарата. Рассматриваются параметры, влияющие на выбор сварочного аппарата, и особенности его настройки для различных видов сварки.

    Электроды и присадочные материалы

    Содержимое раздела

    Рассматриваются различные типы электродов, их состав, характеристики и применение. Анализируются требования к электродам в зависимости от свариваемых материалов и условий сварки. Описываются присадочные материалы, используемые для сварки, их свойства и влияние на качество сварного шва. Рассматриваются методы выбора электродов и присадочных материалов.

    Средства индивидуальной защиты сварщика

    Содержимое раздела

    Обсуждаются необходимые средства индивидуальной защиты сварщика, такие как сварочные маски, перчатки, спецодежда и обувь. Рассматриваются требования к защитным средствам и их роль в обеспечении безопасности сварщика во время работы. Анализируется влияние различных факторов, таких как излучение, брызги металла и газы, на выбор средств защиты.

Практическое применение сварочной дуги

Содержимое раздела

Рассмотрение конкретных примеров применения сварочной дуги в различных отраслях промышленности. Анализ реальных сварочных процессов, используемых материалов и оборудования. Оценка качества сварных соединений и выявление факторов, влияющих на конечный результат. Обсуждение перспектив развития сварочных технологий и их влияния на производственные процессы.

    Сварка в машиностроении

    Содержимое раздела

    Изучение применения сварочной дуги в машиностроении для изготовления различных деталей и конструкций. Рассматриваются конкретные примеры сварки, используемые материалы и оборудование. Анализируются требования к качеству сварных швов и методы контроля. Обсуждаются перспективы развития сварочных технологий в машиностроении.

    Сварка в строительстве

    Содержимое раздела

    Рассмотрение применения сварочной дуги в строительстве, включая сварку металлических конструкций, трубопроводов и других элементов. Анализируются особенности сварки в строительных условиях и требования, предъявляемые к качеству сварных соединений. Обсуждаются используемые материалы, оборудование и методы контроля.

    Сварка в судостроении

    Содержимое раздела

    Изучение применения сварочной дуги в судостроении, включая сварку корпусов судов, палуб и других судовых конструкций. Анализируются особенности судовой сварки, требования к качеству сварных швов и методы контроля. Обсуждаются используемые материалы, оборудование и влияние сварочных технологий на безопасность и надежность судов.

Заключение

Содержимое раздела

Обобщение основных результатов исследования сварочной дуги и ее практического применения. Подведение итогов по всем рассмотренным аспектам работы, включая физические основы, виды сварки, оборудование и области применения. Формулировка выводов о значении сварочной дуги в современных сварочных технологиях и ее роли в различных отраслях промышленности. Оценка перспектив развития и возможных направлений дальнейших исследований.

Список литературы

Содержимое раздела

Список использованной литературы, включающий учебники, научные статьи, справочники и другие источники, использованные при написании реферата, оформленный в соответствии с принятыми стандартами цитирования. В данном разделе указываются все источники, на которые были сделаны ссылки в тексте реферата, для обеспечения полноты и достоверности информации.

Получи Такой Реферат

До 90% уникальность
Готовый файл Word
Оформление по ГОСТ
Список источников по ГОСТ
Таблицы и схемы
Презентация

Создать Реферат на любую тему за 5 минут

Создать

#5679218