Нейросеть

Табельные и подручные средства оказания первой помощи: Обзор и практическое применение (Реферат)

Нейросеть для реферата Гарантия уникальности Строго по ГОСТу Высочайшее качество Поддержка 24/7

Данный реферат посвящен систематизации информации о табельных аптечках и использовании подручных средств при оказании первой помощи. Рассматриваются состав и назначение табельных средств, принципы импровизации в экстренных ситуациях, а также особенности оказания помощи при наиболее распространенных травмах и состояниях. Особое внимание уделяется алгоритмам действий и практическим навыкам, необходимым для эффективного спасения жизни пострадавшего. Целью работы является повышение осведомленности о возможностях самостоятельной помощи до прибытия квалифицированного медицинского персонала.

Результаты:

Ожидается, что данная работа позволит повысить уровень знаний и практических навыков в области оказания первой помощи и правильного использования доступных ресурсов.

Актуальность:

В условиях ограниченного доступа к немедленной медицинской помощи, знания и навыки оказания первой помощи являются жизненно важными для каждого человека.

Цель:

Целью данной работы является комплексное рассмотрение табельных и подручных средств оказания первой помощи, определение их эффективности и особенностей применения в различных ситуациях.

Наименование образовательного учреждения

Реферат

на тему

Табельные и подручные средства оказания первой помощи: Обзор и практическое применение

Выполнил: ФИО

Руководитель: ФИО

Содержание

  • Введение 1
  • Теоретические основы оказания первой помощи 2
    • - Классификация и состав табельных аптечек 2.1
    • - Принципы оценки состояния пострадавшего 2.2
    • - Юридические аспекты оказания первой помощи 2.3
  • Подручные средства оказания первой помощи 3
    • - Импровизированные средства остановки кровотечения 3.1
    • - Подручные средства иммобилизации 3.2
    • - Использование подручных средств для поддержания жизненно важных функций 3.3
  • Практическое применение табельных и подручных средств 4
    • - Первая помощь при переломах и вывихах 4.1
    • - Первая помощь при ожогах и обморожениях 4.2
    • - Первая помощь при отравлениях 4.3
  • Заключение 5
  • Список литературы 6

Введение

Содержимое раздела

Введение в тему оказания первой помощи, определение ее значения и важности. Обоснование актуальности изучения табельных и подручных средств. Определение целей и задач реферата, обзор предметной области и перспектив дальнейших исследований. Краткий исторический экскурс в развитие оказания первой помощи.

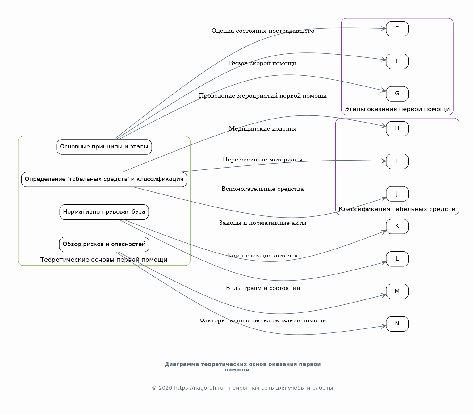
Теоретические основы оказания первой помощи

Содержимое раздела

Рассмотрение основных принципов и этапов оказания первой помощи. Определение понятия "табельные средства" и их классификация. Анализ нормативно-правовой базы, регламентирующей оказание первой помощи и комплектацию аптечек. Обзор основных рисков и опасностей, возникающих в экстренных ситуациях.

    Классификация и состав табельных аптечек

    Содержимое раздела

    Детальное рассмотрение различных типов и составов табельных аптечек (индивидуальных, групповых, специализированных). Анализ назначения каждого компонента аптечки и правил его применения. Соответствие аптечек требованиям нормативных документов.

    Принципы оценки состояния пострадавшего

    Содержимое раздела

    Основные методы оценки состояния пострадавшего: оценка сознания, дыхания, пульса. Алгоритм первичного осмотра и выявления наиболее опасных для жизни состояний. Определение приоритетов в оказании помощи.

    Юридические аспекты оказания первой помощи

    Содержимое раздела

    Права и обязанности оказывающего первую помощь. Ответственность за причинение вреда здоровью при оказании первой помощи. Особенности документации процесса оказания первой помощи.

Подручные средства оказания первой помощи

Содержимое раздела

Использование подручных материалов для оказания первой помощи. Методы импровизации и создания временных средств фиксации, перевязки и транспортировки. Оценка безопасности использования подручных средств. Анализ эффективности различных подручных заменителей медицинских материалов.

    Импровизированные средства остановки кровотечения

    Содержимое раздела

    Использование подручных материалов (ткань, жгут, давящая повязка) для остановки кровотечения. Правила наложения жгута и контроль за временем его применения. Альтернативные методы остановки кровотечения.

    Подручные средства иммобилизации

    Содержимое раздела

    Изготовление шин из подручных материалов для фиксации поврежденных конечностей. Принципы иммобилизации при переломах, вывихах и растяжениях. Использование подручных средств для фиксации шеи при травмах позвоночника.

    Использование подручных средств для поддержания жизненно важных функций

    Содержимое раздела

    Создание временных средств для поддержания проходимости дыхательных путей. Использование подручных материалов для согревания пострадавшего. Организация временного укрытия для защиты от неблагоприятных погодных условий.

Практическое применение табельных и подручных средств

Содержимое раздела

Примеры практического применения табельных и подручных средств при оказании первой помощи при различных травмах и состояниях. Разбор клинических случаев и анализ ошибок при оказании помощи. Особенности оказания помощи в различных условиях (дома, на улице, в транспорте). Необходимость адаптации к конкретной ситуации.

    Первая помощь при переломах и вывихах

    Содержимое раздела

    Алгоритм действий при подозрении на перелом или вывих. Правила иммобилизации и транспортировки пострадавшего. Использование табельных и подручных средств для фиксации поврежденной конечности.

    Первая помощь при ожогах и обморожениях

    Содержимое раздела

    Классификация ожогов и обморожений. Методы охлаждения и защиты поврежденной поверхности. Использование табельных средств для обработки ожогов и обморожений.

    Первая помощь при отравлениях

    Содержимое раздела

    Основные виды отравлений и симптомы. Методы детоксикации и нейтрализации ядов. Использование табельных средств для вызова рвоты и адсорбции токсинов.

Заключение

Содержимое раздела

Краткое обобщение основных результатов реферата. Подтверждение достижения поставленной цели. Выводы о значимости изучения табельных и подручных средств оказания первой помощи. Перспективы дальнейших исследований в данной области.

Список литературы

Содержимое раздела

Перечень использованных литературных источников, нормативных документов и интернет-ресурсов. Оформление списка литературы в соответствии с установленными требованиями.

Получи Такой Реферат

До 90% уникальность
Готовый файл Word
Оформление по ГОСТ
Список источников по ГОСТ
Таблицы и схемы
Презентация

Создать Реферат на любую тему за 5 минут

Создать

#5448230