Нейросеть

Травмы глаз: классификация, методы диагностики и оказание первой помощи (Реферат)

Нейросеть для реферата Гарантия уникальности Строго по ГОСТу Высочайшее качество Поддержка 24/7

Данный реферат посвящен изучению травм глаз, начиная с их классификации и механизмов возникновения. Рассматриваются методы диагностики, используемые для выявления различных видов повреждений, включая современные технологии. Особое внимание уделяется оказанию первой помощи при травмах глаз, что необходимо для предотвращения осложнений и сохранения зрения. Работа нацелена на формирование у читателей понимания важности своевременной диагностики и оказания квалифицированной помощи.

Результаты:

В результате изучения реферата читатели получат систематизированные знания о травмах глаз, основах диагностики и алгоритмах оказания первой помощи.

Актуальность:

Травмы глаз представляют собой серьезную проблему, требующую знаний и навыков для эффективного оказания помощи, что делает данное исследование актуальным.

Цель:

Целью работы является предоставление всестороннего обзора травм глаз, от их видов до методов оказания первой помощи и дальнейшего лечения.

Наименование образовательного учреждения

Реферат

на тему

Травмы глаз: классификация, методы диагностики и оказание первой помощи

Выполнил: ФИО

Руководитель: ФИО

Содержание

  • Введение 1
  • Классификация травм глаз 2
    • - Механические травмы: виды и особенности 2.1
    • - Химические и термические ожоги глаза 2.2
    • - Лучевые травмы: причины и профилактика 2.3
  • Диагностика травм глаз 3
    • - Визуальный осмотр и анамнез 3.1
    • - Инструментальные методы исследования 3.2
    • - Специализированные методы диагностики и визуализации 3.3
  • Первая помощь при травмах глаз 4
    • - Общие принципы оказания первой помощи 4.1
    • - Действия при попадании инородного тела 4.2
    • - Оказание помощи при химических ожогах и механических травмах 4.3
  • Клинические примеры и разбор случаев 5
    • - Пример 1: Повреждение роговицы инородным телом 5.1
    • - Пример 2: Химический ожог глаза 5.2
    • - Пример 3: Проникающее ранение глаза 5.3
  • Заключение 6
  • Список литературы 7

Введение

Содержимое раздела

Введение в проблематику травм глаз определяет актуальность темы, подчеркивает ее значимость и влияние на качество жизни. Описываются основные цели и задачи исследования, формируется структура работы и обозначаются ключевые аспекты, которые будут рассмотрены. Также представлен краткий обзор существующих подходов к диагностике и лечению травм глаз, выделяя основные направления.

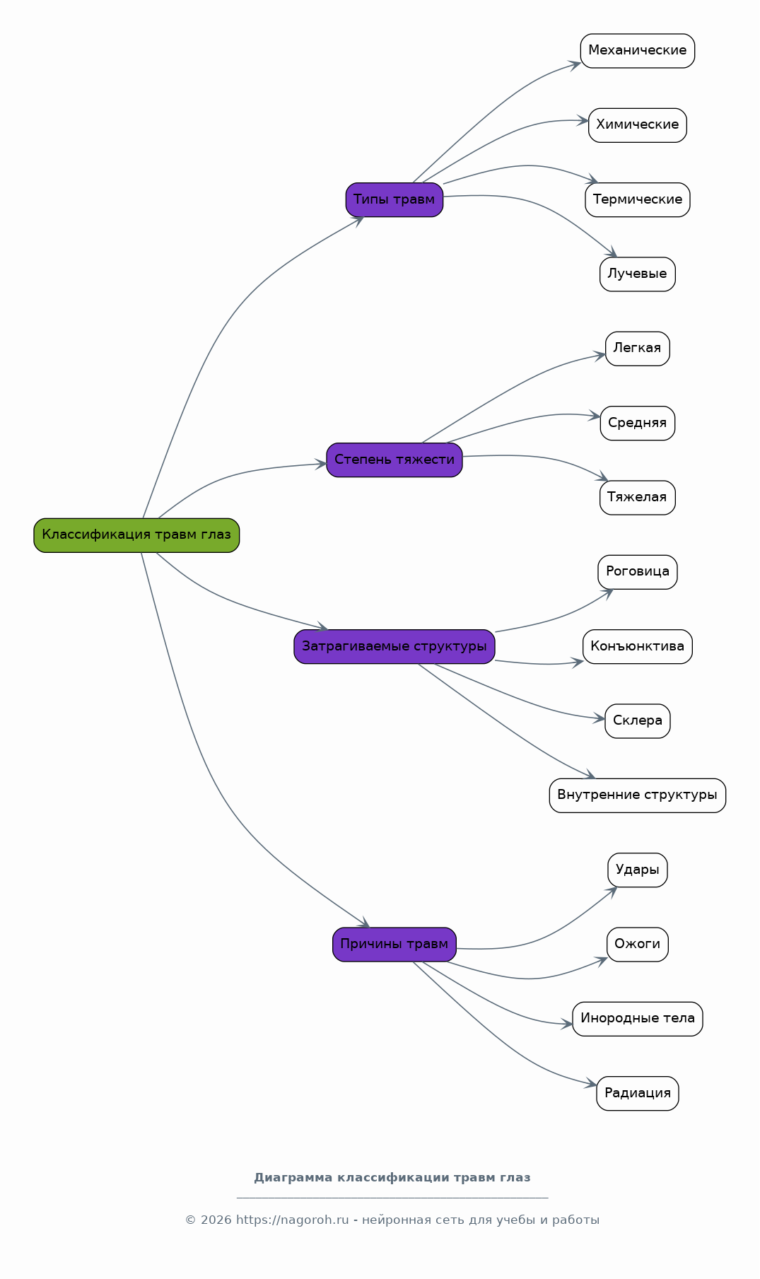
Классификация травм глаз

Содержимое раздела

Этот раздел реферата посвящен классификации травм глаз, что необходимо для понимания их разнообразия и выбора оптимального метода лечения. Рассматриваются различные типы травм: механические, химические, термические и лучевые. Особое внимание уделяется разделению травм по степени тяжести и затрагиваемым структурам глаза, от легких повреждений роговицы до тяжелых травм, угрожающих потерей зрения, также рассматриваются причины, приводящие к травмам.

    Механические травмы: виды и особенности

    Содержимое раздела

    Изучение механических травм включает в себя анализ их различных видов: от поверхностных повреждений до проникающих ран. Рассматривается классификация механических травм по характеру повреждающего фактора (тупые предметы, острые предметы). Описываются возможные последствия и осложнения, а также методы первичной диагностики. Особое внимание уделяется предотвращению механических травм и необходимости соблюдения мер безопасности.

    Химические и термические ожоги глаза

    Содержимое раздела

    В данном подпункте рассматриваются химические ожоги, вызванные воздействием кислот и щелочей. Анализируются механизмы поражения глаз различными химическими веществами, их последствия. Рассматриваются термические ожоги, возникающие при воздействии высоких температур. Подробно описываются методы первой помощи и последующего лечения, направленные на минимизацию повреждений и восстановление зрительной функции.

    Лучевые травмы: причины и профилактика

    Содержимое раздела

    Лучевые травмы рассматриваются с точки зрения воздействия ультрафиолетового излучения, ионизирующей радиации на ткани глаза. Описываются механизмы повреждения структур глаза при различных типах излучения и даются характеристики этих типов. Особое внимание уделяется профилактике лучевых травм, включая использование защитных очков и соблюдение техники безопасности при работе с источниками излучения.

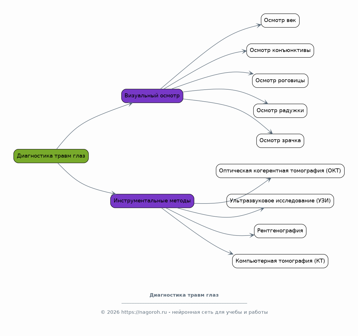
Диагностика травм глаз

Содержимое раздела

Этот раздел посвящен методам диагностики травм глаз, от простых визуальных осмотров до сложных инструментальных исследований. Рассматриваются различные способы оценки состояния глаза, включая осмотр век, конъюнктивы, роговицы, радужки, зрачка. Описываются современные методы диагностики: оптическая когерентная томография (ОКТ), ультразвуковое исследование (УЗИ) глаза, рентгенография и компьютерная томография (КТ).

    Визуальный осмотр и анамнез

    Содержимое раздела

    Обсуждается важность визуального осмотра и сбора анамнеза для первичной оценки состояния пациента. Рассматриваются методы общего осмотра, включая оценку видимых повреждений, отеков и покраснений. Описываются вопросы, которые необходимо задать пациенту для получения информации о механизме травмы, времени ее получения и симптомах. Подчеркивается важность своевременной и точной интерпретации информации.

    Инструментальные методы исследования

    Содержимое раздела

    Этот подраздел посвящен инструментальным методам диагностики, таким как: офтальмоскопия, тонометрия и биомикроскопия. Описывается методика проведения каждого исследования и его роль в диагностике травм глаз. Рассматривается использование вспомогательных методов, таких как флуоресцентная ангиография, для выявления специфических повреждений и оценки состояния сосудов глаза. Анализируются преимущества и ограничения.

    Специализированные методы диагностики и визуализации

    Содержимое раздела

    Рассматриваются специализированные методы, включая оптическую когерентную томографию (ОКТ), ультразвуковое исследование (УЗИ) глаза, компьютерную томографию (КТ) и магнитно-резонансную томографию (МРТ). Описывается, как эти методы позволяют детально оценить состояние различных структур глаза, выявить скрытые повреждения и спланировать лечение, анализируется их роль в диагностике.

Первая помощь при травмах глаз

Содержимое раздела

Раздел посвящен оказанию первой помощи при травмах глаз, что имеет решающее значение для сохранения зрения и предотвращения осложнений. Описываются основные принципы: быстрая оценка состояния, удаление инородного тела. Представлены алгоритмы действий при различных типах травм, включая химические ожоги, механические повреждения и попадание инородного тела. Подчеркивается необходимость срочного обращения к врачу.

    Общие принципы оказания первой помощи

    Содержимое раздела

    Разъясняются общие принципы оказания первой помощи при различных видах травм глаз, включая оценку состояния пострадавшего и вызов скорой помощи. Рассматриваются основные действия: промывание глаз, наложение повязки, обезболивание. Подчеркивается важность быстрого и правильного реагирования для минимизации последствий травмы. Обсуждаются меры предосторожности и противопоказания.

    Действия при попадании инородного тела

    Содержимое раздела

    Этот подраздел посвящен оказанию помощи при попадании инородных тел в глаз. Описываются методы аккуратного удаления видимого инородного тела. Обсуждаются действия в случае, когда инородное тело не удаляется самостоятельно, подчеркивается важность обращения к врачу. Разъясняются последствия несвоевременного удаления инородных тел и возможности их профилактики.

    Оказание помощи при химических ожогах и механических травмах

    Содержимое раздела

    Рассматриваются конкретные действия при химических ожогах, включая обильное промывание глаза водой или физиологическим раствором. Описываются меры, позволяющие минимизировать тяжесть травмы. Обсуждаются действия при механических травмах, методы остановки кровотечения и наложения защитной повязки. Подчеркивается важность немедленного обращения за медицинской помощью.

Клинические примеры и разбор случаев

Содержимое раздела

В этом разделе представлены клинические примеры различных травм глаз, подробно анализируются конкретные случаи. Рассматриваются различные типы травм, от легких повреждений роговицы до тяжелых, угрожающих зрению. Анализируются методы диагностики, используемые в каждом случае, и применяемые методы лечения. Обсуждается ход лечения и достигнутые результаты.

    Пример 1: Повреждение роговицы инородным телом

    Содержимое раздела

    Разбор случая, когда в глаз попало инородное тело. Описываются симптомы, методы диагностики и лечения. Анализируется эффективность различных подходов. Подчеркивается важность своевременной диагностики и правильного лечения для профилактики осложнений. Обсуждается роль профилактики в предотвращении подобных травм.

    Пример 2: Химический ожог глаза

    Содержимое раздела

    Анализируется случай химического ожога. Описываются симптомы, механизмы поражения глаз различными химическими веществами, тяжесть последствий и методы, применяемые для восстановления зрения. Рассматриваются методы первой помощи и последующего лечения, направленные на минимизацию повреждений и восстановление зрительной функции.

    Пример 3: Проникающее ранение глаза

    Содержимое раздела

    Представлен случай проникающего ранения, характеризующийся тяжелыми последствиями. Рассматриваются методы быстрой диагностики и оказания первой помощи. Обсуждаются современные методы лечения, включая хирургическое вмешательство.

Заключение

Содержимое раздела

В заключении обобщаются основные выводы, сделанные в ходе исследования травм глаз. Подводятся итоги по классификации, диагностике и оказанию первой помощи при различных видах глазных травм. Оценивается значимость проведенной работы и ее вклад в понимание проблемы. Обсуждаются перспективы дальнейших исследований в данной области.

Список литературы

Содержимое раздела

В этом разделе представлен список использованных источников, включая научные статьи, монографии и учебные пособия. Список оформлен в соответствии со стандартами библиографического описания. Указаны полные данные об авторах, названиях работ, издательствах и годах публикации. Это обеспечивает полную достоверность представленной информации.

Получи Такой Реферат

До 90% уникальность
Готовый файл Word
Оформление по ГОСТ
Список источников по ГОСТ
Таблицы и схемы
Презентация

Создать Реферат на любую тему за 5 минут

Создать

#6133884