Нейросеть

Унификация литературного испанского языка и формирование национального языка: Лингвистический анализ и социокультурные аспекты (Реферат)

Нейросеть для реферата Гарантия уникальности Строго по ГОСТу Высочайшее качество Поддержка 24/7

Данный реферат посвящен всестороннему исследованию процесса унификации литературного испанского языка и его роли в формировании национального языкового самосознания. Работа анализирует исторические предпосылки, этапы развития и основные факторы, влияющие на стандартизацию испанского языка. Особое внимание уделяется влиянию социальных, политических и культурных факторов на данный процесс, а также его последствиям для языкового разнообразия и коммуникации в испаноязычном мире. Рассмотрены основные противоречия и вызовы, связанные с унификацией.

Результаты:

Исследование позволит углубить понимание механизмов языковой стандартизации и ее влияния на социокультурные процессы.

Актуальность:

Изучение унификации литературного испанского языка актуально для понимания языковой динамики и межкультурной коммуникации в глобализирующемся мире.

Цель:

Целью работы является анализ процесса унификации испанского языка и выявление его значимости для формирования единого национального языка.

Наименование образовательного учреждения

Реферат

на тему

Унификация литературного испанского языка и формирование национального языка: Лингвистический анализ и социокультурные аспекты

Выполнил: ФИО

Руководитель: ФИО

Содержание

  • Введение 1
  • Теоретические основы унификации языка 2
    • - Понятие унификации языка и его цели 2.1
    • - Социолингвистические факторы, влияющие на языковую стандартизацию 2.2
    • - Методы и подходы к исследованию унификации языка 2.3
  • Исторический контекст и предпосылки унификации испанского языка 3
    • - Формирование испанского языка в средние века 3.1
    • - Роль Кастильской короны и языковой политики 3.2
    • - Влияние литературы и образования на унификацию 3.3
  • Современные тенденции и вызовы 4
    • - Влияние глобализации и цифровых технологий 4.1
    • - Региональные различия и языковое разнообразие 4.2
    • - Перспективы развития испанского языка 4.3
  • Анализ языковых данных: практические примеры и кейс-стади 5
    • - Анализ изменений в лексике 5.1
    • - Исследование грамматических изменений 5.2
    • - Анализ произносительных норм 5.3
  • Заключение 6
  • Список литературы 7

Введение

Содержимое раздела

Введение определяет актуальность темы исследования, формирует его цели и задачи. Обосновывается выбор темы, указывается ее научная новизна и практическая значимость. Очерчивается методологическая база исследования и дается краткий обзор его структуры. Подчеркивается важность изучения процесса унификации для понимания социолингвистических процессов и межкультурной коммуникации. Формулируются основные вопросы, на которые будет даваться ответ в ходе исследования.

Теоретические основы унификации языка

Содержимое раздела

Этот раздел закладывает теоретический фундамент исследования, рассматривая основные понятия и концепции. Анализируются различные подходы к определению понятия «унификация языка», его цели и методы. Рассматриваются социолингвистические теории, объясняющие взаимосвязь между языком, обществом и культурой; освещаются вопросы языковой политики и планирования, а также их влияние на стандартизацию языка. Обсуждаются основные этапы процесса унификации и роль различных институтов в его реализации.

    Понятие унификации языка и его цели

    Содержимое раздела

    Определяется понятие унификации языка, выделяются основные цели и мотивы этого процесса. Анализируются различные аспекты унификации: от фонетических и грамматических норм до лексического состава языка. Обсуждаются преимущества и недостатки унификации для различных групп говорящих, включая носителей языка и изучающих его в качестве иностранного. Рассматривается роль языковых академий и других регуляторных институтов в процессе стандартизации.

    Социолингвистические факторы, влияющие на языковую стандартизацию

    Содержимое раздела

    Анализируется влияние социальных, экономических, политических и культурных факторов на процесс унификации. Рассматривается роль образования, средств массовой информации и технологического развития в формировании единых языковых норм. Изучается взаимодействие между языковой стандартизацией и языковым разнообразием, обсуждаются вопросы языковой идентичности и языковой политики. Особое внимание уделяется влиянию глобализации на процессы унификации.

    Методы и подходы к исследованию унификации языка

    Содержимое раздела

    Представлены основные методы исследования, используемые для анализа процессов унификации языка. Рассматриваются различные подходы к сбору и обработке данных, включая корпусные исследования, анализ дискурса и социолингвистические опросы. Оценивается эффективность различных методов в анализе языковых изменений и выявлении тенденций унификации. Анализируются конкретные примеры и инструменты, используемые для изучения языковой стандартизации.

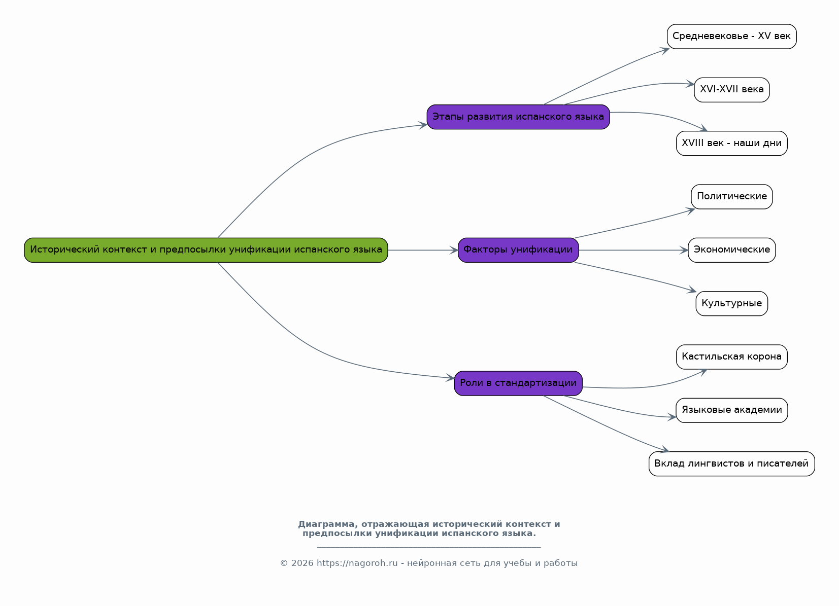
Исторический контекст и предпосылки унификации испанского языка

Содержимое раздела

Раздел посвящен историческому обзору процесса становления испанского языка и предпосылкам его унификации. Анализируются этапы развития испанского языка, начиная со средневековья и до наших дней. Рассматриваются политические, экономические и культурные факторы, способствовавшие формированию единого литературного языка. Особое внимание уделяется роли Кастильской короны и деятельности языковых академий в стандартизации языка. Оценивается вклад выдающихся лингвистов и писателей в этот процесс.

    Формирование испанского языка в средние века

    Содержимое раздела

    Анализируется процесс формирования испанского языка в период Средневековья. Рассматриваются различные диалекты и говоры, существовавшие на территории современной Испании. Изучается влияние латинского языка, арабского языка и других языков на формирование испанского языка. Оценивается роль политических процессов, таких как Реконкиста, в распространении и стандартизации кастильского диалекта. Рассматриваются первые письменные памятники испанского языка.

    Роль Кастильской короны и языковой политики

    Содержимое раздела

    Исследуется роль Кастильской короны в процессе унификации языка. Анализируется языковая политика, проводимая королевской властью, и ее влияние на распространение кастильского диалекта. Рассматривается создание первых языковых академий и их роль в стандартизации языка. Обсуждаются вопросы языкового планирования и языковой нормализации. Анализируются основные документы и нормативные акты, регулирующие использование испанского языка.

    Влияние литературы и образования на унификацию

    Содержимое раздела

    Оценивается роль литературы и образования в процессе унификации испанского языка. Рассматривается вклад выдающихся писателей и поэтов в формирование литературной нормы. Анализируется влияние развития книгопечатания и распространения грамотности на стандартизацию языка. Изучается роль системы образования в преподавании испанского языка и формировании языковой культуры. Обсуждаются основные проблемы и вызовы, связанные с языковым образованием.

Современные тенденции и вызовы

Содержимое раздела

Этот раздел рассматривает современные тенденции и вызовы, связанные с унификацией испанского языка. Анализируется влияние глобализации, цифровых технологий и социальных сетей на языковую практику. Особое внимание уделяется влиянию англицизмов, региональных различий и языкового разнообразия на процесс стандартизации. Обсуждаются перспективы развития испанского языка в XXI веке и роль языковых академий. Рассматриваются проблемы сохранения языковой чистоты и развития национального самосознания.

    Влияние глобализации и цифровых технологий

    Содержимое раздела

    Анализируется влияние глобализации и цифровых технологий на испанский язык. Рассматривается использование испанского языка в Интернете, социальных сетях и других цифровых платформах. Обсуждаются вопросы заимствования иностранных слов, особенно англицизмов, и их влияние на языковую норму. Изучаются новые формы языковой коммуникации и их влияние на процесс унификации.

    Региональные различия и языковое разнообразие

    Содержимое раздела

    Исследуются региональные различия в использовании испанского языка и их влияние на процесс унификации. Анализируются диалекты и говоры, существующие в разных испаноязычных странах. Обсуждаются вопросы языковой вариативности и ее роль в сохранении языкового разнообразия. Рассматриваются стратегии, направленные на сближение и унификацию различных вариантов испанского языка.

    Перспективы развития испанского языка

    Содержимое раздела

    Обсуждаются перспективы развития испанского языка в XXI веке. Рассматривается роль испанского языка в международном общении, экономике и культуре. Анализируются вызовы, стоящие перед испанским языком, такие как сохранение языковой чистоты, развитие новых технологий и удовлетворение потребностей испаноязычного сообщества. Предлагаются стратегии, направленные на сохранение и развитие испанского языка.

Анализ языковых данных: практические примеры и кейс-стади

Содержимое раздела

В этом разделе проводится практический анализ языковых данных для иллюстрации процессов унификации. Представлены конкретные примеры изменений в грамматике, лексике и произношении. Анализируются корпусные данные и тексты различных жанров. Приводятся кейс-стади по конкретным аспектам унификации, таким как распространение новых слов или изменение грамматических конструкций. Оценивается влияние социальных факторов на языковые изменения.

    Анализ изменений в лексике

    Содержимое раздела

    Анализируются изменения в лексическом составе испанского языка, происходящие в результате унификации. Рассматриваются новые слова и выражения, появившиеся в различных областях общественной жизни. Изучается процесс заимствования иностранных слов и их интеграция в испанский язык. Приводятся примеры из корпусов текстов и СМИ для иллюстрации наблюдаемых изменений. Оценивается влияние социальных факторов на распространение новых слов.

    Исследование грамматических изменений

    Содержимое раздела

    Проводится исследование изменений в грамматической структуре испанского языка. Анализируются новые формы глаголов, изменения в синтаксисе и употребление артиклей. Используются конкретные примеры из корпусов текстов и диалогов для иллюстрации наблюдаемых изменений. Рассматривается влияние региональных различий и социальных факторов на грамматические изменения. Обсуждается степень влияния этих изменений на взаимопонимание.

    Анализ произносительных норм

    Содержимое раздела

    Анализируются изменения в произносительных нормах испанского языка. Рассматриваются различные диалекты и говоры, существующие в разных испаноязычных странах. Изучается стандартизация произношения и ее влияние на взаимопонимание между носителями разных диалектов. Приводятся примеры из аудиозаписей и транскрипций для иллюстрации наблюдаемых изменений. Оценивается влияние медиа и образования на формирование произносительной нормы.

Заключение

Содержимое раздела

В заключении обобщаются основные выводы исследования, подтверждаются или опровергаются выдвинутые гипотезы. Подводится итог проделанной работы, подчеркиваются ее основные достижения и недостатки. Оценивается вклад исследования в развитие лингвистики и понимание процессов языковой стандартизации. Указываются перспективы дальнейших исследований и возможные направления работы в будущем.

Список литературы

Содержимое раздела

Список использованной литературы включает в себя все источники, использованные при написании реферата. Список должен быть оформлен в соответствии с требованиями к оформлению научных работ (ГОСТ или другие стандарты). Указываются все книги, статьи, ресурсы онлайн, которые были использованы в работе. Список должен быть четким и полным, отражающим весь спектр проработанных источников.

Получи Такой Реферат

До 90% уникальность
Готовый файл Word
Оформление по ГОСТ
Список источников по ГОСТ
Таблицы и схемы
Презентация

Создать Реферат на любую тему за 5 минут

Создать

#5498131