Нейросеть

Уровни и Ветви Власти в Российской Федерации: Структура, Функции и Взаимодействие (Реферат)

Нейросеть для реферата Гарантия уникальности Строго по ГОСТу Высочайшее качество Поддержка 24/7

Данный реферат посвящен всестороннему анализу системы государственной власти в Российской Федерации. Рассматриваются уровни и ветви власти, их структура, основные функции и полномочия. Особое внимание уделяется взаимодействию между различными органами государственной власти, а также их роли в обеспечении функционирования государства и защиты интересов граждан. Будут проанализированы ключевые аспекты организации власти в России.

Результаты:

Работа позволит получить углубленное понимание структуры и функционирования системы государственной власти в Российской Федерации.

Актуальность:

Изучение структуры уровней и ветвей власти имеет важное значение для понимания механизмов управления государством и обеспечения его эффективного функционирования.

Цель:

Целью данного реферата является детальное изучение уровней и ветвей власти в Российской Федерации, анализ их функций и взаимодействия.

Наименование образовательного учреждения

Реферат

на тему

Уровни и Ветви Власти в Российской Федерации: Структура, Функции и Взаимодействие

Выполнил: ФИО

Руководитель: ФИО

Содержание

  • Введение 1
  • Теоретические основы организации государственной власти 2
    • - Понятие и принципы разделения властей 2.1
    • - Структура органов государственной власти 2.2
    • - Формы реализации государственной власти 2.3
  • Уровни власти в Российской Федерации 3
    • - Федеральный уровень власти 3.1
    • - Региональный уровень власти 3.2
    • - Муниципальный уровень власти 3.3
  • Ветви власти в Российской Федерации 4
    • - Законодательная власть 4.1
    • - Исполнительная власть 4.2
    • - Судебная власть 4.3
  • Практический анализ взаимодействия уровней и ветвей власти 5
    • - Примеры взаимодействия федеральных и региональных органов власти 5.1
    • - Взаимодействие между законодательной и исполнительной властями 5.2
    • - Роль судебной власти в системе взаимодействия 5.3
  • Заключение 6
  • Список литературы 7

Введение

Содержимое раздела

В данном разделе реферата будет представлена общая характеристика системы государственной власти в Российской Федерации. Будут обозначены основные цели и задачи исследования, его актуальность и методология. Рассматривается структура работы, ее основные разделы и ожидаемые результаты. Подчеркивается важность изучения структуры власти для понимания политических процессов в стране.

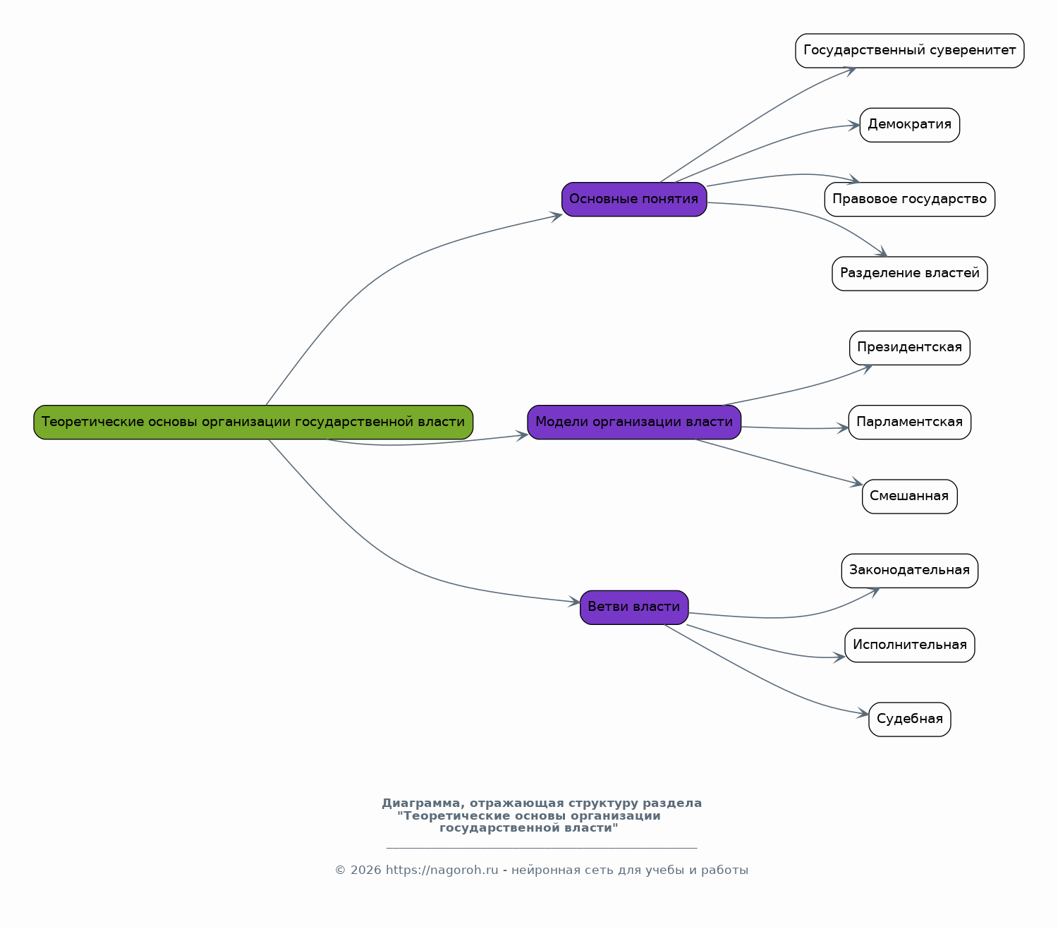
Теоретические основы организации государственной власти

Содержимое раздела

Этот раздел реферата посвящен теоретическим аспектам организации государственной власти. Будут рассмотрены основные понятия: разделение властей, государственный суверенитет, демократия и правовое государство. Анализируются различные модели организации власти, их преимущества и недостатки. Особое внимание уделяется принципам разделения властей на законодательную, исполнительную и судебную ветви, и их роли в современной государственности.

    Понятие и принципы разделения властей

    Содержимое раздела

    Раздел посвящен определению понятия разделения властей и его принципам. Будут рассмотрены исторические аспекты возникновения этой концепции, ее эволюция и современное значение. Анализируются основные принципы разделения властей, такие как независимость ветвей власти, система сдержек и противовесов. Раскрывается роль разделения властей в предотвращении злоупотреблений и обеспечении баланса сил в государстве.

    Структура органов государственной власти

    Содержимое раздела

    Данный подраздел анализирует структуру органов государственной власти в различных государствах, включая Россию. Рассматриваются различные подходы к классификации органов власти, их функции и полномочия. Будут рассмотрены основные типы органов государственной власти, такие как законодательные, исполнительные и судебные. Анализируется их взаимодействие, взаимосвязи и место в общей системе власти.

    Формы реализации государственной власти

    Содержимое раздела

    Рассматриваются различные формы реализации государственной власти, такие как законодательная деятельность, исполнение законов и осуществление правосудия. Анализируются механизмы реализации власти, такие как принятие законов, издание указов и постановлений, вынесение судебных решений. Изучаются практические аспекты реализации государственной власти в современном обществе, ее эффективность и возможные проблемы.

Уровни власти в Российской Федерации

Содержимое раздела

В этом разделе анализируются уровни власти в Российской Федерации: федеральный, региональный и муниципальный. Будет рассмотрена компетенция каждого уровня, их полномочия и взаимодействие. Анализируются особенности организации власти на каждом уровне. Отдельное внимание уделяется вопросу разграничения полномочий между различными уровнями власти, анализу конкретных примеров. Рассматривается роль каждого уровня в обеспечении функционирования государства.

    Федеральный уровень власти

    Содержимое раздела

    Рассматривается структура и функции федеральных органов государственной власти, включая Президента Российской Федерации, Федеральное Собрание, Правительство Российской Федерации и судебную систему. Анализируются их полномочия, взаимодействие и роль в системе власти. Обсуждаются вопросы федерального устройства и распределения компетенций между федеральным центром и субъектами Российской Федерации.

    Региональный уровень власти

    Содержимое раздела

    Анализируется организация власти в субъектах Российской Федерации, включая законодательные (представительные) и исполнительные органы государственной власти. Рассматриваются полномочия субъектов, их взаимодействие с федеральными органами. Изучаются особенности организации региональной власти в различных субъектах Российской Федерации. Обсуждаются вопросы разграничения полномочий между региональными и федеральными органами.

    Муниципальный уровень власти

    Содержимое раздела

    Рассматривается организация местного самоуправления в Российской Федерации, его структура, функции и полномочия. Анализируются вопросы разграничения полномочий между органами местного самоуправления и органами государственной власти. Изучаются особенности организации муниципального управления в различных типах муниципальных образований. Обсуждается роль местного самоуправления в обеспечении интересов населения.

Ветви власти в Российской Федерации

Содержимое раздела

Раздел посвящен анализу трех ветвей власти в России: законодательной, исполнительной и судебной. Будут рассмотрены структура и функции каждой ветви, их взаимодействие и взаимоотношения. Анализируется роль каждой ветви в системе государственного управления. Особое внимание уделяется системе сдержек и противовесов, обеспечивающей баланс между ветвями власти. Исследуются примеры взаимодействия.

    Законодательная власть

    Содержимое раздела

    Рассматривается структура и функции Федерального Собрания, его роль в принятии законов, контроле за деятельностью исполнительной власти. Анализируются полномочия палат Федерального Собрания - Совета Федерации и Государственной Думы, их взаимодействие. Обсуждаются вопросы законотворческого процесса, роли политических партий и других общественных институтов в формировании законодательной базы.

    Исполнительная власть

    Содержимое раздела

    Анализируется структура и функции Правительства Российской Федерации, его роль в управлении государством и исполнении законов. Рассматриваются полномочия федеральных министерств и иных органов исполнительной власти. Обсуждаются вопросы эффективности деятельности Правительства, его взаимодействие с другими ветвями власти и вопросы государственной службы. Рассматривается исполнительная власть на региональном уровне.

    Судебная власть

    Содержимое раздела

    Рассматривается структура и функции судебной системы Российской Федерации, включая Конституционный Суд, Верховный Суд и суды общей юрисдикции. Анализируются полномочия судов, их роль в защите прав и свобод граждан. Обсуждаются вопросы независимости судей, доступа к правосудию и эффективности судебной системы. Рассматриваются принципы судопроизводства.

Практический анализ взаимодействия уровней и ветвей власти

Содержимое раздела

В этом разделе проводится практический анализ взаимодействия различных уровней и ветвей власти в Российской Федерации. Рассматриваются конкретные примеры взаимодействия между федеральными, региональными и муниципальными органами власти. Анализируются примеры взаимодействия между законодательной, исполнительной и судебной ветвями власти. Оценивается эффективность взаимодействия в различных сферах.

    Примеры взаимодействия федеральных и региональных органов власти

    Содержимое раздела

    Анализируются конкретные примеры взаимодействия между федеральными и региональными органами власти в различных сферах, таких как экономика, социальная политика и региональное развитие. Рассматриваются механизмы координации, возникающие проблемы и пути их решения. Оценивается эффективность данного взаимодействия и его влияние на развитие регионов.

    Взаимодействие между законодательной и исполнительной властями

    Содержимое раздела

    Анализируются примеры взаимодействия между законодательной и исполнительной властями на федеральном и региональном уровнях. Рассматриваются процессы принятия законов, разработки и реализации государственных программ. Обсуждаются вопросы парламентского контроля за деятельностью исполнительной власти. Оценивается эффективность взаимодействия.

    Роль судебной власти в системе взаимодействия

    Содержимое раздела

    Анализируется роль судебной власти в разрешении споров между различными уровнями и ветвями власти. Рассматриваются примеры судебных решений, влияющих на распределение полномочий и сферу деятельности различных органов власти. Обсуждается эффективность судебной системы в обеспечении баланса сил в государстве. Оценивается влияние судебных решений.

Заключение

Содержимое раздела

В заключении подводятся итоги проведенного исследования, обобщаются основные выводы. Оценивается эффективность функционирования системы уровней и ветвей власти в Российской Федерации. Обозначаются перспективы развития системы государственной власти, возможные направления ее совершенствования. Подчеркивается важность сбалансированной системы власти для обеспечения стабильности и развития государства.

Список литературы

Содержимое раздела

В данном разделе представлен список использованных источников. Указываются нормативно-правовые акты, научные статьи, монографии и другие материалы, использованные для написания реферата. Список будет составлен в соответствии с требованиями к оформлению списка литературы. Ссылки будут представлены в алфавитном порядке или в порядке их первого упоминания в тексте.

Получи Такой Реферат

До 90% уникальность
Готовый файл Word
Оформление по ГОСТ
Список источников по ГОСТ
Таблицы и схемы
Презентация

Создать Реферат на любую тему за 5 минут

Создать

#6106931