Нейросеть

Великая Отечественная война 1941-1945 гг.: Исторический анализ и значение (Реферат)

Нейросеть для реферата Гарантия уникальности Строго по ГОСТу Высочайшее качество Поддержка 24/7

Реферат посвящен всестороннему изучению Великой Отечественной войны 1941-1945 годов, охватывая ее предпосылки, основные этапы, ключевые сражения и влияние на судьбу Советского Союза и мира. Работа анализирует политические, экономические и социальные аспекты войны, а также роль человеческого фактора в достижении Победы. Особое внимание уделяется причинам победы и урокам, извлеченным из этого трагического периода истории. Исследование направлено на формирование глубокого понимания значимости Великой Отечественной войны для современной России.

Результаты:

Предполагается, что данная работа позволит углубить знания о событиях Великой Отечественной войны и их влиянии на дальнейшую историю страны и мира.

Актуальность:

Изучение событий Великой Отечественной войны остается крайне актуальным в контексте сохранения исторической памяти и укрепления патриотизма.

Цель:

Целью исследования является систематизация знаний о Великой Отечественной войне, выявление ее ключевых факторов и оценка ее исторического значения.

Наименование образовательного учреждения

Реферат

на тему

Великая Отечественная война 1941-1945 гг.: Исторический анализ и значение

Выполнил: ФИО

Руководитель: ФИО

Содержание

  • Введение 1
  • Предпосылки и причины Великой Отечественной войны 2
    • - Международная обстановка и политика умиротворения 2.1
    • - Внутренняя политика СССР в 1930-е годы 2.2
    • - Военная доктрина и подготовка СССР к войне 2.3
  • Основные этапы и ключевые сражения Великой Отечественной войны 3
    • - Начальный период войны (1941-1942 гг.) 3.1
    • - Коренной перелом в войне (1942-1943 гг.) 3.2
    • - Изгнание врага и завершение войны (1943-1945 гг.) 3.3
  • Экономика и тыл в годы Великой Отечественной войны 4
    • - Эвакуация промышленности и перестройка экономики 4.1
    • - Организация производства вооружений и боеприпасов 4.2
    • - Трудовой подвиг советского народа 4.3
  • Заключение 5
  • Список литературы 6

Введение

Содержимое раздела

В данном разделе определяется актуальность темы Великой Отечественной войны, ее место в истории России и мира. Обосновывается выбор темы и формулируются основные задачи исследования. Описывается методологическая база работы и источники информации, используемые для анализа событий войны. Также выделяются основные этапы исследования и структура реферата.

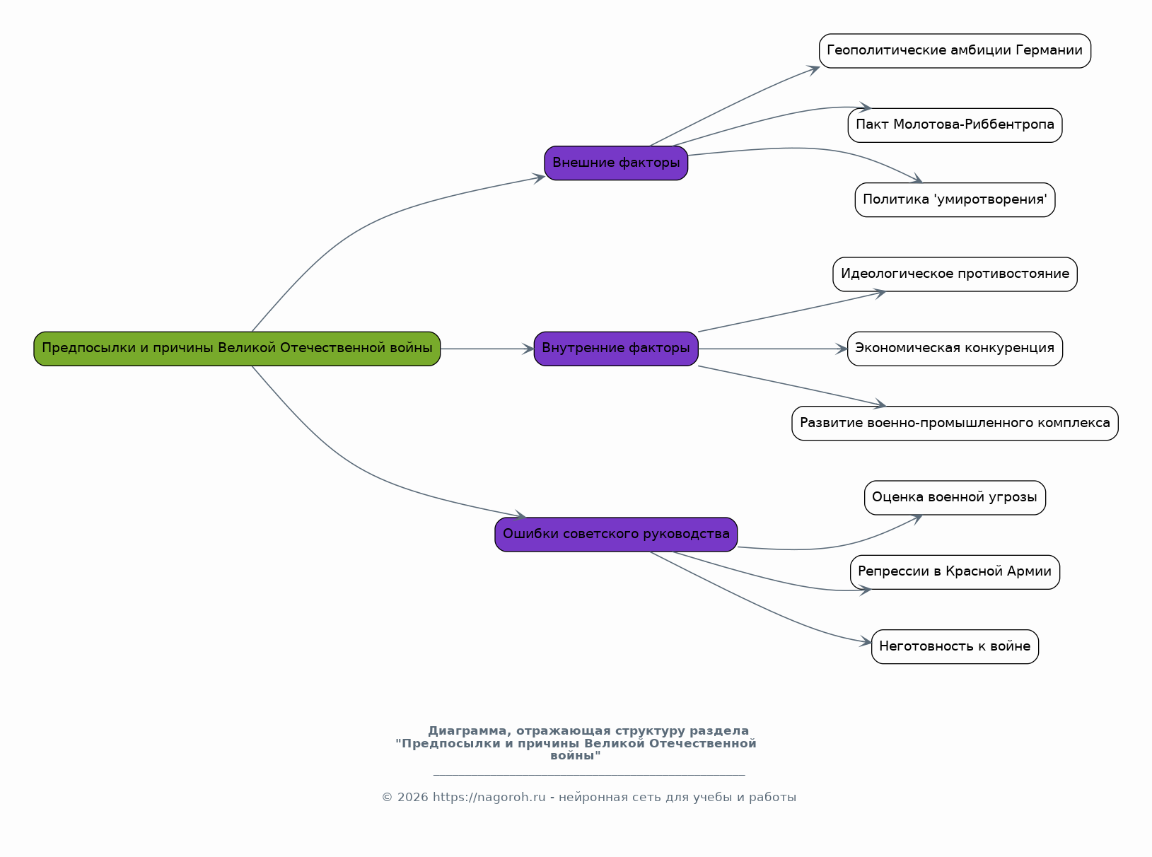
Предпосылки и причины Великой Отечественной войны

Содержимое раздела

Этот раздел посвящен анализу политической ситуации в мире и внутри Советского Союза накануне войны. Рассматриваются внешние и внутренние факторы, приведшие к нападению Германии на СССР, включая геополитические амбиции, идеологические разногласия и экономическую конкуренцию. Анализируются ошибки в военной политике и разведке, которые способствовали внезапности нападения.

    Международная обстановка и политика умиротворения

    Содержимое раздела

    Анализ внешней политики ведущих держав накануне войны, включая политику умиротворения агрессора и ее последствия.

    Внутренняя политика СССР в 1930-е годы

    Содержимое раздела

    Рассмотрение влияния внутренней политики СССР, включая коллективизацию и репрессии, на боеспособность страны перед войной.

    Военная доктрина и подготовка СССР к войне

    Содержимое раздела

    Анализ военной доктрины СССР и степени готовности страны к отражению возможной агрессии.

Основные этапы и ключевые сражения Великой Отечественной войны

Содержимое раздела

В данном разделе рассматриваются основные этапы войны: начальный период (1941-1942 гг.), коренной перелом (1942-1943 гг.) и период изгнания врага (1943-1945 гг.). Анализируются ключевые сражения, такие как битва за Москву, Сталинградская битва, Курская битва и штурм Берлина. Выделяются факторы, повлиявшие на исход сражений.

    Начальный период войны (1941-1942 гг.)

    Содержимое раздела

    Анализ первых месяцев войны, наступления немецких войск и организации обороны советскими войсками.

    Коренной перелом в войне (1942-1943 гг.)

    Содержимое раздела

    Рассмотрение Сталинградской битвы и ее влияния на ход войны, а также других ключевых сражений этого периода.

    Изгнание врага и завершение войны (1943-1945 гг.)

    Содержимое раздела

    Анализ освобождения территории СССР и разгрома немецких войск, а также штурма Берлина и капитуляции Германии.

Экономика и тыл в годы Великой Отечественной войны

Содержимое раздела

Данный раздел посвящен анализу состояния экономики СССР в годы войны и организации тыла для обеспечения фронта. Рассматриваются вопросы эвакуации промышленности, производства вооружений и боеприпасов, продовольственного обеспечения армии и населения. Анализируются изменения в экономической политике в условиях войны.

    Эвакуация промышленности и перестройка экономики

    Содержимое раздела

    Рассмотрение процесса эвакуации промышленных предприятий на восток и перестройки экономики на военные рельсы.

    Организация производства вооружений и боеприпасов

    Содержимое раздела

    Анализ объемов производства оружия и боеприпасов, а также проблем, связанных с обеспечением фронта необходимым вооружением.

    Трудовой подвиг советского народа

    Содержимое раздела

    Описание участия гражданского населения в производственной деятельности и других работах, направленных на поддержку фронта.

Заключение

Содержимое раздела

В заключении подводятся итоги исследования, формулируются основные выводы о причинах, ходе и значении Великой Отечественной войны. Оценивается вклад советского народа в победу над фашизмом. Подчеркивается важность сохранения исторической памяти о войне и уроков, извлеченных из этого трагического периода истории. Обобщаются результаты работы и дается оценка ее научной значимости.

Список литературы

Содержимое раздела

В данном разделе приводится перечень использованных источников и литературы по теме исследования. В список включаются монографии, статьи, документы и другие материалы, которые были использованы при написании реферата и подтверждают достоверность представленных фактов и выводов. Список литературы оформляется в соответствии с требованиями ГОСТ.

Получи Такой Реферат

До 90% уникальность
Готовый файл Word
Оформление по ГОСТ
Список источников по ГОСТ
Таблицы и схемы
Презентация

Создать Реферат на любую тему за 5 минут

Создать

#2119683