Нейросеть

Власть, экономика и общество в годы Первой мировой войны: Анализ Нарастания Революционных Настроений в России (Реферат)

Нейросеть для реферата Гарантия уникальности Строго по ГОСТу Высочайшее качество Поддержка 24/7

Данный реферат посвящен комплексному анализу влияния Первой мировой войны на социально-экономическую и политическую обстановку в России, акцентируя внимание на формировании революционных настроений. Исследование охватывает ключевые аспекты, такие как ухудшение экономического положения, рост социальной напряженности и трансформацию властных структур. Особое внимание уделяется выявлению причин, способствовавших росту недовольства населения и подготовке к революционным событиям. Анализируются различные факторы, приведшие к крушению монархии и началу революционного процесса в России.

Результаты:

Работа позволит лучше понять механизмы, приведшие к революции в России, и оценить роль Первой мировой войны в этом процессе.

Актуальность:

Исследование актуально для понимания исторических процессов, приведших к важным изменениям в мировой истории, демонстрируя связь между войной, экономическим кризисом и социальными потрясениями.

Цель:

Цель работы – выявить и проанализировать ключевые факторы, способствовавшие нарастанию революционных настроений в российском обществе в период Первой мировой войны.

Наименование образовательного учреждения

Реферат

на тему

Власть, экономика и общество в годы Первой мировой войны: Анализ Нарастания Революционных Настроений в России

Выполнил: ФИО

Руководитель: ФИО

Содержание

  • Введение 1
  • Экономические последствия войны и их влияние на общество 2
    • - Военная экономика и ее деформации 2.1
    • - Продовольственный кризис и его социальные последствия 2.2
    • - Финансовый коллапс и его отражение на жизни общества 2.3
  • Власть и общество: политический кризис и рост оппозиции 3
    • - Кризис монархии: причины и проявления 3.1
    • - Роль политических сил: от оппозиции к революции 3.2
    • - Общественные настроения и протестное движение 3.3
  • Социальные потрясения и их причины 4
    • - Условия жизни и труда рабочих: недовольство и протесты 4.1
    • - Крестьянство и война: обострение аграрного вопроса 4.2
    • - Война и армия: деморализация и революционный потенциал 4.3
  • Практическое исследование: конкретные примеры и данные 5
    • - Анализ экономических данных: инфляция, производство, поставки 5.1
    • - Хронология протестных выступлений и забастовок 5.2
    • - Анализ свидетельств и документов: письма, доклады, отчеты 5.3
  • Заключение 6
  • Список литературы 7

Введение

Содержимое раздела

Введение определяет контекст исследования, обосновывает актуальность темы и формулирует исследовательские вопросы. Обзор существующих исследований позволяет установить исследовательскую нишу. Определяются границы исследования, объясняются используемые методы и структура работы. Раскрывается значимость выбранной темы и ее связь с более широкими историческими процессами. Формулируются основные цели и задачи исследования.

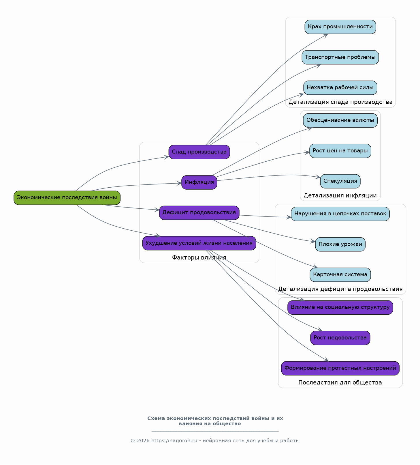
Экономические последствия войны и их влияние на общество

Содержимое раздела

Раздел фокусируется на экономических изменениях, вызванных участием России в Первой мировой войне. Анализируются спад производства, инфляция, дефицит продовольствия и ухудшение условий жизни населения. Исследуется влияние этих факторов на социальную структуру, рост недовольства и формирование протестных настроений. Рассматриваются стратегии правительства по преодолению экономических трудностей, их эффективность и последствия для различных слоев населения. Изучаются экономические предпосылки для социального взрыва.

    Военная экономика и ее деформации

    Содержимое раздела

    Подраздел рассматривает трансформацию российской экономики под влиянием военных нужд. Анализируется переориентация производства, рост военных заказов, проблемы снабжения армии и населения. Изучается влияние милитаризации на государственные финансы, рост государственного долга и инфляции. Рассматриваются последствия для промышленности, сельского хозяйства и транспортной системы. Оценивается степень готовности экономики России к длительной войне.

    Продовольственный кризис и его социальные последствия

    Содержимое раздела

    В разделе анализируется продовольственный кризис, возникший в результате войны. Рассматриваются причины, такие как мобилизация крестьян, перебои в поставках, спекуляция и продовольственная политика правительства. Изучается влияние кризиса на urban and rural areas, рост цен, голод и недовольство населения. Анализируются различные формы протеста и социального напряжения, вызванные продовольственными проблемами. Дается оценка последствий продовольственного кризиса для stability of the government.

    Финансовый коллапс и его отражение на жизни общества

    Содержимое раздела

    Подраздел посвящен исследованию финансового коллапса, вызванного войной. Анализируются состояние государственных финансов, рост дефицита бюджета, эмиссия денег и инфляция. Изучается влияние финансовых проблем на заработную плату, уровень жизни населения и социальное неравенство. Рассматриваются попытки правительства стабилизировать финансовую систему и их результаты. Анализируются финансовые факторы, способствовавшие росту социального недовольства.

Власть и общество: политический кризис и рост оппозиции

Содержимое раздела

Данный раздел анализирует политические процессы, происходившие в России в годы войны. Рассматривается кризис власти, падение авторитета монархии и усиление политической оппозиции. Исследуются роль Государственной Думы и других политических сил, их влияние на общественное мнение. Анализируется рост протестных настроений, забастовок и демонстраций. Рассматриваются причины и последствия политического кризиса, приведшего к революции. Анализируется влияние войны на политическую систему.

    Кризис монархии: причины и проявления

    Содержимое раздела

    Подраздел посвящен анализу кризиса монархии. Рассматриваются факторы, подорвавшие авторитет царской власти, такие как неэффективное управление, коррупция и влияние Григория Распутина. Изучается реакция общества на эти проблемы, рост критики и недовольства. Анализируются попытки монархии сохранить власть и их неудача. Раскрываются предпосылки для падения монархии и перехода к революционным событиям. Оценивается роль личности царя в кризисе.

    Роль политических сил: от оппозиции к революции

    Содержимое раздела

    В разделе анализируется роль различных политических сил в этот период. Рассматривается деятельность Государственной Думы, ее противостояние с правительством и формирование оппозиционных настроений. Изучается роль социалистических партий, их пропаганда и влияние на рабочее движение. Анализируется эволюция политических взглядов различных групп населения. Рассматриваются стратегии политических сил и их роль в подготовке революции.

    Общественные настроения и протестное движение

    Содержимое раздела

    Подраздел посвящен исследованию общественных настроений и протестного движения. Анализируется изменение отношения к войне, рост недовольства и усталости от военных тягот. Изучаются причины и формы протеста, забастовки, демонстрации и крестьянские волнения. Рассматривается роль интеллигенции, рабочих и крестьян в формировании революционных настроений. Оценивается динамика общественного мнения в период войны.

Социальные потрясения и их причины

Содержимое раздела

Раздел анализирует социальные последствия войны и их влияние на общество. Рассматриваются изменения в социальной структуре, рост социального неравенства и обострение классовых противоречий. Исследуются условия жизни различных социальных групп, включая рабочих, крестьян и солдат. Анализируются причины и формы социальных потрясений, таких как стачки, бунты и крестьянские восстания. Рассматривается роль различных факторов в формировании социальной нестабильности.

    Условия жизни и труда рабочих: недовольство и протесты

    Содержимое раздела

    Подраздел посвящен изучению условий жизни и труда рабочих в годы войны. Анализируются ухудшение условий труда, рост рабочего дня, низкая заработная плата. Изучается влияние этих факторов на рост недовольства и протестных настроений среди рабочих. Рассматриваются различные формы протеста, такие как забастовки и демонстрации. Исследуются требования рабочих и их роль в подготовке революционных событий. Оценивается роль рабочих организаций.

    Крестьянство и война: обострение аграрного вопроса

    Содержимое раздела

    В разделе анализируется положение крестьянства в период войны. Рассматриваются мобилизация крестьян, проблемы с поставками продовольствия, рост цен и земельный вопрос. Изучается влияние этих факторов на крестьянские настроения и формы протеста, такие как бунты и крестьянские восстания. Анализируются требования крестьян и их роль в подготовке революционных событий. Оценивается влияние аграрного вопроса на социальную нестабильность.

    Война и армия: деморализация и революционный потенциал

    Содержимое раздела

    Подраздел посвящен анализу влияния войны на армию и ее роль в революционных событиях. Рассматривается деморализация армии, усталость от войны, потери и низкое качество управления. Изучается влияние этих факторов на отношение солдат к власти и войне. Анализируются случаи дезертирства, бунтов и участия солдат в революционных выступлениях. Оценивается роль армии в падении монархии и развитии революции.

Практическое исследование: конкретные примеры и данные

Содержимое раздела

В этом разделе представлены конкретные примеры и статистические данные, иллюстрирующие основные положения реферата. Анализируются реальные экономические показатели, данные о забастовках и протестах, документы и свидетельства очевидцев. Приводятся примеры влияния войны на различные регионы России и социальные группы. Осуществляется сравнительный анализ данных для подтверждения выдвинутых тезисов. Отдельное внимание уделяется конкретным событиям, повлиявшим на нарастание революционных настроений.

    Анализ экономических данных: инфляция, производство, поставки

    Содержимое раздела

    Подраздел представляет собой анализ конкретных экономических показателей. Рассматриваются данные об инфляции, динамике промышленного производства и сельскохозяйственных поставках. Приводятся графики и таблицы, иллюстрирующие изменения в экономике в период войны. Анализируется влияние этих экономических факторов на различные социальные группы. Делаются выводы о влиянии экономических трудностей на рост недовольства.

    Хронология протестных выступлений и забастовок

    Содержимое раздела

    В разделе представлена хронология основных протестных выступлений и забастовок в годы войны. Приводятся даты, места и участники различных акций протеста. Анализируются требования бастующих и их влияние на политическую ситуацию. Исследуются факторы, способствовавшие росту протестной активности. Сравниваются масштабы и интенсивность протестов в различных регионах России.

    Анализ свидетельств и документов: письма, доклады, отчеты

    Содержимое раздела

    Подраздел посвящен анализу свидетельств очевидцев, документов и отчетов. Исследуются письма солдат с фронта, доклады чиновников, отчеты о настроениях населения и донесения полиции. Анализируется содержание этих документов, выявляются основные проблемы и настроения. Рассматривается роль личных свидетельств в формировании представлений об исторических событиях. Оценивается достоверность различных источников.

Заключение

Содержимое раздела

Заключение обобщает результаты исследования, делая выводы на основе проведенного анализа. Подводятся итоги по основным вопросам, поставленным в начале работы. Подчеркивается роль Первой мировой войны в формировании революционных настроений и в свержении монархии. Оценивается значение экономических, политических и социальных факторов для развития революционного процесса в России. Обозначаются перспективы дальнейших исследований.

Список литературы

Содержимое раздела

Список использованных источников: книги, статьи, архивные материалы, интернет-ресурсы. Представлены библиографические данные в соответствии с требованиями к оформлению списка литературы. Источники систематизированы и разделены на категории по типу. Указаны полные данные об авторах, названиях, издательствах и годах издания.

Получи Такой Реферат

До 90% уникальность
Готовый файл Word
Оформление по ГОСТ
Список источников по ГОСТ
Таблицы и схемы
Презентация

Создать Реферат на любую тему за 5 минут

Создать

#5610695